扫码打开虎嗅APP
本文来自微信公众号:环行星球,作者:环行星球,题图来自:视觉中国
消费降级,是这两年各行各业都在喊的。但我最近也隐约发现了另一个趋势:旅游上的消费升级。更确切地说,是现在很多人抛弃了当代“黄赌毒”——房车孩,手头就能留下些追求诗和远方的余钱,而且还要用更有性价比的方式来升级。
要想玩出性价比,那肯定是既要体验拉满,又要尽量省钱。旅游,其实就是从自己待够了的地方,去别人呆腻的地方。千里迢迢花了钱赶过去,当然是希望能多点不一样的体验。
首先:这方面的首选,是“有钱去三亚,没钱东南亚”的新马泰诸国——免签,机票酒店景点都不贵,感受一把热带异域风情,普通话听不懂就比划,商场给刷微信支付宝收人民币还是实时汇率,实在是太贴心了。
但要是出了东南亚这个新手村,出国旅游的难度就直接升了好几级,先不说行程规划、货币兑换、语言不通这些细节问题,你大概连飞机都上不去——因为机场海关会拦住你说:没有签证(微笑)。
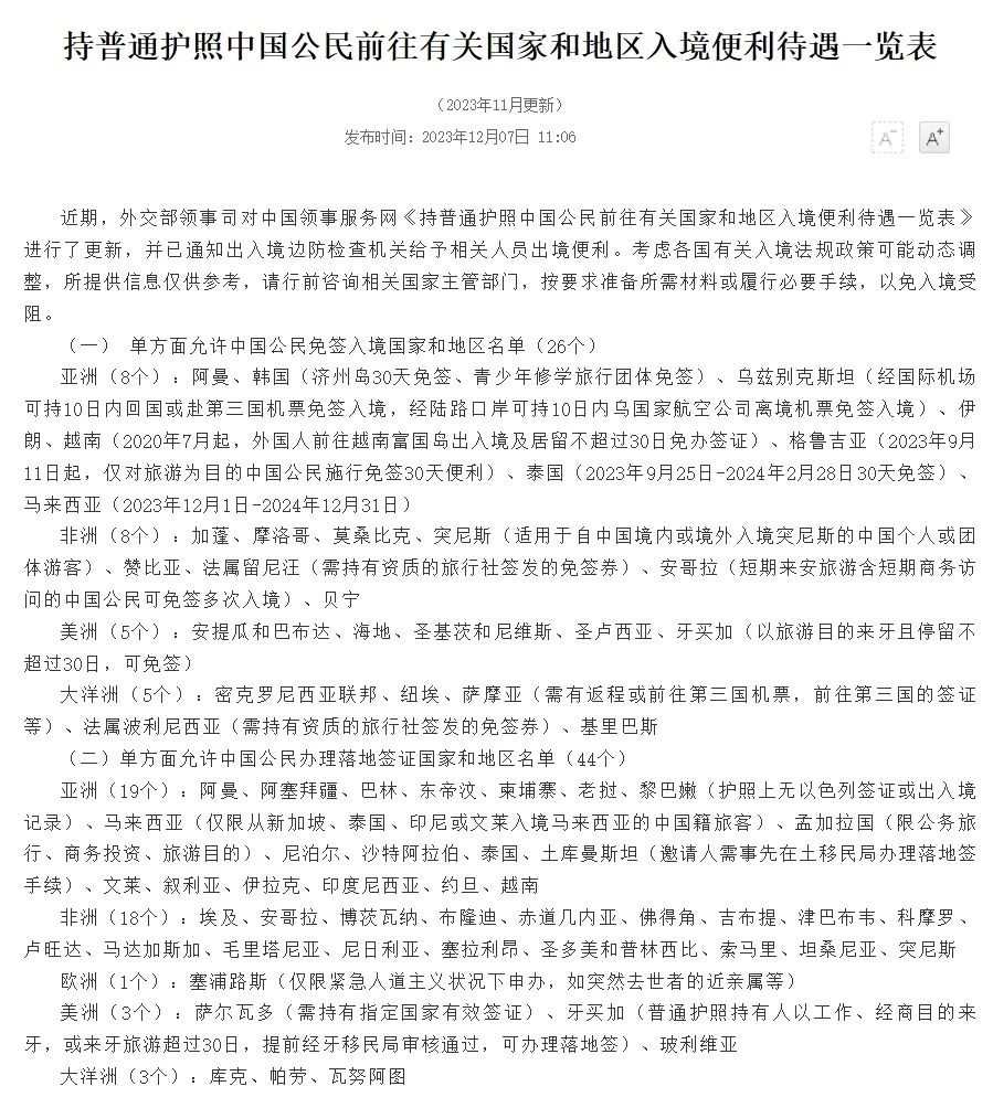
习惯了东南亚免签的人可能想不到,中国能免签的地方其实相当有限。除了东南亚,剩下的往往都是亚非拉和老少边穷地区:叙利亚、伊拉克、加蓬、莫桑比克、贝宁、安哥拉、海地、安提瓜和巴布达、基里巴斯、牙买加……

持普通护照中国公民前往有关国家和地区入境便利待遇一览表
基本要么刚打完内战、遍地废墟;要么是小众到名字都没听过,躺在犄角旮旯里的热带小岛国。难怪很多人吐槽,中国的免签国不是去旅游,是去玩真人CS冒险的。要想去欧美好好体验一把,就绕不开办签证这个事儿。
偏偏办签证其实是个门槛很高的活,难度不亚于给自己找了半个月的兼职来做。像我前段时间去办荷兰的申根旅游签,就很费神费力还费钱。即使是像我这种曾经长居美国,去过四五次欧洲的人来说,签证的整个过程也很煎熬。
先来看看需要准备的材料:户口本复印件、房产证(非必须)、身份证复印件(非必须)、结婚证(非必须)、护照复印件、盖章的在职证明、公司营业执照盖章复印件、最近3~6个月的银行流水、微信/支付宝流水、旅行计划、邀请函(如果有)、英文申请表、申根保险、往返机票订单、每天的酒店住宿订单。

签证材料截图
这不仅是字面意思的查户口,连你的工作、房产、收入、婚姻状况、社会关系也一起给查了个底儿掉。
材料准备的差不多了,要提前在网上预约时间,去第三方签证中心递交审核材料,审核合格后录指纹拍照,然后送交大使馆等待半个月左右出结果,要是赶上自己运气不好,被拒签也很正常。
费时费力的事情说完了,签证费同样不便宜。像申根签就要1300(含快递、特殊时段费),这还是因为我有足够丰富的经验可以自己DIY,是最省钱的办法了。要是经验不足,没信心自己全流程搞下来,找个靠谱中介帮着一起办,那光一张签证2000+人民币是跑不掉的,这钱买北京往返曼谷的机票都还有得找,实在是太贵了。
所以,为啥去趟欧洲签证这么费劲?而且美加澳新这些都是又贵又难办,拒签风险还挺高?偷渡、打黑工加上国际关系可能是主要原因。
偷渡和打黑工说到底都是一回事:收入差距。像瑞士2023年人均GDP将近10万美金,美国超过8万,荷兰、澳洲6万5,德国5万5,咱们中国只有1万2,差距很大。反映在具体收入上,基本就是在国内一个月挣3000,出去就变3000美元了。
即使考虑到发达国家的高物价,去发达国家打工对很多人来说,还是很有吸引力的选择。但发达国家几乎不给发劳务签证,那很多人只能“黑”出去,比如大家经常调侃的福建人全球免签,其实就是偷渡欧美非法移民了,也有不少人拿着旅游签过去直接黑在那儿打工。
当然这几年随着国内经济的快速发展,国内外的收入差距迅速缩小,类似的事情也是越来越少。
但考虑到咱们庞大的人口基数,发达国家在签证发放上还是很谨慎,申请时要证明自己有足够的经济实力旅游、留学,国内有良好的工作、家庭,没有非法滞留黑下来的风险,也就难怪大使馆在申请材料上卡得这么严了。
话说回来,欧美对非法移民也很双标,既需要廉价劳动力,又不想让他们长期留在国内吃福利。在欧美,像餐馆后厨、建筑工地、垃圾清运这些本国人不愿干的又脏又累的活儿,很多都是非法移民在干。
所以我们经常能从新闻上看到,欧盟这几年引入乌克兰和中东的难民,美国时不时放松一下美墨边境,放墨墨们进来搬砖,并不是他们有什么“国际主义”精神,更多是因为国内缺吃苦耐劳的便宜牛马罢了。
至于国际关系方面,欧美这几年跟中国关系也不算好。尤其是美国,天天跟咱们打贸易战关税战,航班大砍,商务投资骤降,往来旅游的也少了很多,签证上各种卡脖子。
其他的欧盟、澳洲、新西兰这些虽然名义上独立自主,但外交和国防政策基本是跟着美国走,在签证上对我们也是应卡尽卡。
好在我们还有便宜量大免签的东南亚,可以作为出境游的第一站,尤其是对咱们免签的第一个公认的发达国家——新加坡,也在东南亚。一趟新马泰,热带风情、发达国家面貌、佛教氤氲咱都能体验到。
也有很多人会办一张港澳通行证,选择去香港、澳门玩一趟练手。另外如果经香港转机第三国,那通行证也不用了,直接享受7天免签更方便,机票还更便宜。
比如4月19号周六北京直飞澳大利亚悉尼要6000+,但转机香港就只要2200,中间有5个半小时的停留时间,坐机场快线24分钟就能到中环,看个维港景色绰绰有余,还能在茶餐厅来上一套叉烧、冻柠茶、西多士、干炒牛河……


北京-悉尼-中转香港-1/-2
另外咱们一衣带水的发达国家日本韩国,也在简化签证的申请流程,拒签率低,基本是点击就送。像日本直接找旅行社递交材料,证明财力足够就行;韩国更简单,芝麻信用分大于780,就有机会申五年多次签证。
而且去日韩的机票也相当划算,比如4月19号周六北京飞首尔,最低只要641,还是国航的直飞。同样的时间飞东京,东航最低只要904,还能落到离市区近的羽田机场,特别方便。


北京-首尔 / 北京-东京航班查询
最后,还有个好消息,3月8号的时候,中俄之间正在商讨互免签证,去俄罗斯免签应该也不远了。目前去俄罗斯,自己在网上申请电子签4天就能出来,实际体验下来就是个复杂一点的落地签,其实很方便。
莫斯科、圣彼得堡、贝加尔湖、西伯利亚大猫,咱们走起!

北京-莫斯科航班查询,五一假期可以去红场喂喂鸽子去除班味,直飞航班量大便宜
本文来自微信公众号:环行星球,作者:环行星球