未来五年,中国城市发展的首要任务是什么?
答案已经明确且坚定——「建设现代化产业体系,巩固壮大实体经济根基」。
10月底,二十届四中全会通过的《中共中央关于制定国民经济和社会发展第十五个五年规划的建议》(下文简称《建议》),为中国未来五年的发展锚定了航向。
文件中,「建设现代化产业体系」被列为「十五五」期间12个战略任务的首位, 提出加快建设制造强国、质量强国、航天强国、交通强国、网络强国,保持制造业合理比重,构建以先进制造业为骨干的现代化产业体系。
▼
「十五五」规划12大战略任务
为什么「现代化产业体系」能从「十四五」规划中的「第二任务」,成为「十五五」的首要任务?这背后是国家战略的重大调整,也是对当前中国发展面临的新挑战的精准回应。
01
「首位任务」排序之变:
从科技到产业
MEASURE THE WORLD
在「十四五」规划建议中,「加快高水平科技自立自强」是首要任务。而在「十五五」的《建议》中,它被置于「建设现代化产业体系」之后,位列第二。这种排序变化,意味着重要性、优先级的不同。
「科技」的后移,不是不重要,而是「紧迫性已缓解」: 经过「十四五」的全力攻坚,「卡脖子」的领域已大幅缩小,最紧迫的威胁正在解除。
中国的科技创新,从「跟跑」逐渐转向「并跑」阶段。如2024年,中国全社会研发投入突破了3.6万亿元;研发强度达到了2.68%,这一数字已经超过了欧盟的平均水平,稳居世界第二;专利申请与授权量的全球第一。
▼
十四五期间,北斗导航实现提供全球精准服务
(来源:图虫创意)
而现代化产业体系成为首位任务,则释放了更为复杂的信号。一方面,这代表着国家对中国「完整产业体系」优势的进一步认可, 特别是对「实体产业」在国家安全和经济发展中「压舱石」作用的再确认。
国家发展改革委主任郑栅洁在《建议》的新闻发布会上说得更直接:「中国经济靠实体经济起家,也要靠实体经济走向未来。」
另一方面,它也揭示了一种前所未有的迫切性。 面对全新的内外挑战,我们引以为傲的产业体系,必须全面地转型升级。
有人会问,中国的制造业不是已经「遥遥领先」了吗?中国制造业增加值已连续15年位居全球第一,占全球比重接近30%。那新挑战是什么?
▼
「十四五」期间,C919大飞机实现商业飞行,
累计获得国内外订单超过1000架
(来源:网络开放平台)
新挑战:
为何必须「体系升级」?
MEASURE THE WORLD
《建议》在分析「十五五」时期的发展环境时,明确指出「 大国关系牵动国际形势,国际形势演变深刻影响国内发展,我国发展处于战略机遇和风险挑战并存、不确定难预料因素增多的时期。」
也就是说,我们的「国内国际双循环」均受到挑战。
在外循环上: 世界百年变局加速演进,大国博弈更加复杂激烈,外部环境不确定性上升。必须摆脱对单一市场的依赖,坚持全球多极化发展的格局。
这意味着,我们的产业不仅要能卖给A,也要能卖给B和C;不仅要适应A的标准,更要能引领B和C的标准。
▼
2025年1-8月中国主要出口市场持续深化,
对东盟、金砖国家、欧盟稳中有升
这也要求产业链必须自主可控,尤其是在关键环节,特别是核心技术上不「受制于人」。
《建议》强调「采取超常规措施,全链条推动集成电路、工业母机、高端仪器、基础软件、先进材料、生物制造等重点领域关键核心技术攻关取得决定性突破」。
也就是说,我们不仅要「不被人卡脖子」,还必须在关键时刻,具备产业上有效的「反制手段」。只有足够完善的现代化产业体系,才能让我们有「你打你的,我打我的」的战略底气。
在内循环上: 《建议》强调「强大国内市场是中国式现代化的战略依托」。但目前,发展不平衡不充分问题仍然突出;新旧动能转换任务艰巨。一些产业「大而不强」,另一些产业「新而未立」。
有效需求不足,导致国内大循环存在卡点堵点。这意味着制成品,在国内市场的消化慢,也没产生足够附加值,影响到经济的活力。
▼
2025年部分代表性消费刺激政策

要系统性地解决这些内外挑战,唯一的出路就是「建设现代化产业体系,巩固壮大实体经济根基」。通过产业的高质量发展,来系统性地带动经济增长、区域增长、科技增长、就业增长、收入增长,并最终传导至消费增长。
03
现代化产业体系的4个层级
MEASURE THE WORLD
「现代化产业体系」不是一个空洞的口号,也不是一堆新产业的简单叠加。它是一个多层次、系统性的「生态系统」。《建议》将「十五五」期间的现代化产业体系分为4个层级: 固本升级、创新育新、扩容提质、强基增效。
1. 固本升级,优化提升传统产业
「固本升级」,是现代化产业体系的「基本盘」,更是「压舱石」。
一个常见的误区是,一提及「现代化」和「转型」,就意味着要抛弃传统产业。但《建议》明确指出,传统产业是当前我国产业体系的绝对「基本盘」,传统产业的增加值在整个制造业中占比高达80%。
《建议》提出推动重点产业提质升级,巩固提升化工、机械、造船等行业在全球产业分工中的地位和竞争力,发展先进制造业集群等举措,初步估计未来5年会新增10万亿元左右的市场空间,释放出巨大的发展动能和民生红利。
以造船业为例,中国造船业用70余年的时间,完成了从建国初期「小修小建」到全球造船业「领头羊」的跨越。
▼
泰州已成为全国最大民营造船基地
(来源:图虫创意)
固本: 截至2025年6月的数据显示,中国造船业的三大核心指标——完工量、新接订单量、手持订单量,分别占全球市场份额的51.7%、68.3%和64.9%。我们已经连续16年位居世界第一。
在长三角、珠三角、环渤海三大区域,形成了强大且高效的产业集群。
升级: 中国造船业早已不满足于散货船,而是成功推动了向LNG(液化天然气)船、滚装船、大型邮轮、航母等高端船型的转型升级。
2024年,新接的绿色船舶订单占全球比重高达78.5%,成为全球绿色船舶技术的主要引领者。2025年,AI技术已经开始在船舶线型优化、实时航线决策和法规动态更新等方面得到应用,为智能船舶提供了技术支撑。
▼
上海外高桥造船,
代表产品包括首艘国产大型邮轮「爱达·魔都号」
(来源:图虫创意)
新市场: 随着我国运河网络建设的迅速推进,一个庞大的「内河航运」市场正在崛起。在货运周转量上,内河航运大约是铁路的3.94倍、公路的1.84倍。这为造船业提供了全新的、稳定的、且不受国际影响的战略纵深。
以山东为例,2025年其新能源船舶订单量已达100艘,并计划再开工125艘,正在迅速成为国内内河新能源智能船舶的产业聚集区之一。
▼
2024年,全国内河航道通航里程达12.9万公里,
全国内河货运量达49.5亿吨
(来源:图虫创意)
反制力: 中国造船业通过强大的供应链优势和产业集群协同能力,具备了「反制」能力。
在应对美国对中国海事、物流和造船业启动的301调查时,中国采取了精准的反制措施:对深度参与301调查的韩国韩华海洋旗下的5家在美子公司实施全面制裁。
要知道,韩华海洋美国公司是美国振兴造船业(特别是军用舰艇)的核心战略布局,而且韩华造船业每年需要从中国大量进口高强度钢板。
特别是船舶上用的永磁电机,制造这种电机离不开稀土,而韩国70%的船舶永磁电机依赖中国供应(在中美吉隆坡经贸磋商后,双方措施实施一年)。
▼
2023年,韩华海洋完成了对美国费城船厂的收购,
将其作为在美国海军造船基地
(来源:网络开放平台)
这清晰地展现了「固本升级」的另一层含义:当传统产业足够强大、足够有规模、在全球供应链中的地位无可替代时,就能成为大国博弈中最坚实的「护城河」和最有效的「反制牌」。
2. 创新育新,
培育壮大新兴产业和未来产业
「创新育新」,是现代化产业体系的「新动力」,更是「决胜未来的关键变量」。
《建议》中指出:对于「战略性新兴产业」,要打造「新兴支柱产业」,点名加快新能源、新材料、航空航天、低空经济等产业的发展;
对于「未来产业」,要求「前瞻布局」,点名了量子科技、生物制造、氢能和核聚变能、脑机接口、具身智能、第六代移动通信(6G)。
这些如何培育壮大?以「低空经济」为例。
几年前,低空经济还被划在「未来产业」,充满不确定性;而现在,它已经被调整为「新兴支柱产业」。
国家甚至专门成立了「低空经济发展司」来统筹负责。业界普遍预计,2025年低空经济的市场规模将突破1.5万亿,到2035年,这个数字将飙升至3.5万亿元。

以农业领域为例,2023年,农保无人机作业面积就已突破21.3亿亩次,覆盖了我国30%的耕地面积。大疆、极飞等全球领先的农业无人机企业,通过深度参与国际、国内标准的制定,推动了整个行业的规范化发展。
中国发展低空经济,还具备三大独特优势:
产业整合: 低空经济的爆发,不是孤立的。它整合了中国在新能源、汽车制造、无人机等领域的既有产业优势。
特别是其中的eVTOL(电动垂直起降飞行器)与新能源汽车的「三电」系统(电池、电机、电控)产业链契合度高达70%,很多核心部件是共性相通的。
▼
亿航智能eVTOL
(来源:网络开放平台)
场景开放: 在城市里,虽然「打飞的」通勤还需要时日,但低空经济在物流配送领域已经进入商业化阶段。
如深圳截至2024年11月,已建成249个各类低空起降设施。美团在深圳的无人机配送服务,到2024年底已累计完成45万单,配送时间从平均30分钟被压缩至15分钟。
▼
深圳美团无人机
▼
顺丰借助无人机运输,
搭建出覆盖全国的「三段式航空运输网络」,
实现36小时快递通达全国

出口转化:中国低空经济在全球市场已展现出显著竞争力。小鹏汇天与中东多国签订了600台订购协议,创下了中国飞行汽车海外最大批量订单纪录。
峰飞航空在年底将向阿联酋猎鹰航空服务公司交付50架eVTOL航空器,用于客运、货运。
▼
小鹏汽车的X2 eVTOL
(来源:网络开放平台)
3. 扩容提质,
促进服务业优质高效发展
「扩容提质」,是现代化产业体系的「价值链放大器」,是「从低附加值走向高附加值」的必经之路。
如果说固本和创新解决了「生产什么」和「如何生产」的问题,那么「扩容提质」就是解决「如何卖出更高价值」和「如何创造新型服务」的问题。
2024年,我国生产性服务业(设计、检测、金融、物流、数字化等)增加值占服务业增加值的比重已达55%,而服务业对经济增长的贡献率超过了60%。
随着产业网络的不断完善成熟,一个「制造+服务」深度融合的新趋势更加明显,正在形成一种被称作「制造即服务」(MaaS)的新模式。
▼
制造即服务的规模及分布领域

简单来说,MaaS就好比是一个「工业版的美团外卖」——它让任何企业(哪怕是初创企业)都能像点外卖一样,随时随地获得世界级的制造服务。
最典型的例子,就是富士康的转型。作为全球最大的传统代工巨头,富士康通过推出「MIH电动车开放平台」,开始了从「代工厂」到「智造服务商」的转型。
富士康几十年来服务苹果、戴尔、思科所积累的集成能力、全球供应链管理、自动化产线经验、严苛的品控体系……全部打包进了MIH。
▼
MIH官网
(来源:官网截图)
目前,已有超过1900家企业加入了MIH联盟,包括高通、英伟达、Arm、宁德时代等巨头。美国的Fisker、泰国的国家电动车项目,都在使用这个平台开发车型。
4. 强基增效,
构建现代化基础设施体系
「强基增效」,是现代化产业体系的「保障网」,是「一切产业活动得以高效运行的前提」。
在「强基」方面,中国已经取得了举世瞩目的成就——拥有全球规模最大的高速铁路网、高速公路网、港口集群、电力系统、数字网络等。
至10月,国家投放的5000亿元新型政策性金融工具资金,共支持了2300多个项目,重点投向数字经济、人工智能、消费基础设施、交通、能源、地下管网建设改造等基建领域。
但「十五五」的目标不只是建设基建,而是让基建实现「叠加效应」。
《建议》提出加强基础设施统筹规划,适度超前建设新型基础设施,完善现代化综合交通运输体系等举措, 将更好地推动基础设施互联互通、协同融合、安全高效发展, 发挥更强支撑保障作用。
▼
目前,我国铁路营业里程达16.2万公里,
「八纵八横」高铁网建成81.5%
(来源:图虫创意)
以「算力基建」为例: AI正在成为全球竞争的核心领域。而为AI提供核心算力的硬件,主要以美国品牌为主。
特别是在AI训练必不可少的核心硬件——图形处理器(GPU)上,英伟达一家就垄断了全球90%以上的市场份额。10月的GTC大会上,英伟达发布新一代超级AI芯片,算力提升3.3倍。
但是,无论它多先进,都与我们无关。早在2022年,美国通过《出口管理条例》禁止英伟达向中国出口高端AI训练芯片,以遏制中国AI产业的发展。
▼
10月底,英伟达市值一度达到5.156万亿美元,
成为全球首家市值突破5万亿美元的公司
(来源:网络开放平台)
因此,「十四五」期间的主基调,就是围绕芯片制造等领域,突破「卡脖子」。
例如,深圳市国资委全资控股的「新凯来」公司,短短几年内就围绕芯片制造,推出了全国产化的刻蚀、薄膜沉积、质量检测、EDA等六大类产品,也成为光刻机实现国产突破的焦点之一。
「十五五」期间,中国一方面在加速核心技术取得突破;另一方面,开始借助中国独有的「规模优势」和「体制优势」,实现与美国的算力「并跑」。
工信部印发《关于开展城域「毫秒用算」专项行动的通知》,未来三年,近万亿元的投资将重塑中国的算力基础设施格局。
其核心是将全国分散的、利用不充分的算力中心进行互联组网,推动算力中心间高性能网络部署,到2027年,实现城域中型及以上算力中心间光层单向互连时延小于1毫秒。 实现算力如用自来水般随取随用。
▼
未来几年,400Gbps及以上、全光交叉等
高速光传输设备成为「算力基建」
(来源:图虫创意)
这意味着,当一个开发者或企业需要算力时,他们不必再关心自己调用的是哪张卡、是否最先进、是100张还是1000张卡。他们只需要专注于如何使用算力,如何创新应用即可。
这,正是2027年要实现新一代智能终端、智能体等应用普及率超70%,发展「AI+」战略的坚实基础。
基建的基建:如果再深挖一步,支持这张「算力网」的,是「电力网」。
从本世纪初开始,我国陆续实施了「西电东送」和特高压输电等国家级重大工程,通过跨区域的能源调配,为东部地区的经济发展提供了有力支撑。截至2024年底,国家电网特高压跨区输电累计送电量已经超过34万亿千瓦时。
▼
西部地区成为重要的「绿电」中心
(来源:图虫创意)
目前,我国的电力供应十分充裕,不仅能满足国内需求,还在2024年向邻国出口了205亿千瓦时电力。比如越南的工业化进程,就离不开「中国电力出口」的支持。
反观美国,一边在大力建设算力中心,推高AI领域股市;另一边,暴露出了电力短缺的「尴尬」——11月3日,微软CSO纳德拉采访中透露「我们现在最大的问题,不是算力,而是电力……事实上,我有一堆芯片堆在库存里,却没电可用」。
▼
国际能源署数据显示,
2023年全球发电量前十国中,
中国发电量大约是后9名总和的82%

04
现代化产业体系的3大视角
MEASURE THE WORLD
构建现代化产业体系,是一项极其复杂的系统工程。特别是,中国有694座城市,各城市在资源禀赋、产业基础和发展阶段上存在巨大差异。
现代化产业体系,不可能由一座城市单独实现,它必须在「分工协作」中完成。「千城一面」的产业规划,是现代化产业体系建设的大忌。
因此,任何一个城市要构建自己的现代化产业体系,都必须从「 全球化视角、城市群视角、小切口视角」 三种由宏观到微观的视角出发,找到自己独一无二的切入点。
1. 全球化视角,地缘博弈中「补位」
我们必须清醒地认识到,「十五五」时期的外部发展环境,已经发生了根本性变化。
《建议》对外部环境的总体判断, 第一句就是:「大国关系牵动国际形势,国际形势演变深刻影响国内发展。」 它表明我们已经清醒地意识到,大国博弈成为未来五年的关键环境。
未来所有关键政策的出发点,都必然是在大国博弈的背景下。
对于城市而言,一些现代化产业体系的切入点,也必须具有全球化视角。这种视角, 意味着城市要能敏锐地在国际产业格局的「断裂」和「重组」中,发现「补位」的机会。
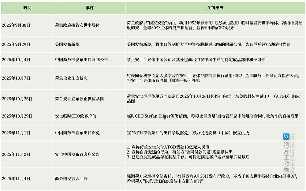
近期,荷兰政府强行接管安世半导体(Nexperia)控制权的事件,就是「全球化视角」的绝佳案例。
▼
安世半导体控制权事件的时间线示意
(截至11月4日)

事件背景: 安世半导体总部在荷兰,2019年被中国闻泰科技收购,主要生产二极管、晶体管等技术含量不高,甚至一个只有几美分的「小器件」,被业内戏称为「鸡饲料」,但这些器件是汽车制造的必需品。
安氏半导体的这些产品,占全球车规级市场份额约40%,60%的欧洲汽车都用它的元器件。安世采用「 欧洲造晶圆、中国做封装」 的模式,仅广东东莞工厂的产能就占其全球产能的70%-80%,年产量超500亿件。
9月底,荷兰政府强行接管安世半导体控制权,随后中国商务部启动反制措施,对安世半导体实施出口管制,10月26日安世(荷兰)宣布停止向中国工厂供应晶圆。欧洲汽车制造商协会立刻发出警告: 供应链可能中断,部分车企将面临停产风险。
▼
安世半导体业务的全球分布示意
(来源:安世半导体官网)
如前文所说,安世半导体的产品并没有多少技术含量,国内也可以找到平替,如华润微、东微半导等等。 但替代的难点在于,这些车载芯片需要经过严格的测试、验证、认证,这个过程需要数月。
「全球化视角」的精准补位: 10月28日,深圳联合中汽中心,打造的国内首个汽车芯片标准验证中试服务平台在坪山投入使用。
这个平台建立了「3+X」测试评价体系,拥有13个专业试验室,具备30余项标准测试验证能力, 能打通车规级芯片上车应用的「最后一公里」,大大缩短验证时间。
与此同时,上海临港区与闻泰科技合作,建设12英寸功率半导体自动化晶圆制造中心,预计2026年建成后年产能36万片,彻底解决晶圆供应问题。
2. 城市群视角,产业分工中「协同」
事实上,在当今国际竞争的舞台上,城市早已不是孤立的参与者。美国学者理查德·佛罗里达指出:驱动全球经济的最重要地理单元,已不再是传统的国家或城市,而是那些跨越行政边界、由多个都市区融合而成的「超大城市群」。
《建议》中提出,促进区域联动发展。加强重点城市群协调联动发展,促进区域创新链产业链高效协作。
不久前的《关于推动城市高质量发展的意见》更详尽的提出,要发展组团式、网络化的现代化城市群和都市圈,构建布局合理的现代化城市体系。支持京津冀、长三角、粤港澳大湾区城市群打造「世界级城市群」。
▼
世界主要超大城市群,也是各国竞争力核心聚集区
在现代化城市群内部,不再只有一个绝对的「核心」,而是形成了多个功能强大、特色鲜明的核心城市。它们通过高效的网络紧密连接,彼此间功能互补、协同竞争,共同提升区域的整体实力和全球影响力。
也就是说,城市群的发展,是由内部城市的「分工决定」的。
日本中京圈城市群围绕丰田汽车产业的发展经验,值得了解一番。
中京圈城市群以名古屋、丰田市、刈谷市、知立市等为核心,围绕汽车产业构建了高效的协同体系,聚集了日本30%的汽车产能,是全球汽车产业的标杆。

这个城市群的成功,关键在于「清晰分工、协同发力」:
★丰田市是绝对的核心,聚焦研发和制造,周围50公里内聚集着1200多家配套企业,形成了全球最高效的零部件供应链;
★名古屋市发挥港口和人才优势,成为创新和物流枢纽,负责全球贸易和高端人才培养;
★刈谷市专注于零部件制造,是产业链的「中间枢纽」;
★知立市则依托地理位置优势,从物流节点做起,逐渐发展为专业化配套节点。
最初,知立市并没有直接供应丰田的厂商(本地企业与三菱合作紧密),但它利用了自己的「比较优势」——邻近丰田市、刈谷市的地理位置和交通优势,以及传统制造的物流基础。
以「物流节点」为特色,通过为丰田提供零部件的高效运输与配送服务,成功切入丰田供应链,并将自身的零部件制造、涂料等产业转化为产业链的一环。
▼
知立市
(来源:网络开放平台)
在丰田转型发展电动汽车的过程中,知立市再次「进化」。它主动推动本地的小川精密工业和名古屋大学材料学院进行「产学研」结合,成功研发出轻量化车身材料,并已应用于丰田bZ4X等纯电车型中。
此外,面对绿色化、智能化的产业变革,中京圈城市群的协同体系也在升级。爱知、岐阜、三重等县联合成立「中京圈汽车产业转型对策本部」,推出三项关键政策:
设立5000亿日元的「电动化转型基金」,对跨城合作研发项目给予30%资金补贴;推动「跨城测试许可互认」,在丰田市取得的自动驾驶测试资质可在名古屋市直接使用;规划「新能源汽车产业带」,整合物流和研发优势,打造万亿日元产业集群。

3. 小切口视角,场景应用中「破局」
将观察视角从宏观的全球和区域,进一步聚焦到城市层面。一个城市,具体应该如何发挥自身特长,融入庞大的产业体系呢?
答案是:「小切口场景」。
2025年10月底,国务院总理李强主持召开国务院常务会议,部署了「加快场景培育和开放推动新场景大规模应用有关举措」。会议提到, 要「优先布局一批新领域新赛道场景、高价值小切口场景和跨区域跨领域综合场景」。
11月7日,国务院发布了《关于加快场景培育和开放推动新场景大规模应用的实施意见》。
意见聚焦打造一批新领域新赛道应用场景、建设一批产业转型升级的新业态应用场景、推出一批行业领域应用场景、创新社会治理服务综合性应用场景、丰富民生领域应用场景等5方面,提出22类场景培育和开放重点领域。
▼
新场景大规模应用实施意见中的5大方面,
及22类场景培育和开放重点领域

「场景」特别是 「小切口场景」 ,对于那些追求效率、可衡量产业突破的城市而言,是最有效的切入点。

为什么「小切口场景」如此重要?因为它是新技术能高效找到「产品市场契合点」的「钥匙孔」,能快速验证技术可行性,形成示范效应,降低创新风险,能避免进行泛泛的、高风险的研发投入。
城市无需一次性覆盖整条产业链,而应选择一个「高价值、易验证、可复制」的小切口,做成样板,再以这个样板的成功,放大并带动区域产业链的聚集。
我们以《建议》中6大未来产业之一的「具身智能」(人工智能领域场景)为例,进行说明。
首先必须强调,具身智能≠人形机器人,机械臂、智能装备、智能汽车、无人机、机器狗……只要是让AI拥有物理「身体」,能与真实物理世界进行互动协作的,都属于具身智能的范畴。

不久前,小鹏汽车发布了人形机器人IRON引起了轰动,同时何小鹏也坦言:
人形机器大规模商业化的节奏不会太快,工业应用,大约3–5年;家庭普及,约5–10年。也就是说,应用最快的具身智能是那些「非人型」的,能在工业、农业、安防、救援等「非生活服务业」领域广泛应用。
对于多数城市来说,可以瞄准这些小切口场景应用快速开展工作,从而进入具身智能领域。
无锡的切入点是「工业场景」: 依托本地强大的新能源、汽车制造产业集群,无锡建设了「具身智能机器人工业数据采集与实训中心」,占地近7000平方米,覆盖新能源产线、汽车制造、工业物流等八大功能区域。
无锡的模式巧妙之处在于,没有从零开始搞具身智能研发,而是将本地汽车智能装备、锂电池等产业基础与具身智能训练平台结合,形成了「工业场景+数据采集+算法验证」的生态闭环。
这种「依托现有产业找场景」的模式,降低了门槛,也使得无锡工业领域的具身智能发展提速。
▼
无锡太湖湾科创带
(来源:图虫创意)
杭州则聚焦「技术验证+多场景拓展」: 以宇树科技为代表的杭州企业,遵循「不做实验室玩具,解决最痛的20%工序」的理念,通过工业场景验证技术可靠性。
宇树H2机器人在汽车工厂螺栓紧固、煤矿巡检等场景中反复测试,算法迭代900余次,仅平衡控制就经历237次失败优化。
▼
宇树H1机器人
(来源:网络开放平台)
更关键的是,杭州没有局限于工业场景,而是不断拓展「小切口」:
康复领域,程天科技的外骨骼设备覆盖700多家机构,服务患者超65万人次;安防领域,球形机器人用于石化园区巡逻,适应复杂地形。多场景的拓展,让杭州具身智能产业形成了「多点开花」的格局。
事实上,具身智能是AI从「技术秀场」走向「商业市场」的重要载体之一,只有可商业化、可规模化、可解决问题的AI,才能摆脱市场对AI泡沫的疑虑,才能加速AI+战略实施。
05
构筑城市现代化产业体系
MEASURE THE WORLD
「十五五」期间,城市发展的首要任务已经明确——建设现代化产业体系,不是一句空洞的口号,而是关乎国家未来竞争力的系统工程。
从造船业的「固本升级」,到低空经济的「创新育新」,从富士康的「扩容提质」,到算力基建的「强基增效」,再到深圳、上海的「全球化补位」,中京圈的「城市群协同」,无锡、杭州的「小切口破局」,我们看到了城市在现代化产业体系建设中的生动实践。
从思考到创造