扫码打开虎嗅APP
本文来自微信公众号:InfoQ(ID: infoqchina),作者:赵钰莹Lisa,编辑:徐川。头图来源:视觉中国。文章原标题为:《程序员锁死服务器致公司倒闭当事人逐条反驳:这锅我不背》。
前几日,程序员锁死服务器与电脑并恶意失踪,最终致创业公司倒闭,创始人身背百万债务沦为打工仔的新闻持续刷屏各大平台。1 月 24 日,当事主程燕某发表了一篇题为《已倒闭某科技公司前员工的辟谣声明》的文章,对众多指责和网络谣言一一反驳。难道,这次剧情要反转了?
事件经过
一封《告游戏行业全体同仁书》将一家创业公司 C++ 主程燕某推向舆论高潮,这篇文章指责燕某在就职深圳螃蟹网络科技有限公司 3 个月期间,出于报复心理,于游戏上线测试当天无故失踪并锁死电脑和服务器,最终导致公司开发两年的项目失败,损失惨重,创始人尹某背上百万债务开始打工之路。
此文一出,不少人纷纷对尹某表示同情,甚至还有人希望可以给尹某转账帮他早日还清债务。但是,其中也有人质疑公告信真实性,一个公司破产,责任最可能在管理层和制度上,将原因归结到员工身上很像是甩锅。并且,公告信中也有缺乏逻辑的地方,比如不能当天测试并不能导致游戏失败。
对此,尹某本人随后亲自拍了一段视频作为回应。视频中,尹某表示,事情发生时还在坚持挽救产品,为了防止市场对产品产生质疑,所以当时未披露此事;对希望捐款的网友表示感谢,心意领了;公司原来有一个非常优秀的后端主程,但因身体不好辞职回家休养,临时招了燕某入职,没有考察清楚。
视频最后,尹某喊话燕某:“我螃蟹游戏现在是挂了,那又怎么样,我头发比你多,我老婆还给我生了一个可爱的大胖小子,你有吗?你这个四十岁的单身狗!”
燕某本人回应
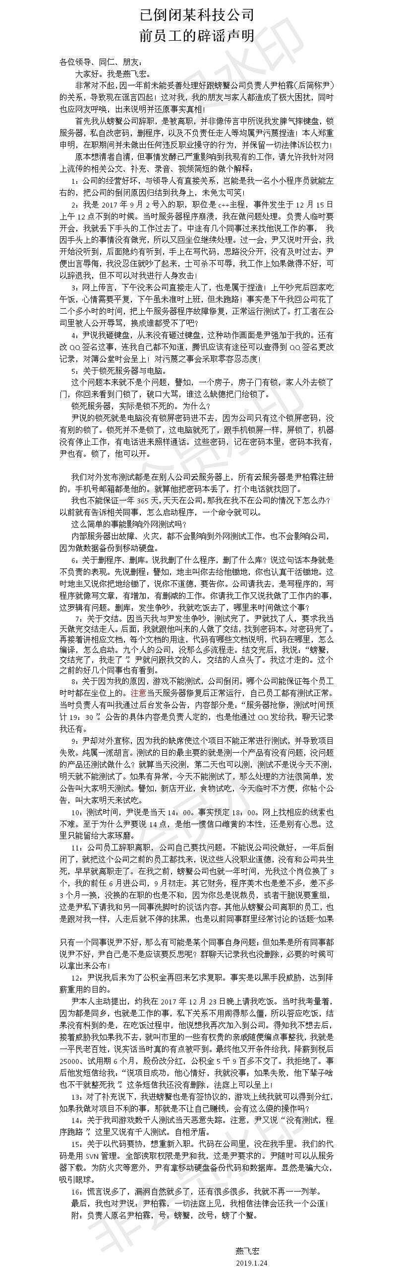
1 月 24 日,燕某发表长文针对深圳市螃蟹网络科技有限公司创始人尹某的《告游戏行业全体同仁书》中提及的各项指责以及网络传言一一反驳,并表示一切法庭上见,相信法律会还一个公道,具体反驳如下:(文末附燕某本人回应长文截图)
对于网上传言“锁死服务器直接跑路”一事,燕某在回应中称,当时服务器程序出现崩溃,正在做问题处理,负责人临时要开会,便丢下手头工作过去,中途有几位同事过来找尹某说工作的事,因手头工作没有做完,所以燕某继续回工位处理,之后因手上在写代码,思路没分开,没有及时过去(开会),之后尹某出言侮辱,燕某便没忍住与其发生争吵,下午虽未准时上班,但也并未跑路,回到公司把服务器程序故障修复至正常运行测试。
关于 “锁死服务器与电脑”的说法,燕某在长文中回应,只是使用了锁屏密码,且尹某也知道该密码,对外发布测试都是在别人公司的云服务器上,所有云服务器都由尹某注册,手机号邮箱都是尹某的,就算密码丢了,打个电话就能找回。
关于尹某所说的“拒不交接”问题,燕某在回应中表示,因当天与尹某发生争吵,测试完成,尹就找人要求当天交接完成并走人,密码和相应文档均进行了交接,尹跟交接人确认后,燕某才走,并提出好几个同事都看到了。
针对“因燕某缺席致使项目不能正常测试”的说法,燕某回应称,纯属一派胡言,测试时间可以调整,即便当天无法测试,也可以发公告让大家明天测试。
就“后来为了公积金再回去乞求复职”一事,燕某表示,是尹某本人主动提出于 2017 年 12 月 23 日晚上吃饭,并在过程中邀请燕某再次加入公司,燕某拒绝后,尹某开始威胁加利诱,表示“如果游戏失败,下辈子啥也不干就整死你”。燕某表示这部分留有短信,可以在法庭呈上。
主要疑点
此事,双方各执一词,不少网友也开始理智吃瓜,在 V2EX 和知乎上,大量网友就此事展开讨论,主要矛盾点集中在如下几方面:
1. 为什么没有就锁死服务器一事报警?
虽然创始人在公告中提及因燕某先后两次到公司寻衅滋事,甚至与阻止人大打出手,最终引发报警,但并未提及就燕某锁死服务器与电脑一事报警,部分网友认为这已经构成报警级别。因为服务器和电脑上的代码是公司的重要资产,关系到项目的成败,如果锁死服务器会导致项目失败,这有足够理由立刻报警。
2. 服务器与电脑账号只有一个 C++ 主程知道?
根据公告传递的信息来看,服务器与电脑密码只有燕某一人知晓,但燕某则反驳称尹某本人知晓密码并可随时更改密码,不少网友也对此存在疑问,对于软件公司,为了防止单点问题,最重要的资产一般不会只放在个别人手里。
3. 毫无备用方案
有用户指出,如果确如公告所言,燕某个人行为导致公司破产,那么这个项目毫无备用方案,一个程序员就足以导致项目流产,这个项目风险也太大了。作为一家独立游戏开发商(公告中写的),螃蟹服务端仅一人实现是匪夷所思。也有用户认为,这恰恰是创业公司的特点,公司体系不完善,人员配备不足,很容易出现这种情况。
4. 为什么发公告信
公告信名为《告游戏行业全体同仁书》,内容则是把过错都丢到燕某身上,尹某此举最直接的目的就是让燕某在游戏行业无法立足,时间隔了如此之长才发这个公告信有些奇怪。燕某则解释说尹某爱好威胁他人,报复心极强,说“下辈子啥也不干就整死你”并留存有证据。值得一提的是,知乎上也有匿名网友曾为该公司技术员工,也曾遭到尹某类似威胁,可作为旁证。

法律专家点评
对于这段纷争,InfoQ 编辑部咨询了京师律师事务所合伙人、极客时间《白话法律 42 讲》专栏作者周甲徳律师,周律师表示:
实际上该事件里面涉及的法律问题还是比较明确的,先来看一下《告游戏行业全体同仁书》的内容,里面对燕某评价用到“城府颇深,心智异于常人”、“恣意妄为”、“该员工劣迹斑斑”等描述,最后又呼吁联系更多的受害公司,从而征集此人的“劣迹”事件。这里面就涉及到燕某的名誉权问题,发布者需要有证据证明文中所述属于事实,否则就构成了侵权。一旦被法院认定为侵权行为,可能就需要发布者承担停止侵害、恢复名誉、消除影响、赔礼道歉、赔偿损失的法律责任。实际情况中,对某人主观的损毁性评价,发布者是很难拿出足够的证据证明的,承担侵权的可能性极大。
从公司所描述的事件本身来看,如果公司有证据证明燕某行为给公司造成了重大损失,完全可以通过法律手段,要求燕某对其行为给公司造成的损失承担赔偿责任。
另一方面,如果工作人员故意通过“干扰”“删除”“修改”等手段,造成计算机系统不能正常运行,后果严重的,还可能需要承担破坏计算机信息系统罪的刑事责任。如果发布者故意捏造发布虚构事实,足以贬损他人人格,破坏他人名誉,情节严重的,也可能构成诽谤罪的刑事责任。
总之,我并不赞同公司或者创始人所采取的网络上看到的行为,解决问题需要通过法律途径在法律的轨道上予以解决,法律道路是通畅的。
附燕某本文辟谣长文截图:

本文来自微信公众号:InfoQ(ID: infoqchina),作者:赵钰莹Lisa,编辑:徐川。头图来源:视觉中国。文章原标题为:《程序员锁死服务器致公司倒闭当事人逐条反驳:这锅我不背》。