扫码打开虎嗅APP
本文来自微信公众号:图数室,作者:图数室,题图来自:《哪吒之魔童闹海》
当《哪吒之魔童闹海》以16天100亿票房的“神话级”速度登顶中国影史冠军时,其背后的商业逻辑与利益分配也成了公众关注的焦点。机构预测其总票房或达160亿,而导演饺子被曝“至少分得1.35亿净利润分成”,这一数字迅速引发热议——导演究竟能从票房狂欢中分到多少?
电影自诞生之初就携带着强烈的“商品属性”,从票房分账到股权收益,从衍生品销售到全球版权,《哪吒之魔童闹海》的每一笔收入都牵扯着复杂的商业链条。当一部电影创造百亿价值时,背后都有哪些经济账?谁又是真正的赢家?
《哪吒2》票房是个多大的奇迹?
截至2025年2月13日,《哪吒之魔童闹海》(下称《哪吒2》)已经上映16天。很难想象,在这短短的16天里,《哪吒2》就创造了百亿票房奇迹。
2月13日,《哪吒之魔童闹海》总票房超过《超级马力欧兄弟大电影》,位列全球影史票房榜第17名,也是票房TOP20影片中唯一的非好莱坞影片!
长期以来,全球电影市场尤其是高票房影片几乎被好莱坞垄断。好莱坞凭借其强大的工业体系、成熟的商业运作模式以及全球化的市场布局,一直占据着全球票房榜单的主导地位,而《哪吒之魔童闹海》凭借其出色的表现打破了这一格局。

《哪吒2》是全球影史票房榜前20中唯一非好莱坞影片。截止时间:2025年2月13日 来源:猫眼专业版
从全球动画电影票房榜上来看,《哪吒2》也是首部进入该榜单的非好莱坞动画电影。超越《超级马里奥兄弟大电影》进入全球动画片票房榜前5。
纵观全球动画片票房榜上其他影片,不难发现《哪吒之魔童闹海》的成功更具文化内涵和创新性。以《小黄人大眼萌》为例,作为一部典型的好莱坞动画电影,其主要依靠成熟的商业运作模式、可爱的卡通形象以及全球化的市场布局来吸引观众。而《哪吒之魔童闹海》则在继承中国传统文化的基础上,通过现代叙事手法和动画技术,将传统文化与现代价值观相结合。
不仅在视觉效果上令人震撼,更在情感表达和主题深度上引发了观众的强烈共鸣。

《哪吒2》是全球动画片票房榜TOP10中唯一非好莱坞动画电影。截止时间:2025年2月13日 来源:猫眼专业版
《哪吒2》的票房增长速度到底有多快?图数室将其和中国影史TOP5电影作品进行对比,可以看到,在首映日,《哪吒2》票房就已经达成4.87亿,站在了一个高起点。上映前三天,《哪吒2》票房与《长津湖》《你好,李焕英》增速相当;而从第四天开始,吒儿踩上风火轮,票房增速明显加快,甚至连续多天,1天增长一个数量级,如此破竹之势,让老前辈望尘莫及。
截至发稿,《哪吒2》票房收入已突破100亿,大众对吒儿的喜爱有增无减。自上映以来,第三方机构对《哪吒2》的预测票房每天都在上涨,截至2月13日,据猫眼专业版预测,其最终票房有望突破160亿。

《哪吒2》的亮眼成绩,也让导演乘势而起,迅速在行业内崭露头角。
目前,饺子导演凭借包括哪吒两部曲在内的三部影片,累计票房已经达到了148.47亿,一举逆袭了张艺谋、陈凯歌等老前辈,暂列中国导演票房榜第3位。而哪吒2还在加速发力中。
当然,值得一提的是,正在热映的电影《唐探1900》助陈思诚导演的电影票房成绩超155.38亿元,超越徐克,成为中国影史票房最高导演。

饺子位列导演票房榜前三。截止时间:2025年2月13日 来源:猫眼专业版
《哪吒2》导演收入仅占票房1%?
此前,据媒体测算,若《哪吒2》票房达到95亿元,饺子导演至少可从中获得1.35亿元的净利润分成,比例仅接近票房的1%,让人不禁疑惑:真的只有这么少吗?这合理吗?
经查证,图数室发现,饺子作为导演的利润分成比例,真跟媒体报道的差不多,但这部电影带给饺子的收益,远远不只如此。
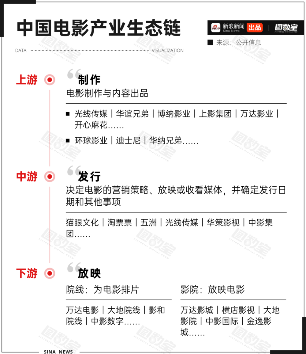
在现代电影工业中,拍摄电影是项非常宏大的工程,至少涉及四方的协作——
首先是出品方,负责拉投资,组团队,选演员,拍电影。导演就属于出品方阵营,他的决策,很大程度决定电影的品质与走向。
电影走向市场,则需要发行方来“引路”。发行方通过策划影片宣传,洽谈广告合作,确保电影能够顺利进入影院与观众见面。
院线和影院则构成了电影产业链的下游环节。笼统来说,它们的主要职责是排片和放映电影。

导演虽然是电影拍摄的创作者和领导者,但他只是整个体系中的一个工作人员。
那么,票房收益具体是如何分配的呢?
我国电影行业采用的是国际通行的票房分账制,核心公式大概如下:

首先,扣除8.3%的不可分账票房,包含5%电影事业专项基金和3.3%的增值税。剩余91.7%的分账票房中,若净票房大于6亿元,需缴纳1%~3%的“中数代理费”。
其余部分,由院线和片方分成,比例自定。
2009年底,国家广电总局在《关于调整国产影片分账比例的指导性意见》中提出“制片方原则上不低于43%”的建议。也就是说,作为下游的院线和影院,最多可以吃掉57%的票房。
剩余43%,片方需要分配一部分给发行方,扣除制作、宣传等成本,最终剩余的净利润,才可以给导演分账,而分给导演的比例一般是5%~10%。
了解到这里,我们就可以计算饺子导演的收益了。
根据《哪吒2》的《数字版影片发行通知》,该部影片中,片方和院线的分账比例,就是常规的43%、57%。
回顾之前媒体的预估,《哪吒2》票房达到95亿元,套用以上公式计算,片方大概可分到37亿的票房。再减去5亿成本,若按照5%的比例给饺子分账,与此前新闻中的1亿多差不多。
截至发稿,《哪吒2》的票房已破百亿,远超当初假设的95亿,并且还在迅猛增长中,分账基数不断扩大,饺子的收益也在上升。这一国产视效大作崛起的奇迹,正在由你我共同见证。
而且,深扒《哪吒2》的出品方,我们会发现,饺子的最终票房收益,远远不只导演费这么简单。
这部电影涉及的出品方有5家公司,企查查显示,饺子(杨宇)是成都可可豆(持股56%)和成都自在境界(持股51%)的实际控制人;而其余三家公司全部由光线传媒控股。也就是说,本次出品方分账可以大致分成两大利益体:饺子和光线。

光线传媒在《哪吒2》的投资比例在60%左右,饺子所持股的两家公司投资比例在40%左右。所以最终饺子控制的可可豆和自在境界,可以从约32亿的纯利润中获得13亿元的收益。从超50%的持股比例来看,饺子可以从中分到非常可观的回报。

制作出一部刷新中国影史的电影,为主创带来的回报远不只票房。对饺子导演,或者对可可豆来说,更大的收获,在于名声、顶流IP,以及一系列的连锁反应。
哪吒争光,谁来借势?
福布斯统计了全球富豪榜上的14位文体界名人,其中三位是导演,乔治·卢卡斯和史蒂文·斯皮尔伯格排名前二。

事实上,导演除了票房还有其他收入,这也是电影能够持续盈利的手段,比如售卖电影版权,对电影IP进行电视剧、网剧改编或投拍其续集、系列电影,以及对主题公园、消费商品、游戏等周边衍生领域进行IP授权。
以斯皮尔伯格为例,他除电影票房之外,还可以通过《侏罗纪公园》《夺宝奇兵》系列电影,从环球主题公园售出的每张门票中分一杯羹。

过去行业和观众都还在感慨好莱坞的精妙的广告植入,如今中国电影行业的商业合作也日渐成熟,不管是植入还是联名,都已经成为常态。
平台上由饺子创作的哪吒系列官方授权周边在平台上销售额已经突破5000万元。其周边种类覆盖盲盒、卡牌、毛绒、搪胶娃娃、胶片卡、冰箱贴、徽章、贴纸等数十种,且成交量还在继续飙升。
有品牌在淘宝上发起了周边众筹项目,目标筹款10万元的众筹手办,目前已经众筹到超2000万元。

此外,各地文旅也纷纷跳出来开始了“抢哪吒”大战。”2月5日,天津文旅专门发布视频,“别抢了!哪吒天津人!小孩哥姓名,哪吒,天津陈塘(今河西陈塘庄)人,小学在读。”由此拉开“抢娃”的序幕。此后,安徽、河南等地也相继发文,自称哪吒故里。
就连“泸州发布”也坐不住了,发文称导演“饺子”是泸州人,他在采访中说到过:“因为父母的工作原因,5岁便离开了泸州,但一直对泸州念念不忘”。势要“蹭”上哪吒的热度。
这种“神话IP+文旅经济”的跨界联动效应,让各地顺利接到这泼天的富贵:旅游平台数据显示,自《哪吒2》电影上映以来,截至2月9日,“哪吒”相关的酒店、景区等旅游搜索量同比增长超5倍。
2月1日至2月7日,宜宾、江油、天津等与哪吒相关的目的地搜索量环比激增。其中,宜宾环比增长225%,江油涨幅高达453%。

面对各城市对“哪吒”的激烈争夺,哪吒民俗文化研究会秘书长黄运松表示:“不必太过较真,哪吒是传说中的人物,不存在具体的家乡,但大家争一争哪吒IP也是好的,有利于哪吒文化的传承”。
总的来说,《哪吒2》的亮眼表现不仅再次印证了国产动画电影的强大号召力,更标志着中国电影在内容创作与技术制作上的双重突破。作为国产动画IP的标杆,哪吒系列不仅为电影行业注入了新的活力,也为中国文化输出开辟了新的路径。
进一步来看,《哪吒2》的成功不仅体现在票房数字上,更在于它带动了周边产业、文旅经济、衍生品市场的蓬勃发展,成为连接传统文化与现代商业的桥梁。
可预见的是,未来,随着哪吒IP的持续深耕,它将继续为国内各行各业赋能,推动中国文化产业走向更广阔的全球舞台。
本文来自微信公众号:图数室,作者:图数室