扫码打开虎嗅APP
本文来自微信公众号:动脉网(ID:vcbeat),作者:张晓旭,原文标题:《全年超400条政策解析医改7大关键词,探明医疗政策制定与实施走向 | 2020年度盘点》,头图来自:视觉中国
2020年固然是全力抗疫的一年,但在防疫进入常态化阶段后,社会运行回到正轨,新医改这一医疗领域的政策主线也不例外。
自2009年新医改启动以来,国务院办公厅每年都发布了当年的重点工作任务,并分解到各部门。国务院各部门根据重点任务制定相应的政策文件,推动重点工作实施。因此,从每年深化医改的重点工作任务,可以一窥当年的政策方向与逻辑。
受疫情影响,2020年的重点工作任务于下半年发布。动脉网以国务院办公厅《深化医药卫生体制改革2020年下半年重点工作任务的通知》(以下简称《任务》)为出发点,对2020医疗政策进行了解析。将《任务》全文进行词频分析后,动脉网整理出了其中出现频率最高的7个关键词(不包含改革、健康等表达宏观意义的词汇):疫情防控、公共卫生、采购、支付、医疗服务价格、医疗保障、绩效考核。

2020年医疗政策全景图,动脉网制图
这些关键词与全年的热点政策密切相关。动脉网从主管部门官网统计出2020年407条医疗政策,其中国家卫健委306条、国家医保局44条、国家药监局57条,将各部门政策与医改关键词相结合,以分析医改实施情况。从大方向看,疫情防控与公共卫生体系完善,使得医疗卫生体系恢复与维持常态,提升公众健康水平,是实施改革的前提;集中采购和支付改革便于医保腾挪空间,以提升对医疗服务的技术劳务支出、对患者的医疗保障能力;而相应的改革措施可通过绩效考核来检验成果、改进方法。
近期,新冠疫情再次在全国多地流行,与2020年年初不同的是,从官方到民众,对待疫情更加冷静和确定。局部范围内高效的全员核酸检测,成为最有效最安全的筛查措施;新冠疫苗上市,并开始重点人群接种,已完成1000万剂次接种。
这些都是一年来抗疫成果的体现,背后则是疫情防控政策的支撑。2020年,共有87条疫情防控政策出台,在几个关键领域中数量最多。这些政策主要从医疗、医药和支付三个环节支撑防疫工作,并实现了14个方面的突破。

疫情防控相关的主要政策突破,来源:各部门官网,动脉网整理制图
医疗环节,国家卫健委主导制定了各类规范性文件、工作方案、工作指南,聚焦于公众防护、社区防控与基层筛查、医疗救治与科研攻关、医护保障与激励等。其中,新冠肺炎诊疗方案随着医务工作者对病毒和病情的认知不断增加而更新。
值得一提的是,国家卫健委4天内两次发文,鼓励开展互联网诊疗,一方面缓解医院救治压力,另一方面避免普通患者在线下就诊造成交叉感染。互联网医疗由此成为疫情防控的“空中战场”,对生活的渗透达到了前所未有的程度,迎来行业大爆发的一年。
药品和器械环节,按照《医疗器械应急审批程序》规定,存在突发公共卫生事件威胁时,药品监管部门可对所需医疗器械实施应急审批。国家药监局由此启动了相应的应急审批机制,尤其是通过核酸检测试剂盒、防护物资的快速审批,缓解抗疫一线需求。
针对新冠药品和疫苗,国家药监局也创造性地建立了研审联动工作机制,通过“边研发、边提交、边审评”,最大限度压缩审评审批时间,推动我国首个新冠病毒疫苗附条件上市,一批疫情防控用药物开展临床试验。
支付环节,国家医保局、国家卫健委、财政部和税务总局采取措施,为疫情救治提供资金支持。针对新冠患者和疑似患者,均免费治疗;针对非新冠患者,将互联网医疗服务纳入医保支付;针对医疗机构,医保经办机构预付部分资金,减轻垫资压力;针对企业,阶段性减征职工基本医疗保险费,缓解企业压力。
据国家医保局数据显示,2020年总共为975万家参保单位累计减免1650亿元职工医保费,累计结算患者费用28.4亿元,医保支付16.3亿元。
由于收入和支出都发生了变化,2020年医保基金结余情况也显现出相应特征。

医保基金收支变化,数据来源:国家医保局,动脉网制图
如上图所示,2020年职工医保收入明显下滑,支出却显著上升,造成整体结余率下降。不过,居民医保收入呈上升趋势,且收入下降。动脉网认为,这主要是由于居民防护意识增强、生病就医次数减少,尤其是儿科呼吸道疾病减少的原因。
所以,在职工医保和居民医保结余率一降一升的情况下,医保基金整体结余率的降幅并不大,从2019年1~11月的14.73%降至2020年1~11月的13.31%,对后续医保参与的各项改革影响小。
不难看出,医疗卫生系统举全系统之力,在疫情大面积暴发后发挥了力挽狂澜的作用。这是促进社会经济恢复正常运行的基础,也是深化医改工作继续顺利开展的前提。
疫情暴发将公共卫生体系完善推上了更重要的位置,“加强公共卫生体系建设”也被列入深化医改任务的第一项。2020年,公共卫生相关政策在吸收疫情防控经验的基础上,主要从硬件配备和软件完善两方面修补短板。

公共卫生体系软硬件建设的政策要求,资料来源:国家卫健委,动脉网制图
硬件方面,2020年5月,国家发展改革委、国家卫健委、国家中医药局制定了《公共卫生防控救治能力建设方案》,提出五大建设任务,包括:疾病预防控制体系现代化建设、提升县级医院救治能力、健全完善城市传染病救治网络、改造升级重大疫情救治基地以及推进公共设施平战两用改造。
《方案》中,每项任务均提出了具体的建设标准,突出“平战结合”,实现资源最大化利用。
以重大疫情救治基地建设为例,文件列出了应用于危重症患者集中救治和应急物资的储备数量,这将产生相应的设备采购需求。

重大疫情救治基地应急救治物资参考储备清单(按单个基地计算),资料来源:国家卫健委,动脉网制图
软件方面,国家卫健委、国家中医药局印发了《全国公共卫生信息化建设标准与规范(试行)》,着眼未来5~10年建设、应用和发展的基本要求,进一步明确和强化了公共卫生信息化建设的基本内容和要求。
此外,在基本公共卫生服务中,2020年人均补助标准已提升至74元,新增的5元经费全部落实到乡村和城市社区,统筹用于基层医疗卫生机构开展新冠肺炎疫情防控的人员经费、公用经费等支出,加强基层疫情防控经费保障和提高疫情防控能力,强化基层卫生防疫。
在政策指导下,公共卫生涉及的各级机构已开始着手进行改造、升级或建设。中国政府采购网显示,2020年包含“公共卫生”的采购项目达到1000余个,项目需求以建筑、医疗设备为主,采购方多为大型医院、县级卫健部门。
也有部分项目启动建设或初见成效。例如,以华中科技大学同济医学院附属同济医院为主体设置的国家重大公共卫生事件医学中心,已于2020年7月开建,预计2022年6月竣工。
公共卫生体系完善刻不容缓,但又是长周期的大型工程,是深化医改长期顺利推进的保障。未来3~5年内,公共卫生建设都将是举足轻重的工作。各级机构对应急救治设备、信息系统甚至智能应用的需求,则会带动相应产业的发展。
《任务》中的“采购”主要指集中带量采购。2020年,国家组织的集采由药品延伸到高值耗材,并以冠脉支架为开端。
事实上,江苏、山东、浙江等多地已开展了耗材集采,以省际联盟、省级、地市联盟、地市级集中招标的方式出现,涉及心血管、骨科、眼科等领域的高值耗材,以及输液器、留置针、注射器等低值耗材,为国家集采积累了经验。

2020年部分地方耗材集采情况,来源:公开报道,动脉网制图
在国家组织的首批高值耗材集采中,冠脉支架采购周期为两年,首年意向采购总量逾107万个。最终7家企业的10个冠脉支架产品中选。中选支架均价从1.3万元下降到700元左右,降幅90%以上,预计每年节约医疗费用117亿元。
医用耗材分类复杂,同类医用耗材也有多种不同的功能属性,患者由于个体差异在使用同一种类的耗材时,往往也需要不同的规格型号。冠脉支架是标准化产品,在医用耗材里相对不复杂,同一品牌、同一种类但不同规格的冠脉支架执行同样的价格。此外,据推算,2019年全国使用冠脉支架约150万枚,费用约150亿元,占全国高值医用耗材总费用的1/10。
标准化程度高、使用金额占比高,这些或许都是冠脉支架作为高值耗材集采开端的原因,两大特征也决定了下一步集采品种的方向。
毫无疑问,高值耗材集采与药品集采有着类似的逻辑,即:压低虚高价格、挤压流通环节水分。对企业而言,构建多层次的产品体系尤为重要,利用集采产品提升市场份额,研发高端产品满足不同消费能力的患者需求,也不失为一种策略。
然而,高值耗材又与药品有较大差异。高值耗材往往需要医生手术操作,还涉及对医生的培训。集采落地后,如何体现医生的劳动价值,如何进行医生教育,这是不得不考虑的问题。
药品集采方面,2020年开展了第二批和第三批国家药品集采,逐步进入常态化阶段。其中,第二批32个药品中选,第三批55个药品中选,两批药品的平均降价均为53%。
目前,距离第一批集采,即4+7集采已经过去两年,我们不禁要问,当时中标的药品和企业怎么样了?4+7集采的中标企业中有4家上市公司,这些企业于2020年发布了2019年业绩报告,从报告中或许可以看出端倪。
华海药业在4+7集采中有6个产品中选,据其年报显示:2019年,公司销售费用同比下降25.79%,主要原因正是国家集采推进,相应的市场推广费、人工等费用减少。其中,产品推广服务费大幅下降。
科伦药业的百洛特也在4+7集采中中选,其年报显示,百洛特中标后市场份额迅速提升。2019年,百洛特全年销售收入3.29亿元,同比增长58.28%。
4+7集采中,先声药业的必奇中标,但其招股书中未单独披露该产品的收入变化。不过,先声药业公布了未中标产品舒夫坦的销售变化。舒夫坦在4+7和第二批集采中均未中标,不仅销量受到影响,还受到集采带来的价格下行压力,平均售价也有所下降。在价格和销量双双下降的影响下,舒夫坦2020上半年的销售额降幅达27.1%。

先声药业舒夫坦销售情况,数据来源:先声药业招股书,动脉网制图
从政策角度看,药品集采常态化和耗材集采实施,进一步为提升医保保障能力、提高医务人员服务收入留出了空间。
从产业角度看,药企逐渐加大研发投入、优化组织框架,集采带来的行业优化效应正在显现,这种影响或许也同样会体现在耗材行业。
在集采腾挪出更大空间的同时,医保支付改革也在同步推进。现阶段,改革的大方向是在现有总额预算制度下探索更加精细化的复合、多元支付方式,包括按疾病诊断相关分组(DRG)付费、区域点数法总额预算和按病种分值付费(DIP)等。
2020年,DIP支付试点启动,与DRG支付分别开展试点。国家医保局出台了DIP付费的工作方案、技术规范和DIP病种目录库等文件。

DIP与DRG的试点安排,资料来源:国家医保局,动脉网整理制图
DIP和DRG在试点安排上,除了试点城市不同之外,试点进度也有很大差异,DIP明显要比DRG更快,这主要是由于二者操作方式的差异所致。
DIP是基于大数据的病种分值付费方式,利用全量数据客观还原临床病种变化的现实,对数据中疾病诊断与治疗方式进行穷举和聚类快速形成分组,挖掘数据内涵来认识病种组合与医疗成本的客观规律,建立疾病与治疗量化标准,确定基于随机均值的定价机制、医保支付方式与基金监管模式。
DRG的分组根据患者的年龄、性别、住院天数、临床诊断、手术操作、合并症、并发症等综合因素把病例分为若干相关的组,侧重于对临床路径的依赖。DIP则基于全样本、海量数据为全病种与全技术分类,侧重于对临床数据的依赖。
由于通过大数据计算就可得到分组结果,DIP由此拥有了入组率高、可快速落地、可逐渐完善的特点。
DIP的实施效果有待验证,2020年已经开始试点的DRG运行情况如何?
据国家医疗保障研究院发布的《2020年三季度疾病诊断相关分组(DRG)付费国家试点监测评估报告》显示,各试点城市试点进度情况虽然存在较大差异,但与2019年相比有明显进展;30个试点城市中,29个城市进度基本符合国家部署要求,具备了模拟运行的条件。试点城市在落地过程中遇到的问题主要包括:历史数据质量不高、分组准确性受限、医疗机构编码版本不统一、信息系统分包建设造成衔接问题等。

部分DRG试点城市的试点情况,来源:公开报道,动脉网制图
但从上图可以看出,邯郸、无锡等城市的运行已经在医保控费、分级诊疗方面取得成效。
无论如何,医保支付改革迈出了关键一步,DRG和DIP同步试点则是进行了“双重保险”。
随着医改推进,医疗机构以药养医的顽疾逐渐被打破,医疗服务价格逐步提升。
据国家医保局发布的数据显示,“十三五”期间,各省份上调价格的技术价值类医疗服务项目数量已经超过半数。与“十二五”末相比,各省份诊疗类医疗服务涨幅20%~100%不等,手术类医疗服务涨幅40%~150%不等,护理类医疗服务涨幅50%~200%不等,中医医疗服务涨幅20%~60%不等。
但到目前为止,诊疗、手术类服务项目价格对医护群体的服务价值仍未能充分体现。
医疗服务价格改革的前提是项目规范。
2000年,我国物价部门第一次制定《全国医疗服务价格项目规范》,将其作为医疗机构收费付费的主要计价单元体系,允许省级增补,并于2012年进行了全面修订和扩充。

历年来全国医疗服务价格项目规范的制定情况,资料来源:国家医保局、国家发改委,动脉网整理制图
2020年,国家医保局加快了医疗服务价格改革步伐,针对《国家医疗服务价格项目规范》立项,并通过公开招标方式组织编制。
国际医保局在招标文件中指出,医疗服务价格项目是对医疗服务计价的基本依据,是深化医疗服务价格改革、发挥价格在调控医疗服务供需中杠杆功能的前提基础。但从各方反映情况看,现有医疗服务价格项目规范已经不能充分适应深化改革的需要。
具体而言,现阶段的医疗服务价格项目存在以下问题:
首先,项目分类和层级关系有待理顺。项目立项逻辑体系不够严谨,存在将成本要素作为独立的价格项目单独立项,或者仅仅因为同一项目的提供方式、对象或场景变化便作为新项目立项等情况,人为提高了项目管理复杂性,增加了过度收费风险。
其次,价格项目标准化规范化程度较低。各地实际执行的价格项目口径不一,同一服务产出所对应的价格项目有多有少,存在“同项异名”“同名异质”现象。项目设置、患者感受和临床需要之间存在脱节现象,加大了临床应用和价格管理成本。
再次,项目内容对临床变化和技术进步兼容性较差。项目与临床具体操作过程过度捆绑,一旦所用设备、试剂或者操作部位、步骤、方法稍有改变,就可能难以对应已有价格项目,陷入不能收费或违规套收的困境,医院对此反映强烈。
此外,项目编制中强调将医用耗材打包在项目内容之内,导致物化成本成为推动项目价格变化的主要因素,难以充分体现技术劳务价值。随着时间推移,也难以反映医疗服务中人力成本和物耗成本各自变化规律。当出现医用耗材技术垄断、价格上涨时,医院难以有效控制成本,影响服务开展,甚至扭曲医疗行为。
因此,在新版《国家医疗服务价格项目规范》的编制中,国家医保局要求以当前各省实际项目为基础,借鉴国内外经验,统一医疗技术或医疗活动转化为价格项目的立项条件和管理规则,合理压减项目数量,实现价格项目与技术细节脱钩、服务与耗材分离、项目与编码规则衔接。
中国政府采购网显示,该项目已由中国社会保障学会中标,项目执行周期为两年。
从新版规范编制要求来看,医药分开、手术与耗材分开,以及药品集采和耗材集采的开展,为理顺医疗服务价格体系、改革医务人员薪酬制度创造了空间,随着时间推移,未来医疗服务的价值将得到更充分的体现。
2020年,中共中央、国务院制定了《关于深化医疗保障制度改革的意见》,成为医疗保障制度的纲领性文件。《意见》提出,到2030年,全面建成以基本医疗保险为主体,医疗救助为托底,补充医疗保险、商业健康保险、慈善捐赠、医疗互助共同发展的医疗保障制度体系。
在医疗保障体系中,医保和商业健康险是两个重要组成部分。

医疗保障制度重要政策,资料来源:国家医保局、银保监会,动脉网制图
医保方面,2020年职工医保个人账户改革正式启动,成为职工医保制度实施20多年来的重大变革。1998年,国务院印发《关于建立城镇职工基本医疗保险制度的决定》,建立“统账结合”制度。其中,个人账户由个人缴费加单位缴费的30%组成,主要用于职工本人门诊、购药支出;统筹账户由单位缴费的70%组成,主要用于职工本人住院报销。
在原有制度下,健康人群个人账户结余多,而年老、体弱人群个人账户不够用,无法起到风险共担的作用。
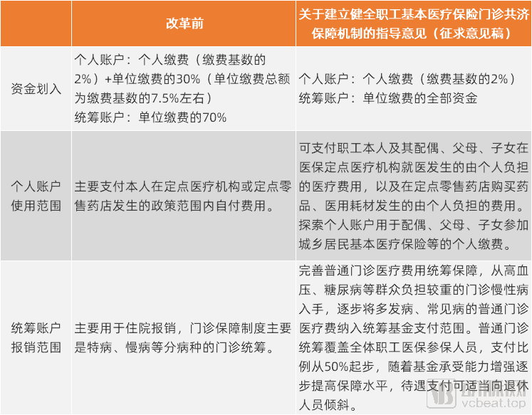
2020年8月,国家医保局发布《关于建立健全职工基本医疗保险门诊共济保障机制的指导意见(征求意见稿)》,提出了个人账户收支调整办法,整体原则可以总结为:减少个人账户划入,减少的资金主要用于门诊共济。

个人账户改革前后对比,资料来源:国家医保局,动脉网制图
如上图所示,按此次文件,账户资金的划入有变化,原本由单位缴费的一部分划入个人账户、一部分划入统筹账户,改革后单位缴费全部划入统筹账户;个人账户原本仅限本人使用,改革后可供家人使用;统筹账户原本主要用于住院报销、特慢病门诊报销,改革后多发病、常见病也将逐步纳入统筹报销。
尽管此次文件是征求意见稿,具体措施还未确定。但显而易见,优化账户结构、提升医保基金使用效率一定是大方向。
个人账户改革不仅会给参保人员的保障范围带来变化,还会带来支付场景的变化。
2020年,互联网医疗医保支付加快落地,全年相关政策多达28条。国家医保局出台《关于积极推进“互联网+”医疗服务医保支付工作的指导意见》,明确了制定了互联网医疗服务纳入医保的详细方案,各地相继跟进。北京、上海、浙江、江苏、天津、四川、广东、宁夏等地已率先开展了在线问诊及线上购药对接医保的工作。
互联网诊疗主要定位于常见病、慢病复诊,针对的疾病范围与个账改革后门诊共济的疾病范围重合度高。未来,互联网诊疗覆盖范围的扩大将推动门诊支付向线上转移,门诊保障能力的提升又将进一步促进互联网诊疗的普及。
医保从基金层面提升保障能力的同时,还在从供给层面提升保证能力。2020年出台的《基本医疗保险用药管理暂行办法》制定了医保药品目录管理措施,建立完善动态调整机制,原则上每年调整一次,对独家药品进行谈判准入。
事实上,2018年以来医保药品目录已连续调整三次,动态机制基本建立。2020年的目录调整共对162种药品进行了谈判,119种谈判成功,平均降价50.64%。本次调整还首次尝试对目录内药品进行降价谈判,评审专家按程序遴选了价格或费用偏高、基金占用较多的14种独家药品进行降价谈判,这些药品单药的年销售金额均超过10亿元。经过谈判,14种药品均谈判成功并保留在目录内,平均降价43.46%。
2020年,中国银保监会等13部门联合印发了《关于促进社会服务领域商业保险发展的意见》,提出力争到2025年,商业健康保险市场规模超过2万亿元,成为中国特色医疗保障体系的重要组成部分。并探索将商业健康保险信息平台与国家医疗保障信息平台按规定推进信息共享。
过去,商保机构与医疗、医保之间存在信息不对称,是阻碍商业健康险进一步发展的难题。信息不对称给商保机构的风控管理带来巨大挑战,尽管近年来健康险保费收入高速增长,但相应的赔付也处于快速增长状态。
2020年10月,国家医保局医保信息平台项目主体建设完成。11月,全国统一的医保信息平台在广东省率先落地使用,预计2021年底在全国范围内投入使用。医保体系内实现信息互联互通,将为医保与商保的信息互通打下基础。
医疗险和疾病险是商业健康险的主要险种,2020年,二者相关的政策也有变化。
据银保监会数据显示,2019年,医疗险原保费收入2442亿元,同比增长32%,高于行业总保费增速约20个百分点,占健康险总保费的34.6%。但从期限来看,绝大部分为1年期业务,长期医疗险产品较少,不能有效满足现实需求。
为此,2020年,中国银保监会发布《关于长期医疗保险产品费率调整有关问题的通知》,明确费率可调的产品范围,鼓励保险公司开发销售长期医疗保险产品。
疾病险方面,中国保险行业协会与中国医师协会发布了《重大疾病保险的疾病定义使用规范(2020年修订版)》。新版定义在原有25种重疾的基础上,新增了严重慢性呼吸衰竭、严重克罗恩病、严重溃疡性结肠炎3种重度疾病;同时,对恶性肿瘤、急性心肌梗死、脑中风后遗症3种核心重疾病种进行科学分级,新增了对应的3种轻度疾病的定义。例如,甲状腺癌在旧版定义中均按重疾赔付,而在新版定义中,根据疾病轻重程度不同,可能按重疾赔付,也可能按轻度疾病赔付。
整体上看,商保新政正在大力促进健康险丰富产品供给、扩大保障范围和提升保障能力,而信息互通可为健康险风控管理带来积极影响。未来,商业健康险在医疗保障体系中还将起到更重要的作用。
公立医院绩效考核作为检验改革成效的重要方式之一,2020年继续推进,并从三级医院扩大到二级医院和基层医疗机构。
各级医疗机构的考核指标中,都涉及医疗质量、持续发展、患者满意度等维度。由于三者在分级诊疗体系中的定位差异大,功能定位维度的指标也大不相同。三级医院侧重于对住院患者的治疗和复杂手术的操作,二级医院侧重简单手术,基层医疗机构则侧重于提供基本公共卫生服务。
2020年,三级公立医院迎来第二轮绩效考核,按照《国家三级公立医院绩效考核操作手册(2020版)》进行。相比于2019年版的操作手册,2020年版延续了指标框架和顺序,指标名称、属性、来源和导向基本不变,但部分指标的细节发生了变化:

三级公立医院考核指标变化,资料来源:国家卫健委,动脉网制图
近日,《国家三级公立医院绩效考核操作手册(2020版)》再次对部分指标进行调整,形成修订版。考核指标的动态更新,既能保证考核的规范化、标准化和同质化,也能更贴近医院现实情况。
2020年,国家卫健委还公布了第一轮三级公立医院绩效考核结果。从考核数据看,三级医院医疗服务质量与管理水平持续提升。

三级医院绩效考核结果部分数据(注:2019年考核数据来源为2016年~2018年),来源:国家卫健委,动脉网制图
尤其是收入结构方面,医疗服务收入占比逐步提升,住院次均药品费用、门诊次均药品费用均有下降,这表明深化医改对于压缩药品费用、提高医务人员劳务费用的目标已有初步显现。
随着各级医疗机构考核指标的确定、考核工作的推进,医院落实医改任务的积极性和主动性将提升,医改也能通过阶段性问题不断做改进。
尽管2020年经受了疫情考验,但深化医改并未中断脚步。相反的,疫情防控的相关措施和经验促进了制度突破和短板修补:应急审评审批加快了防疫物资、药品器械和新冠疫苗上市;医保在支付新冠患者费用、减少征收的情况下,仍保持了整体结余率的稳定;以“平战结合”为思路,加强公共卫生体系建设成为下半年首要任务;互联网+医疗、互联网+医保在疫情防控的临时举措中价值凸显,在公立医院大面积推广。
与此同时,2019年延续而来的集采、支付方式、医疗保障制度、公立医院绩效改革等措施紧锣密鼓推进。耗材集采如期而至,冠脉支架由上万元降至数百元;支付方式改革增加DIP试点,与DRG试点形成“双重保险”;医疗保障制度启动职工医保门诊共济改革,促进商业保险扩大保障范围;绩效考核不断优化指标,在实践中不断完善,考核数据表明,医改“腾笼换鸟”初见成效。这一系列工作原本应是一年的任务,受疫情影响,却主要在下半年完成,可见政府推动改革的决心和力量之大。
深化医改将走向何方?动脉网认为,主要在于与医保的驱动作用持续增强。医保作为付费方,已经从集采、医保目录谈判、支付方式改革等体现出对医疗服务供给和药品供给的巨大影响。随着这些工作常态推进,以及未来新版《国家医疗服务价格项目规范》实施,医保为供给侧带来的变化还会更加明显。
此外,据国家医保局官网显示,《医疗保障法(建议稿)》现已初步草拟完成,向全国人大社会建设委员会建议将《医疗保障法》列入全国人大2021年立法计划。
随着医疗保障法律体系的构建和完善,医保领域依法行政,医保治理能力将进一步提升,医保驱动的各项改革措施落地也将更加有力。
本文来自微信公众号:动脉网(ID:vcbeat),作者:张晓旭