扫码打开虎嗅APP
本文来自微信公众号:霞光智库,作者:霞光智库
一、中国网文出海发展现状
(一)网文定义

网络文学(网文)是指通过互联网平台创作、传播和阅读的文学作品,具有独特的媒介属性、创作形式和传播特征。不同于传统文学更强调文学属性、思想内涵和艺术价值, 网络文学更注重娱乐性和互动性,在一定程度上反映了当代社会的文化需求和审美趋势。
(二)网文产业生态

网文产业链包括上游内容创作及版权、中游内容平台运营与分发、下游IP衍生及变现,共同构成完整生态闭环,从而推动网络文学从文字内容到多元文化产品的广泛传播和商业转化。
(三)中国网文海内外盈利模式对比

国内网文盈利模式较为成熟,付费阅读和版权运营为主要盈利渠道,而海外市场网文仍处于发展阶段,付费阅读和广告变现则为其主要盈利模式,版权及IP改编潜力也在进一步释放。
(四)海外网文用户偏好及消费倾向

欧美、日韩用户付费意愿及能力较强且付费习惯较为成熟,超自然题材在欧美颇受欢迎;亚洲国家偏好都市、言情类题材。新兴市场中,东南亚虽然付费意愿较低,但人口基数大,因此仍存在一定增长潜力;拉美整体付费潜力较大;中东对网文接受度较高,且付费意愿及能力整体不亚于欧美、日韩。
(五)中国网文海外市场规模

2023年,中国网络文学行业海外市场营收规模达到43.50亿元,同比增长7.06%。作为全球最大的数字内容消费市场之一,美国是中国网文主要海外收入国家。
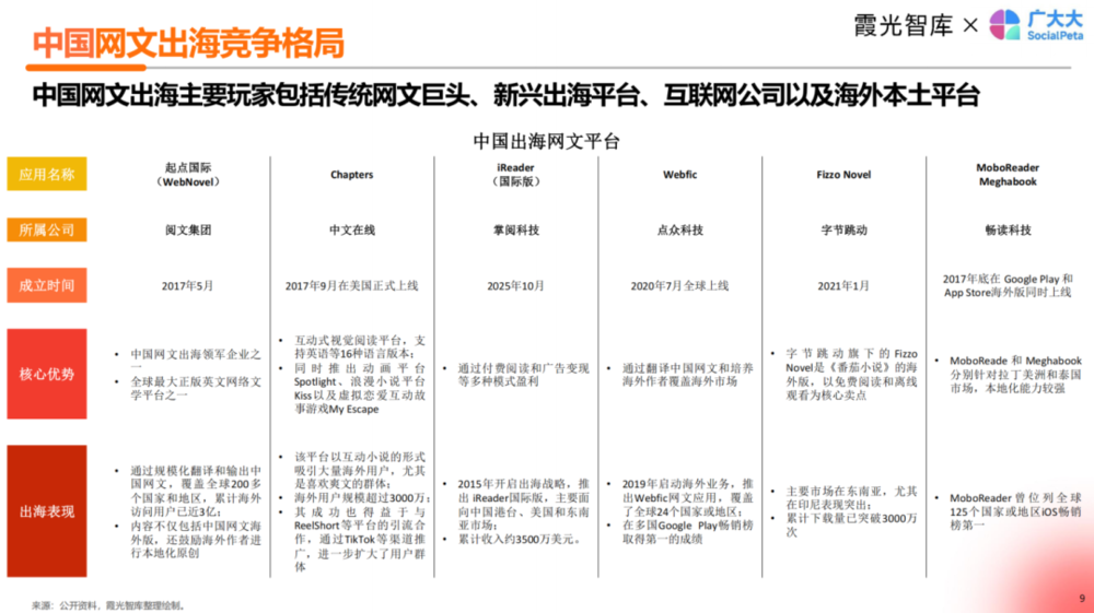
(六)中国网文出海竞争格局

中国网文出海主要玩家包括传统网文巨头、新兴出海平台、互联网公司以及海外本土平台。
二、中国网文海外广告营销
(一)2024阅读应用投放TOP20

(二)2024移动阅读应用投放趋势观察

2024年阅读广告主下降明显,月均广告主数量同比2023年下降约4.2%;但随着整体创意数的增长,月均素材量也迎来了激增,2024年平均月均素材量超1.59K条,同比增长约170.1%。
(三)2024热门国家/地区阅读应用投放观察

北美地区阅读广告主数量最高,日韩最低。除大洋洲外,日韩、中东、非洲地区的平均素材量也超过了6K。
(四)网文海外广告投放典型案例

凭借低准入门槛和UGC内容激励, GoodNovel收获了大批原创作者,2024年在东南亚市场表现突出,其中在印尼半年收入更是达到了164万美元。此外,在沙特阿拉伯、埃及、土耳其,GoodNovel也稳居收入榜前十。

三、中国网文出海趋势洞察
(一)中国网文出海风险挑战

中国网文出海主要面临地缘政治、文化语言、合规安全、同质竞争、市场营销、组织人才、资金安全、税收问题、公关舆情这九大风险及挑战。
(二)中国网文出海策略建议

若通过内容优化创新、技术迭代升级、营销渠道合作、用户分层及体验提升、政策支持及版权保护、本地化适配六位一体,将共同促进中国网文产品应用在全球市场得到广泛且有效传播,实现商业价值最大化。
本文来自微信公众号:霞光智库,作者:霞光智库