扫码打开虎嗅APP
本文作者:费斌杰,原文标题:《「一页纸」吃透产业链之:人形机器人,Figure链与特斯拉Optimus链》,题图来自:AI生成
今天继续给大家带来“一页纸”吃透一条产业链系列。本期的主角是:人形机器人,我们用 AlphaEngine 来解读。
人形机器人:孕育下一个百倍机会的温床
人形机器人产业正处在从研发演示向量产落地的关键拐点。
基于当前头部企业如特斯拉(Optimus 计划 2026 年量产)、 Figure AI 及国内优必选等的量产规划,2025—2026 年被视为产业规模化验证与商业化加速的关键窗口期。
当前人形机器人 呈现出“硬件降本”与“软件增智”双轮并进的态势,由 B 端工业场景率先驱动,尤其是汽车制造领域。
优必选 Walker S1 、小鹏 Iron 等已进入比亚迪、极氪、小鹏等车企工厂进行实训,验证其在产线上的应用价值。
全球竞争格局初步形成,海内外企业路径分化:
1. 海外巨头:以特斯拉、 Figure AI 为代表,凭借其在 AI 算法、系统集成和端到端模型上的领先优势,占据技术制高点。
2. 国内企业:依托中国强大的汽车及 3C 产业链,在供应链协同、整机快速迭代和成本控制上形成显著优势,部分国产产品价格已下探至 10 万元级别,与海外产品形成明显价差,为规模化市场渗透奠定基础。
人形机器人产业链结构分析
人形机器人产业链可划分为上游核心零部件、中游本体制造和下游场景应用三大环节。
其中,中游本体企业类比汽车产业中的“主机厂”,在产业链中占据核心主导地位,负责技术集成、产品定义与规模化生产。

*注: 由FinGPT Agent 制表,下同
1. 上游核心零部件:价值量高度集中于三大部件
关节是实现运动的基础,分为旋转和线性两类。
减速器是确保运动精度的关键,主流方案包括谐波减速器(特斯拉 Optimus 采用)和行星减速器,代表企业有日本哈默纳科及国内的来福谐波等。
传感器赋予机器人感知能力,包括力/力矩、触觉和视觉传感器。
2. 中游本体制造:海内外企业加速布局,形成技术竞赛
海外以特斯拉(Optimus)和 Figure AI(Figure 01)为代表,引领技术前沿。
国内则涌现出优必选(Walker S1)、智元机器人(远征 A1)等初创企业,同时小鹏(PX5)、小米(CyberOne)等车企与科技巨头也纷纷入局。
3. 下游应用场景:当前商业化聚焦B端
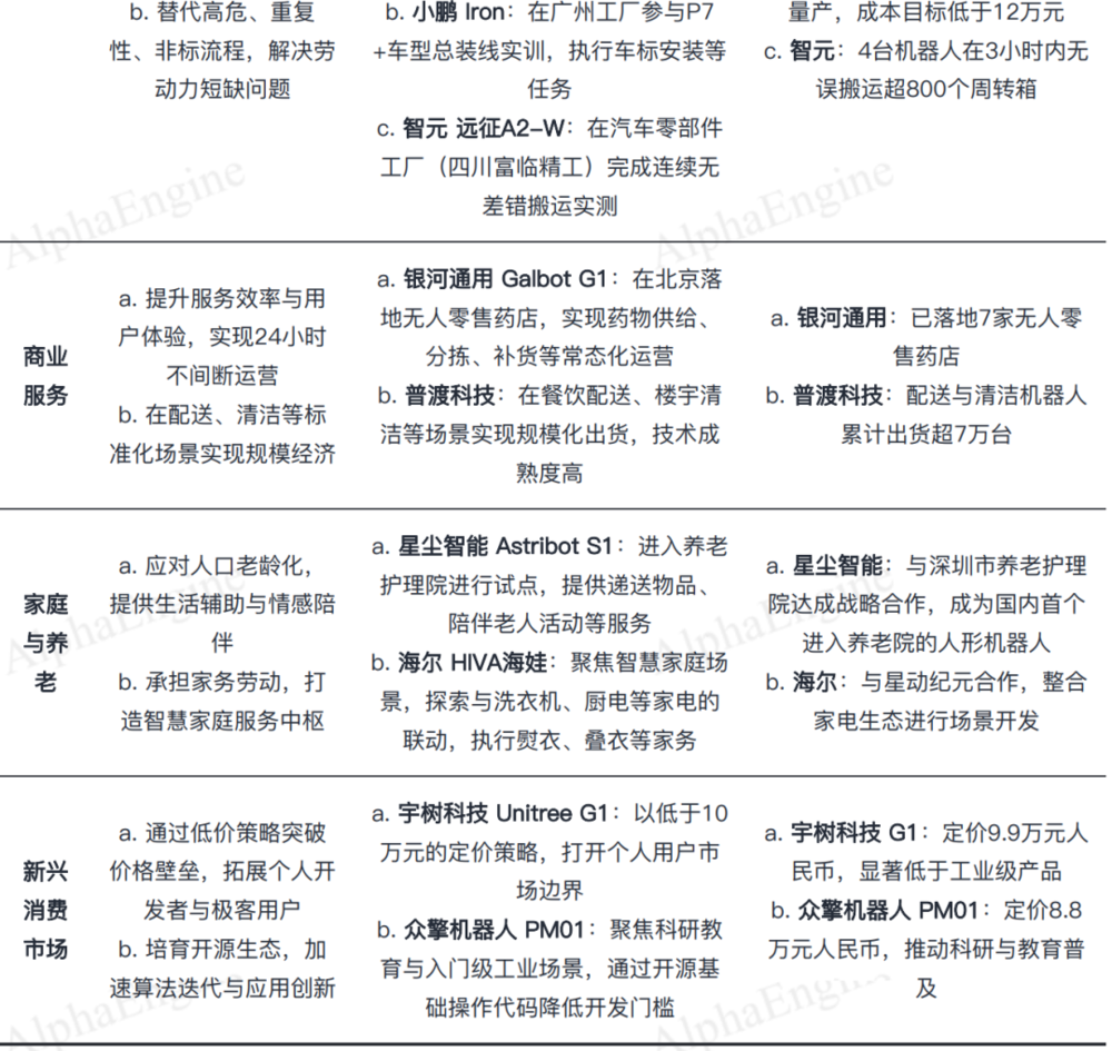
工业制造是首要落地场景,特别是汽车工厂,如优必选 Walker S1 已进入比亚迪和东风柳汽的产线进行实训。
物流仓储的搬运和分拣是另一大潜力市场。未来将逐步向商业服务和家庭场景渗透。
人形机器人面临的主要挑战
人形机器人普遍采用“大脑-小脑-肢体”的全栈式技术架构,该架构通过模块化分工,高效协同支撑机器人的感知、决策与执行三大核心能力,是实现具身智能的关键框架。
其中,“大脑”负责高级别的任务规划与决策智能;“小脑”专注于实时的运动控制与平衡协调;“肢体”作为执行终端,负责与物理世界进行直接交互。
这种分层解耦的设计,旨在平衡复杂任务的泛化能力与高频、实时的物理控制需求,是当前主流的技术实现路径。
人形机器人的产业化进程取决于硬件与软件两大层面的协同突破。
硬件层面聚焦于“降本、量产、续航”三大核心挑战,而软件层面则致力于解决“智能泛化、数据稀缺、实时性”三大技术瓶颈。
1. “硬件”层面的挑战
1)成本高昂与标准化缺失:目前人形机器人硬件方案未收敛, 缺乏统一标准,导致 BOM 成本高企,其中关节模组、灵巧手为降本核心。
2)量产能力不足:头部人形机器人公司 2025 年仅能实现百至千台级小批量交付,多用于数据采集等非商用。
但随着傅利叶智能的谐波减速器进入量产测试,宇树科技自研 M107 关节电机,量产瓶颈有望突破。
3)续航能力限制:主流产品续航时间有限,距离全天候作业尚有差距,对商业化落地构成制约。
续航能力依赖电池技术的发展,目前广汽 GoMate 采用全固态电池实现 6 小时续航;普渡科技 PUDU D7 电池容量超 1kWh,支持超 8 小时工作。
2. “软件”层面的挑战
1)智能泛化能力不足:人形机器人领域尚未出现“ChatGPT 时刻”,模型表征能力与高质量数据短缺是智能涌现的核心瓶颈,但行业正在快速演进中。
智元机器人发布通用具身基座大模型 GO-1,采用 ViLLA 架构,任务成功率平均提升 32%。
Figure 的 Helix VLA 则采用“慢系统+快系统”平衡泛化与实时控制,成为工程落地主流。
2)高质量数据稀缺:运动与操作数据模态复杂,真实环境采集成本高、泛化难、标准缺失,制约模型训练效果。
在数据方面,英伟达发布了 Cosmos 平台,提供视频世界模型生成物理合成数据,解决数据不足问题。
银河通用则推出端到端抓取大模型 GraspVLA,基于合成大数据进行预训练。
3)实时性与算力约束:现有模型动作频率(如 π0 的 50Hz)未满足复杂场景需求(目标 100Hz),且端到端模型对算力要求极高。
模型动作频率是目前人形机器人的重要瓶颈。把机器人想成一个人,动作频率=你每秒能“刷新”多少次动作。
50Hz 就是每秒 50 帧,看起来已经挺快,但在摔了一跤要瞬间用手撑地这种场景下,50 帧里可能少算了关键 1 帧,手就断了。
从 RT-1 到 Helix,模型控制频率从不足 10Hz 提升至 200Hz,逐步满足实时性要求。 只有机器人的“小脑”有足够高的工作“刷新率”,才能应付更复杂的突发情况。


*注: 由FinGPT Agent制表,下同
当前,产业正通过供应链协同、核心部件自主化、大模型创新及开源生态构建等方式,加速攻克上述难题,推动商业化落地。
人形机器人市场规模与应用场景
人形机器人产业正处在商业化爆发前夜, 2025 年被普遍视为“量产元年”,标志着行业从原型演示迈向规模化落地的关键拐点。
长期来看,人形机器人有望实现 C 端普及,全球出货量超 7000 万台,市场规模突破 10 万亿元。

人形机器人产业化遵循“工业制造→商业服务→ 家庭服务”的场景递进路径。
当前,工业制造是核心突破口,聚焦汽车产线等柔性生产环节;商业服务正加速拓展,在无人零售、办公服务等场景验证价值;家庭服务作为远期目标,因技术复杂度和成本较高,商业化尚处早期探索阶段。


全球人形机器人主要参与者
当前人形机器人行业呈现多元化竞争格局,主要参与者可划分为四类:引领技术前沿的海外巨头、资本加持的国内第一梯队初创企业、深度布局的跨界车企,以及提供智能化底座的科技巨头。
各方凭借不同禀赋优势,在技术路线、商业化路径及生态构建上展开激烈角逐,共同推动产业从实验室走向规模化应用。
1. 海外巨头引领
海外巨头在核心算法与系统集成上占据领先地位,引领行业技术发展方向。
a. 特斯拉(Tesla):凭借其在 AI 和自动驾驶领域的技术积累, Optimus 系列是端到端模型路线的典型代表。
b. Figure AI:技术路径采用分层决策模型,顶层由 GPT-4V 进行视觉推理,底层实现高频控制,实现了优异的工程落地效果。
2. 国内梯队分化
国内初创企业借助资本和产业资源快速崛起,已形成清晰的梯队分化格局。
a. 第一梯队:以优必选、智元机器人、宇树科技为代表,估值均超百亿人民币,具备强大的融资能力和产业资源整合能力。
优必选 Walker S1 已进入比亚迪、东风柳汽等车企实训;宇树科技完成 C+ 轮 7 亿元融资,其 Unitree G1 以 9.9 万元的定价策略积极开拓消费市场。
b. 第二、三梯队:包括乐聚、普渡科技、傅利叶、银河通用等企业,或依托地方政府及行业龙头(如华为、美团)资源,或聚焦开源平台、核心零部件等细分领域,形成差异化竞争优势。
3. 跨界车企入局
车企入局的核心逻辑在于利用其成熟的供应链体系、规模化生产能力和精益管理经验,实现快速降本和场景落地。
a. 小鹏汽车(XPeng):旗下小鹏鹏行发布的 PX5/Iron 机器人已在广州工厂参与 P7+ 车型总装线实训,并计划于 2026 年实现 L3 级量产,成本目标控制在 12 万元以内,路径清晰。
b. 广汽集团(GAC):其 GoMate 机器人强调核心零部件的完全自主研发,依托汽车供应链实现硬件复用与成本控制,计划 2026 年推进整机规模化落地。
c. 其他车企:比亚迪、奇瑞等也通过直接投资(如比亚迪投资智元机器人)或成立合资公司的方式深度参与产业链。
4. 科技巨头赋能
科技巨头主要扮演“赋能者”和“投资者”角色,通过输出 AI 大模型能力和注入资本,加速产业智能化进程。
a. 模型与平台赋能:华为盘古大模型赋能乐聚机器人,百度文心大模型与优必选合作优化任务规划效率,小米自研“Xiaomi Brain”系统,为人形机器人提供“大脑”。
b. 资本与生态布局:腾讯、阿里巴巴、京东、LG 集团等通过战略投资深度绑定头部初创企业,如腾讯投资智元机器人和宇树科技,阿里投资宇树科技和逐际动力,抢占未来生态入口。
c. 场景驱动投资:美团等场景方则从自身业务需求出发,投资宇树科技、高仙机器人等,聚焦即时配送等特定场景的应用落地。
值得重点关注的两条链之一:Figure机器人产业链
Figure 在 2025 年 9 月 C 轮融资后估值飙升至 390 亿美元,较 2024 年 2 月的 26 亿美元增长近 15 倍,并获得英伟达、微软、亚马逊等科技巨头加持,标志着人形机器人赛道已从概念走向产业爆发前夜。
当前价值高度集中于上游核心零部件,合计占硬件成本 70% 以上,技术壁垒高,是短期焦点。
(核心供应链图谱请参见原文。)
值得重点关注的两条链之二:特斯拉Optimus机器人产业链
特斯拉正加速推进 Optimus 机器人的迭代进程, V3 版本的设计方案已进入最后的敲定阶段,其核心目标是实现技术定型并为规模化生产铺平道路。
新一代 Optimus 的技术突破主要聚焦于两大方面。
首先是实现“像人类一样灵巧的手”,每条手臂将集成 26 个执行器,大幅提升操作的精准度与协同能力。
其次是深度整合 Grok 语音大模型,使机器人能够理解复杂的自然语言指令并自主规划行动,显著增强了人机交互的智能化水平。
特斯拉为 Optimus 机器人设定了极具挑战性的产能爬坡目标,旨在通过复用汽车领域的规模化制造经验,快速实现百万级年产能。

以下是 AlphaEngine 整理好的特斯拉机器人核心供应链图谱:
