扫码打开虎嗅APP
本文来自微信公众号:核真录,作者:郝婧婕、吴紫菲,制图:郝婧婕、吴紫菲,编辑:朱洺锐、张博麟,题图来自:视觉中国
2025年10月15日,据九派新闻消息,一女子两年内在某美容院消费近500万元,被对方十余人通过群聊轮番推销,购入大量天价且疑似“三无”的美容产品。
刘女士(化名)称两年在美容院消费近500万,并认为自身在消费过程中可能遭受了严重的价格欺诈与商业误导,其高价购买的“三无”产品及不当服务更对个人健康造成了损害与风险。刘女士介绍,美容院的“护臀霜”6万元用55次,一千多一次,而类似产品一支仅需三块四,价格相差320倍。
如此昂贵的护臀霜被宣传具有“改善臀部肤质、提升弹性”的功效,市面上也有许多功效类似的护臀产品,可它们真的有效果吗?消费者又该如何判定美容院进行的医疗美容是合法合规的?基于此,核真录将从“护臀霜是否真的能护臀”以及“进行医疗美容需要什么资质”这两方面进行核查。
01 所谓“护臀霜”的成分到底是什么?其真的能起到“护臀”的作用吗?
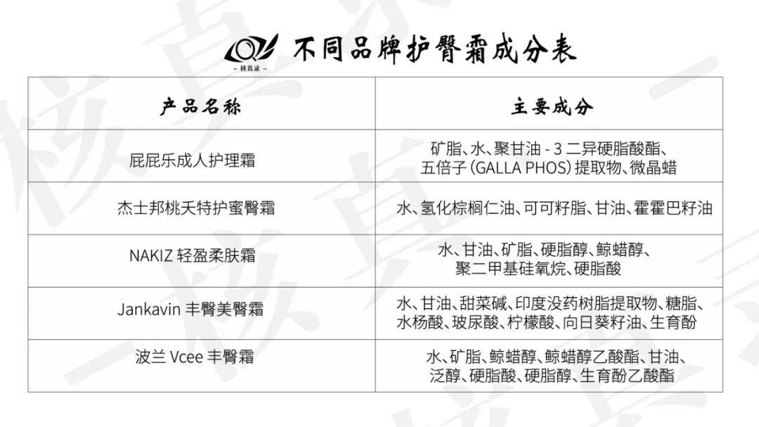
引言中美容院使用的护臀霜疑似为三无产品,无法直接查明其成分。因此,核真录在淘宝中筛选了市面上能查到具体成分,且声称的功效与该三无护臀霜效果一致的几款销量最高的产品。它们的主要成分如下:
图1 淘宝销量最高的几款护臀霜成分对比
查看以上产品的配料表我们可以发现,除水之外,最常出现的两种成分为甘油和矿脂。因此,核真录分别查询了甘油及矿脂的功用。
甘油是化妆品常用的原料,其分子结构决定了其具有良好的吸湿性,有助于将水分锁定在皮肤表面,有效防止水分蒸发,从而达到保湿的功效。此外,甘油还具有一定的柔润性,当甘油被应用于皮肤表面时,能够弥散到皮肤角质层中,使角质层更加充盈。这样一来,甘油能够增强角质层的柔润性,改善皮肤的柔软度,从而提高皮肤的保湿性能。[1]
矿脂即凡士林,主要成分为石蜡和微晶蜡,将其涂于皮肤表面可形成一层保护膜,使皮肤不易受汗渍、尿液等的刺激,并防止因皮肤干燥而出现的一系列皮肤问题。这些产品通过添加凡士林,能够在肌肤表面形成一层保护膜,有效防止水分的蒸发,为肌肤提供长时间的滋润。[2]
核真录又查询了玻尿酸、生育酚、硬脂酸、水杨酸等成分的作用,发现其外用均能起到补水保湿的效果。[3]
基于对上述成分的核查,核真录认为,所谓的护臀霜的确可以通过补水保湿来改善臀部肤质,但其“护臀”只是一个噱头,实际与普通护肤品的功效无异。
02 如何评判美容院资质?
此次事件引发了大众对所谓的“美容院”是否真正具有进行医美操作的资质的讨论,大众愿意为美丽消费,但也担心被违法经营的“黑心美容院”欺骗。针对这一问题,核真录对医疗美容究竟需要什么资质展开了核查。
首先,目前大众认知中的“医美”存在定义模糊不清的情况,并非严格定义上的医疗美容,而是囊括了各种美容形式。在判断美容院资质是否合法合规前,需要先厘清“医疗美容”和“生活美容”这两个概念的区别。中华人民共和国卫生部发布的《医疗美容服务管理办法》[4]第二条明确界定,医疗美容是指运用手术、药物、医疗器械以及其他具有创伤性或侵入性的医学技术方法,对人体的容貌和人体各部位形态进行的修复与再塑。这一法律定义显示,医疗美容与仅运用化妆品、保健品和非医疗器械等非医疗性手段进行非侵入性护理的生活美容[5]存在本质区别。
基于这种专业属性的根本差异,我国对医疗美容机构设置了更为严格的准入门槛。具体而言,生活美容机构仅需取得《公共场所卫生许可证》即可营业,而开展医疗美容服务的机构则必须获得《医疗机构执业许可证》[6]。

图2 医疗美容/生活美容对比表(信息综合自引文1、2、3)
核真录查询了涉事机构黛恩美所在地长沙的卫健委公开的《医疗机构执业许可证》具体颁发标准,发现其对医疗美容机构设置了完整的规范体系[7]:比如在人员资质方面,该标准要求主诊医师必须同时持有《医师资格证书》和《医师执业证书》,且需具备相关临床学科工作经历。具体要求还包括:从业人员需拥有美容外科6年以上、美容皮肤科3年以上的专业经验;医疗美容机构需设立符合标准的独立诊室、治疗室和手术室,配备必要的医疗急救设备,并建立严格的消毒隔离制度等等。以上种种规定共同构成了医疗美容服务的安全保障体系。
然而,核真录通过天眼查平台查询了涉事美容院所属公司“长沙碧水春城黛恩美美容有限公司”的行政许可,发现其只在2023年7月11日获准经营美容理发店,其中并不包含医疗美容,《医疗执业许可证》也无从谈起。

图3 涉事美容院所属公司“长沙碧水春城黛恩美美容有限公司”的行政许可
除《医疗机构执业许可证》之外,医美机构也可通过申请《诊所备案凭证》[8]进行合法经营,但是该凭证在验证效力和适用范围上都逊于前者。
首先,二者办理要求差异显著,申请《诊所备案凭证》仅需经过适用于所有医疗机构的设置审批,而无需经过针对医美机构的专项审批,同时也无需进行前置公示,材料齐全即可当场发证;
其次,该凭证的适用范围仅局限于中小型医疗美容诊所,远不及囊括了各级医美机构的《医疗机构执业许可证》;
最后,值得注意的是,即使是前文所说的中小型美容诊所,在一些地区也是不被包括在《诊所备案凭证》的适用范围中的。如北京诊所备案管理办法就明确规定适用范围“不含中医、民族医、美容整形等类别诊所”。[9]因此,对于普通消费者而言,能够直接且准确判断某一医美机构是否具备合法合规资质的参考标准仍然是《医疗机构执业许可证》。
同时需要注意的是,不同平台对医疗美容机构的资质审核存在明显差异,部分平台对《医疗执业许可证》的审查普遍缺失。核真录深入调查医美垂类排名第一的新氧平台发现,该平台虽然建立了资质公示机制,但却接受并不一定完全适用医美机构的《诊所备案凭证》。作为与消费者直接接触的平台,新氧等平台的标准不够清楚,这给消费者的判断带来了更大的难度。


图4、图5 新氧平台的资质审核
而其余非专属医美垂类的常见团购点评平台,如美团平台,甚至未设置明确的医疗资质公示入口。即使卫生部针对医疗美容业已有明确且清晰的资质监管办法(如前文所述的《医疗机构执业许可证》),但平台审核机制的缺失依旧会导致消费者难以有效辨别医疗美容机构的合法资质,也为“天价护臀霜”打“法律擦边球”的发生提供了土壤。


图6、图7 美团平台资质审核仅有营业执照
因此,为确保自身安全,核真录建议消费者在接受医疗美容服务前,可以通过国家卫健委官网的“医疗机构查询”系统(https://zgcx.nhc.gov.cn/unit)核实医疗美容机构的资质,并通过“医师执业信息查询”系统(https://zgcx.nhc.gov.cn/doctor)核实医师是否具有合法执业的资格。

图8 医疗机构查询合格显示(以“南京康美美容医院”为例)
双重查询确认后,基本可以保证医美操作的合法性。然而,即使具有合法资质,也不能保证医美机构的操作完全合规,消费者在选择进行医疗美容前仍需谨慎筛选,在出现类似的欺诈行为后及时举报,以维护自身的合法权益和健康安全。
总结
1、“护臀霜”的“护臀”为一个噱头,其本质上与普通的护肤品无异,皆能起到补水保湿、滋润皮肤的功效。
2、医疗美容机构须取得《医疗机构执业许可证》方能进行合法经营,中小型医疗美容诊所也可通过申请《诊所备案凭证》来进行合法经营。
3、部分平台对医疗美容经营的资质认定仍存在漏洞,消费者在选择医疗美容机构时可以先通过“医疗机构查询”系统和“医师执业信息查询”系统,查验美容院及医师资质再进行决断。
参考资料
[1]https://kns.cnki.net/reader/flowpdf?invoice=vDjqEW5QkZ4usNSe%2BF%2Ff%2FnpkY%2BsmyoX%2BFuCv9y%2F8oeB1aMxJB47NYiByNYQoD53c0mqao3JwzcZ8wI4kg1A0V1P0r0wmiggLnAyMtD6pyoC%2Fou%2Bbqj6KjQMRGA7nA9cohYsO0hDGw2iNDOKFFJwO%2B%2FffQTEyCoGqknF547t3SqY%3D&platform=NZKPT&product=CJFQ&filename=GDHG202502021&tablename=cjfdlast2025&type=JOURNAL&scope=trial&dflag=pdf&pages=&language=CHS&trial=&nonce=0DA45ADB1DDA495C9B7F1BB9540BFA27&cflag=pdf
[2]https://baike.baidu.com/item/%E5%87%A1%E5%A3%AB%E6%9E%97/1204496
[3]https://baike.baidu.com/item/%E9%80%8F%E6%98%8E%E8%B4%A8%E9%85%B8/6098261
https://baike.baidu.com/item/%E7%94%9F%E8%82%B2%E9%85%9A?fromModule=lemma_search-box
https://baike.baidu.com/item/%E7%A1%AC%E8%84%82%E9%85%B8?fromModule=lemma_search-box
https://baike.baidu.com/item/%E6%B0%B4%E6%9D%A8%E9%85%B8/2559537
[4]https://www.nhc.gov.cn/wjw/c100221/202201/d7e8fa33a26b425da98d69fb04191699/files/%E5%8C%BB%E7%96%97%E7%BE%8E%E5%AE%B9%E6%9C%8D%E5%8A%A1%E7%AE%A1%E7%90%86%E5%8A%9E%E6%B3%95.pdf
[5]https://www.nmpa.gov.cn/xxgk/kpzhsh/kpzhshhzhp/20190905160901577.html
[6]https://www.sohu.com/a/889861537_121106991
[7]https://zwfw-new.hunan.gov.cn/csywtbyhsjweb/cszwdt/pages/portal/guide.html?taskid=11430100355553771Y300012300400004
[8]https://www.gov.cn/zhengce/zhengceku/2022-12/27/content_5733748.htm
[9]https://wjw.beijing.gov.cn/zwgk_20040/zcjd2024/202406/t20240619_3720939.html
本文来自微信公众号:核真录,作者:郝婧婕、吴紫菲,制图:郝婧婕、吴紫菲,编辑:朱洺锐、张博麟