扫码打开虎嗅APP
一、当日行情分析
2026年4月7日是清明假期后首个交易日。截至收盘,沪指涨0.26%报3890.16点,深成指涨0.36%报13400.41点,创业板指涨0.36%,科创综指涨0.85%,科创50指数涨超1%。全市场超3900只个股上涨,超100只个股涨停,呈现"百股涨停"的普涨格局。但成交量明显萎缩,沪深两市成交额仅1.61万亿元,较前一个交易日缩量421亿元,创下年内地量,反映出市场观望情绪浓厚。
市场呈现三大核心特征:一是化工板块全线爆发,有机硅、草甘膦等细分领域掀涨停潮;二是AI算力与光通信板块持续强势,成为科技方向的核心做多力量;三是连板高度突破至7连板,市场短线情绪显著回暖。
4月7日市场连板梯队呈现高度突破和结构优化的特征,连板高度创近期新高。市场最高连板高度达到7连板,津药药业(600488)成为当前市场连板高度龙头,打破了近期市场高度压制,成为全场情绪总龙头。连板梯队呈现出明显的层次性结构。
7连板高度:津药药业(医药+原料药);10天8板:新能泰山(电力设备+国企改革);14天7板:大胜达(算力芯片+AI应用);3连板:汇源通信(光通信)、新能泰山(3连板);2连板:圣泉集团、中安科、华盛昌、翠微股份等多只个股。这种梯队结构反映出市场对不同题材的偏好程度。医药板块凭借津药药业的7连板穿越弱势行情,成为全市场情绪锚点。AI算力/光通信线形成了"3连板+多只2连板"的梯队,成为科技方向的核心做多力量。数字货币等题材则以2连板的形式零星轮动,整体持续性较弱。
趋势股主要表现为"低位低估值+资金持续流入"的特征,资金逻辑更强调板块效应和基本面催化,而非连板高度。
化工板块——当日绝对主线
化工板块当日全线爆发,二十余只成分股涨停,大炼化、有机硅、草甘膦等方向领涨,东岳硅材、江天化学20CM涨停,齐翔腾达4天2板,恒逸石化、合盛硅业、新安股份等批量涨停。
趋势逻辑与资金面:中东冲突持续升级是化工板块最大的趋势驱动因素。机构认为,美以伊冲突对石化行业的影响已不限于油价,工业园区遭受袭击的短期供给冲击更直接,中长期来看中东和欧洲的化工产能可能受战争影响持续收缩。开源证券指出,危机加速海外产能出清,中国化工全球份额与盈利中枢有望双升。
2026年4月7日A股呈现"缩量弱反弹、百股涨停"的结构性分化行情。指数层面三大指数小幅收红,但成交额萎缩至年内地量,观望情绪浓厚。
周一,美国总统特朗普重申警告,如果伊朗不在美国东部时间周二晚8点(北京时间周三早上8点)前重新开放霍尔木兹海峡,美国将摧毁伊朗的发电厂和桥梁。
然而,伊朗议会议长顾问MahdiMohammadi随后在X上发帖表示,特朗普还有20个小时来向伊朗屈服,否则美国及其盟友将面临毁灭性后果,“我们绝不会退缩”。这一发言相当于拒绝了特朗普的提议。
据央视新闻引述美国方面的消息,随着战事延宕,美国能打击的伊朗战略目标越来越少,美国政府正在权衡是否及如何扩大打击范围,包括关系伊朗民生的基础设施。有消息称,五角大楼正在扩大可能成为攻击目标的伊朗能源设施名单,将为平民和军方供应燃料和电力的设施也纳入其中。
这些动向可能指向美国将对伊朗实施进一步打击的结果。还有一些分析师也认为,美伊之间很难在最后期限前达成一致,且特朗普这次大概率不会执行TACO交易。
美伊边打边谈,两不误。4月6日,伊朗发动第98波行动。伊朗声称打击了军美“的黎波里”号两栖攻击舰,使其被迫撤退至印度洋南部深处。
在此轮行动中,伊朗还使用弹道导弹袭击了以色列特拉维夫北部、南部地区和海法的多处战略目标,并打击了以南部城市贝尔谢巴的化工企业和以中部城市佩塔提克瓦的军工企业。声明指出,科威特的阿里·萨利姆空军基地内的数架飞机也在此轮行动中遭到伊朗方面的无人机和导弹精确打击。
与此同时,以色列空袭伊朗工业设施。以色列国防部长卡茨称,以军空袭了伊朗最大石油化工设施,该设施占伊朗石化产品总产量的一半,与上周袭击的另一处设施合计占伊朗石化出口的85%。据称,此次袭击对伊朗造成数百亿美元损失,以色列称将继续打击伊朗基础设施。伊媒也报道称,美国和以色列对伊朗布什尔省阿萨卢耶和南帕尔斯的石油化工厂发动袭击。另外,伊朗南部城市马尔夫达什特的石化综合设施也遭美以袭击。
稍早前,伊朗伊斯兰革命卫队情报机构的领导人赛义德·马吉德·哈德米,于4月6日凌晨在美以袭击中死亡。同次行动中,伊朗革命卫队下属“圣城旅”高级指挥官亚兹丹·米尔也被击毙。近期,伊朗多名高层官员在冲突中遇袭身亡,包括革命卫队总司令、国防部长、武装部队总参谋长等核心人物。
当地时间6日,据伊朗情报部门宣布逮捕了17名美以方面间谍,这些人涉嫌向敌对方发送敏感地点坐标。此前,伊朗逮捕235名叛国分子,其中93人已被移送监狱……
今天(4月7日)自伊朗方面获悉,伊朗哈尔克岛再次遭到袭击,并传出多次爆炸声。



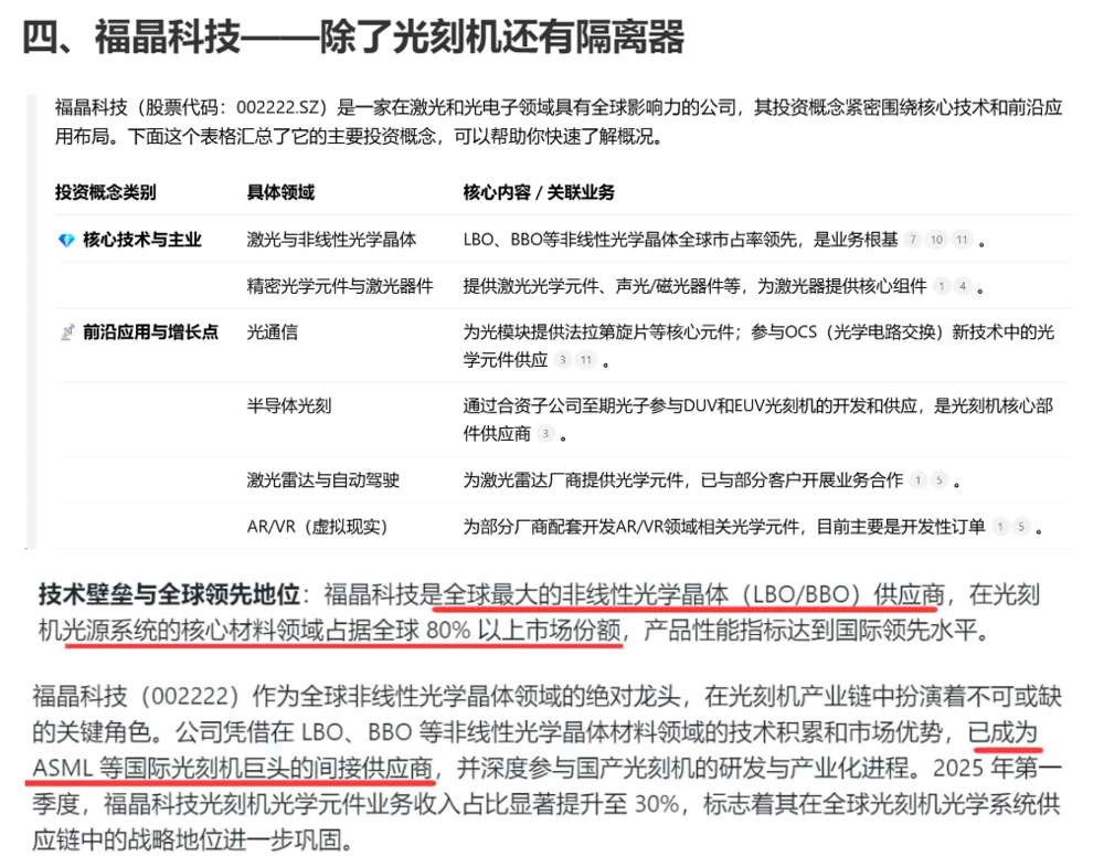
2026年1月,中国进一步收紧稀土出口管制,审批流程耗时远超预期,直接导致日本厂商SGGG衬底供应中断。这一政策变化对全球稀土供应链产生了深远影响,特别是在法拉第旋光片这一关键光学材料领域。
SGGG(取代钆镓石榴石)晶体是法拉第旋光片上游的核心原材料,其生产需要钐、钆等被中国管制的稀土元素。全球SGGG晶体基本被法国Luxium和日本SMM寡头垄断,而日本SMM的稀土原料100%依赖中国进口。中国稀土管制实施后,日本厂商因稀土库存耗尽被迫减产,重启周期长达4-6个月,全球旋光片市场缺口预计将扩大至30%以上。
法国Luxium作为SGGG晶体的另一主要供应商,其稀土原料来源虽未明确披露,但欧洲稀土加工普遍依赖进口原料,尤其是从澳大利亚采购的精矿。中国稀土管制对全球SGGG供应的影响是全方位的,不仅影响日本厂商,也间接制约了法国厂商的产能释放。
法拉第旋光片全球市场高度集中,美国Coherent(原II-VI)和日本Granopt(住友电工与三菱合资)长期占据全球约80%的产能。这两家企业采用液相外延法(LPE方法)生产法拉第旋光片,技术壁垒高,客户认证周期长达6-12个月。
日本Granopt的法拉第旋光片减产对全球供应格局产生了重大冲击。根据最新数据,Granopt市占率约20%-40%,月产能约3万片。2026年1月起,由于中国稀土出口管制导致原料断供,Granopt被迫实施"保线不扩产"策略**,仅维持最低产量防止炉体完全停摆。长晶炉一旦冷却,需重新完成晶体生长校准及工艺参数调试,重启需4-6个月,短期内难以恢复正常产能。
叠加美国Coherent已于2025年停止外销,全球可外售产能直接腰斩。
2026年二季度,法拉第旋光片供应将达缺货峰值,其中1.6T光模块专用高端旋光片缺口将超过40%,供需失衡将持续到2026年底。
福晶科技是国内唯一实现TGG/TSAG磁光晶体量产的上市公司,也是极少数实现SGGG自产的晶体厂商之一。公司背靠中科院福建物质结构研究所,掌握TGG(铽镓石榴石)和TSAG(铽钪铝石榴石)晶体生长核心技术,TSAG磁光优值比传统TGG高20%,更适配1.6T高端光模块需求。
2025年11月,福晶科技法拉第旋光片实现量产,当前月产能2000-3000片(11×11方片规格),占全球供应2%-3%。公司计划2025年底扩至5000片/月,2026年进一步增至1万片/月。小片年产能已达200万片,技改后预计提升至500万片/年。
福晶科技的核心竞争优势在于全产业链自主可控,从晶体生长、定向、切片、抛光到磁光镀膜、划片全流程自主,无需从法国或日本采购上游衬底。这一优势在海外厂商因稀土断供导致SGGG短缺的背景下被急剧放大。
4月3日,建滔积层板作为全球覆铜板(CCL)龙头,此次对板料及PP半固化片提价10%,直接原因是环氧树脂、电子玻纤布等核心原材料价格暴涨。覆铜板(CopperCladLaminate,CCL)作为PCB制造的核心基材,其组成结构直接决定了最终产品的性能表现。
涨价公告明确指出,本次调价的主要原因是受中东局势影响,环氧树脂、天然气、TBBA等化工原料成本暴涨且供应紧张,同时铜价居高不下,导致公司成本持续增长。这一表述清晰地揭示了成本驱动型涨价的本质特征。值得注意的是,本次涨价覆盖了建滔积层板的全品类产品,包括不同厚度规格的板料、PP片以及铜箔加工服务,体现了全面性和一致性的涨价策略。
CCL主要由铜箔、增强材料和树脂体系三大部分组成,通过高温高压热压工艺复合而成。其中,铜箔作为导电层,占CCL成本的40-50%;增强材料提供机械强度和尺寸稳定性,主要采用电子级玻纤布,占成本的18-27%;树脂体系作为粘结剂和绝缘体,包括环氧树脂、固化剂、阻燃剂等,占成本的23-30%。
铜箔是CCL实现电气功能的核心,通常采用电解铜箔或压延铜箔。电解铜箔通过电解沉积工艺制成,表面粗糙度较高,与基材结合力强,适合常规PCB制造;压延铜箔通过辊压工艺制成,表面更光滑、导电性更好,常用于高频和柔性PCB应用。铜箔厚度规格多样,常见的有12μm、18μm、35μm等,可根据电路设计的电流承载需求和阻抗匹配要求进行选择。
CCL在PCB成本结构中占据核心地位,通常占PCB总成本的27%-40%,具体比例取决于PCB的类型和复杂度。在简单的单面板和双面板中,CCL占比相对较低,约为27%;而在高端多层板、HDI板等复杂PCB中,CCL占比可高达40%甚至更高。考虑到半固化片(PP)的成本,CCL和PP合计可占PCB成本的40-50%,制造加工成本占30-40%。
从产业链价值分布来看,CCL环节具有较高的价值集中度和定价权。在PCB产业链中,上游材料/设备、中游制造、下游应用三大环节的技术壁垒与盈利水平呈现自上而下次级递减的特征。CCL作为PCB的核心基材,其技术含量高、生产工艺复杂、认证周期长,具有较强的议价能力。特别是在高端CCL领域,如高频高速材料、特种基材等,技术壁垒极高,少数企业垄断市场,享有较高的利润率。
CCL的成本构成中,原材料占主导地位。根据行业数据,铜箔占CCL成本的42%左右,树脂占26%,电子布占20%,其他材料占12%。由于铜箔、电子布、树脂等主要原材料价格波动较大,CCL企业面临较大的成本压力。特别是在铜价高企的背景下,铜箔成本占比可超过50%,铜价每上涨1万元/吨,对应铜箔成本增加约8000元/吨。
CCL在PCB成本中的重要地位使其成为产业链成本传导的关键环节。当CCL价格上涨时,会直接推动PCB成本上升10%-15%。由于CCL占PCB成本比重较高,PCB企业对CCL价格变化的敏感度很高。在成本传导过程中,不同类型的PCB企业表现出明显的分化:高端PCB企业由于产品技术含量高、客户粘性强,具有较强的成本转嫁能力;而低端PCB企业由于产品同质化严重、竞争激烈,成本转嫁能力较弱,往往需要自行消化部分成本上涨压力。
CCL涨价正在推动PCB产业链竞争格局的深度重塑,行业分化趋势日益明显。头部企业凭借技术优势、规模效应和客户资源,在成本压力下仍能保持较强的竞争力,甚至通过市场整合进一步扩大市场份额。相比之下,中小企业由于技术能力有限、客户基础薄弱,在成本上涨和需求分化的双重压力下生存空间被严重压缩,行业整合加速推进。
从技术发展趋势来看,高端化和差异化成为企业应对成本压力的主要方向。AI算力需求的爆发式增长为高端PCB创造了巨大的市场空间,单台AI服务器的PCB价值量可达传统服务器的3-5倍。掌握高频高速PCB、HDI板、IC载板等高端技术的企业将获得更大的发展机遇。例如,生益科技、沪电股份、深南电路等企业已经进入英伟达、AMD等核心供应链,在高端市场占据了有利地位。
技术发展将呈现高端化和差异化并进的趋势。随着AI算力需求的持续爆发、5G/6G通信技术的快速普及、新能源汽车的加速渗透,对高端PCB和CCL的需求将保持强劲增长。预计到2027年,高频高速CCL市场规模将达到XX亿美元,年复合增长率超过20%。同时,材料技术将向超低损耗(Df<0.0005)、超高导热(>10W/m・K)、超低CTE等方向发展,以满足下一代电子产品的性能要求。
英伟达Rubin等新架构对PCB的要求发生了质变:
规格跳级:LPU/CPU机柜全面升级至M9级别材料(低介电、低损耗),并大量采用40层以上的高层板。
价值重构:单机柜PCB用量增长2–3倍,但由于材料等级和工艺难度(如78层背板)的大幅提升,单机价值量提升了4–5倍。PCB不再只是配角,而是高速信号传输的核心载体。

受益方向:
具有技术优势和市场地位的头部企业,特别是在高端CCL、高频高速PCB等领域具有核心竞争力的企业。技术创新带来的投资机会,特别是在新材料、新工艺、智能制造等领域的技术突破。建议关注在超低损耗材料、高频材料、特种基材等领域有技术储备的企业。
诺德股份的主营业务分为两大板块:锂电铜箔(用于动力/储能电池)和电子电路铜箔(又称PCB铜箔)。电子电路铜箔位于PCB产业链的最上游,是制造覆铜板和直接加工PCB的基础导电材料。
其核心逻辑是:高端铜箔→覆铜板/PCB→高端电子设备,一层层向上游传导性能要求。

中英科技的主营产品是高频覆铜板,PCB制造的关键基础材料。覆铜板是指在绝缘基材(如玻纤布)表面覆上铜箔的半成品,是PCB的"骨架"。中英科技的高频覆铜板主要应用于移动通信领域的5G、4G基站天线领域,具体包括天线振子、馈电网络、射频单元、功放等系统组件,对基站通信质量有重要影响。产品已获得华为认证,可被用于相关产品制造。


2016年8月,起销量突破5万辆,9月、10月接连创下历史新高,同比增幅分别达到80%和94%。
年末冲刺,巅峰收官:11月销量102,422辆,首次突破10万辆大关,同比暴增99%;12月更是达到108,230辆的年度峰值,同比增幅高达101%。
2017年全年,吉利汽车销量达124.7万辆,同比增长63%,在行业整体微增长(乘用车仅增长1.4%)的背景下逆势放量。全年营收927.61亿元,同比增长73%,净利润106.34亿元,同比大增108%,单车利润约8300元,名列自主品牌榜首。
吉利此前的销量主力是轿车,但在"得SUV者得天下"的大背景下,SUV市场的爆发成为本轮股价上涨的最直接催化剂。2016年2月,吉利SUV市占率仅为0.58%,到2017年4月已飙升至5.85%,是14个月前的10倍。2017年全年,吉利SUV销量达63.3万辆,同比大增168.8%,占其总销量的比重从2016年的30%跃升至50.72%。


吉利母公司2017年完成了多项重磅并购,虽然大部分未直接注入上市公司,但持续提升了市场对吉利全球化前景的预期。5月24日,吉利控股宣布收购马来西亚宝腾汽车49.9%的股份和豪华跑车品牌路特斯(莲花)51%的股份,成为宝腾的独家外资战略合作伙伴。
2017年,"自主三强"中长安汽车和长城汽车均出现不同程度的下滑,而吉利逆势增长63%,形成鲜明对比:

在2025年这个新能源汽车市场竞争白热化、智能化技术加速落地的关键年份,吉利汽车交出了一份亮眼的成绩单:全年销量突破302万辆,同比增长39%;营收达到3452亿元,同比增长25%;核心归母净利润144.1亿元,同比大幅增长36%。
吉利汽车的现金流状况表现优异。2025年经营活动现金流净额达到472.74亿元,同比增长28.23%。截至2025年底,公司总现金水平达到682.17亿元,同比增长46%,创历史新高。强劲的现金流为公司的研发投入、市场拓展和战略转型提供了坚实的资金保障。
进入2026年,吉利汽车的发展势头更加强劲。一季度销量达到70.9万辆,以不到9000辆的微弱优势反超比亚迪,登顶中国品牌销量冠军。
从品牌表现来看,极氪品牌增长最为迅猛,一季度销量达到7.70万辆,同比增长86%;领克销量8.17万辆,同比增长12%;吉利品牌销量55.07万辆,同比下滑7%;银河品牌销量23.89万辆,同比下滑8%。尽管吉利和银河品牌出现下滑,但极氪和领克的强劲增长弥补了这一缺口。






特别声明:
本文有音频解读,可咨询虎子哥;
文中股票仅为投资逻辑,无任何买卖建议。