扫码打开虎嗅APP
本文来自微信公众号: 网易数读 ,作者:网易数读,题图来自:AI生成
论吃,中国人一向很敢。
甭管生腌的海鲜、长着白毛的霉豆腐,还是高蛋白的油炸虫子……但凡能入口,就会端上餐桌。难怪说最百毒不侵的,是中国人的嘴。
哪怕吃完东西之后,身体闹情绪,大家也都有一套自洽的解释:胀气腹泻,多半被当成受凉;皮肤起疹子,也许只是上火;喉咙发紧,说不定是情绪紧张。
身体发出的求救信号,就这样被轻描淡写地解释。直到跑医院的次数多了,检查结果摆在面前,有人才第一次听到一个明确的说法——食物过敏。
很多人理解的吃坏肚子,其实和医学上所讲的食物过敏,并非一回事。
前者像失误,可能吃得不干净或是搭配不对,身体一时没扛住。但食物过敏,严格来讲属于食物超敏反应。免疫系统将本该正常消化的食物成分,当做立刻消灭的“入侵者”,进而出现了误判引发的过度防御[1]。
根据《过敏哮喘治疗》的一项荟萃分析研究,中国人的食物过敏患病率大致在4%–8%之间[2]。
如果要问哪些食物最常惹祸,这项研究给出的结论是芒果、虾、鸡蛋、牛奶和蟹,也就是海鲜和部分水果的食物过敏患病率较高[2]。
其中芒果的患病率最高,达1.9%,也难怪女主芒果过敏,会成为霸总短剧最常出现的老套情节。

不过,判定是否食物过敏的方法,包括了基于个体感受的自我报告、医生诊断,也有口服食物激发试验确认等。像自我报告的途径,通常会得出更高的患病率。
此外,不同地区之间食物过敏的差异也很明显。
另一项发表在《中国疾控中心周报》的研究,把全国划分为六大区域后发现,在已有数据较多的地区中,华东的食物过敏患病率最高,可达11%,高于华南和西南的约8%[3]。
而按年龄来看,4–17岁儿童食物过敏的风险最高,其次是成年人。

值得警醒的是,2009-2019年国人的患病率明显高于前十年。越来越多的人,在某次再普通不过的聚餐上,遭遇了一场来得快也难提前判断的免疫失控。
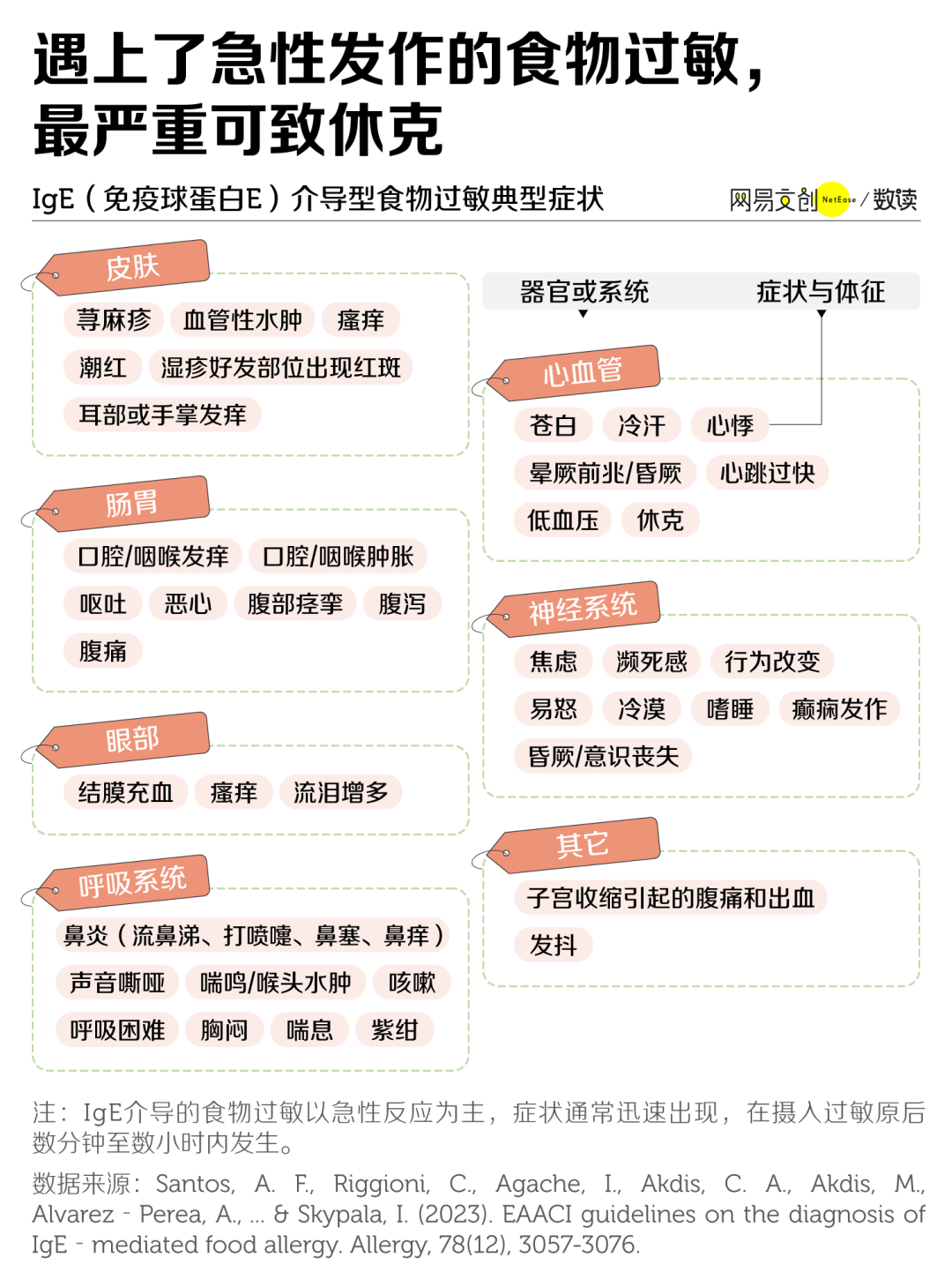
可能大家对食物过敏更熟悉的症状,是全身瘙痒、手臂起湿疹,又或者眼睛发红流泪,面部水肿。似乎忍一忍就能挺过去了,但这只能算是初级阶段。
在最常见的IgE(免疫球蛋白E)介导型食物过敏中,人从第一丝异常演变为彻底失控,有时只需短短几分钟,严重时甚至要依赖急救药物维持呼吸和血压[4]。

因为情况严重的话,全身会迅速掀起一次连锁反应。免疫系统不会自己踩刹车——消化道、呼吸道,甚至心血管和神经系统,都将被卷进这场“奇袭”[1]。
脸色苍白、冷汗心悸、血压骤降乃至休克;焦虑头晕、意识模糊乃至突然晕厥,接连出现[1]。被同时拉响的一整套“防御机制”,更是极有可能让人体验一回濒死感。
不过,更多人经历的,可能是另外一个版本:吃完某样东西,肚子开始隐隐不对劲,想上厕所,或者莫名头疼,犯恶心想呕吐。
由于症状不算猛烈,挺一挺就过去了,人也很难说清问题出在哪,最终只能草率归结为吃坏肚子。
其实在医学上,这类反应被归在一个更大的框架里,叫做“食物不良反应”。既包括前面提到的食物过敏,也包括另一类常见但容易忽略的情况——食物不耐受。
和食物过敏靠免疫系统亮红灯不同,食物不耐受并不涉及免疫反应,更像身体在消化或代谢某些成分时,单纯地处理不过来。
通俗来说,食物不耐受属于吃多了遭罪的那一类情况,因为它往往不会在短时间内爆发,是以持续性的胀气、腹痛为主,严重时发展为反复腹泻、恶心,影响一整天的状态。
虽然大家的肠道招架不住的结局类似,但个中原因却不尽相同。譬如一些人就有可能对特定的碳水,如含麸质的小麦食物,甚至果糖、蔗糖等,出现不良反应[5]。

但要说食物不耐受这个大家族里,谁最“显眼包”,那一定是乳糖不耐受,没有之一。
它几乎是全球最常见的食物不耐受症之一。目前全球约有65%的人都在被乳糖不耐受困扰,平时喝纯牛奶会不舒服,点杯奶茶要犹豫,拿铁更是不敢放心喝。而在亚洲人群中,这个比例通常还要更高[6]。
问题出在乳糖酶身上。这种酶的工作,是把乳糖拆解成肠道能吸收的小分子。它在婴儿期干劲最足,之后就随着年龄增长一路走低。成年人体内的乳糖酶活性,可能只剩下新生儿时期的10%[6][7]。
乳糖酶一旦不够用,喝进去的乳糖就没法在小肠被好好消化,只能原封不动地滑进大肠,交给肠道细菌来处理。当细菌发酵产生气体和代谢物,腹胀、腹痛、腹泻也就跟着来了[6]。
换句话说,很多人并不是突然变得不能喝奶,而是从某个阶段开始,身体悄悄丢掉了消化乳糖的本事。
不过,这也不意味着从此要和牛奶彻底断交。多数乳糖不耐受人群,仍然可以耐受约12.5克乳糖——大约就是一杯250毫升牛奶的量。只要控制在这个范围内,肚子其实不会闹太大意见[6]。
从小到大,大家被灌输的观念都是能吃是福。孩子胃口好,大人脸上有光,吃得多说明养得好。吃饭不剩碗底子,更是对小朋友最高的褒奖。
所以家长的字典里,“吃不下”从来都是要解决的问题。拒绝吃父母眼里的“好东西”,要么被训斥爱挑食,要么被质问“怎么别人都能吃你不能”,再硬生生被夹满一筷子到碗里。
在这种环境里长大,吃完不舒服这件事,很难被认真对待。等到孩子长大,独自生活,才算第一次拥有真正意义上忌口的权利。但那时,过往的认知早已定型。
所以无论是食物过敏还是食物不耐受,不少人的处理方式不是主动求医,而是拿出“精神胜利法”——吃了难受?少吃一点。或者多吃几次,等习惯了就好,彷佛免疫系统真的能靠意志力练出来。

也有人后知后觉地意识到,当年那些喉咙发紧、皮疹、想吐,是身体一直在发出的信号,只是没人当回事:
前几天我在HelloTalk上跟加拿大网友聊天,说到过敏,我说我对蛋白过敏,他问我怎么知道的?我说吃完喉咙很不舒服,感觉呼吸困难,但我妈说那是因为上火。
更关键的是,过敏性疾病往往贯穿一生。儿童早期出现的特应性皮炎、食物过敏,可能就是未来哮喘、过敏性鼻炎等疾病的早期信号[8]。
而当身体反复出现的不良反应,确定与某样食物有关,想必多数人第一反应都是忌口,这个直觉没有错[9]。
但现实情况往往更复杂,回避饮食最大的风险,是意外暴露永远无法完全避免。无论是毫无防备的外食,又或者没仔细看食物配方表,都可能让症状卷土重来[9]。
近年被频繁提及的“脱敏治疗”,则提供了另一种路径。它并非让免疫系统重新接纳食物,而是在严格医疗监控下,通过较低的剂量,逐步提高对过敏原的反应阈值,降低意外暴露风险[9]。
这也可以避免长期回避饮食导致的营养不良,比如牛奶过敏者如果完全放弃奶制品,会缺乏钙、维生素D、蛋白质,以及其他关键微量营养素[10]。

好在即便你真的因为不耐受无法食用,又或是不想进行脱敏治疗,如今食物的替代选择,也早就比过去丰富得多。像杏仁奶、燕麦奶、椰奶,都能在一定程度上补上牛奶的缺口[10]。
毕竟这个世界上,明知你做不到,却还愿意留下Plan B的事情,可能真的没几个了。
本文科学性已由女王大学病理及分子医学硕士伍丽青审核
参考资料:
[1]Santos,A.F.,Riggioni,C.,Agache,I.,Akdis,C.A.,Akdis,M.,Alvarez‐Perea,A.,...&Skypala,I.(2023).EAACI guidelines on the diagnosis of IgE‐mediated food allergy.Allergy,78(12),3057-3076.
[2]Feng,H.,Luo,N.,Xiong,X.,&Wu,Y.(2023).Prevalence of food allergy in the Chinese population:A systematic review and meta-analysis of population-based studies.Allergy and asthma proceedings,44(5),315–325.
[3]Luo,J.,Zhang,Q.,Gu,Y.,Wang,J.,Liu,G.,He,T.,&Che,H.(2022).Meta-Analysis:Prevalence of Food Allergy and Food Allergens-China,2000-2021.China CDC weekly,4(34),766–770.
[4]Gargano,D.,Appanna,R.,Santonicola,A.,De Bartolomeis,F.,Stellato,C.,Cianferoni,A.,...&Iovino,P.(2021).Food allergy and intolerance:A narrative review on nutritional concerns.Nutrients,13(5),1638.
[5]Hage,G.,Sacre,Y.,Haddad,J.,Hajj,M.,Sayegh,L.N.,&Fakhoury-Sayegh,N.(2025).Food Hypersensitivity:Distinguishing Allergy from Intolerance,Main Characteristics,and Symptoms-A Narrative Review.Nutrients,17(8),1359.
[6]Borralho,A.I.,&Marcos,P.(2025).Lactose Intolerance and Malabsorption Revisited:Exploring the Impact and Solutions.GE Portuguese journal of gastroenterology,32(5),350–357.
[7]Leszkowicz,J.,Plata-Nazar,K.,&Szlagatys-Sidorkiewicz,A.(2022).Can Lactose Intolerance Be a Cause of Constipation?A Narrative Review.Nutrients,14(9),1785.
[8]北京医学会过敏变态反应学分会.(2022).过敏性疾病诊治和预防专家共识(Ⅲ).中华预防医学杂志,56(12),1685-1692.
[9]北京医学会过敏变态反应学分会.(2022).过敏性疾病诊治和预防专家共识(Ⅱ).中华预防医学杂志,56(11),1685-1692.
[10]Gargano,D.,Appanna,R.,Santonicola,A.,De Bartolomeis,F.,Stellato,C.,Cianferoni,A.,Casolaro,V.,&Iovino,P.(2021).Food Allergy and Intolerance:A Narrative Review on Nutritional Concerns.Nutrients,13(5),1638.