扫码打开虎嗅APP

搜索历史
删除
完成
全部删除
热搜词
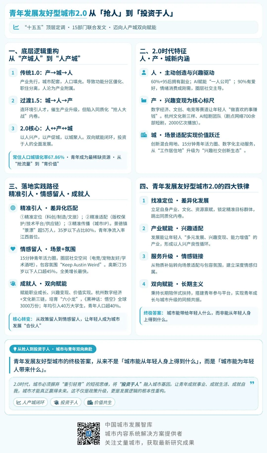
传统城市「抢人」策略失效,青年发展型城市需升级至2.0版本,从短期引流转向长期「投资于人」,构建人、产、城双向赋能的生态系统,实现青年与城市的价值共生。 --- ## 1. 从「抢人」到「投资于人」的战略转型 - **政策同质化失效**:200+地市、500+县域的「送户口、发补贴」标准化政策已失去吸引力,Z世代3年内跨3城流动率达27%(Just So Soul数据)。 - **顶层设计转向**:2025年「十五五」规划明确「投资于人」方向,15部门联合文件要求城市与青年发展双向融合,构建「适青化」环境。 - **核心突破**:从收割「人口红利」转向培育「人才红利」,通过系统环境建设(如15分钟生活圈、低成本工作空间)满足青年自我实现需求。 ## 2. 底层逻辑重构:从「产城人」到「人产城」 - **1.0模式弊端**:传统「产→城→人」路径导致职住分离、人文缺失,青年沦为产业附属品。 - **2.0闭环逻辑**:形成「人↔产↔城」互动,如杭州以数字经济吸引青年,良渚新城AI短剧团队3年产出700部作品(播放量2000亿次)。 - **时代背景**:城镇化率67.86%后进入存量时代,青年劳动力成稀缺资源,旧模式难以为继。 ## 3. Z世代需求驱动的城市新特征 - **职业观跃迁**:60%+95后拥有副业,AI赋能「一人公司」打破就业边界(全国15城布局OPC模式)。 - **生活社交需求**:90%Z世代因爱好交友,情绪消费成刚需;城市需提供圈层社交场景(如电竞馆、宠物友好空间)。 - **产业适配**:青年友好型产业(数字经济、文创等)需支持兴趣变现,如景德镇陶瓷文创吸引5万「景漂」,80%为青年。 ## 4. 落地策略:精准匹配与情感留人 - **精准引人三步骤**:定位(如科创城聚焦「超级个体」)、适配(解决版权保护等痛点)、传播(用青年IP触达目标群体)。 - **场景留人**:打造「15分钟活力圈」,混合工作与生活功能,如奥斯汀「Keep Austin Weird」策略吸引45%+青年人口。 - **成就人闭环**:赋能职业成长(深圳「算力券」)、兴趣变现(杭州「文化新三样」产业链)、价值实现(青年参与城市治理)。 ## 5. 青年发展型城市2.0的四大铁律 1. **差异化定位**:中小城市可学景德镇,以垂直赛道突围。 2. **产业兴趣双适配**:让青年「热爱变事业」,如曹县汉服产业链。 3. **服务与情感绑定**:从政策留人转向场景留人(如上海混合用地试点)。 4. **长期双向赋能**:如杭州「一企一策」扶持青年创业,人才净流入率全国领先。
2026-04-27 08:14

青年发展型城市2.0:从“抢人”到“投资于人”

本文来自微信公众号: 丈量城市 ,作者:华高莱斯,原文标题:《青年发展型城市2.0:从「抢人」到「投资于人」》


传统城市的「抢人」策略,正在遭遇全面失效的困境。


回顾过去数年,全国已有超过200个地市、500个县域提出建设青年发展型城市的目标,「送户口、发补贴、免租人才公寓」这套抢人「三板斧」,早已从稀缺的政策红利变成了各地通用的标准化配置。



然而,同质化的政策内卷之下,核心吸引力却持续疲软——即便各地福利频出,年轻人依旧像「候鸟」般在城市间辗转,难以真正扎根。


Just So Soul研究院发布的《Z世代城市迁徙报告》显示,超过六成的Z世代在毕业后会选择更换城市开启新生活,更有27%的人在3个及以上城市间流动迁徙。


这一困局的核心根源,从来不是政策力度不够,而是多数城市仍延续着「重短期引流、轻长期培育」的惯性思维,只盯着「抢人」的流量数据,却忽视了青年人实现自我价值的核心诉求。



破解这一困局,需要一场自上而下的发展战略转型。2025年,「十五五」规划建议明确提出:「推动投资于物和投资于人紧密结合,把更多资金资源投向人的全面发展,完善投资于人的长效机制」。


今年4月22日,共青团中央、国家发展改革委、住房和城乡建设部等15部门联合印发了《关于深化青年发展型城市建设助力建设现代化人民城市的意见》。


这份重磅政策明确提出,要推动城市高质量发展与青年高质量发展双向融合,并在城市规划、建设、治理中统筹谋划青年政策。


从结合15分钟生活圈鼓励「青春小店」发展,到布局低成本工作空间、升级「青年驿站」,顶层设计释放出了强烈的信号:城市对青年的吸引力,必须从单一的福利叠加,全面转向「适青化」环境的系统构建。


换言之,青年发展型城市建设必须从收割「人口红利」的流量争夺,转向培育「人才红利」的价值共生;从「抢人引流」的1.0时代,全面迈入「投资于人、成就于人」的2.0时代。


第七次人口普查,青年人口占比TOP20城市,

除了强省会属性,

更重要的还是强产业、强品牌、强文化属性



01


底层逻辑重构:


从「产城人」到「人产城」


MEASURE THE WORLD


从1.0到2.0的跨越,绝非政策工具的简单升级,而是城市发展底层逻辑的彻底重构,其核心方向早在国家顶层设计中明确锚定。


2025年12月,国务院第十七次专题学习聚焦新型城镇化与城乡融合发展主题,明确提出要「进一步优化‘人、产、城’布局,根据不同城市情况实施分类指导,实现人的全面发展、城市品质提升和产业集聚升级的互动并进」。


从「产城人」到「人产城」,看似只是一字排序的变化,实则是城市发展路径的根本性变革,更是青年发展型城市不同发展阶段的核心区别。



在传统工业时代,产业是城市发展的绝对起点,对应着青年发展型城市1.0的前身模式。城市先通过建设工厂、布局产业集聚资源,随后配套基础设施与城市功能,最后吸引人口作为劳动力填充其中。


这种「产→城→人」的单向路径,天然导致城市功能分区僵化、职住严重分离、城市人文魅力缺失等普遍问题——人只是产业发展的附属品,而非城市发展的核心。


进入知识经济时代,发展逻辑演变为「城→人→产」,这也是青年发展型城市1.5的过渡逻辑。


城市先打造优质的生活环境吸引人才集聚,再由人才的创新活力催生产业升级,深圳、杭州等新一线城市的早期崛起正是这一逻辑的阶段性成果。


但这种模式仍未跳出「重引流」的惯性,当所有城市都开始模仿「造环境、抢人才」的打法,城市便不可避免地陷入同质化「抢人大战」的内卷困局。

深圳人才公园



事实上,不论是1.0还是1.5模式,本质上都适配于我国城镇化率快速提升、城市大规模增量建设的发展阶段。


而当前,我国常住人口城镇化率已达67.86%,即将迈入70%的成熟稳定期,城市发展全面进入「控制增量、挖掘存量」的提质阶段;与此同时,全国人口进入负增长常态化区间,青年劳动力正在成为城市竞争中最稀缺的核心资源。


旧模式赖以生存的时代土壤已然改变,单纯靠引流抢人的内卷式竞争注定难以为继。

城市发展全面进入控制增量、挖掘存量阶段,

城市更新也被作为吸引年轻人的有效方式



青年发展型城市2.0时代的核心突破,正是对人、产、城三者关系的彻底重构,形成「人↔产↔城」的良性互动、双向赋能闭环:


以人兴产,让人才从产业的附属变为创新发展的核心;以产促城,让产业升级成为城市功能完善的核心支撑;以城聚人,让城市成为青年全面发展、实现价值的核心载体。


青年发展型城市2.0时代,

人、产、城不再是先后顺序,

而是同时发生、相互强化的有机系统



02


2.0时代:


适配Z世代的人、产、城新特征


MEASURE THE WORLD


要将「投资于人」的顶层逻辑落地为城市发展的实际行动,首先必须精准界定青年发展型城市2.0语境下「人、产、城」三者被赋予的全新内涵。


毕竟,只有读懂了服务对象、搞懂了连接纽带、建好了承载空间,「投资于人」才不会沦为一句空话。


1.人:主动创造与兴趣驱动成为Z世代的核心标签


青年发展型城市2.0的核心服务对象,是成长于互联网时代、物质富足的Z世代。与前辈相比,他们的价值观、生活观、社交观发生了根本性转变,集中体现为「三个核心跃迁」,也直接定义了2.0时代城市服务的核心导向。


首先是职业观的跃迁:从追求「一份稳定的工作」转向「多元化的自我实现」。


相关调研数据显示,超过60%的95后拥有副业或计划开启副业,「主业+副业」的灵活收入结构成为主流选择;


而随着AI工具的普及,年轻人借助人工智能实现创作、管理的全方位赋能,打破传统就业边界,「一人公司」「超级个体」成为新兴就业形态,实现了单人规模化的价值产出。


对他们而言,工作不再是单纯的谋生手段,而是实现自我价值的载体。


其次是生活观的跃迁:从满足「生存刚需」转向追求「兴趣消费」与情绪价值。


90%的Z世代都有自己的兴趣爱好,超过70%的人拥有3个以上的爱好,还会因为兴趣爱好平均认识5.8个新朋友;


2025年消费趋势相关报告显示,情绪消费已成为年轻人的精神刚需,覆盖潮玩、疗愈、宠物等多个领域,既是城市消费活力的核心支撑,也是年轻人选择城市的重要考量。


最后是社交观的跃迁:从依赖传统熟人社交转向追求基于兴趣的「圈层认同」。


Z世代通过二次元、电竞、户外、文创等兴趣圈层寻找同辈归属感,线上组建兴趣社群、线下开展圈层活动成为主流社交方式。


他们选择一座城市,不仅看这里有没有工作,更看这里能不能「找到同类」,这也要求城市必须打造更多适配兴趣社交的空间与场景。


产业是连接「人」与「城」的核心纽带,青年发展型城市2.0的产业布局必须与Z世代的职业观、发展需求高度适配,彻底摒弃传统工业时代的规模导向,实现向「兴趣变现、能力增值、灵活多元」的价值回归,让产业成为年轻人实现自我价值的载体,而非单纯的谋生手段。


以数字经济、文创产业、宠物经济、电竞产业为代表的青年友好型赛道,核心价值正在于此:它们不仅能为年轻人提供充足的就业机会,更能让他们将兴趣爱好转化为职业发展方向,实现「做喜欢的事,赚该赚的钱」。



典型如杭州,依托数字经济产业根基,深耕网文、网剧、网游「文化新三样」产业链,吸引了大量平均年龄不到30岁的青年创新人才。


像位于良渚新城的剧点网络,仅在3个月内便组建起90多名年轻人组成的AI短剧团队,在3年间打造了700余部自制短剧,累计播放量近2000亿次,并将其作品以8种语言版本触达全球用户。


同时,青年友好型产业正呈现出「精、专、早、实」的鲜明特征,不再追求单一的规模扩张,而是转向支持小微团队甚至个体在细分领域深耕细作,其中AI赋能下的一人公司(OPC)模式正是这一产业特征最核心、最具活力的落地载体。


原本需要一个团队配合完成的设计、编程、多媒体制作、营销等复杂任务,如今在AI工具的赋能下,仅凭个人就能完成。

一人公司(OPC)5大核心要点



这种打破传统组织边界的灵活发展模式,不仅完美适配Z世代追求自主、多元的职业需求,更彻底降低了青年创新创业的门槛,实现「单人规模化价值产出」,彻底打破了传统就业与创业的边界,成为激活产业创新活力、释放青年人才潜能的核心抓手。


截至2月,全国已有超15座城市完成了OPC模式的战略卡位与专项布局。


3.城:场景适配实现城市空间的价值跃迁


在青年发展型城市2.0语境下,城市不只是产业配套容器、功能分区载体,而是升级为有温度、有活力,能承载年轻人生活、社交、事业、成长的「大舞台」,其核心要义在于城市空间与场景对Z世代需求的精准适配。


一是空间布局的深度优化:推行「创新混合用地」策略,打破工作、居住、休闲、商业的传统边界,实现城市空间的功能复合。


上海、北京等城市的试点实践表明,将规划视角从单体建筑转向区域整体的功能混合布局,能有效实现职住平衡,激发城市街区的内生活力,让年轻人在五分钟内就能从工作状态切换到生活状态。

伦敦国王十字区通过功能混合更新,

成为聚集年轻人的新创新中心



二是服务模式的数字化升级:依托一体化数字服务平台,实现人才政策、民生服务、活动信息的精准直达,同时通过大数据实时监测青年的动态需求,让城市服务从「被动响应」转向「主动适配」。


归根结底,2.0时代的城市早已超越了「工作地点+居住场所」的基础定位,而是一个能够提供兴趣爱好、社交链接与创新试错的综合生态系统。


03


落地实践路径:


「成就人」的全链条闭环


MEASURE THE WORLD


搞懂了2.0时代人、产、城的全新内涵,接下来最核心的就是如何把「投资于人」的顶层理念落地成一套可执行、能见效的全链条策略。


在「抢人」竞争白热化的背景下,2.0时代的引人策略核心早已不是「砸更多钱、放更宽的落户政策」,而是告别「大水漫灌」,聚焦「精准匹配」——


找到真正适合自己城市的年轻人,用差异化的供给打动他们,从根源上跳出同质化内卷。


做好精准引人,核心要抓牢三个关键动作:


第一是精准定位:放弃「通吃所有年轻人」的幻想,根据自身产业基础、资源禀赋锁定目标群体。


科创重镇应聚焦赋能「超级个体」与数字人才,不再局限于补贴,而是像深圳、上海临港那样,精准提供「算力券」「模型券」和免租办公空间;


制造高地要精准吸引符合产业集群需求的,应用型、复合型技能人才,筑牢「从1到100」规模化生产的产业底座;


文旅名城则可针对自媒体博主、创意从业者,提供低成本创作空间与流量扶持,将年轻人强大的「内容生产力」转化为城市核心的文旅吸引力。




第二是精准适配:针对目标群体的核心痛点,打造专属的支撑体系,而不是用一套通用政策应付所有群体。


对文创青年,重点解决版权保护、创作空间、商业化链路的痛点;对科创青年,重点解决技术平台、创业孵化、融资对接的需求;对返乡青年,重点解决供应链、技能培训、启动资金的难题。只有精准击中痛点,才能真正打动人心。


第三是精准传播:贴合Z世代语境,打造城市特色IP。Z世代是「互联网原住民」,传统宏大叙事的城市宣传片早已无法吸引他们的关注。


城市要学会用年轻人的语言说话,利用短视频、直播、社交平台甚至游戏等渠道,打造贴合青年兴趣的城市IP;邀请青年KOL、本地青年拍摄宣传内容,用真实的生活日常、成长故事传递城市魅力,而非空洞的口号。


景德镇的实践完美印证了「精准匹配」策略的核心价值,也为非一线城市跳出抢人内卷提供了最佳样本。这座千年瓷都没有跟风一二线城市砸补贴、抢高端人才,而是跳出同质化内卷,以陶瓷文化为核心特色,实现了青年人才的逆势集聚。


截至2024年,景德镇常住「景漂」超过5万人,35岁以下青年占比超过80%,青年人才净流入率连续四年居江西省首位。


它的每一步动作都与精准引人的三大核心要点严丝合缝:


在精准定位上,避开科创、数字经济的红海竞争,锚定陶瓷文创垂直赛道,精准锁定艺术院校毕业生、青年手艺人、文创创业者等细分群体,用「陶瓷文化」这个核心标签打造了无可替代的差异化竞争力。


在精准适配上,针对青年手艺人缺展示平台、缺启动资金的痛点。


打造陶溪川文创街区、乐天陶社创意市集,为青年创作者提供免租摊位、低成本工作室,让刚毕业的学生、初入行的手艺人零门槛就能开启自己的创作事业。


同时针对文创作品的版权保护痛点,建立陶瓷知识产权快速维权中心,将外观设计专利授权周期压缩至15个工作日内,彻底解决了创作者的核心顾虑。


在精准传播上,景德镇没有押注宏大的城市宣传片,而是在小红书、抖音、B站等平台,通过青年手艺人的创作日常、陶瓷艺术的圈层内容塑造「景漂」IP,精准触达文创圈层青年;


通过举办全球陶瓷艺术双年展、青年文创设计大赛等活动,让景德镇从一个工业城市变成了文创青年的「精神地标」,真正实现了「用圈层内容触达精准人群,用文化认同实现青年引流」。


「留人」是青年发展型城市2.0的核心,也是比「引人」更具挑战性的环节。


无数城市的实践已经证明,单纯的政策补贴只能实现短期引流,唯有通过场景适配、服务兜底,与青年人建立深度情感链接,才能让他们真正扎根。2.0时代的留人逻辑核心是从「政策留人」转向「情感留人」,重点做好两件事。


第一是以「场景留人」,让年轻人的日常需求出门即满足。Z世代的城市归属感首先来自于生活场景的适配。


城市要彻底摒弃工业时代僵化的功能分区思维,聚焦Z世代的兴趣、社交需求,打造「15分钟青年活力圈」,让年轻人步行15分钟之内就能满足工作、吃饭、健身、社交、休闲的全部需求,实现工作与生活的无缝切换。


更重要的是,场景打造不能只停留在商场、医院、学校等基础配套,更要聚焦年轻人的真实需求,打造两类核心场景:


一类是适配圈层社交的场景,比如二次元体验馆、电竞馆、宠物友好空间、学术酒吧,让年轻人能轻松「找到同类」;另一类是适配创新试错的场景,比如共享办公、零工市场、创业孵化空间,让年轻人能低成本开启自己的事业。


第二是以「氛围留人」建立情感认同,让年轻人从「外来者」变成「主人翁」。Z世代的年轻人最在意的就是「尊重」与「平等」。


真正的青年友好是尊重年轻人的多元选择:正视斜杠青年、灵活就业者,不否定小众爱好、新兴文化,允许年轻人用自己的方式生活,拒绝标签化、同质化的约束。


更核心的是,要给年轻人参与城市治理的机会,通过搭建青年议事厅等平台,让他们能参与到自己生活的城市的建设中。当年轻人觉得「这座城市的发展有我的一份力量」,才会真正把这里当成自己的家。


美国得克萨斯州首府奥斯汀能成为全球年轻人心中的「创业圣地」,35岁以下青年人口占比超过45%,常年稳居全美人口增长最快城市之列,靠的不是全美最高的薪资,也不是最激进的补贴政策,而是把「场景留人、氛围留人」的核心逻辑做到了极致。


在场景适配上,奥斯汀彻底摒弃了产业和生活分离的传统规划逻辑,把科技园区、创业孵化器和住宅、商业、休闲空间完全融合在一起,打造了步行可达的「15分钟生活圈」。


在这里,年轻人下班就能去公园跑步、去livehouse听音乐、去酒吧和朋友聚会,不用跨城奔波;城市里遍布着大大小小的文创空间、户外运动场地、兴趣社交场所,不管你是喜欢音乐、科技还是户外,都能在这里找到属于自己的场景。


在氛围营造上,奥斯汀刻在骨子里的包容是它留住年轻人的核心密码。它的城市口号就是「Keep Austin Weird」(保持奥斯汀的独特),这句口号不仅是一句宣传语,更是城市发展的核心准则——


尊重每一种个性化的表达,接纳每一种小众的文化与爱好,不管你是搞音乐的、写代码的,还是做小众创作的,都能在这里找到自己的位置。正是这种「让每个年轻人都能找到归属感」的能力,让奥斯汀成为硅谷最强有力的竞争对手。



奥斯汀的西南偏南大会是Keep Austin Weird的代表,



3.成就人策略:双向赋能,用长期主义实现青年与城市的价值共生


我们一直强调,青年发展型城市1.0和2.0的本质区别就是从「抢人」到「投资于人」。而什么叫真正的「投资于人」?不是你给年轻人发多少补贴,而是你能不能帮他们实现自己的价值。


年轻人最终会不会和一座城市深度绑定,看的从来不是这里的房租有多便宜、补贴有多高,而是这里能不能让他们做成自己想做的事,能不能让他们的人生在这里实现跃升。直白点说,就是你能成就多少年轻人,年轻人就能成就你的城市。



曹县围绕「汉服」产业,


构建了从数字化纹样库、设计平台、


做好「成就人」,核心要抓牢三个维度的赋能,形成完整的成长闭环——


第一是赋能职业成长:搭建多元平台,助力青年实现能力增值。Z世代找工作早就不是只看薪资,他们更在意「这份工作能不能让我成长」。


城市要打造能让年轻人持续成长的产业生态,多发展创新驱动、快速迭代的新兴产业,给年轻人提供「从0到1」的创新空间,而不是让他们当一颗一成不变的螺丝钉;


完善职业技能培训体系,推进校企合作、产教融合,让年轻人能一边工作一边提升自己;建立「孵化器-加速器-产业园」全链条创业孵化体系,配套创新试错容错机制,给创业的年轻人全流程的支持,让他们敢闯敢试,在实践中实现职业能力的持续跃升。

深圳为创新人才搭建了「圳品」展示平台,

让他们的创新被更多的企业发现,尽早经历市场验证



第二是赋能兴趣变现:打通转化链路,让热爱能当饭吃。Z世代最核心的诉求之一就是「做自己喜欢的事,还能赚钱」。但很多城市根本没有给年轻人「兴趣变现」的土壤:


喜欢做内容的,没有配套的直播基地、文创空间;喜欢汉服文创的,没有完整的供应链支撑;喜欢宠物行业的,连个合规的宠物友好空间都没有。


真正的青年友好是帮年轻人把热爱变成事业——围绕年轻人的兴趣,打造完整的产业链,重点发展数字文创、宠物经济、电竞、户外等青年友好型赛道;


鼓励灵活就业、副业创业,完善灵活就业的社保体系,让年轻人不用怕「不务正业」,降低年轻人兴趣变现的门槛。

骑行的广泛流行,让一些爱好者「转行」,

在骑行沿线运营「骑行驿站」



第三是赋能价值实现:搭建共创平台,让年轻人成为城市发展的「合伙人」。


年轻人不仅想赚钱、想成长,更想「被需要、被认可」。城市要摒弃「招工思维」,树立「合伙人思维」,鼓励青年参与城市更新、城市传播,设立青年城市建设专项基金,支持他们成为城市新场景、文化IP的「主理人」;


鼓励他们成为城市文化的传播者,用他们的镜头、文字讲好城市的故事;支持他们的创新成果落地,不管是科技创新、文化创新还是商业模式创新,都给足落地的空间和支持。


当年轻人发现自己的成长和城市的发展是同频的,自己的努力能让这座城市变得更好,他们就会把自己的人生和这座城市彻底绑定在一起。



杭州能成为青年发展型城市2.0的标杆,核心从来不是靠高额补贴「抢人」,而是把「投资于人就是成就人」的理念落到了实处,构建了一套完整的青年成长赋能体系,真正实现了「城市成就青年、青年繁荣城市」的双向循环。


2015-2024年杭州常住人口年均增长超过40万,2024年新引进35周岁以下大学生突破40万人,35岁以下青年人口占比超过40%,人才净流入率长期稳居全国重点城市前列。

西湖上,深受年轻人喜爱的皮划艇运动

(摄影@夏连珠)



在赋能职业成长上,杭州针对Z世代「重成长、重发展空间」的核心需求,以数字经济为核心打造20余条细分产业链,培育了深度求索、宇树科技「杭州六小龙」等一大批由青年创办的科创企业。


这些企业的研发人员以95后、00后为主,彻底打破了传统职场的论资排辈,给年轻人提供了不受束缚的创新舞台。

杭州AI、机器人、数字化领域领军企业分布示意



在赋能兴趣变现上,杭州深耕「文化新三样」全产业链,打造了一批直播电商基地、文创孵化园区、电竞产业载体,为青年创作者、内容从业者、兴趣创业者提供了从孵化到商业化的全链条支持。


其中游戏科学团队打造的《黑神话:悟空》全球销量突破3000万份,正是杭州扶持青年把兴趣做成行业标杆的典型——


杭州不仅为团队保留办公楼三年、给予一年免租优惠,更在产业配套、IP孵化上给予了全周期陪伴,真正让年轻人实现了「做自己喜欢的事,还能赚到体面的收入」。


在赋能价值实现上,杭州真正把年轻人当成了城市发展的「合伙人」:


对青年创业秉持长期主义,对潜力型青年团队实行「一企一策」的陪伴式扶持,而非短期的一次性补贴;


同时邀请青年深度参与城市规划、社区治理、城市微更新,让青年的声音被听见、想法能落地、价值被认可,真正实现了个人成长与城市发展的同频共振。


04


青年发展型城市2.0的四大铁律


MEASURE THE WORLD


综上所述,我们能清晰地看到:青年发展型城市2.0的建设从来没有统一的模板,但其核心逻辑高度一致——立足城市自身特色,坚持「投资于人」的核心理念,构建人、产、城良性互动的生态,最终实现「城市与青年的双向赋能」。


这也给所有城市提了个醒,想做好青年发展型城市2.0,先记住四个核心原则:


第一,找准定位、差异化发展是一切的前提。别盲目跟风抢人政策,更别幻想通吃所有类型的青年人才。


只有立足自身的产业基础、文化特色、资源禀赋,找到属于自己的赛道,锁定精准的目标群体,才能跳出同质化内卷,打造属于自己的核心吸引力。景德镇的实践已经证明,哪怕是中小城市,只要找准定位,也能成为青年人才的向往之地。

景德镇的创业者



第二,产业赋能、兴趣适配是核心支撑。无论何种类型的城市,「产业」都是留住青年、成就青年的核心纽带。


青年友好型产业从来不是规模越大越好,而是要能适配年轻人「多元发展、兴趣变现、能力增值」的核心需求,只有让年轻人在这座城市里能把热爱变成事业,能实现持续地成长,才能真正形成「以人兴产、以产促城」的良性循环。


第三,服务升级、情感链接是扎根关键。「投资于人」,既要投资于青年的成长与发展,也要投资于青年的生活与情感。


单纯的物质补贴只能换来短期的停留,唯有通过场景适配满足年轻人的生活与社交需求,通过包容氛围给予年轻人尊重与认同,才能与年轻人建立深度的情感链接,让他们真正把这座城市当成自己的家。


第四,双向赋能、长期主义是长远保障。青年发展型城市2.0的建设不是短期的「抢人」投机行为,而是长期的城市发展战略布局;不是城市单方面的付出,而是城市与青年的双向奔赴。


城市要摒弃「重引轻育」的误区,秉持长期主义理念,为青年提供全周期的扶持与陪伴,搭建青年参与城市发展的平台,真正实现「青年成长」与「城市升级」的同频共振。


说到底,青年发展型城市的终极答案,从来不是「城市能从年轻人身上得到什么」,而是「城市能为年轻人带来什么」。


本内容来源于网络 原文链接,观点仅代表作者本人,不代表虎嗅立场。
如涉及版权问题请联系 hezuo@huxiu.com,我们将及时核实并处理。
频道: 社会文化

大 家 都 在 搜