2024-11-27
本文来自微信公众号:AI 破壳儿,原文标题:《推荐 3 个能「深度思考」的国产 AI 助手》
ChatGPT 发布 o1 模型后,最让人惊喜的是 AI 推理能力的大幅提升:面对复杂、高难度问题时表现出众,而且幻觉明显减轻。
这些都受益于 o1 所具备的进阶推理能力,背后的原理也被称为「链式思考」或「思维链」。

但 o1 作为 OpenAI 的付费功能,体验门槛高,国内用也不方便。于是,我们找到了 3 个「平替」国产 AI 助手应用,它们也具备「思维链」和「自我反思」能力。

深度思考版的 Deepseek,在美国数学竞赛(AMC)及全球顶级编程竞赛 codeforces 等权威评测中都表现优异,效率高于传统大模型。
现在 Deepseek 官网已经开放免费体验,每天有 50 次使用机会。
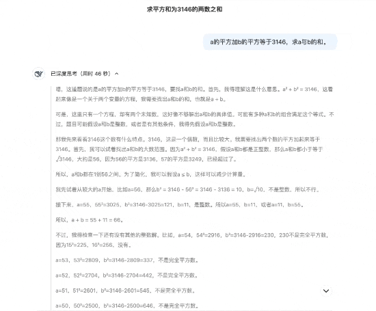
我用这个 AI 助手解决了一个数学脑筋急转弯,思维很清晰。⬇️


Kimi 探索版能够多级分解复杂问题,因此搜索量也巨大,一次回答的搜索量是普通版的 10 倍,一次就能精读至少 500 个页面。非常适合需要复杂逻辑推理的搜索问题。
但 Kimi 没法像 Deepseek 一样完整呈现思考推理过程,这一点不够爽。
用它做了一下 Perplexity 的产品分析,可以感受一下使用效果。⬇️


非常推荐使用「多模型协作」这个功能。这是一种类似「众包」的模式,集成多个 AI 模型,用户可以选择不同的 AI 分别担任“专家”“反思者”“总结者”三个角色。
在运行过程中,“反思者”负责检查“专家”的回复是否满足用户的问题,并给出修订建议;然后“总结者”根据修订建议对最初的回复进行优化,然后再最终输出给用户。
下面是一个翻译任务的示例,体验很好,“反思”原来真的有用。⬇️

欢迎关注「AI 破壳儿」,我们致力于提供最实用的 AI 工具指南、最多元的 AI 产品观点,帮助读者更好地理解和利用 AI 的潜能。
本文来自微信公众号:AI 破壳儿
AI 破壳儿