2025-05-26
本文来自微信公众号:赛博大福,作者:赛博大福,原文标题:《用AI精准拿捏痛点、痒点、爽点,打造你的产品爆款和出圈创意》
最近一个月,在为企业做AI营销培训时,我做了一个调整:把“消费者洞察”放到最核心的位置。
因为真正能卷赢市场的,不是谁更会做内容、谁更会用AI,而是回到第一性原理,谁更懂消费者,谁就更懂生意背后的驱动力。
但实际上,很多企业无论是做产品开发,还是策划营销创意,依然是老板拍脑袋、或者经验试错, 用户从头到尾都没真正被看见。
结果就是:产品做了,创意也换了,但增长起不来,复购拉不动。
本质上,是因为没有洞察支撑的生意,注定难以实现可持续增长。这从来都不是内容层面的问题,而是战略起点出了偏差。
那,什么才算洞察?
我最认同的一句话是:
“从听到它的那一刻起,你就再也无法用别的方式看待这个世界。”
一个真正有价值的洞察,至少满足两个核心标准:
此前未有:洞察是一种此前被人忽略的事实,人人都能意识到的不叫洞察,那叫「常识」。
深刻共鸣:洞察一定是让人印象深刻并感同身受的,相反如果不够深刻浮于表面的,那叫「观察」。
这也是像我服务过的宝洁、可口可乐、玛氏这样的快消巨头,之所以能在不断变化的市场中占据长期优势,不是靠传播技巧,而是把用户洞察作为系统工程来运作,从产品开发到营销创意全链路嵌入。
过去,这套以用户洞察驱动增长的方法,往往只掌握在大厂手里。它需要大量预算、系统调研、定性访谈、定量测试……每一个“痛点”背后,都是一整支市场调研团队在跑数据、访用户、做测试。
但现在,有了AI,整个用户洞察的方法论也可以被重构。
大品牌可以在保证精度的前提下减少用户调研成本、提升策略效率;而中小品牌,让“理解用户”不再是模糊的直觉,而是一套可落地的洞察路径。
借力AI,你不必依赖庞大团队、等待调研结论,用能一套结构化的方法,精准靠近用户的真实动机。
今天我会带你拆上几招:只要问对问题、写对提示词,AI就能逐层还原用户在痛点、痒点、爽点上的真实行为与情绪动因,为你的产品打造爆款底层逻辑,写出真正出圈的营销创意。
还是老惯例,我们要把用户洞察的 know-how 讲明白。
很多品牌做用户洞察,总是停留在“人设想象”或“标签陈述”上,比如“她是一个31岁的宝妈”、“他们是追求品质生活的都市白领“... ...

但我们更需要深入到消费者背后的行为与态度,挖得越深,洞察越狠。

痛点:对应的是用户害怕失去什么、不愿面对什么。背后常常是焦虑、恐惧、担忧。比如,她买护肤品,是怕参加同学聚会,脸看起来比同龄人老三岁。
痒点:对应的是用户渴望成为谁、希望被怎么评价。更多是一种理想投射和心理撩拨。比如,她用香氛洗衣液,不只是为了衣服香,而是希望走进电梯时,别人闻到味道就觉得她生活得很讲究。
爽点:是最容易被忽略的爆点,它承载的是“即刻满足”的情绪奖励——放松、掌控感、被理解的瞬间。比如午后打开一瓶冰的无糖气泡水,是她在办公室少有的轻松时刻,像是“短暂的自我归位”。
成功的产品开发和营销创意,往往是对一个痛点的深度解决,同时辅以痒点的撩拨与爽点的强化,从而构建出用户选择的充分理由。
明白了这套底层逻辑,下一步就是关键——我们要把这些情绪动因,转化成真正能驱动 AI 输出的“好问题”和“好提示词”。
AI挖掘产品机会提示词
根据用户的真实行为描述,挖掘背后潜在的痛点和需求,让AI极致拆解细节,从而挖出产品机会点。
大家可以试一下这套提示词:
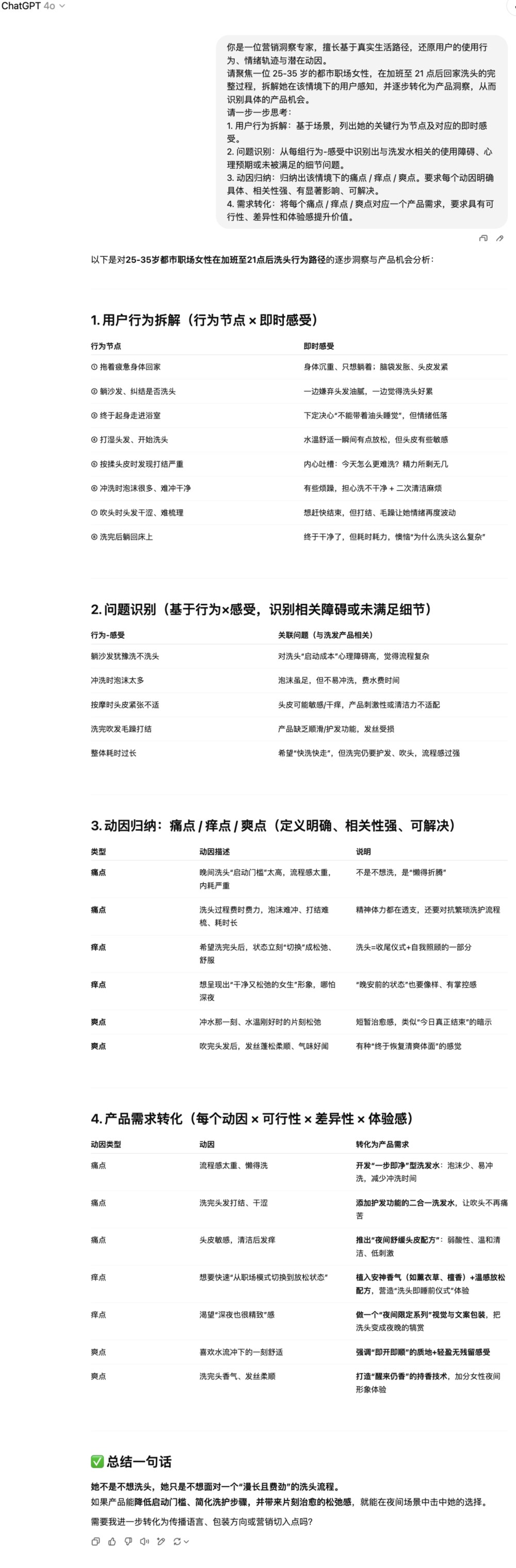
假如你是一位营销洞察专家,擅长基于真实生活路径,还原用户的使用行为、情绪轨迹与潜在动因。
请聚焦一位 25-35 岁的都市职场女性,在加班至 21 点后回家洗头的完整过程,拆解她在该情境下的用户感知,并逐步转化为产品洞察,从而识别具体的产品机会。
请一步一步思考:
用户行为拆解:基于场景,列出她的关键行为节点及对应的即时感受。
问题识别:从每组行为-感受中识别出与洗发水相关的使用障碍、心理预期或未被满足的细节问题。
动因归纳:归纳出该情境下的痛点 / 痒点 / 爽点。要求每个动因明确具体、相关性强、有显著影响、可解决。
需求转化:将每个痛点 / 痒点 / 爽点对应一个产品需求,要求具有可行性、差异性和体验感提升价值。
ChatGPT 4o和Deepseek的生成效果都不错

这套提示词的输出最打动我的,不是“行为流程”本身,而是它抓住了使用场景中的情绪断点。尤其是那些看似微不足道的细节,AI能把它们提炼为被忽略但普遍存在的共性情绪,并转译成具象又具有洞察力的表达,这些太有价值了。
AI洞察激发创意表达提示词
在营销创意中,真正有穿透力的往往来自那些被忽略的生活细节洞察。与其凭空构建“理想用户画像”,不如深入一个真实场景,感受她在当下的情绪波动与内在动机。
以抗衰护肤品为例,聚焦一位 35-45 岁的都市女性, “加班后深夜护肤” 这一典型情境为切口,还原出她的痛点、痒点与爽点,进而挖掘具有共鸣的创意语言和传播方向。
假如你是一位营销创意洞察专家,擅长从真实生活片段中提炼用户情绪动因,挖掘具有传播力的场景锚点、语言钩子与创意方向。
请聚焦一位 35-45 岁都市女性,在 加班后深夜护肤 这一典型情境中,洞察她在使用抗衰类护肤品时的情绪动因,帮助我们提炼出后续适用于小红书爆文、TVC脚本、产品主张的表达素材。
- 痛点:用户在此情境中最担忧或想解决的问题是什么?- 痒点:用户希望呈现出的理想状态/角色投射是什么?- 爽点:用户在哪一瞬间获得了情绪上的短暂满足或被理解的感受?
Deepseek的输出结果如下

这一轮输出的价值,不在信息量,而在情绪的组织能力,系统性构建用户内心的情绪链路。像「时间偷走了胶原蛋白,也偷走了我的底气」这类表达,已经具备从感受到传播语言的转译潜力。它不只是“写得好”,而是洞察语言的前置表达。
用AI从用户评论中验证洞察、提炼情绪关键词
这些答案,往往藏在电商产品评论区、调查问卷、小红书晒单中。
我们要做的,是从这些大量一手反馈中,提取出“高频 + 高情绪”的关键词与句式,找出那些反复被提及、情绪浓度高的表达,从而作为产品优化的方向。
这套提示词,大家可以试试。
你是一位消费者评论分析专家,请从以下用户评论中,提取出“高频 + 高情绪”的关键词与句型,用于识别用户真实的感受与表达偏好。
请一步一步完成以下任务:
提取重复出现的功能相关词汇、情绪相关词汇
标注出带有情绪色彩的表达(含痛点、痒点、爽点),判断哪些词汇/表达与产品预设卖点一致
总结建议(哪类表达值得用于创意或产品优化)
<可附件电商产品详情页的用户评论表>
不管是爆品的底层逻辑,还是出圈的创意表达,提炼出有价值的洞察,需要从混乱中提炼出可复用的规律,这是对我们每个品牌人底层逻辑能力与系统性思维的考验。
当你用好AI,可以让你看得更准、想得更快、打得更狠。过去你花大量调研工作和灵感找一个洞察,现在你可以花10分钟,找到10个方向,再辅以线下访谈,专注打磨那个最有爆发力的。
AI不会给你最终答案,但它可以极大地提升你理解用户、组织内容、提炼价值的能力。
而用好AI 做用户洞察的关键,就是如何调教它成为你对用户情绪、行为、动机的高倍放大镜和系统化分析助手。
所以,这不仅是一套提示词的学习,更是一套关于“如何用 AI 升级洞察力”的系统方法论。
这门课的提示词来自我的企业内训《新品牌营销AI课》,目前已在多个头部品牌企业培训中落地验证,适用于从产品开发到内容营销的各个关键环节。
如果你也希望推进企业内部的 AI 能力建设,欢迎后台留言,一起聊聊怎么实战落地。
谢谢你看我的文章,期待你随手点赞、在看、转发三连!也期待你的关注,大福将持续更新自己在品牌营销领域的AI思考和实践,超干货!

本文来自微信公众号:赛博大福,作者:赛博大福
赛博大福