2025-06-20
本文来自微信公众号:产品变量,作者:亨亨,原文标题:《AI 表情包上架微信表情商店,一年时间 5点进步》
去年的4月份,我作为完全没有绘画基础的小白,借助AI生成了两套表情包,上架了微信表情商店,教程被几千人传播。
我用AI做了一套表情包,30分钟上架微信表情商店
亨哼,公众号:产品变量我用AI做了一套表情包,30分钟上架微信表情商店
时隔一年,我再次创作了一套表情包,AI生图能力的进步让我惊叹,几乎无需繁琐步骤,就能秒出表情包,用时更短、画风更好、精度更清、过程更简。如果说,一年前的AI表情包只能算是跑通流程的草稿,那么如今AI生成的表情包,完全可以称为大师级作品。
那我们一边手把手地写一篇2025版表情包艺术家教程,一边感受一下,一年的时间,AI生图都有哪些变化。
把一套表情包正式地上架到微信表情商店,成为全球用户都能自由下载使用的创意作品,这就需要完全按照微信表情的审核规定,进行表情包制作。这是一个命题作文。
微信表情商店用户端的入口在“微信App-我-表情”,在这里可以选择添加各种表情到聊天窗口。我们上传的表情包作品,也将呈现在这里供用户下载。
作为表情包艺术家,上传表情的入口在“微信表情开放平台”,网址是https://sticker.weixin.qq.com,所有表情作品在这里进行提交和管理。

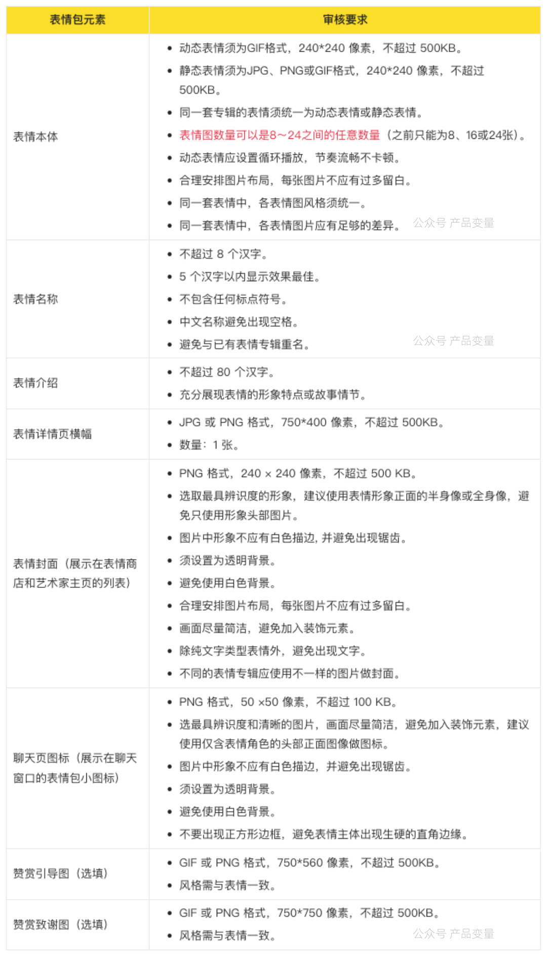
在提交过程中,微信表情平台会对表情包作品,作出一些审核标准,我做了一张表格,一目了然。

这一年当中,微信表情的审核要求,也有一个变化。一年前,一组表情包所包含的表情数量,需要是8、16、24中的一种,现在则是8~24之间的任意数量均可,这也为我们用AI制作表情包提供了便利,毕竟AI抽卡,没办法太精确控制数量。
我们每天都能看到新的AI技术进步,但如果想要直观的感知,最好就是前后的效果对比着看。
一年以来,AI生图的能力大有进步,如果一年前AI生成表情包,还稍微有一点技术门槛的话,那么现在,可以很负责任地说,任何人都能通过AI,制作出属于自己的、画面精良的表情包作品。
我们来对比表情包制作过程中的几点重大变化。
最直观的视觉感知,就是作品质量上的提升,我们把之前生成的AI表情包,和这次生成的表情包,放在一起对比,就不言而喻。

2024年的AI大模型,各个公司主要发力点仍然在大语言模型上,比如OpenAI虽然发布了首个多模态模型DALL-E,但主要的能力突破还是在深度推理模型上;主攻图像Midjourney 和Stable Diffusion 虽然效果好一点,但使用成本也很高;国内的DeepSeek R1在2025年1月发布,也是不具备图像生成能力的大语言模型。
所以,在2024年上半年的节点,尽管有一些图像生成模型问世,但技术普遍不成熟,想要低成本生成一些高质量的图像,还是很难。
从对比图中可以看出,2024年生成的表情包作品,虽然形状已经有模有样,但仍有大量不符合物理学的动作姿势,以及无意义的胡乱线条,在图像的美感上,也相对较弱。
在2024年快到年末的时候,图像生成大模型迎来一波技术爆发。国外的OpenAI 在2024 年 5 月推出GPT-4o 多模态模型,2025年3月,摒弃对独立 DALL-E 模型的依赖,上线GPT-4o 的原生图像生成能力,通过一系列吉卜力风格的漫画作品引爆全球网络;国内方面,即梦AI在2024年12月18日发布图片模型2.1,2025年4月发布即梦3.0并和豆包深度整合,生图能力快速提高,基本上可以媲美GPT 4o。
我们可以看到,在2025年生成的作品中,无论是色彩、风格,还是造型、细节,都具备比肩人类设计师的效果。

清晰度其实也应该算在图片生成质量里,之所以单独拿出来讲,是因为在去年版本的AI表情包教程里,有一个关键步骤,通过专门的工具对图片进行放大,以提升清晰度。

但现在的AI生图工具,基本上都能生成高分辨率图片,比如豆包生成的图片分辨率,最长边默认就达到了1328像素,即梦则最高支持2K 原生分辨率(2560×1440 像素)。
这样的清晰度下,生成的图片基本上可以直接使用,完全能够应对大多数使用场景。
在去年的AI表情包教程中,生成表情包使用的Prompt是:
提示词1:
一个可爱的小怪兽在喝酒, Simple graphic features, thick and cute limbs, simple and cutemovements, Jean Julien. four cute poses and expressions, laughing, angry,speechless, sad. different emotions, multiple poss and expressions, illustrations,flatcolors, simple line 2d painting, popular artstations, digital art,pixel style cartoons, lineworks, 8k
提示词2
A cat drinks wine, 18 emoticons,multipleposes and expressions , different emotions ,different body movements and expressions, Style of Disney, Style of Pixar, 3D, C4D, candy color, neon palette style, realistic, clear background,Oc rendering, soft focus, soft light, high saturation, 8K, hdr, masterpiece, super detail, --ar 1:1 --s 300 --v 5.0
可以看出,之前的Prompt中,使用了大量的约束性参数,以及风格的具体描述,同时,为了更好的效果,还需要转换成英文。
而今年我使用的提示词是:

基本上,纯自然语言就能指挥AI完成高质量图片的生成。
一直以来,图片上的文字生成是AI技术的难题,对于大模型来说,图像生成只需要理解画面,但一旦画面中需要文字,就需要非常高的精确度,所以在过去,AI生成的图像中,涉及到文字的部分,往往都是一团乱码。
2025年3月的GPT-4o原生图像,实现了对于文字排版的精准渲染,但仅支持英文,中文排版依然无法完成。
2025年4月的即梦3.0,通过中文文字生成技术,实现了中文的复杂排版、艺术字体(如镭射字)及语义控制(如 “铅笔手写体”),被行业称为 “中文 AI 绘图领域的分水岭”,在中文领域成功实现全球领先。
借着这项能力,我们生成的表情包中,文字的部分不再需要通过设计软件手工处理,而是能够直接生成在表情包图片中,并且还能实现艺术字等特殊效果。
就像这样:

在技术进步的背景下,创作一套微信表情的门槛也在快速降低,几乎可以说“人人都是表情包艺术家”。
现在生成表情包,只需要3步。
通过豆包、即梦、ChatGPT任意工具,描述想要生成的表情包效果,进行图片生成。
在生成阶段,要求AI生成的图片比例为1:1,设计风格、图像内容可以自由定义。
在生成过程中,有两种方法:

由于豆包和即梦生成的图片当中,都会带有平台水印,所以我们需要将水印去除。去水印的工具有很多,大家在网络上检索就可以找到很多免费的工具,选择一款基于AI技术的去水印工具即可。如果你是小米、华为手机,一般也都自带涂抹去杂物水印的能力。
之后,就是将图片处理成合适的尺寸。我们在微信表情的审核标准里提到,微信表情的尺寸要求为240*240,体积不超过500KB。我们随便选择一个能够对图片进行裁切的工具,比如Photoshop、Figma、Axure、Sketch、即时设计、MasterGo等等,甚至用PPT都可以,只要将图片处理成240*240,然后导出即可。

然后再用同样的方法,制作封面、横幅等其他尺寸的物料,做一些简单堆叠和裁切就好。
接下来,就是提交微信表情开放平台进行审核。
微信表情开放平台网址:https://sticker.weixin.qq.com
按要求逐项上传制作好的图片,如果想要开赞赏,就多做两张图(赞赏引导图和赞赏致谢图),反之则不需要。
点击提交之后,就进入审核过程,一般来说,1-3个工作日,就会有审核结果。

审核完成之后,就可以在手机上的微信表情商店,找到自己的表情包了。

其实这一次,重新体验AI制作表情包的过程,本意源自一个给伙伴的小惊喜,但在制作的过程中,我发现,借着AI生图技术的东风,表情包这个小小艺术类型,已经被完全改变。和一年前为了“表情艺术家”称号,反复调图、改图相比,这一次的制作过程,无比流畅。
但我也发现一些真正的挑战。我看到AI图片的精美,跃跃欲试,但当我真正要开始制作时,我却愣住了,我的脑子里并没有什么好的设计创意,这种感觉,就如同空有屠龙宝刀,但却不会刀法一样,纵使AI生图的能力再强大,如果操控者没有想法,AI也不能起到真正的作用。
AI时代下,技能不再是创作的限制,创意和灵感成为好作品最大的壁垒。
人类的创意无价。

文/亨亨(始终是产品经理)
微信:xiaozidaheng
微信公众号:产品变量(ID:hengpaper)


本文来自微信公众号:产品变量,作者:亨亨
亨亨的产品变量