2025-11-12
财联社11月11日电,据路透社援引两名美国官员消息报道称,美军“福特”号航母打击群今天(11月11日)已进入美军南方司令部的责任区。
美国国防部(战争部)发言人10月24日宣布,美军正把“福特”号航母打击群部署到南方司令部责任区。“福特”号2017年服役,舰载官兵超过5000人。“福特”号配有导弹库,可舰载超过75架军机。
近一段时间以来,美国总统特朗普多次威胁对委内瑞拉发动地面打击,并授权美国中央情报局在委内瑞拉开展秘密行动。五角大楼在加勒比海地区的军事部署已达到30多年来最大规模。
据英国金融时报报道,Meta首席人工智能科学家Yann LeCun正计划离开这家社交媒体巨头,创办自己的初创公司,此时扎克伯格正寻求彻底改革该公司的AI运营。
据知情人士透露,LeCun这位图灵奖得主、被认为是现代AI先驱之一的科学家,已告知同事他将在未来几个月内离开这家硅谷集团。其中一位知情人士表示,这位法裔美籍科学家还处于为其新风险投资筹集资金的早期谈判阶段。LeCun的离职标志着Meta在动荡的一年里发生的一系列离职、领导层和组织重组中的最新事件。五月,AI研究副总裁Joelle Pineau离职,并于最近加入了加拿大AI初创公司Cohere。上个月,该公司还解雇了约600名AI研究部门的员工,以削减成本、消除官僚作风并更快地发布产品。
据财联社,知名科技投资机构软银在最新财报中披露“清仓英伟达”,换来58.3亿美元的资金。软银还减持了部分T-Mobile股权,换来91.7亿美元。软银上一次清仓英伟达是在2019年,投资40亿美元净赚30亿,但如果没有抛掉那些股票,拿到今天就有超过2400亿美元的浮盈。
软银首席财务官后藤芳光在财报说明会上表示:“由于对OpenAI的投资规模较大,因此通过(出售股票)来筹集资金并加以运用。”
根据此前签订的融资协议,随着OpenAI完成重组,软银将在12月额外投资225亿美元。
今年4至9月期间,软银的投资收益录得3.92万亿日元,其中源自OpenAI估值上升的部分达到2.15万亿日元(约合人民币992亿元)。后藤芳光同时表示,AI投资是否“泡沫化”眼下无法回答,重要的是保证财务稳固的同时,不要错过投资机会。
至于选择在10月变现英伟达是否涉及估值方面的判断,后藤芳光拒绝予以置评,仅表示调整资产配置是投资公司的宿命。
财联社11月11日电,抖音官方晚间发布声明,针对网传“抖音新规:卖茅台低于市场价将被罚,达人自己补贴也不行”等谣言,已于11月10日正式辟谣。
抖音表示,近期收到消费者投诉,个别商家和达人利用低价茅台进行虚假宣传,因此发起专项行动治理违规引流和高风险假货行为。
然而,11月11日仍有媒体继续传播谣言,歪曲治理动作为价格管控。抖音指出,谣言背后有某电商平台操控舆论,强调网络间不是法外之地,谣言误导消费者并损害平台权益与行业生态。
11月11日,据环球网援引知情人士消息,苹果公司因销量未达预期,决定推迟下一代iPhone Air的发布,并对供应链产生较大影响。苹果已通知工程师及供应商,将iPhone Air 2开发项目从2026年秋季发布日程中移除,未提供新时间表。该机型原计划与iPhone 18 Pro系列及iPhone Fold同期推出。
富士康作为组装厂商之一,已拆除大部分生产线,预计本月底前完全停产;立讯精密已于10月底结束生产。
苹果或将在2027年春季重新设计iPhone Air,与iPhone 18及iPhone 18e一同推出第二代产品。
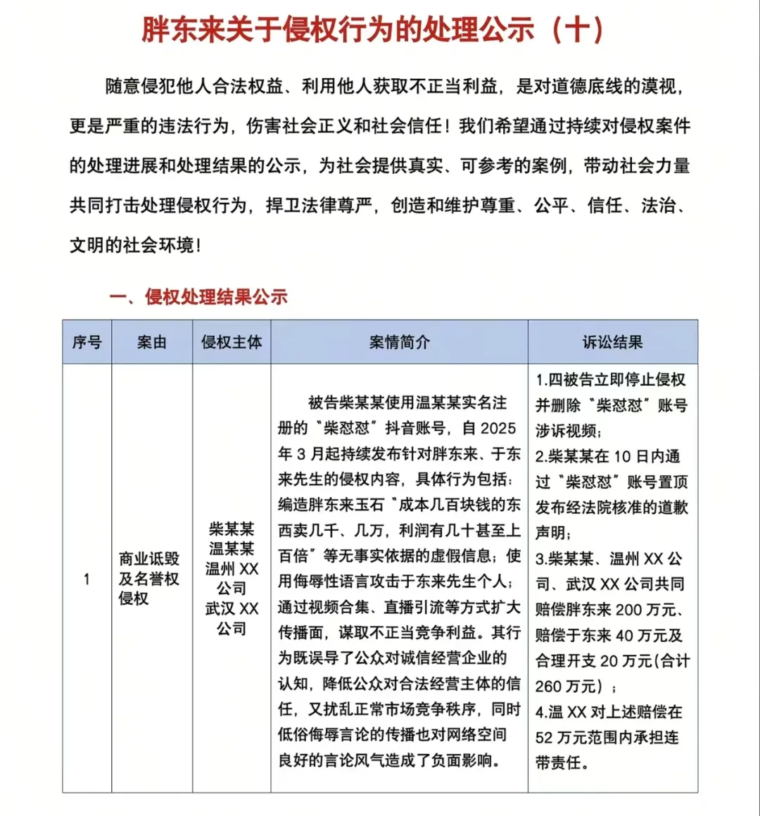
持续半年的“柴怼怼”诋毁胖东来案件于11月11日宣判。法院判决柴某某、温州XX公司、武汉XX公司共同赔偿胖东来200万元、于东来40万元及合理开支20万元,总计260万元。
被告需立即删除侵权视频,柴某某须在10日内通过“柴怼怼”账号发布法院核准的道歉声明,温州XX公司对52万元赔偿承担连带责任。
今年4月,“柴怼怼”发布视频指控胖东来玉石售价虚高及偷税漏税,经市场监管部门核查,胖东来所售玉石明码标价,毛利率不足20%,抽查商品进货手续齐全,鉴定资质合法。

据澎湃新闻,当地时间11月10日,伯克希尔·哈撒韦公司在官网发布了首席执行官(CEO)巴菲特(Warren Buffett)致股东的年度信。
巴菲特明确表示,他将在今年年底卸任首席执行官,并正式退出公司的日常管理。
巴菲特在信中还表示,会加快将遗产捐赠给子女基金会的步伐。这或将是95岁“股神”作为伯克希尔CEO的最后一份声明。
11月10日,江苏常州街边一辆小米汽车起火。消防部门介绍,该车辆在高速上发生故障,请拖车拖下高速后,在路边发生冒烟起火。消防赶到后将火扑灭,无人员伤亡,起火原因正在调查中。
云南大理州南涧县有关负责人表示,10月16日,大理州、南涧县就组建了联合工作组,在省级相关部门指导下,全面开展调查处置工作。
10月17日,联合工作组赶赴四川寻找李某某、万某一家,于18日7时许找到他们。经劝说,他们一家于21日与联合工作组一同返回南涧县。
随后,联合工作组一方面对李某某、万某一家进行妥善安置,安排14名专业人员组成团队随同陪护;另一方面依法依规开展调查工作,医疗团队全面检查评估李某某、万某及两名孩子的身心健康状况,专业人员面对面开展耐心细致的家庭教育指导,公安民警则针对李某某、万某是否存在拐卖、虐待等违法犯罪行为展开调查。
据中国新闻网,2025年11月11日,福建省高级人民法院依法对被告人许金花、刘江故意杀人、故意伤害、虐待上诉一案进行公开宣判。
福建省高级人民法院经审理认为,原判认定上诉人许金花、刘江的犯罪事实清楚,证据确实、充分。原判定罪准确。许金花、刘江的犯罪行为严重侵害未成年人权益,违背社会公德、践踏人伦底线,应依法从严惩处。许金花主观恶性深,犯罪手段极其残忍,情节极其恶劣,罪行极其严重,原判对其以犯故意杀人罪、虐待罪,数罪并罚,决定执行死刑,剥夺政治权利终身,量刑适当,予以维持;刘江系被害人刘某琪的法定监护人,未履行法定监护职责,采取殴打等手段参与加害刘某琪,纵容、放任继母许金花实施虐待、伤害刘某琪的行为,主观恶性深,原判对其所犯故意伤害罪量刑畸轻。鉴于《中华人民共和国刑事诉讼法》第二百三十七条规定的上诉不加刑原则,依法裁定驳回上诉,维持原判。对许金花的死刑裁定依法报请最高人民法院核准;对刘江量刑不当问题,福建省高级人民法院将依法启动审判监督程序。
当事人、辩护人、诉讼代理人到庭参加宣判。人大代表、媒体记者以及各界群众代表等旁听了宣判。
据第一财经,11月11日,西贝发布声明,回应关于门店调整相关讨论。
西贝表示,开店、闭店属于餐饮行业正常的经营行为。西贝每年都会基于经营情况对门店数量进行动态调整。
今年,西贝门店同样保持动态调整,近期包括深圳、汕头、义乌等地门店闭店,均属于正常调整范畴。

据澎湃新闻,11月11日,一段国道317线马尔康市双江口红旗桥引桥垮塌的视频引发关注。当日下午,阿坝州应急管理局向澎湃新闻证实,昨天发现问题时已实施交通管制,因此未造成人员伤亡。
另有阿坝州交通运输局回应澎湃新闻称,初步了解是边坡垮塌引发,专家正在现场进一步核实,该州已成立专项处置工作组。
现场拍摄的视频画面显示,随着连续的巨响声,架设在河面之上的公路桥梁靠近山体一侧的结构率先断裂,桥体部分构件迅速坠落,现场升起大量烟尘。与此同时,镜头外传来人员的惊呼声 “桥没得了”。
11日下午,阿坝州应急管理局工作人员向澎湃新闻表示,相关部门昨天发现问题时,已立即实施交通管制,因此无人员伤亡。对于桥梁为何垮塌,这名工作人员称具体原因尚需进一步核查,州上会成立事故调查组开展调查,最后形成事故专报。
据南方都市报,近日,有网友发布视频称,丰巢快递柜无法跳过赞赏页面取件,消息引发关注。
对此,11月10日,丰巢相关负责人回应称,“最近双十一高峰期,网络异常导致界面匹配出现了问题,跳过的功能按钮和实际位置不匹配,导致出现了这种情况。目前丰巢已经将全部小屏幕柜机的赞赏功能全部关闭,并向用户退还费用。”
据了解,该网友表示,在丰巢快递柜取件时,页面出现了二维码并提示“扫码赞赏1元保管费”,下方可以选择“跳过赞赏,免费取件”,然而点击“跳过赞赏”后屏幕显示需要等30秒,倒计时结束,屏幕又重新回到取件主界面,如此循环无法取件。该网友质疑“丰巢快递柜强制付费取件”。
11月10日,丰巢相关负责人就此事回应称,“经过核查,该用户反馈的柜机是丰巢今年推出的校园柜,该柜机屏幕比正常柜机屏幕会小一些。用户所在的学校柜机免收保管费,且付费赞赏的页面正常是可以跳过的。最近双十一高峰期,网络异常导致界面匹配出现了问题,跳过的功能按钮和实际位置不匹配,导致出现了这种情况。”
该负责人表示,目前丰巢已经将全部小屏幕柜机的赞赏功能全部关闭,并向用户进行解释,同时安排退还费用,已经得到用户谅解。
据界面新闻,与博裕投资达成战略合作后,近日星巴克门店开始播放千禧年歌曲,再次引发热议。
有部分网友表示,现在的歌曲太吵,无法看书和学习,希望“把原来的歌单换回来”;有网友称,就算60%股权转卖了,“也不能变成KTV吧”;也有网友对此表示欢迎。此前,星巴克门店播放的音乐多为抒情爵士。
11月11日,界面新闻从星巴克官方社交平台获悉,该品牌从11月4日起,每天下午1-3点、5-7点播放“千禧金曲”限定歌单,包括《说爱你》《恋爱ing》《快乐崇拜》《爱的主打歌》等。
据九派新闻,星巴克中国方面回应称,因为星巴克经典的季节限定饮品——太妃榛果拿铁诞生于千禧年,该品牌希望借由音乐,与顾客重温分享千禧年以来的回忆。该活动将于11月17日结束。
11月11日,上海市公安局通报网传‘女编剧袭警后通过关系被放行’事件调查结果。
经查,2019年3月29日19时30分许,秦某、许某某在陕西南路违法骑行自行车,被民警拦下执法。期间,许某某与民警争执,秦某从背后拍打民警,两人被带至派出所。后两人认错并接受处罚,秦某因情节轻微未被处罚。调查确认处置合法合规。
秦某丈夫曾试图找关系说情未果。秦某称网传‘捞人’录音系酒后玩笑。
警方强调对干预执法行为‘零容忍’,欢迎社会监督。

2025世界动力电池大会将于11月12日至13日在四川省宜宾市举行 ,该大会由四川省人民政府主办,以“新视野·新生态·新机遇”为主题,涵盖专题会议、国际展区及重大项目签约等核心内容。
2025年11月12日-13日,上海证券交易所国际投资者大会即将拉开帷幕。会议主题为“价值引领 开放赋能——国际资本投资并购新机遇”。这是上交所连续第七年举办国际投资者大会,将继续为外资机构提供与境内监管机构、交易所、上市公司及金融机构等各方主体沟展开通交流的重要平台。
加拿大央行将公布11月货币政策报告,市场预期可能维持基准利率不变
据外媒11月10日报道,在特斯拉股东大会上,公司首席执行官埃隆・马斯克(Elon Musk)预测,传统货币可能会消失,商品和服务的价值将以能量单位来衡量。“在未来社会,传统金钱恐怕不会存在,即便存在,也可能用瓦特(能量单位)来衡量。例如,可以用电力来衡量能够产生多少能量。”与此同时,他还开玩笑说,股东们可能想要“继续持有特斯拉股票”。
据11月5日消息,黄仁勋在台北闭门晚宴中透露,中国AI团队规模已达到硅谷的50倍,拥有近100万AI从业者,而硅谷仅有2万人。
华为的昇腾910C芯片性能接近NVIDIA的H100,达到其88%-92%,月产能高达20万片。
黄仁勋认为,美国的芯片管制政策是最愚蠢的决定,中国的AI生态将因此独立发展。他预测,到2027年,中国的AI算力将超过世界其他地区的总和,展现出强大的发展潜力。
AI正从'学习人'向'辅助人'跃迁,超级AI云成为关键基础设施。据11月7日消息,吴泳铭在乌镇峰会演讲中提出AI发展三阶段:智能涌现(学习人)、通用人工智能(辅助人)、超级人工智能(超越人)。
阿里正在建设超级AI云,通义千问开源模型下载量已超6亿次。
智能时代需要超级AI云与开源生态,以推动技术普惠。
朋友们,今日早报就到这里啦,欢迎大家发表你的看法!
虎嗅报童