2023-05-16
据财联社,教育部办公厅开展2023届高校毕业生就业“百日冲刺”行动。通过开展“百日冲刺”行动,聚焦当前促就业工作重点难点,精准拓展岗位,优化指导服务,引导毕业生主动求职,帮助更多高校毕业生在离校前后落实就业去向,全力促进2023届高校毕业生高质量充分就业。
据央广网,据“高新区头条”微信公众号消息,河南焦作市城乡一体化示范区联合调查组5月15日发布情况通报,经查,示范区原城改办主任郭某某、副主任张某违纪违法,涉嫌犯罪。相关部门于4月20日已给予两人开除党籍处分和开除公职处分。其涉嫌犯罪问题已移交司法机关,目前正在依法办理。
此前,示范区联合调查组2月21日曾通报,网传示范区某工作群中出现城改办主任不雅信息一事首发于2023年1月18日。事发后,示范区党工委高度重视,于1月18日下午就对涉事的城改办主任郭某某、副主任张某进行了免职处理。同时成立联合调查组就相关问题进行调查处理。
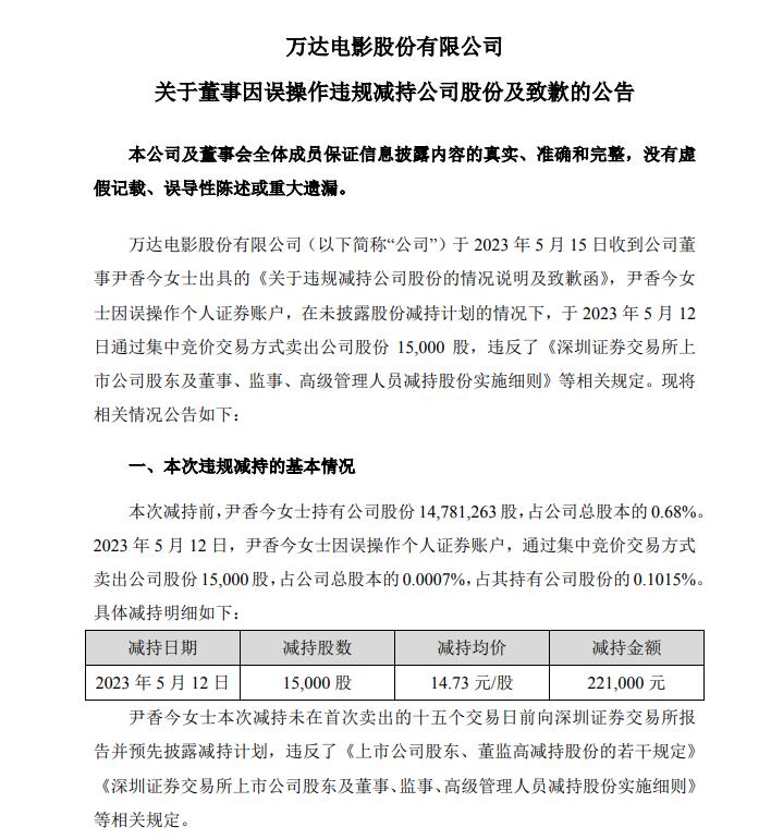
据新京报,5月15日,万达电影发布了关于董事因误操作违规减持公司股份及致歉的公告。万达电影股份有限公司于2023年5月15日收到公司董事尹香今女士出具的《关于违规减持公司股份的情况说明及致歉函》,尹香今女士因误操作个人证券账户,在未披露股份减持计划的情况下,于2023年5月12日通过集中竞价交易方式卖出公司股份15000股,减持金额为221000元。
公告强调,本次违规减持事项系误操作导致,并非主观故意,尹香今女士已充分认识到本次违规交易的严重性并进行了深刻反省,之后将不断加强相关法律法规、规范性文件的学习,加强对个人证券账户的管理,谨慎操作,防止此类事件的再次发生。
另外,尹香今女士在发现上述误操作事项后积极向公司说明情况,并配合公司进行处理。

据界面援引彭博5月15日消息,微软690亿美元收购动视暴雪的交易获得欧盟的批准。欧盟委员会表示,其分析表明,在微软让云计算竞争对手在自己的平台上提供《使命召唤》等重磅游戏10年后,这笔交易不会损害竞争。
据21世纪经济报道,从丰网加盟商处获得的内部通知显示,自2023年5月13日零时起,丰网的全部派件均由顺丰负责。5月14日晚,丰网在内网发布了“关于过渡期内加盟商相关工作的重要通知”,表示对主动申请退网的丰网加盟商100%退还加盟费、100%退还押金、100%退还其账户余额,并另送出“情谊金”,以感谢加盟商的支持和贡献。加盟商与顺丰的博弈,还在继续。5月12日,顺丰宣布与极兔达成交易,以11.83亿元出售丰网100%股权。
据南都,近日,记者从贵州茅台集团官网获悉,茅台集团子公司茅台(贵州)私募基金管理有限公司公开招聘投资经理、投资者关系经理等,其中部分岗位有30周岁及以下的要求,被指存在年龄歧视、系“定向招人”。对此,5月11日,茅台基金负责招聘的工作人员向记者表示,招聘工作现已结束,年龄要求以招聘方案为准。
南都记者梳理发现,此次招聘的投资经理岗位主要负责大消费、科技、茅台相关产业股权投资等方向的投资,而这与茅台基金自成立以来的投资重点是相吻合的。茅台基金此前收获了不少成功IPO的企业,如李子园、京东物流等,还包括上交所科创板首批上市公司天宜上佳、包装生产商嘉美包装等。此外,在消费行业的锅圈食品、阿宽食品,以及高科技行业稻源科技的多轮融资背后也有茅台基金的身影。
据IT之家,5月15日,来自美团的消息人士透露,美团优选即将开始新一轮调整,主要方向是确立省区制,并给予省区负责人运营决策权,同时弱化业务部门的管理权限。据了解,美团优选采取“预购+自提”的模式,进入社区电商赛道,进一步探索社区生鲜零售业态,满足差异化消费需求,推动生鲜零售线上线下加速融合。

据华尔街见闻,Michael Burry旗下对冲基金Scion Asset Management一季度增持京东ADR 676.3万,据彭博数据,这在其投资组合中的占比为10.261%,为第一大重仓股,持股市值1097.3万美元,持股市值第一。 增持阿里巴巴ADR 581.4万,在投资组合中占比9.555%,为第二大重仓股,持股市值102.18万美元,持股市值第二。
据新华网,中国人民银行15日发布的报告显示,当前我国经济没有出现通缩。中长期看,我国经济总供求基本平衡,货币条件合理适度,居民预期稳定,不存在长期通缩或通胀的基础。

今年以来,我国物价涨幅阶段性回落。4月份,全国居民消费价格指数(CPI)同比上涨0.1%,涨幅比上月回落0.6个百分点;全国工业生产者出厂价格指数(PPI)环比下降0.5%,同比下降3.6%。
据中国新闻网,根据公安部与澳门特别行政区政府签署《内地与澳门关于互认换领机动车驾驶证的协议》,内地与澳门承认对方核发的有效驾驶证,一方准许持有对方驾驶证的人员直接驾车或者免试换领驾驶证。互认换领的驾驶证准驾车型包括小型汽车和小型自动挡汽车。澳门永久性居民可以持准驾车型符合要求的正式澳门驾驶执照,以及身份证明原件、身体条件证明、照片,直接免试换领内地相应准驾车型驾驶证,无需参加考试;持准驾车型符合要求的内地驾驶证人员,在入境澳门14日内可以凭内地纸质驾驶证直接驾驶规定车型,无需换领澳门驾驶执照;入境超过14日需继续驾车的,经澳门治安警察局交通厅登记后一年内可以在澳门直接驾驶规定车型,一年有效期内可多次入境澳门驾车,无需重新登记。
据《科创板日报》,记者在Midjourney AI微信公众号注意到,Midjourney官方中文版已经开启内测申请,其将搭载在QQ频道上,每周一、周五下午6点统一开放,达到一定人数后会关闭入口。

据和讯,根据台湾经济日报,苹果正紧锣密鼓筹备在6月的全球开发者大会上发表旗下首款MR头戴装置,预计MR新品将在9月量产,最快秋季送到多数用户手上。

据新华网,5月15日,2022-2023赛季中国男子篮球职业联赛(CBA)季后赛总决赛第四回合比赛中,辽宁本钢队106:70战胜浙江稠州金租队,以4比0的总比分获得总冠军。

据界面,当地时间5月15日,乔治·索罗斯发布推特表示:“有谣言说我心脏病发作,这完全是错误的。我还活着,很健康。”

据财联社,马斯克表示,特斯拉将在某个时刻在法国进行重大投资。
据财联社,5月15日晚,三一集团官微发布消息,梁稳根由于年龄原因不再担任三一集团董事长职务,不再负责集团日常运营调度工作,不再坐班,不再参与外事活动。梁稳根在未来一段时间内仍担任集团监事会主席,并作为集团的总顾问,为集团发展的战略、方向和关键能力建设提供指导。为适应公司经营管理需要,经董事会研究决定,三一集团实行轮值董事长制度。由集团董事唐修国、向文波担任集团轮值董事长,轮值任期为六个月,循环当值。

据界面,快手-W5月15日在港交所发布公告称, 独立非执行董事王慧文已获调任为非执行董事。
据《科创板日报》,关于阿里达摩院自动驾驶业务裁员70%的消息,阿里方面回应记者称:消息不实,因业务调整,达摩院自动驾驶业务转入菜鸟集团,部分人员转入菜鸟,同时将有其他部分人员进入阿里其他业务。伴随业务调整的人员优化确实存在,但“裁员70%”与事实不符。

据搜狐千里眼,近日,湖北武汉,网曝长江大学一学生伪造名校录取通知书骗取荣誉。爆料者称,涉事学生盗取本人发在社交平台上的瑞士苏黎世联邦理工学院研究生录取通知书,将offer抬头改成自己名字,并上报学院。对此校方回应称,此事学工处已经在处理中。
据指尖新闻,近日,上海网红“卖崽青蛙”被城管拦截,还无奈当场褪去了“蛙皮”,罚还是不罚?市管局长称,不是在划定区域范围内沿街兜售、设摊的,要予以制止。同时根据《上海市城市管理行政执法局关于持续优化营商环境的若干措施》3.0版本,对于违法行为能不处罚就不处罚,能减轻处罚就减轻处罚。不过徐志虎局长也表示,对于这种情况,一般还是会采取审慎监管、柔性执法。
据深圳电视台第一现场报道,5月13日,在广东深圳,王先生与女友入住酒店,在凌晨两点,一名男子推门而入,王先生及时喝退进房人员,随后马上报警,经调查发现,闯入的人竟是酒店的男服务员。酒店经理称,当晚有其他客人要求换房,前台服务员去房间核实时,因记错房间号,导致了乌龙事件。
经过一番协商,酒店按照王先生的要求道歉并赔偿1500元。
据央视财经援引日本朝日电视台5月15日报道,东京都一市民团体当天公布的一项调查结果显示,截至今年2月底,在东京都多摩地区进行抽血检查的551人中,几乎所有受检者血液中都检测到了对人体有害的有机氟化物。该市民团体指出,受检人员的饮用水可能受到了污染。由于该地区附近有驻日美军横田基地,有分析称,检测结果与驻日美军使用含有有害氟化物的灭火剂污染当地水源有关。
据环球网援引日本共同社15日报道,当地时间14日,有约180名来自日本各地的民众在日本广岛的核爆圆顶屋前举行反对召开七国集团(G7)峰会的抗议集会。他们呼吁“在广岛终结既无法解决战争也无法解决核武器的G7”。
集会后,参会的民众举起写有“不得政治利用核爆地广岛进行军扩”等字样的横幅,在广岛市内进行了游行。

据央视新闻,当地时间5月15日,美国财政部长珍妮特·耶伦再次警告称,除非美国国会提高或暂停联邦债务限额,否则美国财政部最早可能会在6月1日前用完现金。
美国国会众议院议长凯文·麦卡锡15日表示,目前关于避免美国历史性违约的谈判进展甚微。美国总统拜登则在当天宣布了16日与国会领袖会面的计划。
据央广网,近日,海关总署公告2023年第44号(关于进一步拓展吉林省内贸货物跨境运输业务范围的公告)称,吉林省近日获得海关总署联合三部委的批复,将俄罗斯符拉迪沃斯托克港(海参崴港)纳入内贸货物中转口岸范围,这标志着东北地区内贸业务迈出了重要一步。
公告显示,在原有吉林省内贸货物跨境运输业务范围的基础上,增加俄罗斯符拉迪沃斯托克港为内贸货物跨境运输中转口岸,增加浙江省舟山甬舟集装箱码头和嘉兴乍浦港2个港口为内贸货物跨境运输入境口岸。同时,海关总署要求在跨境运输过程中,运输企业须采取有效防控措施,防止动植物疫情和外来物种传入。
大家好,我是早报主理人王柠檬,针对近期大家反馈的《语音播报:释放双眼听听看》中段与段之间的衔接问题,我们进行了改版,添加了衔接词,大家更喜欢哪个版本呢?欢迎投票,我们将根据大家的反馈持续跟进。
虎嗅报童