2023-10-20
农业农村部官网10月17日公告,公示第五届国家农作物品种审定委员会第四次品种审定会议初审通过的转基因玉米、大豆品种及相关信息。包括37个转基因玉米品种、14个转基因大豆品种通过初审,申请公司包括大北农、登海种业等。
转基因种子的商业化流程有两个重要的节点。第一个是获得“农业转基因生物安全证书”,这个阶段由于需要多轮的种植测试,要花去至少7年乃至十多年的时间。接下来的节点是品种审定,相当于商业化应用的放行条。
此次品种审定的玉米、大豆种子,并非一些网传的“转基因种子的首次审定”。在此之前,也有转基因玉米品种经过品种审定,并且转基因棉花品种的商业化则更加成熟。不过,这次确实是空前大批的玉米和大豆过审。正如一些机构所预测的,这两种主粮的转基因商业化,有望在2024年快速铺开。
同样是在近期,包括农业农村部、央视和很多学术机构,也在大力宣传“转基因不致癌”、“转基因作物和普通作物的营养价值一样”,以扭转国人对转基因的负面印象。根据官方的态度,转基因是国家不可错失关键的农业技术、国家粮食安全的保障。
从ESG的角度来说,转基因确实存在一个负面形象。即,转基因作物存在生物多样性风险。道理是这样的:转基因作物有相当一部分是抗草甘膦作物,本次审定的品种也是这样(草甘膦是一种广谱除草剂,可以消灭除了抗性作物之外的一切杂草)。在种植抗草甘膦作物时,通常会配合大量的草甘膦施用。如果过量的草甘膦散入生态环境中,会杀灭野生植物,从而威胁生态平衡。
近日,有网友发帖称在淘宝的支付页面出现了“微信扫码支付”的选项。淘宝官方回应称,微信扫码支付功能还在逐步开放中,目前只针对部分用户开放,而且仅有部分商品支持这一支付方式。

网友分享的出现“微信支付”选项的淘宝页面
这不是第一次传出淘宝支持微信支付了。2022年3月份,多位网友表示,淘宝订单页面已有部分用户可见“微信扫码支付”和“去微信找朋友帮我付”。 不过,通过截图扫码支付以及链接分享的方式,也被部分用户诟病“过于麻烦”。
两大互联网巨头,如果支付互通,这背后还涉及诸多方面的利益考量,包括技术、用户、业务等各方各面。
曾经以去中心化起家的互联网巨头们,这些年渐渐从开放的平台走向各据一方,竭力守住开拓的市场份额。因此,针对互联网反垄断的讨论和研究也不少。如今,互联网从增量转向存量时代,加上双十一大促即将开启,为了寻找新机会,各家或多或少考虑互通互联了。
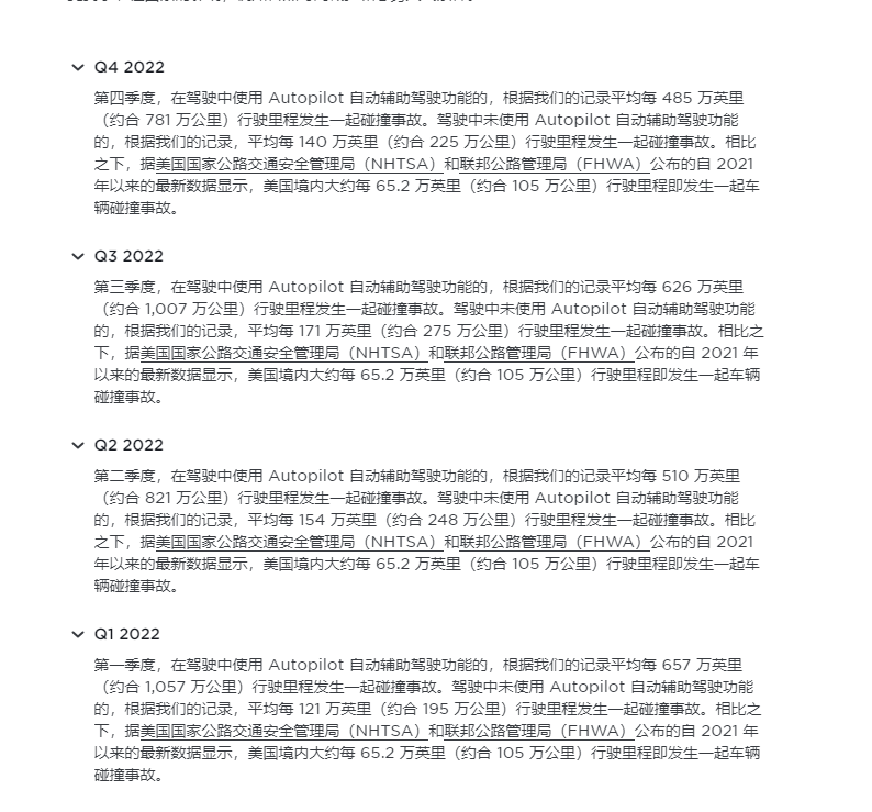
根据外媒报道,特斯拉已经将近一年的每个季度没有公开自动驾驶“Autopilot”的安全数据报告,特斯拉官方也并未回应具体的原因。
Autopilot辅助驾驶系统是特斯拉汽车的一项重要功能,它能够在特定条件下辅助驾驶,包括自动转向、自动加减速等。然而,近年来发生的一些事故引发了对该系统的安全性能的质疑。
自2018年起,特斯拉一直试图通过发布每季度的报告来建立其Autopilot系统安全性的基准,该报告会对比 Autopilot 系统开启和关闭时每行驶多少英里发生一次事故的数据。
但是特斯拉在今年停止发布这些季度报告,也没有给出任何解释。

图:此前特斯拉发布的车辆安全报告信息。
10月11日,美国石油巨头埃克森美孚(ExxonMobil)出价595亿美元,签约收购竞争对手先锋自然资源公司(Pioneer Natural Resources)。这是自从埃克森和美孚合并之后,公司最大的一笔投资。收购极大充实了埃克森美孚拥有的石油产能和储量。
埃克森美孚公司CEO达伦·伍兹在一份声明中表示:“我们两家公司合并后,所能提供的长期价值的创造能力,远超其他任何一家公司。”
这次收购,意味着埃克森美孚再次重金押注化石能源的未来。
21世纪美国“页岩油革命”之后,涌现出一大批新的石油企业,他们拥有美国南部新开发出来的油气资源。先锋自然资源就是其中的佼佼者之一。
埃克森美孚的此次并购,被认为预示着美国页岩油革命之后,一个新的并购时代的到来。正由于全球碳中和的前景,导致石油公司投资勘探新油田的意愿减退。于是石油巨头的优先选择,就是去买下已经拥有石油储备的小公司。
花如此高价,显示了埃克森美孚决意在相当长时间里,维持自身在化石能源行业的主宰地位,创造石油的“长期价值”。
腾讯启动防鸟撞改造,总部办公楼“贴膜”
2023年世界候鸟日(每年5月和10月的第二个周六),腾讯在深圳总部滨海大厦外侧玻璃幕墙,进行了鸟类友好建筑设计的大规模改造,粘贴1面2层楼高的防鸟撞波点贴纸。
鸟撞的发生,是因玻璃幕墙太“干净”容易反射附近的影像,让一些“笨鸟”误以为可穿过树丛或天空,在毫无防备下撞击玻璃导致受伤或直接死亡。
腾讯针对只贴2层楼高的做法进行回应,这是根据实际情况评估的,因为大厦这一面,对面是差不多1层半高的树丛,且以深圳留鸟(飞行高度不超过2层楼)为主,所以经过专家评估,只需要贴2层楼高度的贴纸就够。
此外,腾讯还上传了防鸟撞设计共享工具包,免费开放给其他企业和机构单位使用。


9月22日,清华大学碳中和研究院、环境学院联合腾讯SSV碳中和实验室发布了《2023全球碳中和年度进展报告》。
报告旨在回答各国碳中和进程的四个关键问题:目标、政策、成效,以及是否言行一致。介绍报告得出的一些结论。
报告把碳中和“目标”与“成效”当作两个坐标轴,将全世界的国家分成了4类。其中目标高、成效也高的国家包括不少欧洲发达国家,以及一些环境投入高的发展中国家(比如雨林和草原资源丰富的国家、岛屿国家等)。目标低、但成效高的国家,包括了中国、挪威、荷兰等,以及很多在特定绿色经济上领先的国家(比如菲律宾的生物燃料和电动车都很普及)。目标高、但没什么成效的国家,主要都是发展中国家。最后,目标和成效双低的国家,里面包含美国、澳大利亚、以色列三个发达国家,他们与其他发达国家相比较为落后。
报告指出,不少国家的碳中和政策、行动可能比较领先,但并没有做出相匹配的脱碳成效。碳中和在现状和目标之间,还有诸多缺环需要补足(下图)。

而在上图所示的进程当中,气候投融资、国际技术转让、碳中和数据库,在全球范围内都是较缺的,且发展中国家面临的困难尤甚。
报告还就这些话题给出了具体的结论。这里再放一张“世界前20大经济体减排成效”的统计图。可以看出中国30年来,单位GDP碳排放强度实现了减半,但与发达国家还有差距。

虎嗅ESG正在持续关注企业ESG创新,并设立了2023年度“可持续品牌典范”奖项。对评选细节和申报感兴趣的企业朋友,请移步:
ESG进步观察