线下店变形记

华莱士发道歉声明:涉事门店永久关停,开除涉事员工。

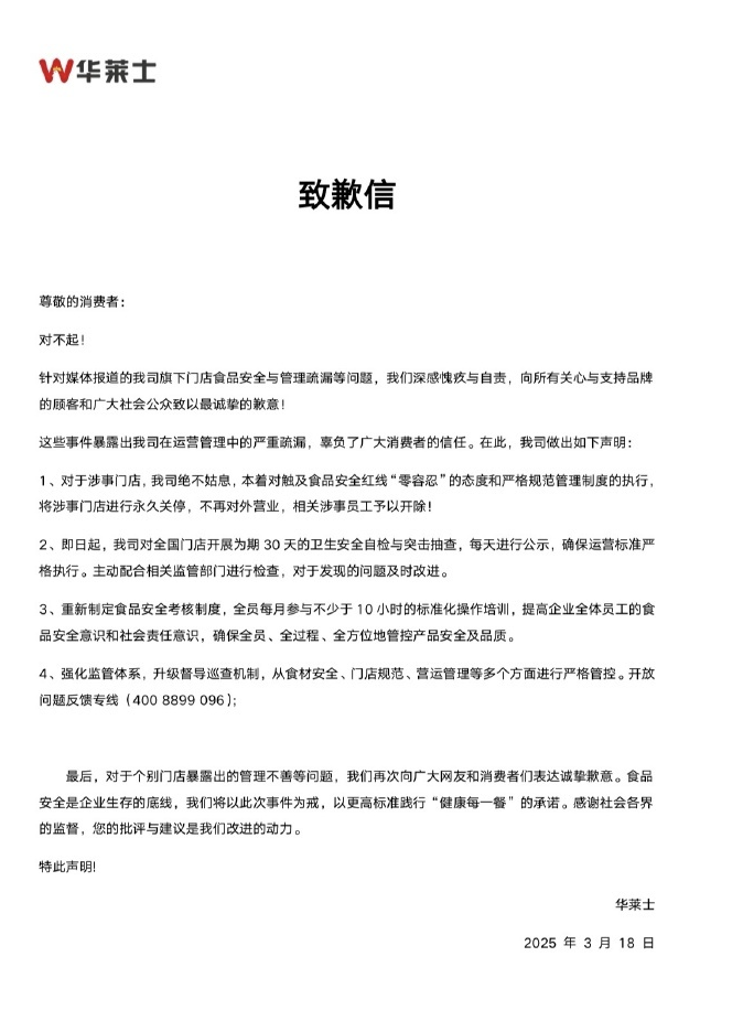
3月18日,针对门店被曝给过期食材“换签续命”,华莱士官方微博发布致歉信称,将涉事门店进行永久关停,不再对外营业,相关涉事员工予以开除。此外,即日起,公司对全国门店开展为期30天的卫生安全自检与突击抽查,每天进行公示,确保运营标准严格执行。主动配合相关监管部门进行检查,对于发现的问题及时改进。

2025-03-18
0
2

大 家 都 在 搜