上市公司公告

中国长安汽车集团更名为“辰致汽车科技集团”。

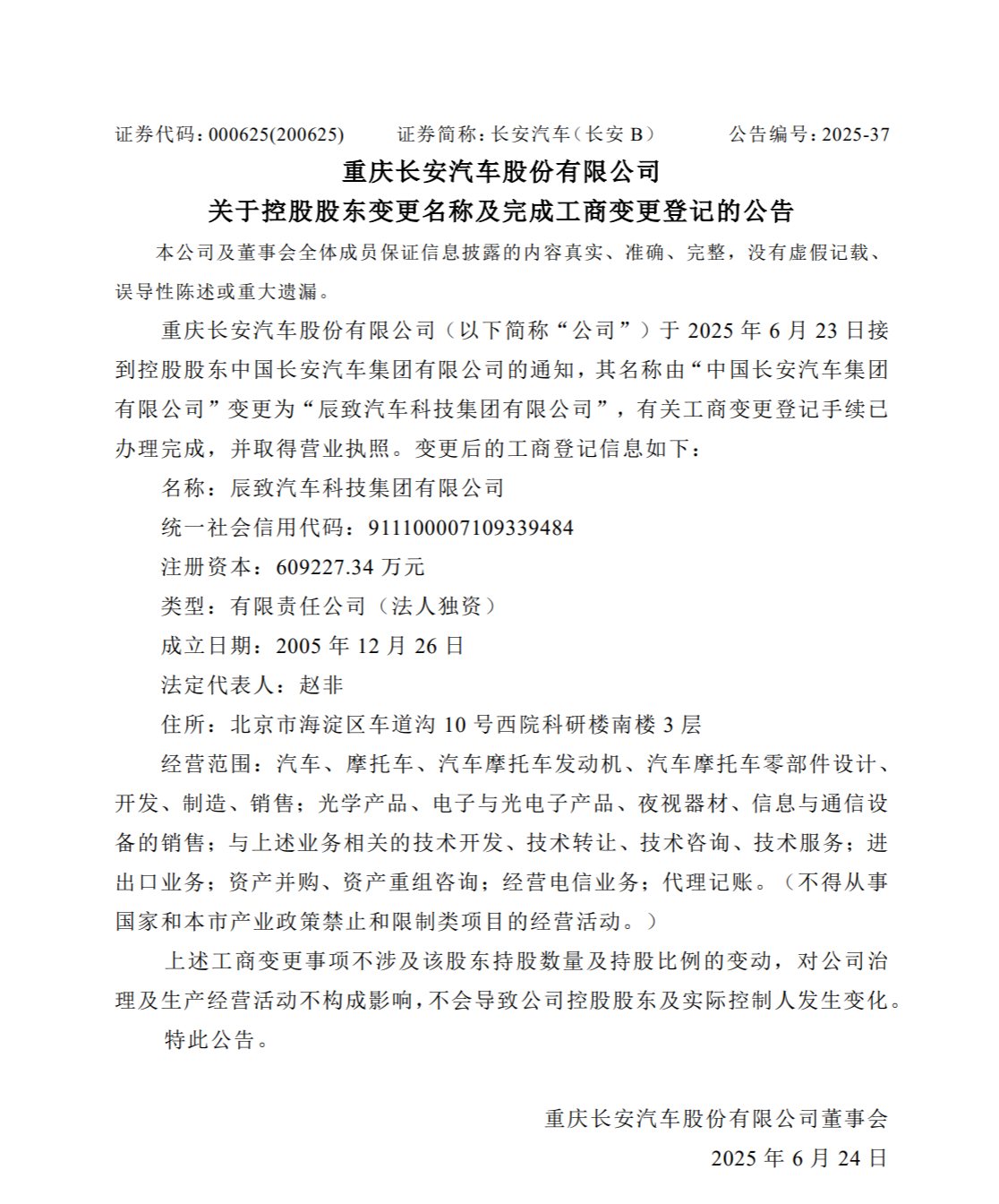
据澎湃,6月23日,重庆长安汽车股份有限公司 (长安汽车,000625)公告称,接到控股股东中国长安汽车集团有限公司的通知,其名称由“中国长安汽车集团有限公司”变更为“辰致汽车科技集团有限公司”,有关工商变更登记手续已办理完成,并取得营业执照。

变更后“辰致汽车科技集团有限公司”注册资本为609227.34万元,经营范围包括汽车、摩托车、汽车摩托车发动机、汽车摩托车零部件设计、开发、制造、销售等。

长安汽车表示,上述工商变更事项不涉及该股东持股数量及持股比例的变动,对公司治理及生产经营活动不构成影响,不会导致公司控股股东及实际控制人发生变化。

公开信息显示,中国长安汽车集团有限公司(下称“中国长安”)是中国兵器装备集团有限公司(下称“兵装集团”)下属的特大型汽车企业,原名中国南方工业汽车股份有限公司,成立于2005年12月,位于北京市。

官网显示,长安汽车是中国长安旗下的核心企业之一,是中国汽车四大集团阵营企业,拥有162年历史底蕴、40年造车积累,全球有14个制造基地、34个工厂。中国长安持有长安汽车17.99%股份,兵装集团持股14.23%。

据中国长安官方微信公众号,中国长安已经布局多家名为“辰致”的企业,包括辰致科技、辰致制动、辰致轻量化等,覆盖多个汽车技术领域。

此前,长安汽车与东风汽车的重组引发广泛关注。

6月5日早间,长安汽车发布公告称,母公司中国兵器装备集团有限公司收到国务院国有资产监督管理委员会通知,经国务院批准,对兵器装备集团实施分立。其汽车业务分立为一家独立中央企业,由国务院国资委履行出资人职责;国务院国资委按程序将分立后的兵器装备集团股权作为出资注入中国兵器工业集团有限公司。

这意味着长安汽车背后的中国长安将不再归属于兵装集团,而将成为与一汽、东风同级的又一家汽车央企。

[原文]

大 家 都 在 搜