物流行业动态

“宠物盲盒”处理结果来了,涉事企业因违规收寄活体动物被罚款。

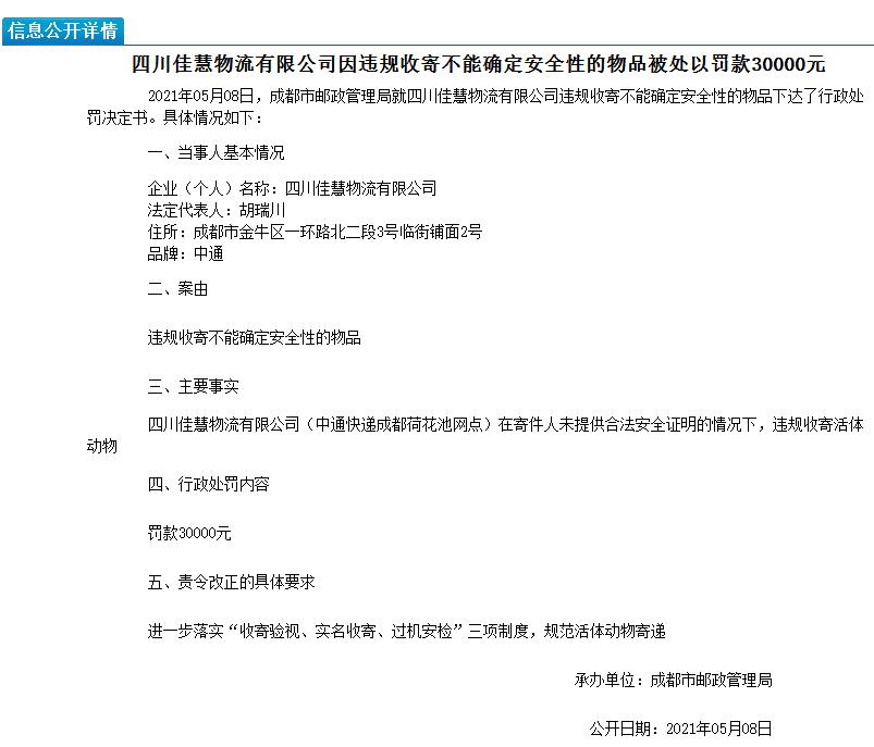
5月8日,成都市邮政管理局官网发布信息显示,成都市邮政管理局就四川佳慧物流有限公司违规收寄不能确定安全性的物品下达了行政处罚决定书。四川佳慧物流有限公司(中通快递成都荷花池网点)在寄件人未提供合法安全证明的情况下,违规收寄活体动物,被罚款30000元。

同日,成都市邮政管理局就成都中竞物流有限公司未按规定实行统一管理下达了行政处罚决定书。成都中竞物流有限公司(中通快递四川省管理中心)在快件安全保障方面对四川佳慧物流有限公司(中通快递成都荷花池网点)未实行统一管理,被罚款50000元。

2021-05-08
3
23

大 家 都 在 搜