huasiyu

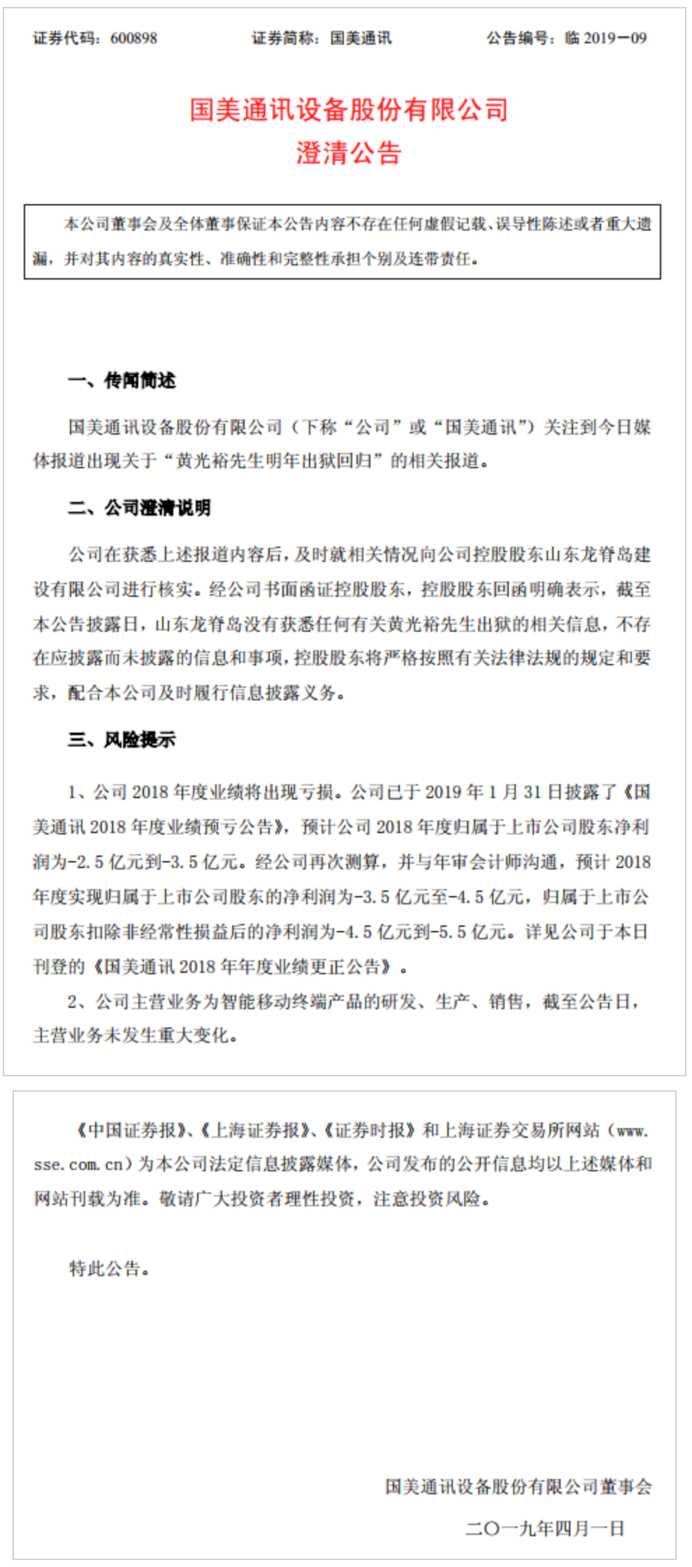
国美澄清“黄光裕明年出狱”:控股股东未获相关信息。

针对“黄光裕明年出狱”一事,国美通讯发布澄清说明称,公司及时就相关情况向公司控股股东山东龙脊岛建设有限公司进行核实。经公司书面函证控股股东,控股股东回函明确表示,截至本公告披露日,山东龙脊岛没有获悉任何有关黄光裕先生出狱的相关信息。

公告还透露,公司2018年度业绩状况将出现亏损。预计公司2018年度归属于上市公司股东净利润为-2.5亿元到-3.5亿元。经公司再次测算,并与年审会计师沟通,预计2018年度实现归属于上市公司股东的净利润为-3.5亿元至-4.5亿元,归属于上市公司股东扣除非经常性损益后的净利润为-4.5亿元到-5.5亿元。

2019-04-01
0
16

大 家 都 在 搜