科技边角料

9折购买的京东e卡因卷入诈骗案遭冻结,IBM中国员工求偿失败。

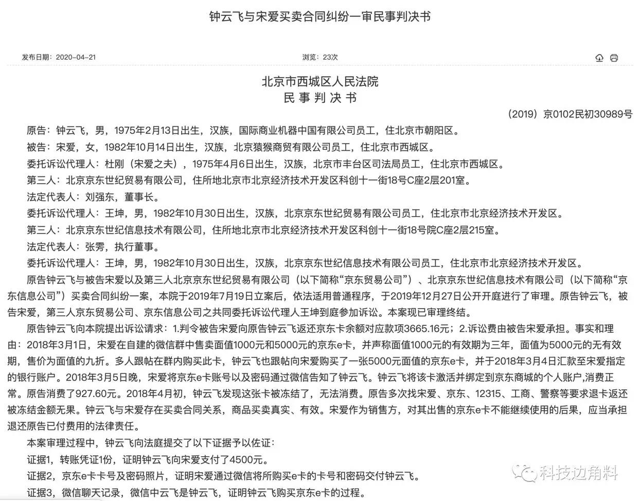
IBM中国员工钟某某从微信群里用4500元购买一张数额5000元的京东e卡,因该卡涉及到一起诈骗案,京东应法院要求冻结该卡。钟某某很快把卖家宋某、北京京东世纪贸易有限公司、北京京东世纪信息技术有限公司告上法庭,要求返还余额3665元,北京市西城区人民法院日前一审驳回原告钟某某所有诉讼请求。

天眼查披露的判决书显示,2018年3月1日,卖家宋某在自建的微信群中售卖京东e卡,售价为面值9折,钟某某花费4500元向宋某购买一张5000元面值的京东e卡,消费了927.6元。次月发现京东e卡已被冻结无法消费,原告多次找卖家、京东、12315、工商等要求退卡返还被冻结金额均无果,于是请求法院判令被告宋某返还京东e卡余额对应款项3665.16元。

被告宋某辩称把京东e卡交给钟某某就已履行了合同义务,该卡交付时处于激活状态,能够正常使用,故自己不应当承担赔偿责任。

京东公司表示钟某某买到的e卡涉及到一起刑事案件,犯罪分子袁某涉及刑事诈骗被公安机关采取强制措施,京东依据公安机关冻结通知书冻结涉案的京东e卡,目前没有接到公安机关的解冻通知,不同意对涉案e卡进行解冻。

资料显示,袁某于2017年3月至2018年4月期间谎称能低于市场价购买京东e卡等物品,利用签订委托购买合同共骗取1.3亿余元。2019年8月袁某犯合同诈骗罪被判无期徒刑,剥夺政治权利终身,没收个人全部财产,在案冻结的加油充值卡及京东礼品卡退回北京市人民检察院第三分院。

北京市西城区人民法院审理认为钟某某购买的京东e卡虽被冻结,但冻结系因京东公司配合公安机关侦查犯罪作出的行为,钟某某以卡被冻结为由要求卖家宋某退款不予支持,2020年1月9日一审驳回钟某某全部诉讼请求。

2020-04-23
2
2

大 家 都 在 搜