从大疆总部“天空之城”,到拓竹所在的荣超联合总部大厦,直线距离不足10公里,近到员工跳槽都不用搬家,却也让两家企业邻里关系火药味浓重。
最近,大疆“剿匪”拓竹,而拓竹创始人陶冶在朋友圈发小作文“炮轰”大疆的事件,就在科技圈闹得沸沸扬扬。
导火索是大疆投资了3D打印公司“智能派”,并在协议中安排了针对拓竹的条款。陶冶毫不客气地指出,这是对拓竹的“火力打击”:“看标的就知道了,要是价值投资就会选最像大疆的有创新能力的公司,要是火力打击就选最卷的公司。”
这场“师徒对决”,背后并非简单的商业竞争,而是一场关乎人才、技术与生存空间的全面战争。
“我有99.9%的把握,是因为人才走向触了前老板的逆鳞”,陶冶认为,大疆是拿拓竹撒气,因为在人才竞争中逐渐落入了下风。
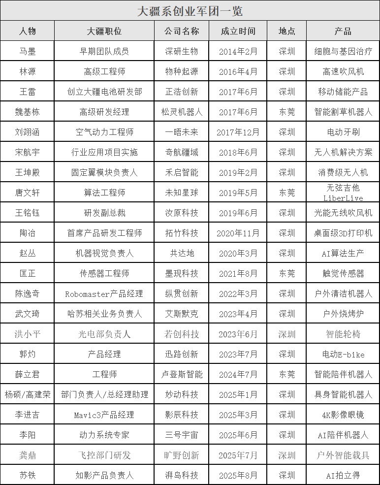
事实上,像陶冶这样从大疆出走、自立门户的创业者,在过去十多年里不断涌现。他们身上烙印着大疆的基因,沿袭大疆的打法,闯入一个个新赛道,悄然成长为细分领域的领头羊。而随着这些企业的壮大,它们也不可避免地开始触及大疆的边界,从“师徒”走向“对手”。
十年前,大疆创始人汪滔就警示团队:“不能让竞争对手找到空档挣到了钱,他们有了钱就会和你争夺人才,那才是最大的麻烦。”
如今,这句话一语成谶。大疆,这家硬件创业的“黄埔军校”,与它孕育出的“大疆系创业军团”,成为了彼此最危险的对手。
0 1
复制大疆
什么样的人适合创业?有人说,创业的人都有些“天真”的使命和愿景,“如果没有这些,那就是做生意,而不是创业了”。
从这点来看,大疆出身的人天然适合创业。汪滔就曾在给新员工的寄语中写道:DJI(大疆)是一方净土,只有纯粹的创业和为梦想而生的艺术家。
拓竹就是一个典型。2020年,陶冶留下一句“这是我这辈子做大事的最后机会,我感觉青春正在渐渐离我而去,所以我要赌一把”,毅然离开大疆,创立拓竹。
正浩创新也是如此。2017年,27岁的王雷创立正浩,立志为C端用户做出更好的移动储能产品。王雷2014年一毕业就加入大疆,并创建电池研发部,成功解决了无人机续航难题。
王雷说,大疆带给他最大的启示,是科技创新能够切实改变人的生活。他创业,是想让每个人无论何时何地都可以无忧用电。2024年,正浩创新营收突破80亿元人民币,业务覆盖全球超140个国家和地区,稳居移动储能市场第一。

大疆带来的不只有理想,还有一整套被验证过的成功方法论。
汪滔曾回顾大疆的成功历程表示:“源自始终专注于产品的态度”。从大疆出来的人,也承袭了这一做法,把研发摆在至高无上的位置,通过产品创新,驱动商业增长。
例如拓竹,比同行晚了六年入场,但第一款产品就震撼了整个行业。2022年5月,花了22个月,经过7次产品迭代后,拓竹发布了自己第一款产品——Bambu Lab X1系列高速多色3D打印机。
Bambu Lab X1在当时堪称“降维打击”:打印速度是普通打印机的2倍;支持16色打印,而传统3D打印机只能单色输出;还搭载AI自动校准系统,大幅降低使用门槛。
卓越性能征服了海外极客用户,上线Kickstarter一个月,众筹金额突破5000万元。同年被美国《时代周刊》评为“2022年最佳发明”,评价称:“这是亚洲企业首次在性能而非价格上重新定义行业标准。”
仅用五年时间,拓竹就迅速崛起为行业龙头。数据显示,2024年拓竹营收约60亿元,出货量达120万台,在全球消费级3D打印市场中占据29%的份额。而今年一季度,拓竹营收已达20亿元,有业内人士预测,其全年营收有望突破百亿大关。
就在两日前,市场还传出拓竹即将完成由腾讯参投的新一轮融资,估值高达100亿美元。不过这一消息很快被陶冶亲自辟谣,他半开玩笑地回应:“我这可是待嫁之身,没有许配人家,你们可不能瞎说。”
一位业内人士表示:“拓竹成功的秘诀,就是把3D打印真正做成了一个普通人也能使用的工具。过去的3D打印机就像电脑城自己组装的散装电脑,而拓竹是这个行业第一家真正意义上的品牌机。”
拓竹的成长路径,正是大疆人最喜欢的那种简单商业故事。洪小平将其总结为:做出引领性的创新产品,满足需求,赚取真实利润,再投入研发,不断循环。
洪小平2016年加入大疆,从头组建光电部门,开发了激光雷达产品线Livox。2023年,他找到大疆的前同事,成立了若创科技,推出出行品牌Strutt,专注智能轮椅产品。
就像陶冶认为3D打印机潜力巨大,洪小平也坚信轮椅行业亟需革新。传统轮椅或电动轮椅只满足基本需求,而不是让生活更好,或是能去更多地方,但坐轮椅的人,同样需要更便捷、好用、适应性强的日常出行设备。洪小平要做的不是简单的智能轮椅,而是一种全新的移动出行方式。
富有想象力的市场前景,让若创科技成为创投圈追捧的“大疆系”公司之一。尽管其首款产品ev¹要等到2026年初才发售,但已获得Matter Venture Partners、Vertex Ventures等多家全球机构投资。
0 2
师徒对垒
随着这些“大疆系”公司逐渐成长,它们也越发触动到大疆的神经。
拓竹创始团队就几乎全是大疆的核心骨干:CTO高修峰曾任大疆系统工程部负责人;COO刘怀宇曾负责DJI眼镜、数字FPV系统等产品;首席工程师陈子寒曾主管大疆云台部门。
如今,拓竹甚至在人才吸引力上占据优势。陶冶在朋友圈直言,招聘中常出现候选人在大疆与拓竹之间二选一的情况,“有时同样的待遇,对方义无反顾选了拓竹,估计对老板刺激不小。”
事实上,大疆人离职创业,拉上一批前同事组建初始团队,并不鲜见。
例如2017年,刘翊涵创立“一晤未来”,团队成员也均出自大疆。刘翊涵本人曾是大疆空气动力工程师;CTO白睿曾任电机控制团队负责人;首席工程师林家靖曾担任整体设计工程师;COO邓涛则主导过动力系统结构设计。
今年1月才成立的妙动科技,同样由两位原大疆核心高管联合创立。创始人杨硕于2015年加入大疆,主导多款消费级无人机及平台研发;联合创始人高建荣在大疆历任总经理助理、高级总监,深度操盘多个核心业务。
这些“大疆系”创业公司,还在持续吸引大疆内部人才。今年4月,大疆飞行系统技术中台的核心人物李昊南离职,加入妙动科技;6月底,大疆Mavic系列图传负责人龚明辞职,有消息称其已加入某头部3D打印公司。
如今,大疆背景的创业者就是资本眼中的“香饽饽”。陶冶指出,资本对大疆出身的人很FOMO(怕错过),给的项目估值溢价很高,“导致大疆的人出去创业蔚然成风”。
有报道称,部分FA机构甚至把办公室设在大疆边上,动员员工结识大疆员工,盯紧人员的最新动态。更有FA机构为员工定下KPI:每周至少约见一至两位来自字节或大疆的管理人员。
“现在资本市场不缺钱,就怕没有吸引人的故事,而大疆的创业者自带故事”,有投资人对品牌工厂如此表示。
于是,一个人才流失的闭环逐渐形成:资本青睐大疆背景团队→创业成功率与回报预期提升→更多骨干出走创业→新公司继续挖角老同事组建团队。
或许正因如此,有业内人士透露,大疆对离职创业,特别是带走技术的行为管控极严。有拓竹员工就表示,“拓竹五年前刚注册就上了大疆的竞业清单,至今仍在”。
0 3
大疆的焦虑
“大疆系”军团的崛起,或许真的让大疆感到焦虑了。它们不仅在人才上构成竞争,也一定程度上堵住了大疆的扩张之路。
近年来,大疆虽稳坐无人机霸主地位,但增长也逐渐触及天花板。Frost&Sullivan、Gartner等机构数据显示,2023年全球无人机市场增长率仅5%左右,消费级无人机销售额更是连续三年下滑,To C市场饱和态势明显。
其实早在2016年,汪滔就表示,公司年营收达到200亿元时可能触达天花板。后来随着短视频爆发,为无人机与影像赛道打开新增长通道,但如今这样的机遇已难再现。大疆也明确表示,消费级无人机市场逐年放缓。
更严峻的是,大疆海外市场正面临日益收紧的政策监管。美国以“国家安全”为由,拟禁售大疆新型无人机;意大利反垄断机构也启动了对大疆欧洲子公司的调查。这些举措,无疑给严重依赖海外市场的大疆戴上了沉重的枷锁。
在主业发展受限的情况下,寻找第二、第三增长曲线,已成为大疆无法回避的课题。
于是,大疆的战略转向明显变得激进,陆续布局扫地机器人、全景相机、户外电源、全景无人机、eBike等多个消费电子和智能硬件赛道。如今进军3D打印领域,也只是其四处出击的其中一步。
然而,开辟新战场需要精兵强将,一切新业务的落地,最终都指向“人才”二字。过去大疆甚至有“因人设事”的传统,先找到顶尖人才,再成立具体部门,如王雷创立电池研发部、王铭钰组建相机部皆是如此。
没有合适的人,新业务便是无源之水。也正因如此,当下人才持续流失的局面,才真正戳中了大疆的痛处。
更关键的是,“大疆系”正成为一座座难以逾越的大山,横亘在大疆扩展的新业务之前。大疆人选择的创业赛道,往往也是大疆感兴趣的方向,双方对上的几率本就很大。
例如户外电源领域,大疆在2023年底才推出第一代产品,而当年正浩创新的营收已达50亿元。无论在品牌认知、配件生态还是用户圈层方面,大疆的户外电源相比正浩都还有明显差距。
目前,大疆的利润来源主要依赖消费级无人机、工业级无人机以及手持云台等影像设备业务,转型扩张中的扫地机器人、全景无人机等新业务仍处于“高投入、回报不确定”的阶段。未来几年,大疆能否依靠这些新业务实现营收和利润增长,仍是未知数。
而随着大疆四处出击,它不可避免地会与更多“大疆系”军团正面碰撞。这一次的拓竹,仅仅是个开始。
从思考到创造