扫码打开虎嗅APP
本文来自微信公众号:CK商业逻辑研究,作者:CK,原文标题:《[合集01-11]关于消费品定价和促销设计的一些思考(未完待续)》,头图来自:视觉中国
一直想写一篇关于定价和促销的文章,系统的阐述我们的理解。可能会有读者觉得这是两个不同的话题。但我们认为:促销设计可以视为消费品定价的延伸,即在定价时就可以将一部分促销成本设计在内,以保持产品价格的相对稳定。这有点违背现在市场流行的常识,下文中我们会尝试阐述清晰,希望可以给到大家更多的思考和启发。
由于定价的问题涉及庞杂,文章内容会比较长,我们会努力拆分为更容易理解的模块,提高阅读的舒适感。如有谬误之处,还请大家多多指点。
很多人会说:用户购买消费品,买的是产品价值。我们认为这是产品定价的入口,如果不能很好的理解消费品的价值结构,是很难做好定价的。我们也曾尝试通过马斯洛需求层次帮助理解,但始终有些困惑,直到系统的学习了《符号学》才豁然开朗。下文也会引入一部分的相关概念帮助阐述和理解。
关于消费产品的价值,行业内的分类标准比较庞杂,最常见的是功能价值/精神价值,其他大多是在这个基础上演化出来的新名词。有些创业者的梦想是做个中高端品牌,但我们都很清楚,仅仅依靠功能价值是不够的,必须要塑造品牌的精神价值。但精神价值是如何构成的?如何塑造的?鲜有文章说的清晰明了。下文我们就基于马斯洛需求层次,尝试对消费产品的价值结构进行拆解:
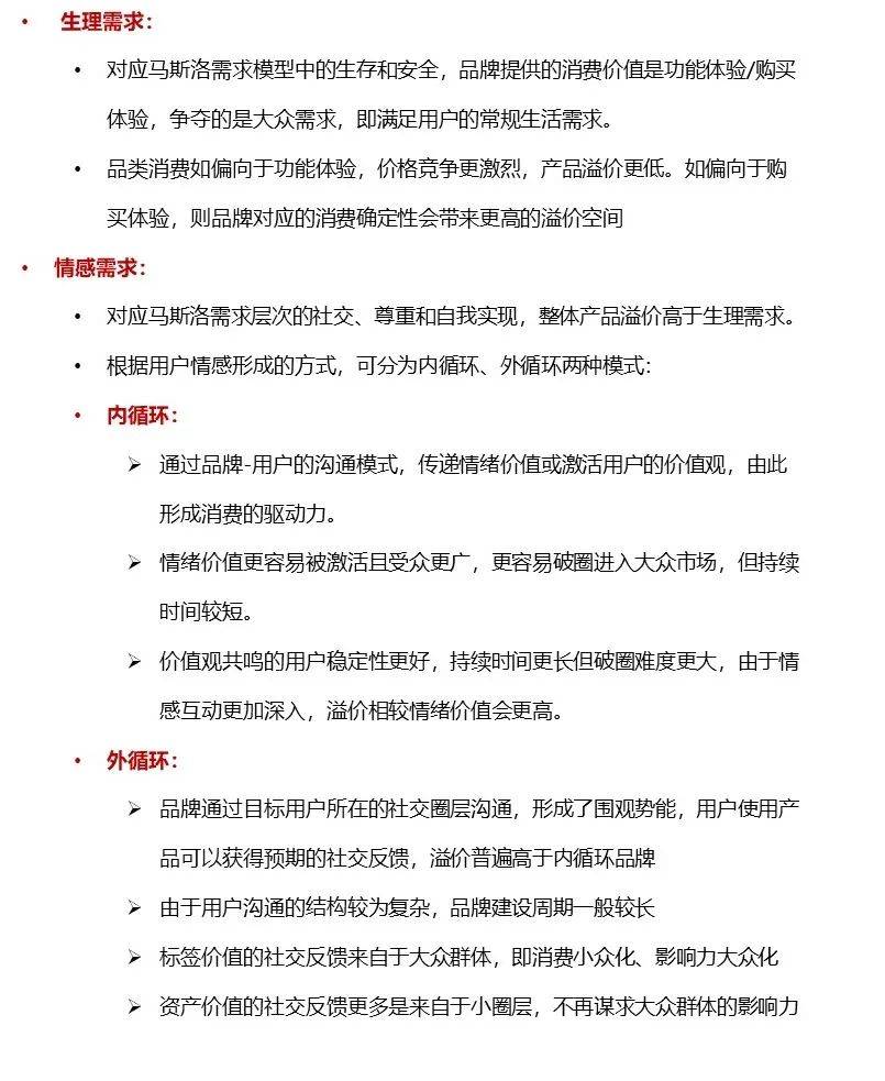
生理需求
所谓生理需求,即行业内大家常说的“功能价值”,包括了需求层次的下两层:生活和安全,主要解决的是人们在日常生活中的基本问题。产品的设计上,更多聚焦于物理参数(如羽绒服充绒多少克?是否防水?最低温度多少?锁绒技术如何?)。
其中,生存需求更加偏向于功能体验,即产品功能可以解决什么样的问题?对于一个特定的消费品类,如果在大众认知中,品牌之间的产品差异性并不明显,用户购买更多是在考量功能参数,那么产品的价格弹性系数会很高,即用户会更倾向于购买低价的产品,我们通常称之为同质化品类,这也是消费品中溢价水平最低,价格竞争最激烈的领域。品牌不得不维持在一个价格低位,稍有溢价,销售额就会暴跌(想想拼多多的白牌商家)。
残酷的价格竞争会导致严重的劣币驱逐良币,在有更多产品选择的时候,用户会不可避免的寻求安全感,即在相近的价格上,会选择那些确定性更高的产品,避免自己花冤枉钱,这也是淘宝分离出天猫的原因之一。想要做出这样的判断,用户依靠的是购买体验,即在购前广告触达、购中服务、购后反馈的全决策链路中,品牌的服务触点给到的信息是否足够打动用户,让用户形成充分的自我暗示和自我肯定。
需要注意的是:购买体验的优化必然会带来一定的经营成本上升,因此价格也会高于偏功能体验的产品,而且并不是所有的品类都需要优化购买体验,也并不是所有的用户都愿意为之买单。如果用户为了价格愿意承担风险,那么购买体验的作用就会极大的弱化(如拼多多早期的用户,不在意快递快慢、不在意包装简单,对于产品质量要求也不高,只要价格便宜)。
生理需求主要满足的是大众用户的基础需求(如菜刀要锋利、洗衣液要洗的干净、手写笔要书写流畅),由于市场份额最大,它们也成为品牌争夺的焦点(如包装饮用水的占比超过20%,是RTD第一大品类)。因此并不是所有的消费品类都能实现大众市场的品牌化的,想要实现这一点,用户消费风险的预期值是基础,预期越高,购买体验的价值也就越大。
作为品牌,如果专注于生理需求的满足,首先要考虑的是用户对于购买体验的需求强度,如果面对一群价格极其敏感的用户,盲目的升级服务细节,是一种本末倒置。反之品类已经趋向于品牌化,购买体验的作用会被放大,其中大家最熟悉、也是最常用的手法是通过广告提高知名度(购前环节),从而带给用户更强的确定性暗示。
以上这些都是基于大众市场的分析,互联网给了品牌人另外一种可能性:做一个细分品牌,专注于满足某个细分人群的产品需求,虽然规模上有所限制,也可以活的相当滋润,它相当于开辟了一个重视购买体验的小众利基市场。
结合上文,致力于满足用户生理需求的品牌更关注产品物理参数的优化,用户价值来自两个方面:
功能体验:如果用户不认可品牌之间的产品差异性(同质化),则购买时会对价格非常的敏感,激烈的价格竞争会导致消费品溢价处于低位。
购买体验:如果用户关注自己的消费风险,希望提高产品功能的消费确定性,那么品牌就有了建立差异化的基础条件,获得更大的溢价空间。
值得关注的是:并不是所有的品类都需要优化购买体验,需要根据目标用户的消费诉求做出判断。虽然相较功能体验,购买体验带来的产品溢价是更高的,但空间是相对有限的。想要进一步提高,除了放大用户的风险预期(后文会有专门的分析),还可以考虑进入到用户精神需求的领域当中。
我们根据来源的不同,将精神需求分为两类:
内循环:产品的拥有感带给用户的心理感受,对应的是社交层次,是相对简单的产品--用户二维关系。
外循环:产品成为社交共识性的信号载体,帮助用户获得预期的社交反馈,是相对复杂的产品--社交圈--用户三维关系。
由于操作手法上有所差异,我们将通过分类讨论的方法逐一论述:
精神需求之内循环
如上图,马斯洛需求层次的上三层:社交、尊重和自我实现,主要致力于用户精神层面的满足。其中社交更加偏向于内循环,即用户通过消费的方式向自己提供某种良好的心理感受。根据感受的来源,又可以简单的分为情绪价值和价值观共鸣两种。
情绪价值:心理学认为情绪是人们受到外界信息刺激而形成的条件反射,即情绪无时不在,时时刻刻的影响着我们。因此作为消费者,我们也可以通过消费产品的方式来激发正面情绪愉悦自己(如心情有点down的时候,点杯喜欢的奶茶让自己开心一下)。从品牌的角度,这是最容易操作,也是最基础的用户精神需求满足路径,如现在常见的品牌联名,大部分都是通过IP的影响力撩拨用户情绪,形成一定的消费行为。
情绪最突出的特点是持续性弱,几乎每时每刻都在变化,一旦被满足就开始迅速衰减。因此品牌经营情绪价值,需要关注时效性。在激发用户消费冲动时,要迅速而有力,否则很难有第二次机会,这也是绝大多数联名影响力有限的原因。为了克服这个缺点,品牌最常用的手法是持续提供同类内容,最经典的案例是当年的百事巨星,通过不断地增加明星代言人,持续的刺激年轻用户的关注度,带动产品消费。
如果止步于此,情绪价值的运作依然是停留在一个小众群体的范围内(如品牌联名),即用户通过消费来取悦自己。但情绪是具有强烈的传染性的,在精神需求的四种基础形式中,情绪价值最容易破圈也是来源于此。运作的难点除了如何驱动用户分享,还需要关注情绪分享的难度。以香水为例,绝大多数人很难通过文字、图片、视频等视觉的方式去描述一种嗅觉的心理感受,这也是香水内容化难度比较大的原因。
情绪价值如果操作得当,品牌会制造出现象级的产品(如瑞幸酱香咖啡),能够在很短的时间内形成网红效应,引发更多的用户购买和分享,突破小众群体进入到大众市场,这就是情绪感染的力量。但由于情绪本身的持续性弱,也会导致流量的狂欢退潮的很快。因此相比购买体验,情绪价值确实可以进一步提高品牌的溢价,但因为持续时间的问题,溢价空间也是有限的。
价值观共鸣:作为品牌,自然是希望与用户建立更加稳定持续的关系,能够以更高的价格出售产品,而价值观共鸣就完美的契合了这一需求。用最通俗的话解释这种操作:品牌成为某个细分群体的嘴替,说出那些他们想要说但是无法表达的价值观。这种诉求常见于一些非主流文化群体,尤其是与主流有一定意识形态冲突的小众文化圈,他们有强烈的欲望表达自我,并愿意为这种表达支付更高的溢价。
每个人都有自己的价值观,它是在人生经历的基础上逐渐沉淀形成的。如果没有特别的大事件冲击,价值观一旦形成就相对稳定,改变也是需要一个相对漫长的周期,这与情绪短周期的快起快落完全不同。因此塑造情绪价值,品牌可以主动撩拨用户,激发用户的兴趣点,而主打价值观共鸣,品牌则需要清晰用户画像,去探索他们有什么尚未被充分表达的内在,这里更多是一种迎合而不是主动创造。
因此运作价值观共鸣,首先要清晰目标人群的画像,才有可能进一步探究他们的价值观体系,然后需要分类甄别,哪一些价值观是尚未被充分表达,但渴望被表达且能够被主流文化所容忍的,最后才是表层的内容生产和传播。以珀莱雅《性别不是边界,偏见才是》为例,牢牢抓住了高知女性群体对于社会公平性的诉求,替她们发声,呼吁更多的社会关注,从而赢得了大批目标用户的好感。
由于社会意识形态的相对稳定,细分群体的价值观很难在短期内成长为亚文化甚至是主流文化的一部分,因此运作价值观共鸣,破圈的难度要比提供情绪价值大的多。其优势是可以形成持续稳定的用户消费,且产品溢价较高(如原教旨主义的三坑圈),偶有破圈成功的案例也是正好踩中了意识形态变化的窗口期,不可以作为通用的规则。更多的相关论述和案例,推荐大家阅读道格拉斯.霍尔顿的《文化战略》。
精神需求之外循环

如上图,功能体验/购买体验主要满足的是人们的生理需求,产品功能很容易被同质化,形成价格上的对标,因此溢价水平相对较低,品牌大多处于中低价格区间,这种现象在国内尤为突出。品牌想要获得更高的产品溢价,就需要考虑进入到情感需求的内循环模式中,为用户提供情绪价值或者价值观共鸣:
情绪价值:更加容易被激活,更容易破圈进入到大众人群,持续的周期更短,溢价能力高于购买体验。
价值观共鸣:更加稳定、更难被改变,人群破圈的难度大,但用户的消费稳定性好,溢价高于情绪价值。
相较生理需求对应的品牌中低端化,进入内循环模式的品牌,价格往往处于中端至中高端。如果品牌还不满足,想要进入到高端甚至是超高端市场,就需要建立满足用户精神需求的外循环体系。

如上图,我们需要进一步明确两种情感需求模式(内循环/外循环)的差异:
内循环:用户通过购买产品,让自己获得某种情绪上的满足,这种满足可能来自于短平快的情绪价值,也可能来自于内在价值观的被肯定。许多潮玩盲盒的玩家,其实是在享受拆开那一瞬间的紧张和刺激(情绪价值),而欧美品牌流行ESG概念,也是在迎合中产阶级的消费意识趋向(价值观共鸣)。
因此内循环是品牌与用户之间的情感沟通,虽然用户消费不可避免的受到外部信息的影响(如广告),但情绪的变化是在用户使用产品时独立完成的(喝杯奶茶心情很好),因此我们将其命名为内循环。
外循环:品牌需要在目标用户的社交圈内形成一定的共识:产品代表着某种社交圈期待得到的社交标签(如supreme代表潮酷),消费用户以产品作为信号载体,向社交圈释放信号(同学们看到你穿supreme),以此获得期望的社交反馈(觉得你很酷)。
因此外循环是品牌、用户、社交圈三者之间的情感沟通,相比内循环,外循环的三维结构更加复杂,因此沟通的难度进一步加大。由于用户的情感满足,主要来自于外部社交圈的信息反馈,而不是自己与品牌的情绪联动,因此我们将其命名为外循环。
标签价值
最常见的外循环模式是标签价值,即产品通过广告宣传,形成特定社交圈内的品牌标签化,帮助使用者更高效的释放社交信号。与内循环有所不同,外循环基本脱离马斯洛需求层中的社交层,进入到更高的尊重层。人们的消费不仅仅是为了取悦自我,而是希望获得期望的社交反馈。为了得到这种标签价值,用户是愿意支付相较内循环更高的产品溢价的。
对于品牌来说,最大的挑战是沟通:只有相对充分的社交圈层沟通,用户在使用产品的时候,标签信号才能够被社交圈高效的捕捉到,并且给到用户期望的反馈信息。在这个过程中,产品已经脱离了物理功能,成为社交标签的信号载体。很多电视剧里都有这样的桥段:女生抢到了xx奢侈品牌的限量款,第二天背到公司,可以获得同事们的艳羡和恭维(社交反馈),这会让女生的内心得到极大的满足。
因此品牌的沟通模式也从如前常规的To C改为外循环模式下的To 用户所在社交圈,这种相对复杂的沟通结构会严重限制品牌早期的发展速度,它们需要做很多看似无用的功课,去完成目标用户所在圈层的认知渗透,以保证用户在使用产品的时候能够获得品牌承诺的社交反馈。在这个过程中,品牌投入大、周期长、销售局限在极小众人群,都是非常普遍的。这与国内流行的强调ROI的品牌经营思路是相悖的。
基于马斯洛需求层次,社交圈的尊重必然来自于稀缺性,因此主打标签价值的品牌会有意识的控制产品的供给。除此之外,品牌的高定价,不仅仅是通过后期的高利润平摊前期的高投入,价格本身也是一种筛选用户、制造稀缺性的常规手段。与内循环的销售破圈不同,稀缺性决定了标签价值品牌破圈的独特性:产品消费依然局限在小众人群中,而品牌影响力则扩大到大众人群里,形成预期的围观势能
我们认为标签价值是一种价值共鸣的升级版本,致力于满足一部分用户对外表达独特价值观、赢得社交尊重的需要。因此品类上更偏向于社交显性(如鞋服/包/表/珠宝),设计上要更特别、价格也更高,大多数的奢侈品都归于此类。如上文所述,由于成长路径的特殊性,打造标签价值品牌的难度越来越大,这个也是我们不建议客户主打高端品牌的原因之一。
资产价值
资产价值是一种非常特殊且罕见的品牌资产,一旦拥有了它,产品是具有保值乃至升值的基本属性的,就像百达翡丽的那句经典广告词:没有人能够真正拥有百达翡丽,只不过为下一代保管而已。这也是成为顶级奢侈品的基本条件,用户消费它们不仅仅是一种身份的象征标签,还具有资产保值的功能。由于超高的产品定价,资产价值品牌往往只在社会顶层圈内流传,基本上没有影响到大众群体。由于已经脱离了常规消费品的认知,在此我们不做过多的讨论了。
结合以上的内容,我们做个简单的小结论述:

值得注意的是,我们在构建模型的时候,尽量的追求简洁且清晰,但在实际经营中,会有一些不可忽略的变量导致最终结果的复杂化。如上图,我们并没有考虑不同用户消费价值产品的重叠区间,而造成这一现象的因素中,风险感知是一个很重要的参考点。即用户在消费时如果感觉到强烈的风险可能性,会愿意支付更高的溢价来提高确定性。
我们认为,风险感知所带来的高溢价可以大致分为三类:
货币损失的风险感知
这种情况往往出现在高端消费上,用户一般不会轻易更换产品,因为出现万一,意味着比较大的货币损失,这是大多数人都不愿意承受的。因此高端品牌的用户,消费反而是更加稳定的,以寻求更高的确定性。反之在中低端消费中,由于货币损失对应的风险感知更低,用户的消费随意性更强,品牌想要维持稳定的用户复购是难度更大的。这种情况在国产美妆品牌中尤其明显。
可逆伤害的风险感知
比较少见的一种情况,主要针对产品使用后可能会出现的不可逆的风险损害,最典型的例子就是药品,尤其是重症药物,人们信赖于大厂/进口产品,因为无法承担随意选择带来的后果。类似的情况也发生在母婴行业,担心婴儿身体的不可逆伤害,有余力的家长往往会更愿意为高端母婴食品付费,这也是进口品牌市场份额高的基础驱动力。同理在B端产品的采购上,确定性也会超过价格成为经办人的第一手考量。
社交反馈的风险感知
与上两种情况不同,社交反馈的风险感知出现在精神需求领域,更准确的说,出现在标签价值品牌上。由于用户通过使用产品获得社交圈的外部反馈,获得内心的精神满足,即产品是用户与社交圈之间某种精神特质的交流载体。为了降低符号传递的不确定性,用户很少考虑那些没有社交圈共识的品牌,也会谨慎的使用高仿产品,这对于新晋奢侈品牌非常的不友好,它们需要经历一个漫长的时间周期,去获得目标用户社交圈的认可。
除上述三种情况外,我们认为绝大多数的消费品都符合上述的价格区间结构,这就意味着品牌每一次升级,想要进入一个更高的价格区间,就需要重新调整用户沟通的方式和内容,这也是诸多新锐国货品牌消费升级无果的重要原因,方法错了,再多的努力也很难获得预期的回报。
行业里一直有个现象:一些创始人想要打造高端品牌,参考了欧美品牌的路子:找到了品牌的价值观,不是大路货的那种,挺有态度的,VCR拍了,代言人请了,也赞助了活动,做了SDG……结果发现只有一小撮人陪着品牌嗨,绝大多数用户只是看了一眼价格就默默的离开了,不愿意花时间去理解品牌精心包装的残酷。
随着消费环境的恶化,这种困惑开始影响到了更多的大众消费品牌。蕉下裁撤品牌部门之后,品牌无用论也达到了舆论关注的顶峰。实事求是的讲,这个问题也困扰了很久,今年系统的学习了符号学,终于解惑了,也开始理解如何构建一个”有态度“的品牌。下文我们将结合符号学,系统的阐述这个问题,希望可以帮助到更多的人。

生理需求:如上图所述,基于马斯洛需求层次,我们将用户需求拆分为两个模块:对应生存、安全的生理需求和对应社交、尊重和自我实现的精神需求。同样是满足了用户的生理需求,基于消费利益的侧重点不同,品牌又可大致分为两个侧重的方向:
功能体验:用户认为产品是高度同质化的,价格更敏感,更愿意为了低价而尝试新产品。
购买体验:用户希望获得更高的消费确定性,愿意为了降低风险,支付更高的产品溢价。
功能体验
关于功能体验,简单的说,用户购买产品是为了解决问题。因此用户购买的不是产品,而是产品的某一种或者某一部分功能属性(如我买了一把瑞士军刀,但主要用来开红酒,其他的功能很少用到)。因此基于产品的维度,往往是一种多功能的复合状态(瑞士军刀),可以满足不同场景的多种需求,而对于某个具体的用户,未必需要那么多的功能设计。甚至在某些产品上,用户会开发出品牌意想不到的新功能:如棒球棒不仅仅可以用来打比赛,还可以用来防身(开个玩笑)。
如果我们认可以上观点:产品的功能属性是用户消费的基础,那么一双鞋子,无论是用来下地干活、日常通勤还是参加上流宴会,鞋底都是要有一定的防滑耐磨性,不然无法保护用户的脚部。产品功能ok不ok,用户会根据自己的生活经验和已有认知对产品功能做出判断,尽管结论未必是科学的。例如中国人相信以形补形,所以六个核桃是有用户认知基础的。如果是在欧美市场,销售应该会大相径庭了吧。
对于品牌来说,功能是产品交付中不可分割的一部分,如果在与用户的沟通中,虚构那些并不存在的功能属性,欺骗消费者,是要构成虚假宣传的,用户对品牌的信任会土崩瓦解。因此不同的品牌,产品功能上可能有所差异,但只要是致力于长期经营的,鲜有品牌会在功能属性上做手脚的,产品质量也会尽量维持在一个相对较高的水平上。毕竟一个随时会掉底的鞋品牌,是没有老用户口碑的。
由于产品和功能属性的天然强绑定关系,品牌在与用户沟通的过程中是相对容易的,尤其是认知相对成熟的品类。例如我们创建了一个耳机品牌,用户不会去问耳机是做什么的,而是会更关注佩戴舒不舒服?音质好不好?携带是否方便…….因此品牌之间的竞争,更加偏向于建立差异性,即竞品的音质更好,那我们就主打长时间的使用人群,强调更舒适的佩戴,以此来满足不同的用户群体,延伸出基于不同物理属性的品牌定位。
客观的评价,绝大多数的消费品类,都无法从技术端构建出物理属性的竞争壁垒,即当一个品牌推出新的功能时,很快就会被竞争对手同质化。由于互联网加速了信息的流动,这种现象会更加的普遍。一款有独特设计的双肩包火了,不出两周,同款就会遍布淘宝。这种现象加剧了用户对于品类的同质化认知,即产品都差不多,我们为什么还要花更多的金钱去购买一个贵的品牌呢?这种认知的蔓延趋势,也是造成现在消费降级恐慌的原因之一。
购买体验
如上文所述,由于互联网加速了信息的流动,产品差异的红利期越来越短,用户的品类同质化认知越来越强,即在用户的眼里,不同品牌的产品功能都是差不多的,那么买个便宜的似乎是更明智的选择。对于品牌来说,这可不是个好消息,高价格弹性意味着产品定价要一直保持在低位,才能够保持销售的稳定,价格稍有提高,销售会断崖式下跌。因此品牌不得不在低毛利+高销售和毛利增加+销售额暴跌之间做出选择。
其实用户很清楚,同一品类的产品,表面看起来差不多,实际上一定有坑。哪些产品是坑,这是个问题:买贵的可能质量好一点,毕竟一分价钱一分货,但有可能花了冤枉钱,而买便宜的吧,又心里不踏实,感觉更容易踩坑。
这个时候,用户需要的是一种确定性,即我买什么产品是可以保证功能质量的,甚至为了这一点,愿意多花一点钱。结合上文,我们认为溢价空间的大小与用户风险感知有关,感知越强烈,用户愿意接受的溢价空间越大,反之溢价的空间就是很有限的。
为了摆脱毛利率和销售额的跷跷板效应,也为了满足用户消费确定性的需求,品牌会在产品功能的基础上增加一定的购买体验,包括且不限于通过广告与用户沟通、组织试吃试用、门店里更好的展示位置、促销活动、一对一沟通的促销人员、送货上门、售后服务……品牌希望通过这些购买体验来强化与用户的链接,形成功能体验之外的品牌差异化,即我们的产品看起来更可信、更靠谱,从而增加用户选择的概率。
与功能体验不同,购买体验并不是产品本身天然携带的内容,而是品牌方通过运营的手段后天链接的,但由于它们是贯穿于用户消费决策的全过程的,保持着与产品的紧密关系,因此附着的痕迹并不明显,往往被视为产品交付的一部分。更有意思的是,品牌通过购买体验所塑造的确定性并不一定是真实的,例如公牛安全插座,是不是一定比其他品牌更安全?未必,但是用户相信了,公牛就获得了高溢价、高市占率。
由特劳特和里斯两位先生创立的定位理论,指向的就是购买体验中的用户沟通部分,即通过强有力的广告沟通将某种独特的产品差异化楔入用户的认知当中,当需求被触发时,用户选择这个产品的非财务成本是最低的、消费的确定性是最高的,因此品牌赢得了更多的销售机会。传统的营销模式就是以广告作为购买体验的核心,但随着市场竞争的加剧,如今品牌已转向用户体验的全链路设计,运营的重心也呈现出多样化(如以用户服务作为购买体验核心的至本)。
精神需求
如上文,我们认为精神需求可以分为两大类、四种类型,即:
内循环模式:品牌与用户一对一沟通,由用户独自形成情感上的满足,包括情绪价值和价值观共鸣两种类型。
外循环模式:品牌、用户和社交圈三维沟通模式,用户的情感满足来自于外部社交反馈,包括标签价值和资产价值两种。
如上文所述,功能体验是用户消费产品不可分割的部分、购买体验贯穿于用户消费的全过程,虽然不是天然原生,但也紧密相连,因此我们可以论断:生理需求对应的两种模式都是与产品强关联的。与之对应的是,精神需求对应的四种模式与产品并没有必然的联系,是需要品牌的运营才能够建立强关系的,这也是本节内容阐述的重点。补充说明一点:资产价值的塑造条件极为苛刻,且产品大多定位高奢,脱离常规消费品的讨论范围,下文将不再赘述。
情绪价值
我们认为,情绪是人们在获取外界信息的过程中自然形成的内在反应,因此情绪是无时不在、无处不在的,只是有些情绪更强烈、更容易被我们所感知,而有些很微弱,常常被我们忽略掉。有些情绪可以带给我们正面的、积极的反应(如高兴),而有些则带给我们负面的、消极的反应(如抑郁)。作为一种外界信息的来源,消费也是会带给人们情绪波动的。由于情绪的普遍性,我们认为它也是精神需求中品牌最容易获得的一种类型。
结合上文分析:想要叠加情绪价值给用户,品牌需要关注两个基本面:
情绪强度:品牌需要传递足够强烈的情绪刺激,过于微弱的情绪波动很容易被用户忽略。举个粗暴的例子帮助大家理解:对于肖战的粉丝而言,请肖战还是请黄渤代言,完全是不同级别的情绪价值。
情绪方向:根据神经科学的研究,正面情绪往往更偏外向,人们更乐于分享;负面情绪则更偏内向,人们更倾向于自我消化。这就是人们会乐此不疲的分享孩子的好成绩,但对于伤心事只字不提的原因。
正是基于正面情绪的外向属性,品牌才有机会从小众人群破圈进入到大众人群,而对于负面情绪,即便是足够强烈,也因为分享不足被困在小众人群中,这也是诸多新锐品牌的问题所在,如我们多次分析过的Sit.e、Corxx等个性化彩妆品牌,创始人选择的情绪更偏向于负面,导致人群中的传播受阻,无法高效的扩散到大众人群当中。而一些轻松且带有一定社交炫耀属性的玩梗,如年轻人的第一杯茅台,则迅速刷爆朋友圈。
传统的商业环境下,情绪价值的传递主要依靠品牌广告,这也是百事巨星、耐克Just do it们最辉煌的时代,用户个体的影响力太小,信息传播的范围受到了限制。但随着社交媒体的普及,传统的中心化、单向传播的垄断被打破,用户个体的社交影响力增强,由此形成了新的网状传播结构,正面情绪的作用被迅速的放大,这也是流量明星带货的基础逻辑:粉丝们在情绪的驱动下疯狂的在社交媒体上分享代言产品,由此影响到了更多的大众用户。
当然,所有的事情都有两面性:情绪最容易被激发,只要品牌制造出足够强度的正面情绪,就有机会影响到大众群体。但与此同时,生物基于能量节约的原则,情绪通常都是短周期的,即品牌很难让用户保持在一个情绪高位上。为了克服这个问题,品牌会增加信息刺激的频率,如更加频繁的促销、更多的代言人、更密集的品牌联名、更多的新品上市……
价值观共鸣
如上文所述,情绪是无时不在、无处不在的,是更加容易被品牌激发的,因此建立关联性并不难,一个IP联名就可以让粉丝纷至沓来。但人的价值观是在成长的过程中逐渐形成的,尤其是25岁之后,价值观基本稳定了。因此品牌和用户的沟通,不再是激发,而是迎合,是要试图说服用户相信:品牌是价值观一致的自己人,这个难度是很大的。因为产品和价值观之间本来是没有任何关系的。
国内不少品牌致力于塑造价值观共鸣,最典型的做法是拍VCR,如《No body is nobody》、《性别不是分界线、偏见才是》。这种用户嘴替的做法最多提供的是一种情绪价值。想要让原本无关的价值观和品牌形成牢牢的绑定关系(就像人们提到Chanel就会想到创始人所倡导的女性独立一样),品牌还需要做到更多,这就像追女孩一样,大声说我爱你是需要的,但用更多的行动证明自己是可以托付的人,才是更重要的。
因此品牌打造价值观共鸣的最大难点是时间。品牌需要把价值观浸染在经营的方方面面,用户在体验的每个触点都能感受到品牌倡导的价值观,这样才能够形成价值观的共鸣。美国户外品牌Patagonia以其独特的价值观,近几年在国内备受关注,推荐大家阅读创始人伊冯.乔伊纳德的自传《冲浪板上的公司》:品牌不仅仅要说,还要做,而且是要坚持不懈,用时间让用户相信品牌真的是自己的同路人。
由于用户价值观的稳定性,一旦被认为是自己人,形成价值观共鸣,好处是显而易见的:拥有一大批忠诚用户,他们愿意购买更多的产品、支付更高的溢价,只为心中那份价值观的认同。但建立信任的过程是漫长的,因为在最初,产品和女性独立是毫无关系的,无论它是一瓶面霜、一杯奶茶或者是一件衣服。想要用户认可这种后天建立的联系,是需要时间的沉淀的,很可惜,国内的市场红利太诱人了,鲜有品牌这样做。
为了更快的建立产品与价值观的联系,形成价值观共鸣,一部分创始人会选择风格鲜明、相对活跃的小众群体作为自己的用户目标。但值得注意的是,由于社会意识形态的相对稳定,细分的小众文化很难在短期内成长为亚文化乃至主流文化的一部分,品牌一旦选择了小众文化,破圈很难,大概率会成长为一个小而美的品牌,这也是Sit.e屡次尝试破圈未果的重要原因。真正凭借价值观共鸣立足大众市场的品牌,基本都是抓住了社会意识形态变革的窗口期,运气和实力缺一不可。
标签价值
如上文所述,内循环模式是建立在用户--品牌的二维沟通结构上的,品牌只需要说服用户就可以了。而当品牌试图进入外循环模式,打造标签价值,就进入了更加复杂的品牌--用户--社交圈的三维沟通结构中。作为一种特殊的价值观共鸣模式,品牌的难度不再是说服用户,而是要去搞定用户周围的社交圈。如果说价值观共鸣是说服1个人,那么标签价值就是要精准的说服用户周围的50人、100人乃至更多。
因此假设激发情绪价值的难度值是1,那么价值观共鸣,我们认为至少是10,没有足够的耐心和时间沉淀是做不到的。而对于标签价值,可能是200、300乃至更高。因为价值观共鸣是说服购买用户相信品牌和价值观是紧密绑定的,而标签价值是说服用户社交圈里的围观者相信这一点,但他们为什么要去关注一个自己买不到也买不起的产品呢?如果无法建立围观势能,品牌就无法提供用户期望的社交反馈,这是标签价值建立难度暴增的原因所在。
这里有个常见的误区:标签价值品牌提供给用户的核心产品是什么?我们认为不再是功能属性,而是社交反馈带来的精神满足。品牌溢价越高,需要提供给用户的社交反馈越强烈、持续周期也要越长,这需要品牌保持供给的稀缺性并持续强化围观势能。因此在奢侈品消费中,最典型的特色是越贵的产品越限量,往往越难买到,只有这样才能保证核心VIP的社交反馈是持续且稳定的。
因此作为奢侈品的标配,标签价值往往呈现出影响力破圈但消费不破圈的独特现象,大众用户更多扮演的是提供社交反馈的围观背景板,产品只有极少数富人才享用得到。有部分品牌尝试将标签价值引入中端或中高端市场,优势是购买门槛大幅度降低,短期内会有更大量级的大众用户涌入购买。但品牌的标签价值会随着使用者的增加而迅速淡化,并逐渐被核心人群抛弃。Supreme的对策是限量供应,但这仅仅是延长了品牌标签价值的生命周期,并不能解决根本性问题,这也是潮牌往往迅速衰败的核心原因。
随着社交媒体的普及,标签价值形成了新的应用场景:产品价格进一步下沉,并形成大量的现象级网红产品,但它们的生命周期一般很短,更像是一种情绪价值和标签价值的结合体(如年轻人第一件奢侈品的喜茶&Fendi联名)。这种变化给了中低端品牌利用标签价值的机会,只要能够找到合适的产品内容,用户会在情绪价值+标签价值的驱动下狂刷朋友圈,帮助品牌在极短的时间内获得大众用户的关注。
小结
如上文所述,生理需求对应的功能体验、购买体验,情感需求中的情绪价值,由于它们与用户消费过程的密切关系,是更加容易被激发、更容易破圈进入到大众市场的。
而对于价值观共鸣和标签价值,则是需要品牌通过运营的手段,在原本无关的价值观和产品之间建立强关联,正如符号学的理论,产品成为了意义(价值观)的表达载体,这个过程是需要时间沉淀的。所不同的是,价值观共鸣只需要说服用户相信,而标签价值需要说服用户周围的人也相信,并且愿意提供给用户期望的社交反馈,难度是指数级别的增长。
至于如何做,戴维阿克的品牌三部曲已经阐述的很清楚了,不是品牌建设无用,而是我们需要更多的耐心和坚持,等到花开的那一天。
如上文,用户消费是为了购买产品价值,帮助自己解决问题。但是用户支付的是与价格对等的货币,因此必然存在一个通用货币与产品价值之间的兑换问题,即用户付了这么多钱,买的东西值不值得?有没有多花冤枉钱?这个就是人们常说的性价比(性能与价格的比较)。我们认为用户是用性价比来衡量自己的消费决策的,下文将用一个比较长的篇幅,系统的阐述我们对于性价比的理解。
性价比,从字面理解,应该是性能与价格的比较。但作为两个不同维度的衡量参数,我们无法进行直接的对比,需要兑换为同一的度量标准。如下图,价格作为一个具有共识的量化指标,我们更倾向于将多元化的产品性能兑换为价格,由此形成产品价值对应的用户价格预期,得到了一个基础公式:

价格预期:用户根据产品性能的相关信息,认为自己可承受的最高价格金额。
实际价格:用户想要获得产品的所有权,在购买的时候需要支付的货币总额。
这是一个描述用户消费决策过程的极简模型,它反映的是用户的支付意愿,即用户愿不愿花X元钱去购买一个自己认为最多值Y元的产品:如用户对一个产品的价格预期是5元,实际售价2-3元,用户会认为性价比很高,很容易被说服购买;如果是4-5元,用户可以接受,不便宜,可能会犹豫一下是不是真的需要;如果是6-8元,用户大概率不会买,因为性价比比较低。
值得注意的是:用户的支付意愿并不总是稳定的,这在旅游场景里表现的特别明显。作为用户,我们都很清楚农夫山泉550ml是2元钱一瓶,小区门口的社区店,卖2块我们会觉得合理,卖3块会觉得贵,忍不住内心吐槽一下;但是在旅游景区,同样的农夫山泉,3块钱的价格我们会觉得便宜,4块钱也能够接受。之所以会发生这样的变化,是因为不同的场景内,用户对于同一个产品的价格预期发生了变化,由此形成完全不同的性价比评估结果。
结合上文所述,用户的消费决策归因非常的多元化,其中除了支付意愿,还有一个重要的影响因素:支付能力。这里化用了科特勒营销理论的一个基础模型:市场规模=支付意愿*支付能力,由于我们考察的是用户购买的可能性,因此构建了一个新的参数维度:支付能力系数。

如上图,支付能力与用户的月收入高度相关,之所以选择这个参考指标,是因为国内以月薪制为主,用户的比较联想更自然、更具象化。对应的,支付能力系数越大,说明产品售价占用户月收入的比重越低,用户的支付压力越小,消费决策速度越快;反之支付能力系数越小,说明消费对于用户的支付压力越大,用户的消费决策也会越慎重,考虑周期越长,购买就更有可能出现变数。因此喜茶是更容易说服用户品尝新口味的,而SKII的新品很难做到这一点。
结合上文的分析,我们可以简单的把产品划分为四类,如下图:

高度吻合:品牌最理想的状态,目标用户十分精准,支付能力上没有问题且用户是认可产品价值的,认为产品性价比很高,决策相对容易。
意愿错位:目标人群的定位偏差,用户对于产品价值无感/人群定位相对精准,但因产品自身或营销沟通的问题,产品价值无法打动用户。
能力错位:用户可能有比较强烈的支付意愿,但收入相对有限,很难支持购买,需要降低产品消费的门槛/人群收入与产品价格之间差距过大。
双项错位:用户既没有支付能力,对于产品的价值也不太感兴趣,品牌需重新思考产品的人群定位,寻找与产品定位高度吻合的用户人群
举个简单的例子:如一个高端的女性定制内衣品牌,可以将北上等一线城市的高收入女白领作为目标用户,因为她们在支付能力和个人意愿上都是match的,属于高度吻合人群。如果要增加普通女性用户的复购率,品牌可以考虑免手续费免利息的分期付款,降低用户消费的门槛。但品牌如果将目标人群定位在县级用户,支付意愿不足的问题会非常的突出,除此之外,有支付能力的用户基数也是远低于一线的。
如上文所述,用户的购买可能性与性价比(支付意愿)和支付能力有关。考虑到后者的客观性,品牌 主要是在选择用户群体,可发挥的空间有限,操作更多集中在塑造性价比上,这也是下文论述的重点。结合用户消费决策的五步模型,我们绘制了下图:

用户在产生需求的时候,会产生一定的价值预期(如口渴想喝饮料),在收集信息、比较方案的过程中,可能会出现价值预期的调整(矿泉水改为柠檬味气泡水),并形成了对应的价格预期(3-5元)。如果心仪的产品恰好在这个价格区间,用户很容易就下单了(如果高于5元,用户可能会犹豫要不要买)。用户在使用产品后会形成购后的反馈(口味好不好),这会与价值预期形成对比:如果是超预期,后续复购的概率会大大的降低;反之,再次购买的可能性就很低了。
结合上文,我们可以清晰的看出:品牌说服用户购买,最大的难点是如何科学的将“性”转化为“价”,从而形成预期中的用户性价比判断。这个部分在各经典著作中涉及的比较少,我们会尝试结合上文的产品价值模型进行解读和说明。
生理需求&用户的价值感知
如上文所述,生理需求对应的是功能体验和购买体验,其中功能体验是产品天然固有的(包:装东西;刀:分割食物;鞋:保护脚部),因此它们是产品消费利益中不可分割的一部分。由于存在着固有关系,用户很容易通过自己的认知和经验,判断出产品价值的高低,因此只要能够提供用户期望的产品功能属性(包:能装结实;刀:锋利;鞋:防滑不磨脚),品牌切入市场、说服用户购买是相对容易的。
事情总有两面性:功能体验对应的产品价值,是很容易被用户感知到的,但也极易同质化,由此形成了简单、初级的参数对比(如智能手机的配置、护肤品成分的浓度),这必然会导致基于产品同质化的价格竞争,并直接影响到了用户对于性价比的感知。例如同样800元的配置,产品399的价格看似很有性价比,但高度同质化的竞品定价299,就可以轻松抢走大量的用户,这就是“爆品同款”的基础逻辑。这种现象在联合货架(如超市货架、电商搜索页)中非常的典型。

于是一些品牌开始尝试在功能体验的基础上,通过运营增加用户的购买体验,制造出差异化,说服用户接受更高的溢价。由于是贯穿于用户的消费决策过程中的,虽然不及功能体验,购买体验和用户也是非常紧密的绑定关系,因此用户是很容易感知到它们,一般也把它们视为消费价值的常规组成部分,尤其是一些用户无法自理的半成品消费(如大型家电),送货上楼、上门安装等购买体验成为了影响用户消费决策的关键性因素。
但是很遗憾,品牌经营者大多把购买体验视为是一种成本而不是投资,因此在体验的设计上更趋向于低成本、浅层次,鲜有企业(如至本)重点投入,将购买体验打造成品牌竞争壁垒。除了极少数具有风险属性的品类(如婴儿食品),绝大多数的购买体验都是可以被快速复制的(如顺丰配送)。因此对于用户来说,不同产品的购买体验也是大同小异的,很难形成品牌期望的差异化。
基于上文的分析:
从用户感知的角度,功能体验是产品先天固有的,购买体验是贯穿于用户消费过程的,因此致力于满足用户生理需求的品牌,产品的消费利益更容易说服用户,但也伴随着高度的产品同质化,因此价格竞争成为了经营的主线之一。消费供给越过剩,这种现象越明显,往往在规模和利润上无法两全,新锐品牌们(如完美日记)大多都有这样的困扰。
值得注意的是,购买体验毕竟是品牌通过运营手段后天附着的,部分用户人群为了获得更低的价格,能够接受购买体验的弱化甚至是剥离。此时对于品牌来说,购买体验并不是必须的,甚至有可能成为一种影响竞争力的额外成本负担,这一点在追求绝对性价比的同质化产品消费上(如早期的拼多多)表现的非常明显。
生理需求的价值传递分析
结合上文的分析,我们勾勒出了品牌价值传递和产品定价的基础范式,如下图:

根据传播学的基础理论:品牌想要表达的内容(价值预设100%),是需要信息编码(内容化)并且通过媒体传递给用户的。在这个过程中,由于品牌内容表达力的不足、媒体表现形式的限制等因素,产品价值会不可避免的出现损耗(内容生产90%/信息传递85%)。而用户在接收到品牌传递的信息之后,会过滤到那些不感兴趣的内容,同样会造成一定的价值损耗。因此基于用户的感知维度,如上图,产品的预期定价会定格在75%。
值得注意的是,上图范式的数据是需要用户接收品牌的多次传播才能够实现的,次数的多少取决于两个参数:用户感知产品价值的难易程度+品牌传递产品价值的效率。如果品牌致力于满足于生理需求,由于用户是比较容易感知到产品价值的,因此要达到上述的比例数据,并不需要重复太多次数,大家可以回忆一下:我们重复几遍,可以记住“充电五分钟,通话两小时”?“怕上火,喝王老吉”呢?
如上文所述,对于生理需求产品,用户的性价比感知,除了内在的经验判断(75%),还极易受到竞品定价的影响。如上图,如果产品具有用户需要的差异化,定价可以略高于竞品(70%),但如果差异化的价值有限或者缺少差异化,产品的价格将被迫趋向于60%,以维持产品的市场竞争力。而且随着竞品的不断同质化,品牌被迫不断的降价,直至无限趋近于经营成本,这个也是大多数电商爆款的竞争常态。
为了最大程度的提高广告的单次传递效率,品牌的广告内容更加偏向于简单、直给,很少会做花里胡哨的表达,希望的是用户一听就懂、一遍就记住。因此评价一个广告的标准,往往定格为金句,品牌恨不得精雕细琢广告词的每个字,力求朗朗上口,于是出现了大量的顺口溜式的广告语(如西贝莜面村的“闭着眼睛点,道道都好吃”),这种策略是非常符合记忆规律的,咨询公司中华与华应该是应用的比较多。
如果说金句解决的是产品价值传递的单次效率问题,那么重复则是保证了品牌在用户认知阶梯中占有一席之地,当需求被触发时,品牌至少会成为用户的选择之一。但这种模式也是有副作用的:由于内容过度简单直给,重复的播放会给用户带来一定的困扰,但想要让更多的用户记住,品牌也不得不承担触怒一部分用户的风险。这种现象在传统媒体中比较常见,我们在推荐电梯广告时非常谨慎的原因也在于此。
随着互联网的普及,媒体和渠道从传统的中心化模式转向如今的去中心化模式,传统的经营模式(通过规模化投放抢占用户心智,快速铺货至终端市场,挤压竞品未来的上架空间,局部垄断用户消费端)在如今看来,是越来越难走得通了。定位理论的效能不断削弱,并逐渐回归到一个品牌经营的标准配置上。社交媒体的内容化,会让功能品牌的广告越来越亲民,但随之而来的是规模化说服效率的降低,预计很难再见到王老吉这样的现象级定位案例了。
如上文所述,精神需求对应的用户消费价值共分为四种:情绪价值、价值观共鸣、标签价值和资产价值,由于我们研究的对象是常规消费产品,因此下文中重点阐述的是前三种,资产价值此处不再赘述。
精神需求&用户的价值感知
如上文所述:功能体验是产品天然固有的,购买体验是贯穿于用户消费决策过程的,因此它们通常被视为产品消费的一部分,是用户可见的有形之物。而对于用户更高阶的精神需求,产品的消费价值是用户不可见的无形之物,是以产品作为载体的,但所表达的内容与产品是没有关系的。
根据符号学的原理:符号是代表着某种无形的意义(如Chanel代表着奢华的生活),需要以产品作为载体融入生活场景中(Chanel 2.55手袋),在用户的认知中形成意义和符号的绑定关系(Chanel=奢华),因此当我们讨论品牌的精神价值时,其实与产品载体是无关的。这个很容易理解:当我们拿掉Chanel包上的双C标志,背着上街是否会有同样的社交感受呢?

在四种精神价值中,最基础、最常见的是情绪价值,即品牌通过产品向用户提供情绪的感受。如上文所述,情绪是人类对外界信息刺激做出的生理反应,无处不在,无时不在。值得注意的是,用户消费决策过程一直伴随着信息的输入,必然会产生一定的情绪波动,只是大多数的购物过程用户相对熟悉,情绪变化相对微弱,常常被用户所忽略,毕竟人们不会买瓶水都心潮澎湃的。
由于情绪的随时在线,用户感知的容易程度甚至超过了产品功能属性。因此品牌只要能够撩拨用户强烈的情绪波动,就能够增加销售概率(如精美的设计、良好的使用感、盲盒的销售方式、请明星代言等)。但情绪价值的缺点同样明显:用户情绪衰退快、效用周期短,无法维持用户的持续刺激,这与信息源头的多元化、用户情绪的变化节奏、内容同质化等因素有关,因此情绪价值更多应用于触发性的消费品类(如零食饮料),这也是现制茶饮特别喜欢联名的原因之一。

如上文所述,价值观是在人生经历的基础上逐渐形成的,状态是相对稳定的,因此信源更加单一,品牌的内容创作需要去迎合用户已有的价值观,范围受到了严格的限制,不会像情绪价值那样的容易激发。更棘手的是,情绪价值可以视为与用户的消费过程强相关,而价值观和产品是毫无关系的,因此品牌需要持续不断的输出内容,建立符号(品牌)与意义(价值观)之间的关联,争取与用户价值观上的共鸣。从用户感知的角度,这个过程是需要比较长的时间的。
虽然用户价值观的激发、感知都很困难,品牌依然趋之若鹜,因为一旦获得用户的认可,他们是愿意支付更高的产品溢价、复购更高频次的。如果说前面阐述的三种产品价值,是可以短平快的实现的。那么价值观的应用则是一个水磨功夫:品牌需要坚持不懈的去做那些符合用户价值观的行为,并且与用户保持密切的沟通,慢慢的说服用户相信自己,如果半途而废或者自相矛盾,是会被用户迅速抛弃的,中国李宁就是一个生动的范例。
如上文所述,标签价值可以视为一种特殊的价值观共鸣,是一部分用户为了彰显自己,需要以产品作为载体向社交场景释放价值观信号。因此标签价值的用户感知非常特殊,包括两个部分:
使用者:使用产品的时候希望在社交场景中获得持续的社交反馈,如穿Supreme会被认为很酷。
围观者:认可品牌的价值观并向使用者释放他们期望的社交反馈,如称赞穿Supreme的人很酷。
此时的用户价值感知是难度更高的,需要达成品牌、使用者和围观者的共识,因为用户的价值感知更多是来自于外部的社交反馈。由于标签价值是建立在社交稀缺性上的,因此品牌的消费特点是影响力破圈而产品不破圈,为了说服那些不会买/买不到的大众用户,品牌需要提供足够的话题性,仿佛谈论这些品牌也会形成社交优越感,这也是品牌热衷于艺术合作、特殊材质、品牌故事的原因之一。积累这样的围观势能,品牌需要很长的时间周期,这也是奢侈品牌稀少的原因之一。
基于上文分析:需要再次强调一遍:精神价值与产品无关!这是最容易谬误的一点。如果经营者以产品功能的运作手法,试图去满足用户的精神需求,从而实现品牌升级,往往会南辕北辙。
三种精神价值在实际应用中也是各有不同:
情绪价值:与用户消费的联系最为密切,也是最容易被激发和感知的,应用最广,操作最容易。
价值观共鸣:用户的价值观相对稳定,品牌需要迎合用户的偏好生产内容并在行为上不断自证,用户的感知是相对缓慢的。
标签价值:在价值观共鸣之上增加了围观势能的塑造,用户感知的复杂性和难度进一步加大,想要进入大众心智,品牌需要有足够的耐心。
精神需求的价值传递分析
根据符号学的原理:精神属性是附着在品牌符号(如品牌名、Logo)上的,而品牌符号是以产品作为表达载体的,因此品牌的精神价值和产品这个“物”是没有关系的;价值传递方式和定价模式上,也与生理价值有着明显的差别:
价值传递:生理价值的传递讲究的是简单直给(如怕上火,喝王老吉),以功能利益打动用户;而精神价值的内容表达要含蓄且清晰(法国皇室御用),会高频的使用“次级联想”的营销手法。
定价模式:由于极易同质化,生理价值的定价需要兼顾产品价值和竞争对比两个维度;而精神价值能帮助品牌趋向于差异化,产品定价在一定程度上摆脱了竞品的干扰,拥有更高的溢价空间。
为了下文的阐述更加流畅,我们提前定义一下“次级联想”:品牌不直接说服用户,而是合作用户信赖的第三方,传递的信息更容易被用户接受和认可,从而影响到性价比的评估和购买的可能性。在实际应用中,次级联想也可以用于生理价值的传递(如明星代言)。但由于精神价值的特殊性,它们只能通过次级联想的方式表达,这也是定位理论在高端品牌中鲜有成功案例的原因之一。

如上图,品牌传递的产品价值,除了功能体验和购买体验,还有一定比例的精神价值,其中最为常见的就是情绪价值。结合上文,情绪是人类对于外界信息刺激的自然反应,无时不在,无处不在。例如,用户在做消费决策时,会源源不断的收到外界的信息,但由于大多数的购买都是用户熟悉的,情绪波动值是比较低的,因此品牌需要激发出强烈的用户情绪渴望(喜茶&Fendi:年轻人的第一件奢侈品),才有可能形成期望的销售转化。
我们认为情绪的底层是注意力,当人们关注某个人或者某件事时,会产生对应的、或轻或重的情绪,因此它可以视为注意力经济的一种表现形式。由于注意力是一种极为稀缺的资源,为提高它的利用率,人们会自动忽略那些不感兴趣的信息。而想要改变用户的行为,需要较为强烈的情绪波动,这对于内容的刺激烈度提出了一定的要求。因此想要用好情绪价值,品牌内容至少要跨过用户关注+刺激强度这两道坎。
由于用户关注是不断变化的,情绪也随之快速迁移,很难在一件事情上保持较长时间的情绪高位,因此情绪价值的生命周期是极短的,说服用户的机会大概率只有一次。另外,虽然同一种情绪的信源丰富,但周期短的特点降低了竞品间的比较,形成了产品的差异性,提高了品牌的溢价空间。

如上图所述,用户注意力的快速跳动,决定了情绪在品牌符号上的单次附着是有限的,由此衍生出两种差异极大的运作模式:
情绪价值:品牌不断的变化广告内容,寻找能够激发用户情绪的路径。这种模式是以销售转化为核心目标的,不强求品牌内容的一致性,不追求用户的链接深度。
价值观共鸣:品牌不再谋求单次沟通中的用户情绪波动幅度,而是通过持续的用户沟通,传递内容高度一致的价值观,不断累计用户的情绪,形成了价值观的共鸣。
如果说情绪价值是注意力经济的一种表现形式,短暂而灿烂(如喜茶&黑悟空),那么价值观共鸣相当于完成了从注意力到影响力的转变,是基于稳定价值观的情绪沉淀,用户关系是持续且稳定的(如果粉/米粉)。此时的品牌形成了高度的差异化,用户的消费忠诚度极强,可以接受比功能体验/购买体验/情绪价值更高的产品溢价,这也是品牌经营者对于价值观共鸣趋之若鹜的原因之一。
但是价值观共鸣的建设难度是极大的,因为用户需要完成一个基于自我认同的他者认同的过程:
自我认同:目标用户强烈认同某种价值观(如环保),这是形成价值观共鸣的基础条件。
他者认同:目标用户会考察品牌日常经营行为,确定品牌是否是自己的价值观同路人。
对于品牌来说,自证的过程是需要持续的投入时间和资源的(如上图),价值观所属的文化类型越偏向于主流,品牌自证的成本越高。于是一些品牌选择相对小众的文化内容切入市场,短期内可以做到销售突破+高溢价,但购买也被局限于小众群体,鲜有机会进入大众市场,因为每一种文化都是有边界的,小众内容很难吸引到大众群体的关注。
如上文所述,标签价值是一种特殊的价值观共鸣。品牌不再满足于与用户之间的价值观共识,而是希望成为一种价值观的表达标签,并在用户的社交圈中形成共识,此时产品消费价值的主体就变成了社交圈对于用户的正面反馈。对于品牌来说,价值传递的难度是更高的,因为说服的范围从目标用户扩散到了其所在的社交圈,需要投入更多时间和资源。
标签价值对于品牌的诱惑在于:一旦形成了围观势能,即社交圈认可了品牌的标签价值,并愿意提供使用者期望的社交反馈,品牌几乎是独一无二的,竞品的价格影响几乎可以忽略不计,可以享有超乎想象的产品溢价空间。这也是奢侈品牌能够忍受“慢成长”的原因所在。但这对于创业者的耐心和资金是有极高的要求的,大多数品牌都倒在了路上。
精神价值的模式变种
如上文所述:品牌塑造精神价值的难度是高于生理价值的,进一步细分,情绪价值是精神价值中最常见也是最易操作的一种,价值观共鸣的难度大很多,而标签价值的运作是极其困难的。
但是我们也发现,随着社交媒体的发展,构建标签价值的门槛似乎在降低,例如曾经爆火的哈尔滨旅游梗、野性消费的鸿星尔克、瑞幸&茅台联名,它们都曾经是很大一批用户的社交标签,活跃在朋友圈、小红书上,发展轨迹与上文的论述是不太吻合的,有必要做个补充解读。
如上文所述,作为一种特殊的价值观共鸣,标签价值是在寻求一种持续的社交圈共识,才能为使用者提供稳定的社交反馈。想要做到这一点,品牌内容的方向上(价值观取向)要保持长期的一致性。上述爆火的网络现象,更多是找到了某个用户情绪的强激发点,由此引发了社交网络上的跟风,表现的好似社交标签,其实底层依然是短期的情绪价值,是社交媒体对于情绪价值的放大效应。
基于上文分析,精神价值依然是绝大多数消费品牌中高端化的必然选择,它的特殊性决定了操作手法上与生理机制是大相径庭的。因此我们要尊重客观规律,重新思考两个问题:
问题1:我们的品牌,提供给用户的消费价值有哪些?每一种消费价值都是溢价的理由,也都是需要构建成本的,并不是多多益善。
问题2:品牌选择的精神价值类型是什么?它是否能够支撑我们期望的定价?我们是否具有对应的内容力、时间耐受性和资本实力。
对于品牌来说,精神价值并不是必须的,高端化也不一定是必然的,一切都是基于用户的购买习惯和消费趋势,品牌想要满足什么客户的什么消费需求,并不是价格越贵越好,因此我们并不认可所谓的品牌鄙视链,一切消费的起点是用户需求,而不是品牌创始人的主观期望。
希望以上的内容可以帮助到一些品牌找到适合自己的路,至少是有所启发。
今年不断有新锐品牌陷入经营困境甚至是关停,引起了市场广泛的关注。我们会尝试一个全新的角度,通过用户需求模型解析这一轮消费升级的基础属性,并对未来的消费升级做一些趋势上的判断。
英国社会学家齐格蒙特.鲍曼认为:现代社会可以分为生产社会和消费社会两个阶段,生产和消费在这两个阶段中均有出现,阶段性的转换并不是极端的去消费化或者去生产化,而是社会重点的倾斜。
生产社会:由于社会供给上的不足,人们的消费聚焦在物品的功能和实用性上;社会层面上鼓励勤俭节约,更注重物质生产,不鼓励消费但允许必要的消费。
消费社会:由于产品供给的丰富甚至是过剩,社会鼓励人们为了个性或者符号意义增加消费,通过消化冗余购买力加速社会财富的流动,品牌符号开始流行。
因此,当产品供给出现过剩时,社会形态整体上会从生产型向消费型过渡,目前国内正处于这一社会阶段。此时的用户,开始不再满足于基础的生理需求,而是希望获得更高层次的精神满足,即渴望通过消费的方式释放独特的个性,满足自我的情感需求,愿意为此支付溢价。而另一方面,企业经营是有惯性的,依然在向用户提供大量的、以满足生理需求为主的产品,形成了供求关系上的错位。
随着消费化的不断深入,这种现象会越来越明显,相信大家都是有体感的:买到一件产品不难,但是买到一件合心意的产品挺难的。
作为商业人,我们要清晰的认识到:供给的传统模式转型需要时间,因此消费市场的阵痛几乎是不可避免的,尤其是国内这样一个复杂的、多层级的消费市场。另一方面,社会消费结构的转型会带来新的可能性,即谁能更好的满足用户的消费升级,谁就有可能成为下一个时代的品牌标签。因此上文我们花费了大量的笔墨,也是希望从用户需求的底层帮助大家判断未来市场需要什么样的产品?
下面我们来探讨国内消费升级的特殊性,谈到这个话题,有两个无法绕开的关键因素:
电商化的影响
在生产社会中,人们渴望得到基础消费需求的满足,因此企业非常重视产品实用性的开发。由于产品性能最终是以技术参数的形式体现的,因此消费产品的同质化是非常高的,为了获得更多的销售机会,品牌需要零售渠道的支持。在线下门店体系中,由于货架陈列的位置是有限的,品牌的核心策略是通过广告+分销扩大终端网点的渗透,增加用户购买的便利性。为了满足零售商、分销商等相关利益方的诉求,品牌们会默契的将价格战控制在一定的范围内。
随着电子商务的渗透,更多的商家有了上架商品,参与市场竞争的机会。供给的严重过剩,会导致越来越不可控的价格竞争。从用户的体感,选择更多了,价格更便宜了,这也是电商高速增长的原因。由于产品的高度同质化,价格战会严重削弱企业的盈利能力,迫使它们开始寻求降低成本的方法。当降低产品质量成为一部分商家的选择时,市场进入恶性循环,低价低质成为越来越普遍的现象,供求上的错位进一步加剧,这也是目前国内品牌面临的最大困局。
市场结构的复杂
曾经有前辈说过:观察国内消费市场,最大的错误是一刀切,要用整个欧洲来衡量,南方和北方的消费产品各有所好,东部和西部的购买能力差异明显。因此德国、日本这种发展相对均衡的小市场样本,带给我们的参考性是有限的。借用前辈的智慧,现在我们谈的消费升级,是在满足哪个人群的需求?是上海的用户为Jellycat付费?还是贵州山区的孩子买到了一双便宜而暖和的棉鞋?这是个值得思考的问题。
拼多多等电商平台在县乡级市场的成功渗透,说明一个问题:国内消费的基本面依然处于功能体验的消费阶段,用户愿意为了价格低一点而去承担网购可能带来的风险,因为局部市场的供给不足导致他们的消费成本太高。而拼多多们的出现弥补了这个问题。那么我们站在一二线用户的角度看待市场,很可能并不具备代表性,对应的消费创业项目,规模上限也可能比我们预测的低得多。
结合上文,我们需要对本轮以新锐品牌作为主导的消费升级,做一个客观的分析:
从目标用户来看,新锐们主要是以发达地区的一二线城市用户为主,他们享有了城市化带来的社会红利,基于生理需求的消费满足是相对充分的,因此渴望得到更个性化、更多情感上的满足。但随着疫情的冲击,人们对于未来的经济形式由乐观转向悲观,导致浅层次的情感消费大幅度缩水,基础生理需求重新占据主导,以寻求内心的安全感,由此形成了所谓的消费降级。
从本轮消费升级的产品品类上,大致可以分为四个方向:
购买体验的升级:许多新锐致力于产品购买体验的优化,最常见的是产品外观设计。但如上文所述,购买体验是极易被同质化的,设计风格也是如此,迟早会像性冷淡风一样烂大街,因此带给产品的溢价是不持续的,品牌不得不选择向低线市场渗透。这在护肤品类最为典型。
细分需求的满足:虽然社会供给整体丰沛,但在细分市场,供给上依然是相对初级的,如速溶赛道出现了三顿半为代表的新锐品牌。但细分市场的用户基数相对有限,会严重限制品牌的销售规模。这也是绝大多数新锐品牌面临的问题,如奶酪、袋泡茶、美瞳、代餐等等。
情绪价值的满足:一部分用户渴望在日常生活中得到一些低成本的情绪满足,奶茶、潮玩等新兴品类得到了快速发展。但想要保持用户持续性的消费状态,价格就成为重要的杠杆,这也是奶茶品类价格段逐步下沉、卡牌逐渐取代潮玩成为二次元消费新宠的重要原因。
品类增长的红利
随着前期用户需求的培育,一些品类恰好进入了增长的红利期,比较典型的是彩妆。在用户需求和资本的双重助推之下,品类呈现出爆发性的增长。但由于用户使用习惯的滞后,产品的实际消耗是不足的,品类过早的进入了平台期。
我们认为本轮消费升级,90%以上的项目都属于前三类,即购买体验的优化、细分需求和情绪价值的满足,目标是支付能力&意愿双高的一二线城市用户,希望获得一定的溢价空间。但随着经济形势的急转直下,目标用户的支付意愿快速下降,导致绝大多数的新锐陷入经营上的困境。目前比较确定的品类增长红利,仅限于彩妆,这也是完美日记、花西子可以跑出来的背后推手。
基于目前的市场状态,我们谨慎的判断,未来3-5年内很难出现规模化的消费创业浪潮。但市场供求之间的错位客观存在,依然是有巨大的市场机会。
基础消费的优化
如上文所述,国内消费升级的主体依然是县乡级市场的购物体验优化,即提供更具有性价比的产品。在电商消费场景中,由于绝大多数平台并不介入具体的经营管理,低价低质已经成为一种不可扭转的趋势,对于品牌和用户都是双输的局面。但用户的消费需求客观存在,谁能够提供平价优质的产品,谁就有可能重新获得用户的信任。基于国外零售的先进经验,结合近期胖东来爆火的状态,我们认为零售商以自己的商誉作为担保,开发高性价比的自有产品是可行的路径。
小众品牌的崛起
随着互联网的不断渗透,原本个体化的小众爱好正在汇聚成为社群,并渴望通过消费获得群体内的归属感和自我认同。因此围绕小众群体,专业化品牌是有很大的市场机会。它们共同的特点是规模并不大,但溢价能力极佳,可以获得丰厚的利润回报,比较有代表性的是三坑、二次元消费。品牌创始人应该谨慎的对待破圈的问题,在小众消费中,最有支付能力的往往是原教旨主义者,品牌破圈的尝试很容易被视为对于文化的背叛,从而被核心人群所抛弃。
未来品类的等待
有一些消费品类,如香水香氛,我们都认可其未来的市场规模空间。但作为一个舶来品,脱域再植入是需要一个漫长的融合周期的。因此作为经营者,要有足够的耐心和专业度,陪伴用户群体的成长,一旦品类突破增长鸿沟,从导入期进入到快速增长期,品牌往往可以收获到更多的市场增长红利。不要盲目的寻求用户群体的教育和突破,对于绝大多数品牌来说,这是一件奢侈且投入性价比极低的事情。
我们认为目前国内市场依然处于功能消费的修补阶段,当然未来也会涌现出一大批中高端品牌,但大用户人群的价值观塑造及更高阶的社交价值,对于现在的商业从业者,是比较陌生、并不擅长的领域,需要时间学习和探索,这也是现在主打价值观调性的新锐品牌活的大多不太好的原因之一。如无足够的资源和耐心,个人是不建议大家涉足高阶情感需求打造消费品牌的,毕竟顺应市场发展的节奏,很多事情是可以事半功倍的。
在日常的交流中,经常遇到定价有关的问题讨论。我很理解大家的困惑,因为两年前我也是类似的状态。写这篇文章的初衷,也是为了把我的学习思考所得分享出来,希望可以带给大家更多的启发。前面用了大约2.5W字,详细地论述了产品可以提供给用户的价值结构,这其实是在为本Part做铺垫。如果有时间,建议复读,会对下文的理解有一些帮助。
为了下文的论述方便,我们做了一个产品的极简模型:假设要做一款产品甲,它有7种基础物理属性A/B/C/D/E/F/G可选,其中E/F/G是品类的基础功能配置,每个产品都具有的。而A/B/C/D为个性化需求,可以作为品牌的差异点。通过市场调研,每项功能对应价值的价格标的如下图,我们可以得出16种理论上的产品可能性。

我们认为:产品价值的理解非常的重要,但市面上的研究内容相对较少,这也是造成定价困境的原因之一。下文会以产品甲作为阐述对象,分享我们的一些思考心得。
如上文,假设甲是一个理想化的产品,不仅拥有3项基础功能配置EFG,还搭配了4种用户的个性化需求ABCD,但这并不意味着品牌可以把对应的价值全部卖给用户。即从品牌的角度,7项功能的价值150元,但用户并不愿意支付那么多,可能只有70元、80元甚至更少,原因很简单:用户不需要那么多的功能。
这里涉及到细分市场的概念理解。如上图,EFG是产品所在品类的基础功能配置,如果有了它们,用户就可以满足需求,那么愿意支付的价格也就在40元左右。此时的品类呈现出典型的同质化,即用户认为产品之间没有什么不同,都是可以满足自己的需求的。因此用户是不愿意为A/B/C/D这样的个性化需求付费的。由于品类的高度同质化,差异化只会增加产品的制造成本,不会给品牌带来溢价,因此价格战会取代创新,成为一种主要的品牌竞争手段。
如果某个细分的用户群体不满足于EFG的基础配置,还希望得到A功能,并愿意多支付20元,那么产品就可以卖到60元。事实上,在一个大的市场基数中,每一种需求组合都会对应着或多或少的个体用户,如上图,不同的需求组合对应着不同的支付意愿,由此形成了不同的细分用户群体。
为了更有效的找到目标用户群体,品牌会有意识的归纳用户的共同社会特征,如生活在一二线城市、女性白领、高知背景、20-35岁……,由此形成了所谓的用户画像,它反映的是用户购买概率的高低,是品牌的一种用户显性甄别工具,并不代表着消费的必然性。
由上文所述,产品甲提供的价值组合ABCD+EFG明显是过剩的,是超越了几乎所有用户的消费需求的。这并不是我们为了论述枚举的极端个例,几乎所有的消费品都是功能超配的。从成本的角度,这样的做法并不经济,因为每增加一种非基础性功能,都意味着成本的上升。品牌愿意这样做,目的分为两种:
更高的溢价:更多的功能配置意味着更高的溢价可能。如上图,对于AB+EFG,用户愿意支付的金额是90元,而如果是A+EFG,即使用户勉强接受产品,愿意支付的也只有60元。因此对于品牌来说,真正支撑溢价、提高盈利能力的并不是基础的EFG功能,而在个性化的AB上,这也是品牌高端化的基础。
更多的用户:我们打造产品甲,是希望通过ABCD+EFG的功能组合,可以满足多个不同的细分人群。如果仅有A+EFG,能够覆盖的用户是有限的,失去了未来拓展用户群体的操作空间。因此品牌是愿意适度过剩配置产品功能的,尽管成本上不是最优解,但是品牌有了未来获得更大用户基数的可能性。
基于上文的论述,物理属性是极易同质化的,尤其是日用消费品牌,很难在这个方面建立竞争壁垒。假设随着市场需求的变化,要求B功能的用户基数越来越大,抢先推出B+EFG产品的品牌会抢占先发优势,70元的售价也会带来丰厚的利润。但很快竞争品牌会推出同质化的产品,为了抢占市场份额,它们的价格会更低,慢慢的B+EFG的价格会下降到60元、50元甚至逐渐成为品类的基础配置。
我们认为:基于功能性打造产品,是一个价格竞争的无限循环。一旦大众用户接纳了某个新功能,会迅速成为品类产品的标准配置,溢价也会随之减退到一个很低的水平。因此除非满足的是细分群体的小众需求,否则基于物理功能是很难打造出高端品牌的。如上文所述,我们正处于从生产社会向消费社会的过渡阶段,供给的惯性调整需要时间,严重的功能产品过剩,是国内日用消费市场无限内卷的关键原因。
结合上文的分析,基于ABCD+EFG的功能组合,产品甲可以在40-150之间自由定价。但在现代零售体系中,是不允许浮动定价的存在的。因此品牌需要选择一个确定的金额作为产品的价格。这个选择非常的关键,它直接决定了产品可以覆盖用户群体的理论最大值。如产品定价150元,只能卖给渴望得到ABCD+ EFG的用户,而如果定价100元,价值总额超过100元的用户都可以成为品牌未来拓展的目标人群。对于消费品牌来说,用户基数是一个至关重要的经营指标。
因此定价不是一种方法论,是一种选择,是品牌在选择可能购买的用户群体及其对应的个体利润预期。当产品甲选择了定价100元,理论上可以覆盖8个用户细分群体,相比定价150元,用户基数更大,但对应的个体利润长期回报要更低一些。由于用户基数和单位利润的对冲关系,延伸出两种基础的定价策略:渗透定价和撇脂定价。考虑到国内的供应链能力,我们更建议品牌渗透定价,在功能窗口期内拿下更大的市场份额。
如上图,我们讨论的是一种极简模式:每项功能对应的价值是不变的。在实际的经营过程中,情况比模型要复杂的多。如上图,同样是产品功能价值120元,BD+EFG和ACD+EFG都是符合条件的,由此对应着两个不同的细分用户群体。即使在ACD群体内部,也会因为不同用户的认知差异而出现分化:有些用户是如上图分拆的那样A20+C10+D50,而在另一些用户的眼中,D并没有那么重要,A和C更关键一些,因此价值组合是A30+B20+C30。
庆幸的是,这对于实际操作的影响不大,只是我们要清醒的认识到个体用户是极具差异性的,任何统计工具都是一种基数上的概率累计,并不代表所有人。这种价值认知的差异性更多体现在非购买人群上。如同样是ACD的组合,目标用户群体之所以认可其价值,是因为D提供的功能对于他们很重要。但对于另一个细分群体,D的价值可能从50元缩减到20元,导致ACD+EFG的总价值降到90元,120元的售价显然是不划算的。
这种现象通常出现在细分品牌进入到大众市场的时候,成分安全、无防腐剂也许在母婴人群中是一种高估值的功能属性,在大众用户群体中则未必。因此同样的产品和价格,不同人群的接受程度判若云泥。对于品牌来说,进入新的用户群体,既然已有的ACD组合没有说服力,就需要分析新群体的需求,重新调整卖点组合,ABD也许就是奏效的。如果无法从功能配置上突破,引入精神价值也是种常见的策略。
我们做个简短的小结,方便大家理解:从供求的角度来看,产品的物理功能配置总是超出绝大多数用户实际需求的,这种做法并不经济,但为了覆盖更多的细分用户群体,品牌是可以接受这样的成本浪费的。
当品牌确定了产品定价,理论上功能价值总和超过价格的用户群体都可以作为品牌未来的销售目标,而支付意愿低于价格的用户群体是被品牌放弃的。因此定价不是一种方法论,是一种选择。
对于同一款产品,不同用户群体的差异在于同种功能的价值评估上。因此当品牌拓展至新的用户群体时,大概率会遭遇到原有功能卖点组合说服力不足的问题,调整广告内容、引入新的精神价值都是比较常用的方法。
如果读到这里,你感到有点沮丧,觉得以上的内容过于理性、难以操作。恭喜你,你应该是读懂了。作为品牌,我们应该理解用户决策基础模型是什么,才能够有的放矢的做事情。在实际经营中,用户没有那么多的时间和精力去做如此理性的分析,因此决策往往是偏向于简单而模糊的,品牌的操作难度要低得多。
如上文所述,我们是站在理性人的角度上,系统的解构了产品价值,即用户愿意启动system2,花费时间、精力去搞清楚不同产品卖点的市场价值,选择自己需要的卖点组合,然后得出一个近乎冷酷的意向性价格。
很明显,这是不可能的,因为我们的时间和精力是有限的,会尽量避免启动system2,会选择更高效的system1寻找一个满意解,而不是最优解。这种简化的倾向决定了用户消费决策上的模糊化,也为用户消费习惯、品牌忠诚度等市场现象留下了操作空间。
结合system1的决策特点,我们简单分析下三种常见的用户消费决策类型。
品类价格对比
为了节省时间和精力,我们在使用system1的时候,会对日常遇到的各种信息,采用分组归类而不是单独存储的方式来记忆,即大脑会抓取信息的一些显性标签、合并到不同的认知模组中。每个模组都默认为拥有相同的属性内容(如碳酸饮料是褐色、带有气泡的甜味液体)。当人们获得新的信息后,就可以通过分组归类、对比属性的方式快速的做出判断了。消费的过程也是如此,是以细分品类的方式划分认知模组的。
因此用户判断一个新产品的性价比,最常用的方式是品类的价格对比,即通过抓取新产品的显性标签(如林清轩、山茶花精华油、30ml、599元)分组归类,对比模组的通用属性(如国产品牌、精华、30ml、150-250元),以快速的得出最终的判断。模组中相关产品集中的价格带,我们称之为品类价格认知区间。如果品牌定价在区间范围之内,引导用户做出预期的性价比判断是比较容易的,成交效率相对较高。
如果新产品溢价偏高,很容易被system1自动判定为低性价比。除非品牌有能力说服用户跳转到system2,花费时间和精力去了解产品为什么贵。由于操作上有难度,短期的成交效率通常是比较低的。
另一种相对极端的操作:通过远低于品类价格认知区间的产品定价,获得最大化的成交效率,但如果无法保证复购,品牌也会因为经营成本的上升而陷入困境(完美日记就是典型的案例)。因此我们认为定价本身就是一种成交效率和未来利润之间的权衡。在绝大多数情况下,经营者只能偏重于一方。
基于品类模组的价格对比,最重要的影响因素是用户关注度:关注度越高,品类的价格区间指向越清晰。对于绝大多数的消费,用户的性价比判断依然来自于一个大致的价格区间(如精华定价在150-250之间)。如果指向性从宽泛的品类向品牌甚至单品聚焦,品类价格认知区间会收窄,用户的价格敏感度会提高,这对于想要获得高溢价的新品牌很不友好。如我们对于矿泉水2元左右的价格认知来自于农夫山泉,有矿们想要说服用户接受更高端的品牌定位,难度是非常大的。
品牌价格对比
如上文所述,用户基数的最大横切面是生理需求,精神需求则是在满足更加细分的用户群体,因此品类的价格认知区间通常指向功能性品牌集中的价格带。如果出现具有代表性的龙头品牌,品类的价格认知区间会收窄并且趋向于品牌定价,用户可以据此做出性价比的判断。以智能手机为例,小米定义了2000元左右的品类价格区间,并在很长的一段时间内成为衡量竞品性价比的标尺。
对于品牌来说,成为品类的性价比衡量标尺,是有利有弊的:
优势:品牌已经成为品类龙头,有着较高的市场影响力和销售份额。竞品想要在相似配置的情况下获得更高的溢价,需要提供不一样的功能价值或精神价值,并引导用户进入system2,如上文所述,操作上是很有难度的。这种优势在高单价品类中会更加明显,低单价品类的用户购买随意性增大,会有一定的削弱。
弊端:品牌的用户认知容易固化,尤其是产品价格带上。如果品牌寻求更高的产品溢价,就会面临着老用户的质疑和挑战,这个问题在小米上特别的典型。对于品牌来说,升级之路往往意味着重建新的用户群体,可能会带来前期经营成本上的浪费和未来经营上的不确定性,这是诸多品牌首鼠两端,试图平衡的原因。
在这里,我们引入“独立定价权”的概念,即竞品价格的变化对于品牌销售的影响:影响越小,意味着品牌拥有更独立的定价权;反之则定价权的独立性越弱。结合上文,当品类尚未出现龙头企业时,由于产品之间的高度同质化,竞品的价格变化对于品牌的销售影响很大。而一旦出现品类的龙头品牌,它就拥有了相对其他竞品更独立的定价权,即品牌促销对于竞品的冲击更明显,反之则品牌受到的冲击是被削弱的。
在实际经营中,除了龙头品牌取代品类成为性价比的衡量标尺,还有一种反向操作,最具代表性的就是“大牌同款”。如上所述,高端品牌(俗称大牌)的高溢价来自于精神价值的塑造,一些经营者利用了用户对于大牌价格的固定认知,撇除绝大多数的精神属性,重点强调产品功能的同质化,以更亲民的价格来满足一部分想要购买大牌但预算有限的用户群体,对应的也获得了相对较为丰厚的利润空间。
独立价格对比
客观的评价,基于品类/品牌的价格对比是用户利用system1做消费决策的绝对主流,但经营者们期望的是一种更小众、更极致的状态:独立价格对比,即用户看到品牌产品时,只会与大脑中的过往消费经验对比,不会考虑到竞品的部分。从消费的底层理解,这是一种理想化的状态,因为所有的购买最终指向了用户时间、精力和支付能力的争夺。品牌谋求的不是绝对的独立,而是尽量降低外部竞争对于用户消费决策的影响。
结合品牌价格对比的内容,在中心化渠道&媒体时代,基于物理属性的超级大单品并不少见(如农夫山泉、康师傅红烧牛肉面),这些几乎以一己之力定义了品类的超级单品,可以有效的压制竞品的媒体曝光和渠道上架,容易成为用户品类价格认知区间的锚点。但在碎片化的电商/社交媒体体系内,用户消费的个性化被充分的释放,越来越难以出现统治级的超级大单品,复刻基于物理属性的独立价格对比,难度越来越大。
与此同时,在高端消费领域,尤其是奢侈品中,知名品牌的独立价格对比正在不断增强,每次涨价前都会有一波消费的热潮。结合上文的分析,我们认为这种让人惊讶的现象与品牌的消费利益结构有关:
基于物理属性的超级单品,始终无法摆脱同质化带来的价格竞争,当外部媒体&渠道环境不再支持的时候,昔日的龙头也面临着巨大的挑战,这一点从耐克、阿迪达斯的市场表现可窥一斑。
奢侈品的用户消费价值主要来自于社交反馈,这在最大程度上摆脱了属性同质化带来的冲击。再加上品牌长期坚持的价格稳定策略,用户预期更稳定,日元暴跌都会成为用户扫货的理由。
因此我们的判断:未来的日用消费市场,只有超高端的部分,会因为经营的特殊性,形成越来越强的独立定价权。在大众消费市场中,供给过剩会导致更加激烈的价格竞争,用户的消费稳定性会更低,很难再出现超级单品了,大概率是多强的格局,头部品牌会主导品类价格认知区间,初创品牌如果没有精神价值的强内容能力,建议适当控制溢价的尺度,顺应用户对于品类价格的认知。感兴趣的小伙伴可以打开唯品会,相信会有比较大的感触。
小结
结合现在的市场状态,用户在消费决策时,主要取决于品类的熟悉程度:越熟悉越趋向于品牌甚至单品价格对比,反之则是趋向于相对泛化的品类价格认知区间。对于品牌来说,选择大致有三种:通过硬钢的方式去抢夺龙头品牌的核心用户;顺应泛用户的品类价格认知,做好沟通说服的工作;强化内容能力,跳出品类价格认知区间,去争取更高溢价的消费群体。
具体怎么做,其实要看市场状态了:如果想做矿泉水的生意,与农夫山泉的一战在所难免;如果想做护肤品,泛用户的生意已经可以吃的挺饱了;如果想做极度内卷的女装生意,做内容做溢价才有未来。
如上文所述,人类基于动物的本能,为了节省时间和精力,更多的是在依靠system1做出消费决策。在产品利益结构中,用户最容易感知到的是生理需求,但由于相关的产品供给严重过剩,品类价格认知区间会逐渐趋向于成本化。理论上,溢价可以增加品牌的利润率,从而改善企业的经营状态,但说服用户接收溢价,需要调动system2,这是个很大的挑战。想要阐述清楚这一点,需要从定价的基本作用开始。
交易标的
如上文所述,用户是通过购买产品来解决自己遇到的问题的,即用户支付货币购买了一定的产品消费利益。这里涉及到两个交易的标的:一定金额的货币(即价格)和用户认可的产品价值(即价值)。如下图,我们认为后者是产品价值结构的子集,必然会存在一定的价值冗余。具体到个体产品,价值结构也是各有不同,但都是由不同比例的功能体验、购买体验、情绪价值、价值观共鸣、标签价值和资产价值构成的。

用户角度:遇到的问题是确定的,对应的产品价值需求也是确定的,为此愿意支付的价格预期也是相对清晰的。如果产品能够满足用户的需求,购买的关键就在于产品价格了。如果产品定价高于用户预期,很容易被system1判定为低性价比,涉及到真金白银,用户购买的概率会大幅度的降低。反之如果与用户的预期基本吻合甚至低于预期,说服购买产品是相对容易的。即对于用户来说,以可接受的货币金额(价格)购买提供解决方案的产品(价值),是一个公平的交易方式。
品牌角度:产品售价是确定的,价值母集也是确定的,因此难点在于筛选出针对性的价值子集,通过沟通渠道向用户证明:产品是可以更高效的解决他们的问题的。如果产品价值组合顺利的打动了用户,销售成功的概率是很高的;反之,如果用户无法认可价值组合,基本上不会购买产品。品牌需要重新审视一些具体的操作,如沟通渠道的效率、价值子集的重新组合……即对于品牌来说,想要以期望的价格售卖产品(价格),至少需要提供高于用户预期的产品价值组合(价格)。
由于本文是站在经营者的视角上的,我们更多是将价格视为用户交易中的恒定标的:对于用户来说,价格意味着对等的货币支付;对于品牌来说,价格意味着对应的价值组合,而要实现前者,品牌必须做到后者,因此经营的重点应该放在用户沟通上,即如何通过价值的组合与传递,说服用户接受产品定价并下单购买。想要获得溢价,就需要构建出带有一定壁垒的差异化定位。
用户选择
如上文,定价可以视为品牌与用户的交易标的,即产品提供什么样的消费价值,对应的用户支付多少金额的货币。在完成交易的同时,品牌也悄无声息的做出了用户群体的选择。这里再次引用上文中的案例(如下图):ABCD+EFG的价值组合可以覆盖40-150元的用户群体。当品牌选择定价80元时,说服80-150元区间的用户相对容易,因为他们的产品价值感知是高于价格的;而低于80元的用户,因为价值感知不足,品牌不得不放弃。

对于品牌来说,定价的高低与核心竞争策略有关。比较常用的定价策略还有两种:
如果产品定价从80元调整为50元,可以覆盖更大的用户基数,虽然单个产品的毛利率会下降,更高的市场份额会带来长期的利润回报,因此也被称之为渗透定价。
如果产品是有一定的先发优势的,可定价在120元,根据市场的竞争状态逐步下调价格,最终定格在80元,这种兼顾利润率和市场竞争的手法,被称之为撇脂定价。
无论品牌选择哪种定价策略,都有阶段性增加销售额的需求(如双11、618),因此阶段性的促进销售(即促销)是一种常规的运营策略。以定价80元为例,60-80元的用户并非没有购买需求,只是对于产品的价值认可程度达不到80元,品牌的降价促销(60元特价)可以迅速的建立这一部分用户的正向性价比感知,形成销售额,但这对于正价购买的老用户是有伤害的,因此品牌促销要有理有据,尽量获得老用户的认同。
事实上,不同价值段的用户数量并不一定是线性分布的。由于各品类市场差异明显,上图仅以线性关系方便展示和说明,希望不会误导大家。因此品牌在定价时,要充分考虑到用户基数的分布,没有足够的销售规模,高定价带来的高利润率并不能给企业带来期望的利润额。目前中低端消费依然是用户市场的主体,这也是我们不建议品牌过分追求高端化的原因之一。
经营取舍
对于品牌来说,定价不仅仅是产品价值内容的标的、用户群体的选择工具,也代表着一种经营上的取舍。对于任何经营者,永远不变的KPI是利润,对应的两个变量是销售量和利润率。想要获得高利润,最理想的状态是销售额增长迅猛、利润率维持在预期的高位上。消费品的经营也是如此,因此一些高价且畅销的品牌,如SKII、Lululemon、Apple、LV,成为了一些创始人/商业媒体们膜拜的对象。
其实很少有人关注到一个细节:短期的销售额和长期的高利润率,理论上是无法兼得的。品牌想要快速的销售变现,最有效的操作是降低产品售价,放大高性价比的感知人群基数,这意味着产品会长期处于一个较低的利润率水平上。反之,品牌想要获得长期的高利润率,高定价是一个基本动作。由于品牌需要附着更多的精神价值,想要快速的说服用户是很困难的,无法实现销售额的短期高增长。
因此我们认为:产品定价是短期销售额和长期利润率的平衡器,即品牌在做产品定价时,其实是在做短期成交效率和长期利润率之间的权衡。很遗憾,经营者只能够侧重于一方。如果是大众消费品,市场规模的天花板很高,销售额是利润的主要贡献点,利润率合理即可,定价会侧重于中低端,以提高产品的市场竞争力;小众消费由于细分规模有限,利润率成为了主要贡献点,因此产品会趋向于专业化,以高端定位为主。
如上所述,定价并不是一种方法论,而是一种经营上的取舍,这是本文最重要的观点。产品定价的高低,只是服务的用户群体有所不同,并没有品牌的优劣之分,我们是旗帜鲜明地反对“高端优越论”的。如果品牌想要打入中高端市场,就需要品牌符号与高阶的精神价值(如价值观共鸣、标签价值)强绑定,这对于经营能力的要求是更高的,希望创始人们有充足的思想准备。感兴趣的小伙伴,推荐关注观夏最近两年的市场动作。
如上文,基于经营者的角度,我们论述了定价的三个基本作用:产品价值内容的标的、用户群体的选择工具、短期销售与长期利润率的取舍。下面我们换个视角,基于用户的维度解构定价的第四个基本作用:购买理由。价格可以成为用户购买产品的理由,因为价格本身就是一种标签符号。例如当我们谈论春节去哪里玩的时候,欧洲、日本还是三亚,用户的心理感受是不一样的,这种差异来自于消费价格所形成的标签价值。
从标签的强度来看,低价和高价是更受人关注的。一般情况下,低价往往与经济困难、人比较抠等负面联想相关联,人们为了保持自己的社交形象,会更愿意在可见性品类(如服装)上花钱消费,而在自用场景(如家居产品)上会更加节省。一些低价品牌/零售商为了提升销售额,会有意塑造“低价=精明”的消费观念,尝试为用户提供购买的遮羞布。如果能够得到媒体的驱动并形成一定的社会共识,低价消费就会变得大行其道,正如当下一般。
另一个极端,购买高价产品(如奢侈品)是一种社会财富的象征,是用户在用消费产品的方式向社交圈暗示自己的经济实力,因此贵就成为他们的购买理由。因为贵,所以能够买得起的人就少,产品就可以代替银行卡里的数字成为个人的身份标签。而在品牌长时间的宣传驱动下,社交圈会持续不断的为使用者提供期望的社交反馈,这才是高端产品的核心消费价值。贵不一定可以成为奢侈品,而奢侈品一定要是贵的,因为贵是一种购买理由。
如上文所述,我们正处于一个从生产型社会向消费型社会过渡的阶段,应该鼓励更多的人从消费有用向无用消费过渡,无论是满足即时情绪的盲盒产品,还是能够带来个人标签化的奢侈消费,它们都是在消化一部分高收入人群的冗余购买能力,让现金流入市场形成购买力,这也是国内消费品牌摆脱同质化的价格内卷,真正建立百花齐放的小众差异化消费生态的正确路径。具体怎么做,前文讨论了很多,不再赘述。
小结
我们花费一定的篇幅来论述定价的基本作用,其实想要传递一个重要的观点:定价不是一种方法论,也没有一套非常完整的方法论,更多的是一种选择。当我们敲定了一个产品的价格,其实就选择了什么样的产品价值内容,选择了哪些用户群体,选择了当下的销售效率和未来利润率,也选择了为用户提供什么样的购买理由。而这些对于一个品牌来说,可太关键了。希望这些内容对于大家会有所帮助,感谢你的阅读时间。
下文我们将对定价的基础逻辑做一个简单的分析,来解答“术”之上的一些常见问题,也为下一章节的通用方法论提供基础的认知支持。
价格鸿沟
如上文所述,我们系统的解构了用户消费利益的六种形式:功能体验、购买体验、情绪价值、价值观共鸣、标签价值和资产价值。在实际应用中,这种偏理论性的模型是有一定的难度的,为了解决这个问题,我们做了一些更适宜日常操作的简化:

如上图:功能体验/购买体验满足的是用户的生理需求,优点是用户易感知,说服成本较低,缺点是产品易同质化,价格竞争十分激烈,品牌的溢价相对有限。如果想要获得更高的溢价,品牌就需要进入到精神价值领域中,最常见的操作是叠加短期的、脉冲式的情绪满足,通过情绪价值说服用户接受更高的产品溢价。如果品牌提供的情绪是长期且高度一致的,就会形成独特的价值表达,用户价值观上的共鸣可以进一步的提高产品溢价,消费关系也是长期且稳定的。
如果品牌可以突破简单的二维沟通模型(品牌-用户),说服用户所在的社交圈向使用者提供持续、稳定的社交反馈,就可以形成更大差异化的三维沟通模型(品牌-用户-社交圈),用户价值会脱离产品生理价值的约束,溢价空间是没有上限的,即用户为了满足更高阶的精神需求,愿意支付远超产品物理属性的价格来购买产品。客观评价,形成社交共识的操作难度极高,但高定价带来的丰厚利润,令无数品牌趋之若鹜。
结合上文的分析,基于大众用户的生理需求满足是极易同质化的,因此产品的创新红利(包括功能创新和体验创新),都是存在时间窗口期的。由于互联网加速了信息流动速度,窗口期是越来越短的,因此产品不得不面对快速同质化后的价格竞争,无法支撑品牌期望的溢价。
我们把这种现象称之为价格鸿沟,即仅仅依靠生理需求的优化,品牌溢价的上限是相对较低的,想要跨越鸿沟,品牌需要进入到精神价值领域,这也是很多新锐升级失败的原因。而在精神领域中,最易操作的是时效较短的情绪价值。价值观共鸣和标签价值则需要更长时间的认知沉淀,对应的品牌数量相对较少。
定价流程&4P
在实际运作中,有一个问题是经常被争议的:先做产品后定价还是先定价后设计产品?客观评价:产品-定价模式在市面上更为普遍,绝大多数品牌都是先开发产品,然后根据市场竞争状态定价的。学院派更推荐定价-产品模式,可以更好的贴合目标用户的消费需求,让产品更有竞争力。我们认为两种模式本身并无优劣之分,差异来源于品牌能力的不同,由此形成了4P的结构性差异。

如上图,基于基础营销理论,品牌在设计产品之前,需要做好STP的准备工作,即通过市场细分、目标市场和市场定位三个步骤,清晰的描绘产品将要满足的用户人群和消费需求,然后根据4P逐一安排工作,具体的也可以拆分为产品(产品+定价)和销售(渠道+推广)两个环节。对比两种模式,最大的差异点在于产品环节,即产品和定价孰先孰后的问题。
如果遵循定价-产品模式,品牌会在STP环节大量投入,通过深入的用户研究,精心挑选目标用户及其对应的某种尚未得到很好满足的需求,由此推断出用户的支付意愿。结合上文所述,品牌可以据此定价并设计产品价值结构,以满足用户的性价比需求。基于这种模式,品牌需要大量投入STP并保持耐心等待研究成果,多见于中高端品牌,用户愿意为了更贴合自己需求的产品设计、更懂自己心思的精神内涵支付高溢价。
如果品牌处于竞争激烈的中低端市场,资源是相对有限的,无力维持STP的高投入,更多是参考竞品开发产品,工作的重心会从打造高差异化的产品转向销售能力上,即渠道和营销是品牌的核心竞争力。目前这种模式是市场的主流,优点是团队能力要求更低、对于市场的变化反应更快,但从一开始就会让产品陷入同质化的激烈价格竞争中,因此多见于多样化的消费品类(如零食)和低差异化壁垒的品类(如服装)中。
客观的评价:两种模式只是各有侧重,而不是非此即彼:定价-产品模式更侧重于前端的用户研究,而产品-定价模式则更侧重于后端的销售能力。目前市场上流行一种极化的策略:放弃用户研究,以抄袭+低价的方式打爆品。这种策略多见于白牌,在一些品类上是有效的。但激烈的价格竞争会极大的缩短产品的生命周期,导致大量的白牌昙花一现,很快就消亡了。
天平模型
如上文所述,学院派是更推荐定价-产品模式的,因为产品-定价模式是有天然局限性的,尤其是在品牌定位中高端或谋求升级的时候。下面我们引入一个新的工具-天平模型,帮助解释这个问题:

如上图,托盘天平的使用规则:固化左盘的称重物,通过不断的增加右盘的砝码寻找平衡点。在实际操作中,左盘的定价是一个相对独立且完整的存在,而用户价值是由多种来源构成的,就像右盘中的砝码一样,可以增加或者减少。想要形成说服用户下单的性价比感知,左盘的物(价格)要小于或等于右盘的砝码总重(用户价值)。
若品牌采用定价-产品模式,相当于先确定了左盘上的价格,不断的增加右盘的砝码(用户价值),直到左右平衡,找到用户性价比的临界点。在此过程中,品牌基于STP用户研究构建出对应的用户消费利益结构(包括生理价值和精神价值)。这对于中高端品牌至关重要,因为精神价值的表达载体是品牌符号,尤其是相对高阶的价值观和标签价值,是需要品牌持续且稳定的情绪表达的,提前的规划更有利实现这一点。
若品牌采用产品-定价模式,大多是参考竞品,提供相似的用户消费利益结构,定价一般也是上下略有浮动。如果竞品是以生理价值为主体,品牌从一开始就陷入了高度同质化的价格战,销售能力成为品牌的核心竞争力(如超头直播、信息流投放)。
如果竞品已经积累了一定的精神价值,品牌起盘容易陷入说服力不足、成交率低下的问题。由于缺少规划,品牌的操作往往是盲目而粗放的,VCR短片、代言人、事件营销轮番上阵,高端新锐们在这个问题上尤为突出。
如上文所述,两种模式并无优劣之分,只是适用的场景有所不同。目前国内消费市场内卷严重,原因有很多,于是升级和中高端化就成为很多品牌的经营目标。我们分析产品-定价模式的局限性,旨在阐述一个观点:在STP+4P的基础营销模型中,如果不把用户研究提到一个重要的位置,依然沿用惯性的销售逻辑运作市场,品牌与期望的中高端化大概率是要南辕北辙的。
用研与场景化
关于STP和4P的应用,用户研究是一个令很多人脑壳疼的问题,毕竟用户怎么想的,是很难量化的。如下图,我们介绍一种相对基础的方法:场景化。需要说明的是,场景化并不能代替STP用户研究,但可以作为一个很好的辅助判断工具:

开发产品:由于用户研究的资源是有限的,在开发产品前,场景化可以协助筛选,帮助品牌找出值得优先研究的用户群体。
用户拓展:当品牌谋求新的用户群体来保证增长时,场景化可以预判可能的用户消费需求,品牌可结合市场调研验证结果。
场景化的价值在于它是一个可观察、可描述的定性研究方法论,即便是同一个用户,不同的场景也会对应不同的消费需求。同一个男生,下午和死党citywalk,穿着舒服即可,可能以运动装为主,价值约在500元;晚上和女生相亲,需要正式一点,可能需要一身3000元的正装。类似的例子不胜枚举,当品牌明确了用户的消费需求,也就具象化了他们的支付意愿和产品内容,可以有条不紊的进入用户消费利益的结构化阶段了。
如上文所述,品牌满足大众用户的生理需求时,基于功能属性和购买体验的用户感知是相对容易的,场景化的工作相对简单,品牌有比较大的试错空间。但如涉及到较大比重的精神价值,面对更加细分的用户群体,品牌腾挪的空间有限,需要更了解用户,清晰的知道什么样的表述是可以打动用户的。对于品牌来说,无论什么定位,至少要能够一句话清晰的描述产品的使用场景,否则产品的销售是会遇到比较大的挑战的。
除了产品开发和用户拓展,场景化也可以用来粗略判断品类中短期的发展趋势。以香水为例,中高端新锐虽然各有自己的说辞,但都很难说的清楚大众用户的使用场景是什么。而礼品场景就会清晰很多:作为一种有品位的产品,送女友/送闺蜜都是很合适的。因此我们判断国内香水市场的成熟还需要一个比较长的时间周期。同理咖啡市场,现在的赢家为什么是现制咖啡而不是新式速溶?为什么是瑞幸而不是Manner们?有很多值得思考的地方。
小结
用户的消费利益结构中,生理价值和精神价值之间并不是自然过渡的,而是存在着价格鸿沟,即生理价值由于同质化,溢价是有上限的,当超过一定的价格区间,品牌不得不引入精神价值作为用户购买的说服理由。
这里涉及到两种不同的产品开发模式:产品-定价模式更偏向于生理价值的满足,而定价-产品模式则基于STP用户研究,对于用户消费价值尤其是精神价值的规划是更完整的,因此更多见于中高端品牌。当品牌希望通过升级跨越价格鸿沟时,需要调整运营模式,将工作重心从前端销售转移向后端的用户研究。为更有效的利用用研资源,我们建议引入场景化来辅助判断。
本文来自微信公众号:CK商业逻辑研究,作者:CK