扫码打开虎嗅APP
出品|虎嗅科技组
作者|余杨
编辑|苗正卿
头图|视觉中国
11月12日消息,GPT-5.1正式发布,在GPT-5 系列的基础上推出了GPT-5.1 Instant (即时版)和GPT-5.1 Thinking(思维版)。
根据 OpenAI 的官方公告,前者比其前代产品“更热情、更智能,也更善于遵循用户指令”,后者“更容易理解,处理简单任务速度更快,处理复杂任务更持久”。在大多数情况下,系统会自动为用户匹配到最合适的模型。
OpenAI表示,这一次升级更多从用户的角度考虑,不仅要做到智能,还要让人乐于交流。因此在智能和沟通方式上都做了提升。
但OpenAI 似乎越来越俗气了。
离智能越来越远
具体而言,ChatGPT 的语气可供调整,开发者引入了更加“直观有效”的控制选项,用户可以选择不同的风格模式进行对话。

事实上,这些预设选项今年早些时候就发布过,这次更新主要新增了“专业”、“坦诚”和“古怪”等选项。原“默认”、“友好”(原“倾听者”)和“高效”(原“机器人”)选项被保留了下来,同时,OpenAI表示已经对这些选项进行了优化,从而更好地对用户做出反应。
除了这些预设选项之外,OpenAI也在允许用户直接在设置中调整 ChatGPT 的特性方面做了努力,包括回复的简洁程度、亲切程度、易读性以及表情符号的使用频率等等,从而实现更精细地控制 ChatGPT 回复方式。
在收到大模型内容过于“谄媚”的批评之后,这一次OpenAI直接把谄媚穿在了身上,把选择权交给了用户。
乍一听很美好,但仔细审视,相较于ChatGPT 前几次“令人震惊”的进步,它带来的惊喜感越来越少了。
毕竟,用户对人工智能的期待是性能,而不是语气。搞生产更需要人工智能的实用价值,而不仅仅是情绪价值。抛开了效率的提升,随着人工智能离“智能”越来越远,Chatbot的属性也越来越接近玩具的价值。
在这个板块的更新中, AI 最大的智能似乎体现在:如果感觉设置过于麻烦的话,ChatGPT 也支持在对话过程中对特定的语气或风格进行调整,它可以主动询问用户,而无需进入设置。
接下来对GPT-5.1的亮点进行盘点。
“听得懂人话”
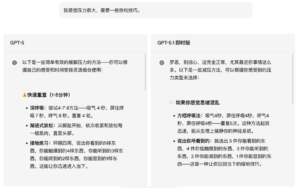
OpenAI表示,GPT-5.1 Instant (即时版)默认更加亲切自然,更具对话性。与8月份推出的GPT-5模型相比,官方给出了如下的案例。

在这部分示例中,GPT-5.1 Instant (即时版)似乎只是在语言修辞上做了一些提升,总的来说干货不多。
第二部分,GPT-5.1 Instant (即时版)改进了指令执行能力,比如,用户发出“始终用六个字回复”的指令时,模型的回答有了提升。

相对于老模型的“听不懂人话”,新发布的即时版虽然没有完全合规,但在对指令的理解上有了一定进步,即时版的回答显然更加简洁。
官方表示,GPT-5.1 Instant 首次运用自适应推理技术,在回答更具挑战性的问题前,能够自主决定何时进行思考,从而在保持快速响应的同时,给出更全面、更准确的答案,在 AIME 2025 和 Codeforces 等数学和编程评估测试中表现不俗。
“遇强则强,遇弱则弱”
而GPT-5.1 Thinking(思维版)在线程上更加灵活,它可以根据问题的难度调整思考时间——对于难题,它能给出更详尽的答案;而对于简单问题,它则能更快地给出响应。数据跑分如下:

有意思的是,根据以上数据,两个模型的思考时间都设置为“标准”,与GPT-5 相比,处理速度快的任务时,GPT-5.1 Thinking(思维版)更快。但处理速度慢的任务时,GPT-5.1 Thinking(思维版)也更慢。整体表现得“遇强则强,遇弱则弱”。
OpenAI表示,GPT-5.1 Thinking(思维版)减少了专业术语和未定义词汇的使用,回答更加清晰,尤其适用于工作中的复杂任务和解释技术概念。
比如针对“解释 BABIP 和 wRC+”任务,升级前后的对比是这样的:


在左右对比中,整体的信息量并没有发生大的变化,但新升级的思维版针对公式给出了更多的解释,很像是带有导读的“教师版讲义”。
这两个新模型将于本周开始向 ChatGPT 用户推出,基于上一次“断崖式”体验引发的用户不满,这一次ChatGPT给了三个月的适应期,旧的 GPT-5 模型将在 ChatGPT “旧版模型”下拉菜单中保留三个月,之后再下架。
整体来看,对选择困难症来说,这次的语气更新实在是太“概念股”了。OpenAI 似乎在回应市场的情绪需求,却也悄悄偏移了技术进化的主轴。AI 沾上商业气息,开始学习“好好说话”,技术也越来越“俗气”,随之成为一种“表面智能”。
可真正的智能,不应只是“更会聊天”,而是更懂世界、更擅推理、更能解决真实的问题。