扫码打开虎嗅APP
题图为电影《手机》。
电影《手机2》再次点燃了崔永元压抑多年的怒火,他与冯小刚在十五年前积攒的“旧恨”如今发展成了“新仇”,而作为电影主演之一的范冰冰则不幸中枪。
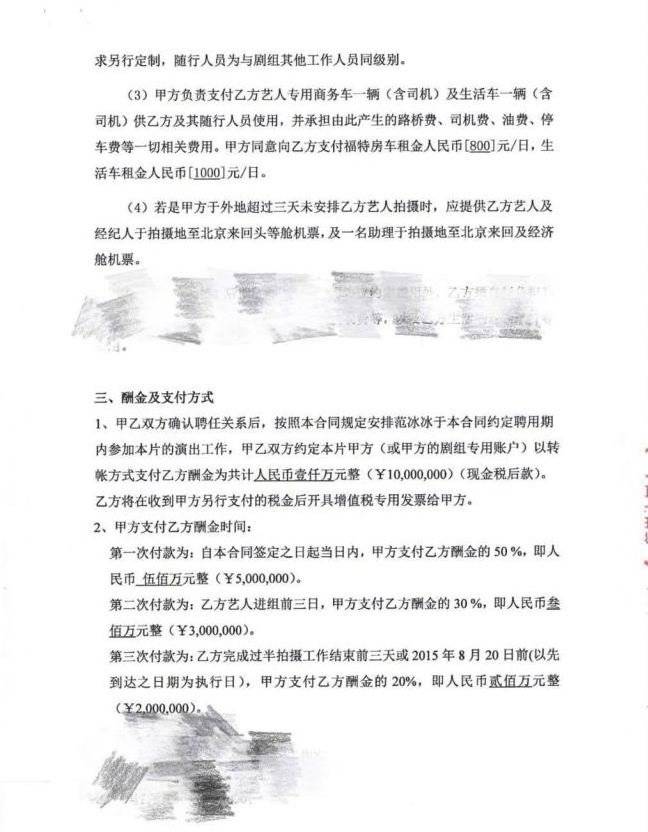
5月28日,崔永元通过微博曝光了几张演艺合同照片:“合同约定片酬为税后1000万元”,合同中还出现了范冰冰的名字。

29日,崔永元进一步曝光:“另行约定片酬5000万元。”“两合同共拿走片酬6000万元,这哥们儿
只在片场演出4天。”

尽管范冰冰紧急发布了“严正声明”,称崔永元侵犯合法权益,散布谣言,构成诽谤,但仍然没有阻止后者继续爆料。
6月2日,崔永元在微博写道:“我家铲屎官说,这就是大小合同。小的是演出200万,大的是策划监制748万加90万,再拿一麻袋现金......”
“4天6000万天价片酬”“阴阳合同”、偷漏税等等一系列行业内幕和潜规浮出水面。
目前,无锡市滨湖区地税局目前已经介入调查取证。事情的最新进展是,国家税务总局于6月3日发文称,针对近日网上反映有关影视从业人员签订“阴阳合同”中的涉税问题,国家税务总局高度重视,已责成江苏等地税务机关依法开展调查核实。

然而,事情又有了意想不到的反转。
国家税务总局发文当晚,崔永元向火星试验室表示:“4天6000万片酬合同”涉事明星并非范冰冰,并向范冰冰致歉。涉案人另有其人,且金额远超目前曝光金额的十倍以上。崔永元于今天(6月4日)再次媒体确认:大小合同不是说范冰冰。不过他还说:“我也不是澄清。我再重复一遍,我有一抽屉合同!影视圈这些事,国家是可以管管了!”
就本次事件,虎嗅咨询了税法专家王教授。
对于这两份合同,她表示费解:合同乙方是当事人的工作室,从约定看,报酬是支付给乙方的,采用转账,税务部门、金融机构可查,但括号后面又约定现金、税后,令人费解。同时,根据税法规定,报酬应该是指支付给个人的(自然人),而不是公司或者其他组织,支付给公司户或者其组织的,应该算公司或者其他组织的营业收入,支付阶段不计所得税,而是由公司或者其他组织年终计入企业所得税或者个体工商户所得税。
“因此,此处‘现金税后款’的表述似乎又可认定为支付给当事人的报酬、只不过由其工作室代收?要么,就是签合同时,双方对税法压根就不熟悉,不知道组织的营业收入和组织内某个人的劳务报酬是有区别的? ”
虎嗅对事件涉及的几个核心知识点进行了梳理,请根据需求自行划重点。
目前来看,大多媒体将“大小合同”等同于“阴阳合同”。对此,王教授对虎嗅表示:“如果合同明确约定这两笔钱都是支付给艺人本人的,无论是几份合同,都应该认定为艺人的劳务报酬所得,根据支付情况计征个人所得税。如果合同的约定属别的情况,则要按照合同约定并考虑其他因素综合认定‘片酬’的属性,再考虑如何计税。”
对于大小合同与阴阳合同的说法,大部分媒体的解释是:“大小合同”其实就是人们日常所说的“阴阳合同”。交易双方签订金额不同的两份合同,一份金额较小的“阳合同”用于向主管机关备案登记纳税;另一份金额较高的“阴合同”则实际约定双方交易价格,彼此对其秘而不宣。
王教授表示,应该正确界定“阴阳合同”:“有‘大小合同’,并不意味着就是‘阴阳合同’,因为制作方与明星本人、他们的所属公司,或工作室签的不同的合同。”
王教授认为,如果两份合同表达的交易内容除价格(金额)之外、其他内容基本相同的话,可以称之为“阴阳合同”,也叫“黑白合同”。其主要目的的确是逃避纳税,也就是常人说的偷税。这也是很多企业(税务实践中的纳税人)“两本账”的原因和目的。
“大小合同”中的“大合同”一般是指制作方与明星的公司或工作室签的、合同金额较大;“小合同”是跟明星本人签的、合同金额相对较小。在征税对待上,二者有区别,两份合同都是可以见光的。
“阴阳合同”一般是制作方直接跟明星本人、或者其公司/工作室签署的金额不等的合同,合同主体是同一个,其中一份可以“见光”(小额、避税等目的),另一份不能“见光”(大额、真实交易金额),所以叫“阴阳合同”。
“阴阳合同”是在税务、财务会计方面的违法行为。一经查实、税务机关有权按照真实的交易金额调整并确定纳税额,纳税人应承担补缴税款和税收滞纳金、接受税务行政处罚等法律后果。
“大小合同”应该是普遍存在的,但是要区分合同的主体。
以某明星(如范冰冰)为例,在一个具体的演出业务中,承接演出任务的“两个”主体:明星所在的公司或者工作室、明星个人,当然尤其是工作室模式的,工作室和明星个人是难以分开的,但法律上的确是两个主体。“大小合同”往往是大金额的合同主体是跟公司或者工作室签的,用于演出任务运营,纳税主体也是公司或者工作室;小金额合同往往是跟明星个人签署的,明星个人是纳税人。
目前,明星在签订演艺合同时主要有三种形式:以个人的名义;以个人工作室的名义,以影视公司的名义。三种形式的缴纳的税种和纳税金额相差甚远。
明星以个人名义签订合同,一般被视为劳务报酬,按现行个人所得税法,需按次纳税,具体算法是:
每次劳务报酬收入不足4000元的,用收入减去800元;
每次劳务报酬收入超过4000元的,用收入减去收入额的20%。
单次应纳税所得额在2~5万元之间的,加征5成,按30%的税率计征。应纳税额=应纳税所得额×30%-2000。
单次应纳税所得额超过5万的,加征10成,按30%的税率计征。应纳税额=应纳税所得额×40%-7000。
具体到本次事件,由于金额为5000万元,应该按照最后一个公式计算——5000(万)x40%-7000=1999(万)。得出,这位明星涉嫌逃避个人所得税将近2000万。
据财新网的报道,以个人名义签订的合同,支付其费用的公司有代扣代缴个税的职责,尤其是约定合同金额为税后收入的,明星本人不涉及偷漏税。
不过,也有业内人士表示,这种做法虽然存在,但已经不流行了。
据《一线》今日的报道,一位从业多年的资深影视制作人表示,现在即便有少量二、三流演员这么做,也只是为了“讨好”甲方,为自己争取上戏机会,“签两份合同,双方都一起逃税。”但对于像范冰冰那样的一线大咖而言,这么做的可能性并不高。“现在明星都有自己的公司和法务团队,不会傻到让甲方留有 ‘阴合同’的案底的。”而且,如今高收入的名人已经纳入税务局的重点名单,进行严格监管、定期汇报。
如今,明星的收入来源多样,且片酬不断攀高。
据21经济报道指出,“2016年,一二线演员的片酬增长了近250%,一部成本3亿元的电视剧,明星拿走2亿元片酬。”相关数据显示,部分国内演员的片酬甚至已达到影视剧全部成本的50%到80%。
为遏制此类现象发生,2017年9月,五部委曾联合下发通知,提出“严禁播出机构以明星为唯一议价标准”的要求。随后,中国广播电影电视社会组织联合会电视制片委员会等联合发布《关于电视剧网络剧制作成本配置比例的意见》。《意见》指出,各会员单位及影视制作机构要把演员片酬比例限定在合理的制作成本范围内,全部演员的总片酬不超过制作总成本的40%,其中,主要演员不超过总片酬的70%,其他演员不低于总片酬的30%。
但这些都无法阻止明星逃税,操作方式层出不穷:
1. 明星直接拿“税后片酬”,将缴税成本转嫁给企业。这种做法增加了制作方、出品方的投资成本。
2. 打白条,把白条(欠条、收条)当做交易的组成部分,但不体现在第三方,尤其是税务等监管部门能够捕捉到痕迹的方式,采取现金交易。但这需要明星及其公司或者工作室一方和制作方有很好的基础和默契,否则,这种无法拿到“台面”上的纠纷很难处理;同时,现在使用大量现金也有难度。
3. 分期付款。与明星私下达成协议,逃避了加成征收的税额。
4. 当下比较流行的做法还有成立工作室,按个体户纳税。
个人工作室并不是法律概念上的企业类型,设立人根据自身需求将工作室登记为个体工商户、个人独资企业、合伙企业等企业类型,适用不同的法律规范,明星工作室通常注册为个人独资企业。
按个人所得税法,工作室的生产、经营所得,其个人所得税应适用5%~35%的五级超额累进税率:
全年应纳税所得额不超过1.5万元的,税率为5%;
超过1.5万元至3万元的部分,税率为10%;
超过3万元至6万元的部分,税率为20%;
超过6万元至10万元的部分,税率为30%;
超过10万元的部分,税率为35%。
成立工作室的好处是既可以采取“大小合同”的方式少交税、将大部分收入囊中,又可以避免被公司“抽成”报酬,个人发展也更加自由。但成立工作室是有一定门槛的,前提是明星得够咖位、有资源、也愿意“折腾”。
5. 除了成立个人工作室,成立影视文化公司也是合理避税的一种方式——在有税收优惠政策的地方注册公司,可要求制作公司承担税费,知名演员还可以参股,以投资方的身份获取更大额度的回报。比如,霍尔果斯、横店影视城所在地浙江东阳、明星工作室齐聚的上海松江区以及无锡数字电影产业园等。
4. 明星放弃国籍成为非居民纳税人,这样对于来源于中国境内的收入只需承担有限纳税义务。
明星逃税的案例早就发生过。
2002年,经税务机关调查认定,北京晓庆文化艺术有限责任公司1996年以来采取不列或少列收入、多列支出、虚假申报等手段偷税漏税达1458.3万元。最终,刘晓庆入狱一年。
2009年,刑法修正案对偷税罪进行了修改,即逃税人经税务机关依法下达追缴通知后,补缴应纳税款,缴纳滞纳金,已受行政处罚的,不予追究刑事责任(五年内因逃避缴纳税款受过刑事处罚或者被税务机关给予二次以上行政处罚的除外。如果其受到二次以上行政处罚仍逃税的,则可能被判处三年以上七年以下有期徒刑)。
具体到此次事件,如果崔永元提供的证据为真,且当事人此前没有收到过逃税的行政处罚,他/她只需要补缴应纳税款,缴纳滞纳金。
最后,王教授对虎嗅表示,“可以预见,这个核查应该是要推向更广的范围。”“此次,税务核查也算是符合这个大的趋势而开展的执法行为而已,并无必要过度解读。”