扫码打开虎嗅APP
本文来自微信公众号:赛先生(ID:newsicence),作者: 叶水送、陈晓雪、程莉,头图来自:视觉中国。
任职南方科技大学的贺建奎副教授,在学术休假期间,在校外依据深圳民办医院开展对人类的生殖细胞进行基因修饰,据他宣布已经诞生一对婴儿。消息发布后,迅速引起国内外轰动,这里《知识分子》所属《赛先生》编辑部为读者收集中国生物医学界的第一波反应。《知识分子》和《赛先生》将继续收集国内外的意见,欢迎大家投稿,也欢迎寄来您的意见 saixiansheng@zhishifenzi.com。

领导这一试验的学者南方科技大学贺建奎
根据中外媒体报道,11月26日,来自中国深圳的一组学者向外界公布,一对名为露露和娜娜的基因编辑婴儿于11月在中国健康诞生。她们的基因已经经过人为修饰,能够天然抵抗艾滋病。
露露和娜娜是世界首例基因编辑婴儿。对此来自中科院生化细胞所研究员李劲松表示,“不可思议,完全不能接受。”
贺建奎对这基因编辑婴儿的介绍
据了解,领导这一试验的学者是来自南方科技大学学者贺建奎。此前,他们在招募一些夫妇,希望通过针对他们的孩子CCR5这个靶点,从而能够让这些夫妇的后代能够抵抗HIV、天花以及霍乱等疾病。
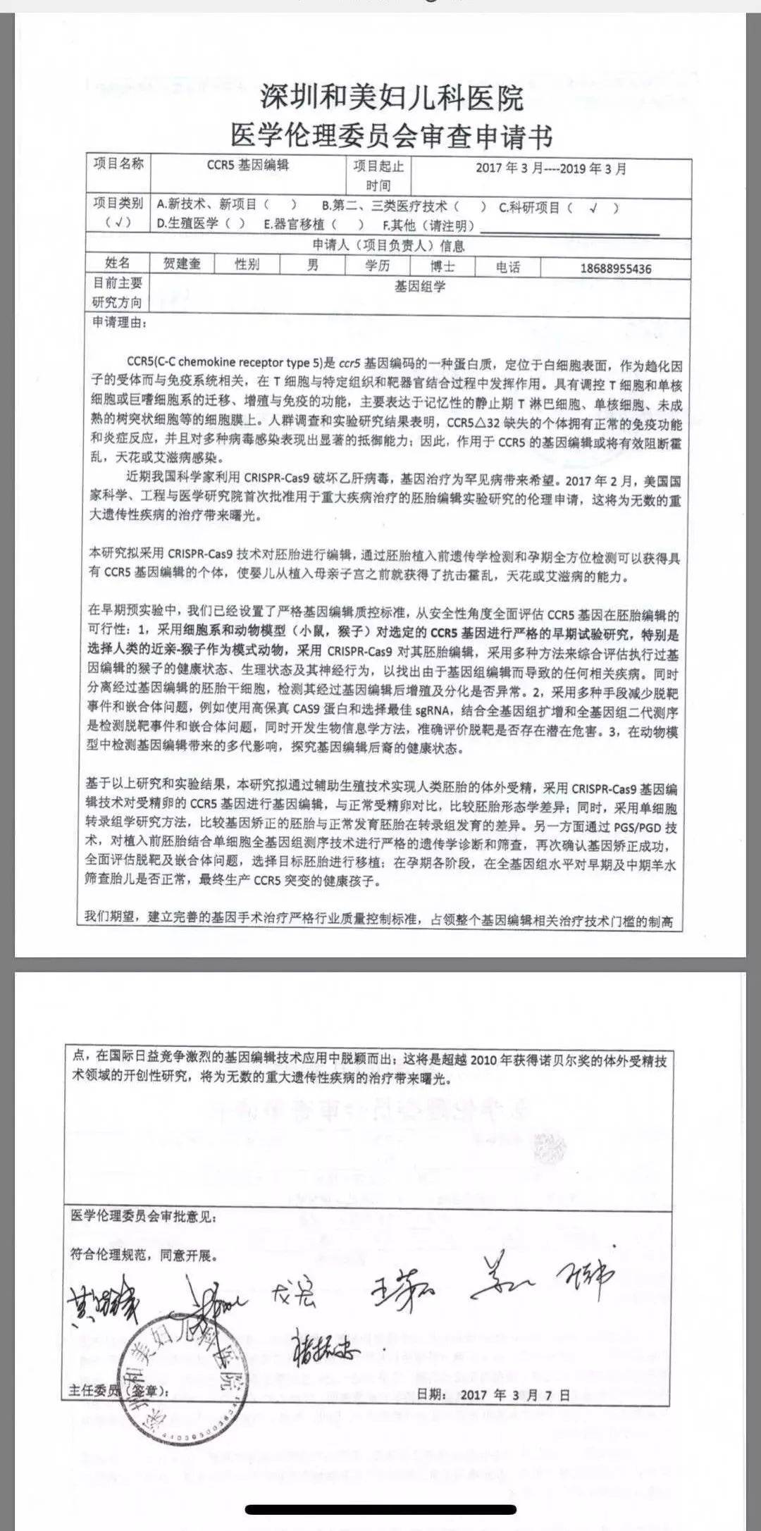
根据相关网站披露,这项临床试验已经通过深圳一家医院的伦理委员会审批,并在中国临床试验注册中心完成注册登记。根据披露的申请书显示,期望建立完善的基因手术治疗严格行业质量控制标准,“占领整个基因编辑相关治疗技术门槛的制高点,在国际日益竞争激烈的基因编辑技术应用中脱颖而出。” 业内也有人表示,深圳和美妇儿科医院是莆田系医院。

深圳和美妇儿科医院

该临床试验完成了伦理委员会审批和临床试验注册登记
除了对此次临床试验的伦理审批表示质疑外,该临床试验也遭到同行专家的质疑:CCR5是否是一个最佳的基因编辑靶点以及有无必要进行这样的操作? 有学者认为,针对CCR5这个靶点,也许还会其他更安全的方案,因为CCR5本身也有功能,一旦敲除,对机体可能带来难以预见的潜在威胁。Musunuru认为虽然她们能抵抗HIV病毒,但与此同时她们将置身于其他所有未知的风险之中。Church则认为,敲出CCR5会让她们更容易遭受例如西尼罗河等病毒的侵袭。
如下为来自中国在基因编辑及相关领域专家学者对基因编辑婴儿的看法:
◇ 清华大学医学院教授,清华大学全球健康及传染病研究中心与艾滋病综合研究中心主任张林琦
1)对健康胚胎进行CCR5编辑是不理智的,不伦理的,我们还没有发现任何中国人的CCR5是可以完全缺失的;
2)CCR5对人体免疫细胞的功能是重要的;
3)由于艾滋病毒的高变性,还有其它的受体可以使用,CCR5基因敲除,也无法完全阻断艾滋病毒感染;
4)CCR5编辑不能保证100%不出错之前,是不可以用于人的;
5)现在母婴阻断技术非常有效,高达98%以上,可以阻止新生儿不被艾滋感染;
6)HIV感染的父亲,和健康的母亲,100%可以生个健康和可爱的孩子, 根本无需进行CCR5编辑。
◇ 北京大学分子医学研究所研究员刘颖
1、伦理申请是深圳和美妇儿医院医学伦理委员会批准的,但提供胚胎的是另外四家医院。根据美联社报道,贺建奎在11月8日出示临床试验的官方许可。您对此如何评论?
这份伦理申请非常的草率,按照提供的日期来看,在伦理申请批准前实验就已经进行很久了。伦理审查是按照“科研项目”的标准实施的,这个标准本身就不对。整个伦理申请中,写到了前期在猴等模式生物上进行了相关实验,但仅仅描述了过程,并没有任何详细结果以及实验后续对该动物的观察结果。伦理申请书最后一段占领技术制高点和超越诺奖级的工作这些竟然能作为理由列到申请书里,可见项目实施者和批准者的本意和关注点到底是什么。
2、在技术方面,贺建奎团队针对CCR5基因进行编辑,能否真的预防艾滋病?是否存在安全的风险?以及,其中一个胚胎是在怀孕期间做的基因编辑。如何看待这样的操作?
首先,如果基因编辑后是嵌合子的话,没有编辑到的细胞还是会有感染风险。但更为关键的是下面两点:1.基因编辑技术的脱靶效应会带来何种后果是完全未知的。2. CCR5缺失已经被实验证实会造成免疫缺陷,导致其他病毒的易感甚至肿瘤的发生。即使该实验的母亲是艾滋病患者,只要通过药物降低母体HIV的载量,是可以有效阻断母婴传播的。这项研究完全没有任何层面的必须要进行的必要性,而两个孩子所要面临的后续风险是我们想象不到的。试想一下当初多利羊的实验结果。
3、如何看待这一实验的后果?
这一实验从科学层面具有巨大的潜在风险,两个孩子作为试验品,这些未知风险将会伴随他们的成长。从事这一实验的科研人员既非HIV研究者,也非基因编辑领域专家,项目实施时其测序公司和其背后的商业资本实在铤而走险。该项目的实施可预见的会使基因编辑领域的研究受到影响,也会使中国科研界的发展受到质疑。中国科研界需要就此发声,该项目的实施者也需要因这一行为而受到抵制,否则将会带来更多不可预见的负面影响,潘多拉的盒子也许就此打开了。
◇ 中科院上海生命科学研究院神经科学研究所任研究员仇子龙
基因编辑用在人身上,特别是基因编辑受精卵,应该是全世界科学家非常慎重的一个举措。现在看到的是直接发布的新闻,科学研究的内容没有任何的披露,我觉得非常悲哀,科学成果的发表不应该是先在新闻媒体上,后来再发到学术期刊上。
CRISPR/Cas9现在面临的主要问题是可能在基因组水平上引起不必要的脱靶、结构变异等,所以应用在人身上要非常非常慎重,目前各种基因编辑系统,包括最新的碱基编辑系统的脱靶风险仍然很大。如果父母患有致命的遗传病,用基因编辑的方法来修改受精卵里的致病基因,以小风险去掉大风险的话是可以理解的。但是即使是已知父母携带致命的基因突变,仍然可以采取在受精卵阶段,采用挑选健康受精卵的手段来加以规避。也就是说,基因编辑始终不是唯一去除基因突变遗传疾病的方式。
这个研究修改了一个跟艾滋病有关的基因,显然不是去除一个很大的风险,因为这对婴儿的父母(父亲有艾滋病,母亲没有艾滋病)本来就不是高风险的人群。婴儿必须承担的风险却是非常非常之大的,因为这个基因编辑后她们的全身基因组究竟有没有造成突变,不是只做几个全基因组测序就能判断的,而且现在测序的手段还并非完美,很多基因突变并不是通过常规测序手段轻易发现。就算是现在最好的基因编辑手段碱基编辑器也会引起很多基因组脱靶效应,导致基因突变,所以这个风险是巨大的。
所以说,我心目中严肃的、对人类负责的基因编辑的研究应该是,必须没有第二个选择,只能用基因编辑来去除基因突变。这才是伦理能通过审查的唯一的标准。如果有任何其他的选择,目前都不应该用基因编辑的方法直接在人类受精卵上操作。
这个研究有没有经过伦理批准?合不合法?合不合规?很遗憾的是,在我们的研究领域很多地方还是盲区,不是不合法不合规,是根本没有法、没有规。我呼吁科学家作为一个共同体,应该约束自己的行为,科学和社会学的交界的每一步研究都是需要充分讨论的。这次新闻偏偏选在香港召开的第二届国际人类基因组编辑峰会之前,而且没有经过充分的同行评议就发布了这个新闻,我觉得是很不负责任的。
◇ 某生物科技首席科学家李凯博士
HIV要通过胎盘屏障进入胎儿体内需要足够量的HIV病毒才行,通过药物控制降低妈妈的HIV载量,可以很高效阻断母婴传播途径。事实上,基因编辑受精卵,任何体外生殖中心都可以常规操作。1. 伦理没有得到国际认可,国家认可都不一定得到了; 2. 可以出名,但医学价值不大; 3. 不是产业化的方向,毕竟脱靶效应是短期内不可避免的事情。而哈尔滨工业大学教授黄志伟也表示,母亲是艾滋病患者,做好隔离措施孩子可以没问题。
◇ 中科院动物研究所研究员王皓毅
科学、技术和伦理上多个问题需要解决,这三方面的问题一个都还没有解决。技术方面,如何确保无嵌合的一细胞期完成精确基因编辑,如何全面检测潜在脱靶位点。科学方面,如果确保引入的CCR5突变在受体胚胎的遗传背景下有良好的效果而没有其他严重副作用。
◇ 华东师范大学生命科学学院生命医学系主任李大力
在怀孕期做基因编辑治疗遗传疾病是可以理解和接受的,现在有很多文章已经开始在动物水平开展胎儿期通过重组病毒进行基因编辑的基因治疗工作。因为胎儿很多细胞处于活跃分裂期,重组效率会要高一些。所以我个人觉得针对患病胎儿的基因编辑或者基因治疗是可以接受的。这个与受精卵编辑完全不一样,受精卵编辑几乎可以肯定是会有生殖系转移的。胎儿期通过病毒治疗生殖系转移的概率还是微乎其微。

HIV感染者对基因编辑技术期望值更高
此前,来自中山大学的一组学者针对公众对基因编辑的态度进行问卷调查,HIV感染者对基因编辑技术期望值比普通公众要更高。
早在2015年,中山大学学者在全球率先利用基因编辑技术修饰人类的胚胎,引起全球科学群体的关注。此后,在美国华盛顿召开的全球基因编辑峰会达成了一项共识,即鼓励基因编辑的基础研究和在体细胞层面上的临床应用,但是对于生殖细胞的基因编辑,需考虑技术、社会以及伦理问题,属于限制级研究。近日,第二届全球基因编辑峰会将在中国香港召开,相信这个重磅新闻会是大会讨论的焦点。
2017年,美国科学院公布了一份报告:《人类基因编辑:科学、伦理以及监管》(Human Genome Editing: Science, Ethics, and Governance),以促进该技术能更好地应用于人类疾病的治疗,同时加强基因编辑的伦理规范。
2017年2月,贺建奎在在科学网曾经就人类胚胎基因编辑撰文称:“CRISPR-Cas9是一种新技术,我们需要更多深入的研究和了解。不论是从科学还是社会伦理的角度考虑,没有解决这些重要的安全问题之前,任何执行生殖细胞系编辑或制造基因编辑的人类的行为是极其不负责任的。”
本文来自微信公众号:赛先生(ID:newsicence),作者: 叶水送、陈晓雪、程莉,头图来自:视觉中国。