扫码打开虎嗅APP
来源:硅兔赛跑
题图:视觉中国
2018年充满变化,全球商业、经济和政治环境留给了我们许多问题:
创投环境发生了哪些微妙的变化?
硅谷风投在看什么?
科技企业在做哪些战略布局?
行业细分领域充满商机,趋势何在,机会何在?
企业如何破旧立新,实现内部变革?
按行业划分,我们总结概括出以下要点:
1. 医疗健康
2017年,美国医疗大健康市场规模达3万亿美金,占美国GDP比重的17%。消费者需求的变化和技术的创新正推动着医疗大健康行业发生新变化。
人口结构变化导致新需求产生。美国人口结构继续向严重老龄化方向迁移,美国人口调查统计局数据显示预计到2035年65岁以上人口数量(7800万)将超过18岁以下的人口数(7670万)。同时,新技术的成熟为医疗大健康行业注入新活力,支持行业加速变革以满足消费者新的医疗健康需求。
分析一:美国“互联网+医疗”投资呈上升趋势。
针对“互联网+医疗”领域的投资金额&投资案例数连续8年增长,并聚焦远程医疗、居家医疗、医药电商等五大应用场景。
摘自《2019年度跨境投资趋势报告》
分析二:初创企业、科技大佬、巨头企业关注“延缓衰老”相关技术。
人口老龄化背景下,人们对衰老延缓技术及老年病的治疗(癌症&阿茨海默)关注度提升,反映在2018年涌向延缓衰老初创企业的投资金额爆发。

分析三:女性生育健康初创企业总融资额创十年新高。
生育率持续低下,资本市场对女性生育健康企业反应积极。初创企业在生理周期管理、生殖检测、冻卵、孕期护理等六大领域发力。

分析四:AI + 医疗健康,基因技术+医疗健康受到资本青睐。
目前AI在医疗领域的三大应用方向:医药研发、影像诊断及健康管理。基因测序&基因编辑正在改变人类对自身及疾病的理解。

2. 教育科技
人们普遍认为2012年是MOOC之年,MOOC的集中爆发宣告在线教育时代来临。MOOC掀起互联网教育革命,随后几年,科技在教育领域的渗透日益加深。
在线教育发展势头如火如荼,线下学校引入信息化管理手段,行政管理、科研教学效率提升,此外,教育与人工智能、云计算、大数据、区块链、物联网等新技术融合,持续推动教育行业的创新与进步。
分析一:在线教育领域,K-12重视STEM,高等教育强调就业,职业教育着力攻克B端客户。
风投基金持续加码K-12 在线STEM教育。

更多接受高等教育的学生抱着求职目的参与线上课程。

公司更重视职业技能培训,MOOC类平台将企业客户视为重要客户源。
数据显示,90%的企业已经将在线职业技能培训纳入公司管理体系,68%的员工表示愿意接受职业教育,94%的员工表示公司加强职业教育投入会降低他们的跳槽概率。
MOOC类平台如Coursera,其服务的企业客户数量从500家(2017年)激增至1500家(2018年)。
分析二:线下学校积极进行信息化改造。
传统学校开始利用软件优化教务管理、提升教学效率,典型的教务管理工具有学生信息管理系统,常用的教学管理工具如学习管理系统、课堂管理软件、电子教学材料等。

分析三:用AI技术为学生提供个性化教学辅导,用AR/VR技术打造沉浸式、互动感更强的学习体验
目前AI与教育的结合。
主要体现在AI自适应教育与AI助教两方面,自适应教育根据学生的基础、需求、进度和反馈匹配相应的教学材料和教育方式,而AI助教在老师力所不及时为学生提供一对一辅导。
除了AI,AR/VR与教育结合的市场规模预计将于2020年突破3亿美金,用户数量预计达到700万。
分析四:谷歌、微软、苹果、亚马逊布局教育,从智能硬件、教育软件、STEM教育及AR/VR技术方面入手。
综合考量,谷歌目前处在领跑位置,学校接受度及渗透率均高于其他科技巨头。

3. 消费生活
2018年美国大量传统实体零售巨头遭遇“水逆”,2017年玩具反斗城倒闭后,今年美国百年老字号Sears零售申请破产保护,玖熙(NineWest)鞋业宣布破产......据不完全统计,今年共有15个传统实体零售品牌进入破产清算程序,而自2017年以来,超过7000家实体零售店关门。
与传统实体零售的凄风苦雨不同的是,DTC(Direct to Consumer)电商新零售品牌迎来高光时刻,并从线上走到线下,接连开设实体店。虽然,美国没有明确定义“新零售”概念,但美国消费领域已经呈现出“新气象”。
分析一:“95后”“00后”成为消费主力军,消费需求多层次。
“95后”“00后”的消费需求不止停留在满足基础生理需求的层面,设计、环保、健康、定制、网红是他们普遍追求的要素。

分析二:零售新物种——D2C爆发。
D2C(Direct to Consumer)电商:自行生产商品,并将商品直接寄送至消费者手中,跳过实体零售分发渠道。采用这样的模式,D2C品牌的销售成本降低,全程控制产品生产、营销及分发流程。

分析三:实体零售变革--着重社区、物流、技术三方面。
实体零售以实体店为载体,打造线下社区,通过社区强化品牌理念,增强消费者品牌忠诚度与粘性。
传统生鲜百货巨头积极收购初创公司,并与解决“最后一英里”运输问题的公司合作。
实体零售致力于实现仓储、货架和结算的自动化工作,以及利用VR/AR优化消费者的购物体验。
分析四:消费行业中极具潜力的细分领域——个人护理&未来食物。
个人护理领域投资爆发。

食品巨头纷纷成立战投基金,布局未来食物。

4. 地产科技
在互联网化的大潮下,地产科技Proptech相较其他行业而言反应相对迟钝。由于当下众多知名的地产公司成立年限较长,互联网化弱,地产科技行业的整体科技渗透率差。
目前在地产科技的各个领域,均缺少科技巨头的出现。自Airbnb、Wework这些新型地产公司进入大众视野,Redfin IPO 后第一天市值增长45%,VC在地产行业的信心随之增长。更多VC开始介入传统的地产行业,寻找地产行业各领域的巨头。
分析一:地产科技投资回落。

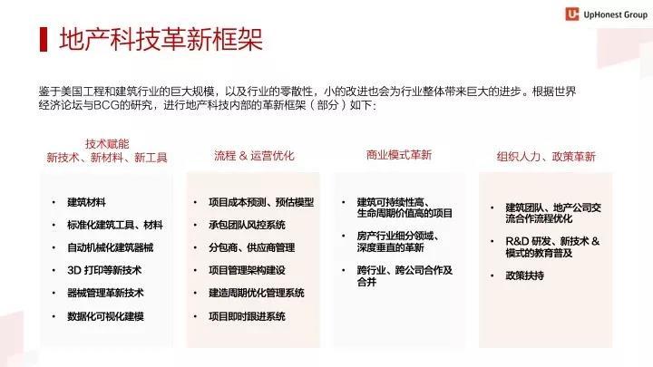
分析二:地产革新要点——房屋搭建、房产金融。
建筑、地产运营、商业模式及组织结构都在遭受新事物的冲击。

分析三:传统地产生意向流量地产概念转型。
流量地产:从共享空间Wework的兴起开始,带动了众多的流量地产公司,这些公司继续了“co-”的概念,其逻辑以地产为牵引线,吸引多样化的流量,打造特属的社区。
WeWork成立以来,通过投资/收购十多家初创公司为空间叠加服务。
分析四:智能家居与地产开发深入结合。
科技巨头2018年争先收购IoT公司,通过智能家居争夺居家环境中的线下流量入口。同时,地产开发商积极需求与IoT厂商合作,例如,亚马逊与地产开发商Lennar达成合作,将亚马逊的语音助手Alexa植入Lennar新开发的智能房屋中。
5. 金融科技
美国金融科技公司的融资金额大幅增长,早期阶段的投资比例逐渐下降,融资趋向中后期。与此同时,投资并购案例的稳步增加,显示了市场资源的进一步整合。
许多头部企业不断完善自身的核心业务模块,同时开发新的商业模式以及提供更多元化的产品服务,完成由点到面的转型。这些企业在支付、投资交易、借贷、保险等等领域,向传统的银行,证券交易平台等金融机构发起了挑战。
分析一:金融科技公司发展势头迅猛。
金融科技类公司的全球融资总额创五年新高,交易总额与融资案例数量不断提升。

分析二:2018是银行类企业的IPO大年。
根据Crunchbase的记录,2018年共有23家金融类的IPO。其中近6成是诸如OpenBank、Bank7、OriginBank这类相对小众、分化领域以及社区银行类的IPO。

分析三:金融科技创新集中于支付、借贷、投资领域。
支付迭代(工具演变为服务平台)
行业趋势:支付工具由单一的付费媒介向集支付功能、CRM功能于一身的服务平台转变,由点及面的进化。

借贷瞄准新客户(小微企业、千禧一代)
许多借贷领域的金融科技公司,以新的商业模式和产品服务,向一些非传统金融机构的重点客户人群开拓市场。
金融投资新玩法(免手续费交易、智能投顾、跨境支付)

6. 企业级服务
2018年,企业级软件从本地往云端转移。IaaS、PaaS两端巨头市场占有率高,被微软Azure、亚马逊AWS等巨头公司垄断。SaaS公司由于市场细分领域繁杂,则形成了各有其所专长,行行出状元的局面。
美国SaaS市场的爆发点建立于IaaS、PaaS结构之上。由于IaaS、PaaS市场机会小,导致人才向SaaS方向转移;同时由于IaaS、PaaS的成熟,使得SaaS的运营成本降低、开发过程更方便、成熟。
分析一:美国SaaS生态版图完整。


分析二:大公司收购SaaS企业布局云端。

分析三:SaaS在公司管理中渗透率逐年上升的环节:金融支付、CRM、HR。
按照SaaS水平应用场景,从2009年到2018年,工程平台端的应用在逐渐减少,金融支付、销售、HR、市场 &客户支持呈现逐年上升趋势。

分析四:美国CRM市场拥挤,细分领域暗藏机会。

综上,我们在行业整体趋势之下,聚焦在热点细分领域的趋势和案例分析,新兴技术在该行业的赋能应用,以及大企业在该领域的布局和动向。