扫码打开虎嗅APP
本文来自微信公众号: 中国经营报(ID:chinabusinessjournal),原标题《这种疫苗1针上千元,被万人疯抢,黄牛加价2300元,还涉假!》,记者:黄玉璐,编辑:郝成,封面:东方IC
当你为疫苗寻寻觅觅、奔波排队时,有人已经暗中插队,捷足先登,留你在万人长龙中望尘莫及。
4月下旬,假疫苗风波又起。海南省卫健委等多部门接连发布通告称,海南博鳌银丰康养国际医院涉嫌非法开展九价HPV疫苗接种业务,该医院未获得疫苗接种资质,违规出借科室对外合作,接种人数已达38人,并对其中37名收费客户收取了每人9000元的费用。
重点是,海南药监部门调查发现,银丰医院使用的疫苗来源渠道不规范,可能涉嫌使用假疫苗的情况。
无独有偶,HPV疫苗热门注射地香港,也出现“走私针”。
花小1万块钱,打来路不明的针,别说心里有多郁闷。但HPV疫苗市场纵使乱象丛生,都无法阻止万千女性为了这一针挤破头皮,倾囊挨“打”,甚至翻山越海飞至境外,众里寻“针”。
调查发现,稀缺的九价HPV疫苗背后,灰色产业正在形成,甚至出现“正规军”与“游击队”之间的较量,而监管空白却很难填补。
走私疫苗、拉高中介费,甚至一针没打就把注射费骗走……巨额利润的诱惑下,一些游走于针尖与金钱之间的疫苗生意人们,也不惮以“机敏”的头脑,来洞悉、包抄女性消费者的内心与钱包。
“您要接种九价HPV疫苗,得先预约,现在已经有1000多人在排队,要等1年以上。”了解《中国经营报》记者的来意后,朝阳门社区卫生服务中心保健二科的工作人员直接挑明了预约情况。
中国疾病预防控制中心的官网信息显示,HPV(人乳头瘤病毒)疫苗,是一种用于预防宫颈癌等癌症的疫苗。人乳头瘤病毒与宫颈癌的发生有高度关联,同时也是一部分肛门生殖道和口咽癌症的致病原因。
目前,全球上市的此类疫苗有二价、四价、九价三种,“价”代表了疫苗可预防的人乳头瘤病毒种类,此前已在国内上市的二价和四价,能够防控70%宫颈癌风险,而九价可以预防90%的宫颈癌,疫苗需要在半年内接种完3针才会起效。
在中国,HPV疫苗属自费二类疫苗,九价疫苗单针价格可达1298元,完全接种则需要花费近4000元,接种年龄限制在16岁到26岁。

图片来源:北京市疾控中心
2018年4月开始,国家药品监督管理局有条件批准九价HPV疫苗(以下简称“九价疫苗”)在中国上市,排长队的情形就陆续在多个城市出现。
在深圳,两期九价疫苗摇号中签率分别为0.78%和2.6%。第二期,号源共有2203个,参与摇号的有效申请者却达到84615位。
在杭州,23岁的大学毕业生雪莉近期也加入预约大军,两个区可供接种的名额仅450个左右。就在3月,杭州萧山区从10840位预约人中摇号产生,不符合条件150位。本期疫苗采购数量126人份,摇号产生126位可以接种九价疫苗的幸运儿,中签率仅1.16%。
在厦门,面对眼前近万人的队伍,24岁的幼儿教师杰西忍不住焦虑。她从2月中旬开始在厦门市湖里区妇幼保健院预约九价疫苗,当时的预约人数为9000多人,4月下旬她还排在第7805位。杰西有点担心:“今年打不了,我就过了年纪了。”

北京疾控中心公布的接种门诊名单中,记者又选择了6家社区卫生服务中心及私立医院进行电话询问九价疫苗的预约情况,获得的回答无非3个:断货、排队和本地户籍优先。
甘家口社区卫生服务中心的工作人员称,九价疫苗已经断货数月,有700多人预约,四价HPV疫苗也出现缺货。
两家民营医院——北京宝岛妇产医院与和睦家医院也表示,九价疫苗缺货,即使这两家医院的九价疫苗套餐比公立医院单纯接种3针要贵出1000元以上。
广内社区卫生服务中心的工作人员则表示,接种九价疫苗需要登记预约,且户籍在该社区的居民优先接种。
查询中国食品药品检定研究院(简称“中检院”)公开的生物制品批签发信息平台可以发现,2019年第一季度,中检院并未批签发九价疫苗。直到4月24日,两批总计45万支左右的九价疫苗才被予以签发。

每人3针,45万支疫苗仅够15万名适龄女性完成接种。在九价疫苗上市的第一年——2018年,该疫苗的批签发量为121万支,可供40万名适龄女性接种。而第六次人口普查的数据显示,中国16岁至26岁的女性人口数已超过1.2亿。
在庞大的缺口面前,九价疫苗“一针难求”,但神通广大的中介们却声称,不用摇号,不用排队,只要加钱,短短几天就能到打上疫苗。
QQ搜索“九价HPV”,就会出现大量关于疫苗信息的交流群。加入某疫苗群后,该群群主找到记者,声称在淘宝店上下单价格2000元、名为“9jia”的商品,即可安排顾客在公立社区医院接种。


添加其为微信好友后,群主发来了店铺链接,店名即为“某地九价HPV疫苗”。网店3月5日开张,目前仅2个累计信用评价。名为“9jia”的商品页面则显示,30天内已成功交易3笔。


群主自称姓陈,为男士,生于1993年,是该网店的店主。他表示,从2018年春节前夕开始倒卖公立医院包括香港的HPV疫苗资源,新客户多半通过口口相传而来。此前客人都通过微信或者支付宝直接转账,但“不太好做,后来开了网店,这样客户觉得安心些” 。
陈店主的朋友圈展示了各种客户接种疫苗后的反映以及苗源信息,关于疫苗的来源和质量,他保证称:“都是公立医院的疫苗,肯定靠谱,这个你放心,我们做了很多单了。”


当记者询问是否第二天即可接种疫苗时,该店主回答称可以,只需带上身份证,在他或他同事的陪同下前去接种。但他始终不肯表明具体的医院位置,称“付款后会告知,可以就近安排”。
对眼下的模式、客户数量与业务范围,陈店主并不满足:“现在感觉模式还是比较土鳖,正在转型做互联网,可能下个月就会上线微信小程序。目前我们只是做北京和香港,未来目标是全国。”
如果说陈店主是九价疫苗中介中的“散兵游勇”,那么某健康机构则可以称得上是“正规军”。有多“正规”——已形成自主品牌,有注册资金超800万元的经营主体,疫苗资源遍布18个省及直辖市的公私立医院,还和客户签协议。

这一机构名为“花儿健康”,在微博、微店及微信公众号上都有官方账号,甚至有官方网站。在各大平台中,并没有公开表示其手握公立医院的九价疫苗资源。
但当记者私信该机构的客服人员时,该人员明确表示,有北京公立医院的九价疫苗号源,“我们是正规的,走合同,6300元包3针”。

客服解释到,这6300元包括到公立医院接种3针疫苗的费用以及咨询服务费。如果按照4000元左右的接种费用来算,该机构所收取的咨询服务费达到2300元。客服表示,正式接种前,机构会将接种费用返还给客户。
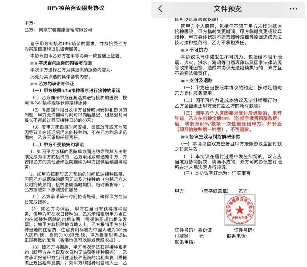
为了打消记者的顾虑,客服主动发来《HPV疫苗咨询服务协议》的电子版,其中详细划分了客户及机构经营主体的责任与义务。

检索国家企业信用信息公示系统可以发现,花儿健康的经营主体为南京宇驰健康管理有限公司,成立于2019年3月8日,注册资本为800万元,在南京雨花台区市场监督管理局登记核准,经营范围包括健康管理、营养健康咨询服务等,法定代表人及股东皆为周宇辰。

客服称,疫苗由疾病中心调配,所以客户不得选择医院,“哪边有苗去哪里接种”。客服也信誓旦旦地对记者表示,疫苗正规有效,在接种前会告知具体医院地址,同时发来了此前的通知记录。
聊天记录显示,该客人的接种点为重庆市渝北区妇幼保健院,客服提醒接种人“千万别多嘴”,并告知其“到接种点的前台登记处说是霞姐的朋友,过来打九价”。

当记者问起目前已有多少客户完成接种时,客服表示不方便透露,但其朋友圈中展示着约14位接种者的反馈,并公开推广公立医院的疫苗号源。当记者询问机构是否与各地疾控中心与相关公立医院关系很好时,该客服也没有否定。

“小朋友不排队都会被我批评,何况这种(接种九价疫苗)排了那么多人的!”得知有中介在加价兜售公立医院九价疫苗号源时,杰西表示很不满。
同样,对于挤占公共医疗资源的行为,雪莉也愤愤不平,直指这些机构与个人“太猖狂,真过分!”一名刘姓律师向记者表示,疫苗中介的行为或有不正当竞争、扰乱市场秩序之嫌。
但愤怒归愤怒,真要拿这些中介机构与个人是问,却很难找到章法。
北京某医院医政干部曾川认为,兜售九价疫苗号源的机构和个人,类似于医院外的“号贩子”,先排队占坑,再把医疗资源加价出让。“但对‘号贩子’的处理都相对宽松,更何况这些疫苗中介。”曾川直言。
“通常,公安机关打击‘号贩子’,都是治安处罚,最多拘留几天的事儿。这种行为并不算是特别严重的、触犯《刑法》的问题。”曾川说。
近年来,各地卫生部门及公安机关都对“号贩子”展开打击,一般而言,公安机关都是按照《治安管理处罚法》第23条作出惩罚。
该条规定,“扰乱机关、团体、企业、事业单位秩序,致使工作、生产、营业、医疗、教学、科研不能正常进行”的,处警告或者200元以下罚款;情节较重的,处5日以上10日以下拘留,可以并处500元以下罚款。
但不少“号贩子”罚几百块钱、蹲几天号子之后,又重出江湖,打击很难起到震慑作用。而这类网上的疫苗中介又“神龙见首不见尾”,打击难度可想而知。
另一方面,《刑法》仅对伪造或者倒卖伪造的车票、船票、邮票或者其他有价票证的行为规定了刑罚, “号贩子”该不该入刑,各界还意见不一。
在曾川看来,如果疫苗中介真的利用疾控中心和医院工作人员的职务便利,倒卖号源,这些医疗机构的工作人员也未必能被严格查处。
《执业医师法》第三十七条规定:医师利用职务之便,索取、非法收受患者财物或者牟取其他不正当利益的,由县级以上人民政府卫生行政部门给予警告或者责令暂停六个月以上一年以下执业活动;情节严重的,吊销其执业证书;构成犯罪的,依法追究刑事责任。
“但毕竟这笔钱是中介收的,而不是医生或者工作人员收的,其中情况需要有关部门的进一步调查,而且通常有人投诉才会有调查。”曾川表示。
5月7日,记者向北京市疾控中心反映有中介兜售公立医院九价疫苗的情况,但疾控中心工作人员以“中心只负责对内研究工作”为由拒绝进一步交涉,并声称需联系北京市12320卫生热线。
北京市12320热线工作人员则表示,反映人需要有实质性证据,工作人员才可以向上级反馈。当记者表示手中有中介的联系方式时,该工作人员开始提醒: “不要轻信所谓网站及机构的言论,谨防上当受骗”。
曾川坦言,“在僧多粥少的情况下,有时候还真是拿这些加塞者没办法”,出现中介兜售公立医院疫苗资源问题的核心,可能还是在制度设计上。
“疫苗从出厂到接种人员手上,应该每一个环节都是可溯源的,看看每一个环节都是通过谁的手,都是谁在这中间发挥了一些不正常的作用。”曾川说道。
内地,九价疫苗一针难求;香港,疫苗乱象也层出不穷。
早在2006年,HPV疫苗就已在香港获准上市;2015年,九价疫苗在香港注册;2016年3月正式获批上市。
比内地早10年上市的先机,自然吸引大批内地女性到港接种HPV疫苗。尤其在香港,九价疫苗的年龄限制为9岁至45岁,更为宽松,导致大批“超龄”内地女性趋之若鹜,甚至一度引起香港“疫苗荒”。
记者上述提到的两家疫苗中介,也开展了赴港注射九价疫苗的业务,接种套餐价格通常在7000港元以上,有些套餐还包含医美项目。预约完成后,中介会向接种人提供路线等信息,全由接种人自行前往,且自付半年接种期的全程食宿、交通费用。
赴港接种花费不低,但体验未必很好。
海南博鳌银丰康养医院曝出“假疫苗”事件后,4月29日,香港《大公报》又曝出,香港一诊所违法使用走私疫苗,导致浙江一女性接种后全身红疹不退,该王姓女士大倒苦水:“我远道而来,接种的疫苗却来历不明。”

这不仅是个案。香港消费者委员会数据显示,2018年,在接到的疫苗接种投诉中,香港首次出现三宗“怀疑假货”的案例。
另一组数据显示,相较2017年,2018年香港消委会接到的疫苗接种投诉上升了3.5倍,达到2462宗,其中超过9成来自内地旅客。
“半针而废”的情况也大有人在。2018年,香港HPV疫苗出现断货,而部分提供注射服务的商户,在消费者付完全款的情况下,未能完成3针注射,由此引起的诉讼超过2000宗,较2017年激增近4倍。
看到亟不可待的需求,“黑中介”们也动起歪脑筋。
《新快报》报道称,2018年9月,深圳网警侦破了一起利用疫苗进行诈骗的案件,犯罪嫌疑人蒋某自称可以预约到香港接种疫苗,共骗取了8万多元款项。
另据江苏公共·新闻频道《早安江苏》报道,2019年1月,南京王女士与两名同事找到自称是香港中介的男子,试图接种疫苗。结果打款19200元后,中介却人间蒸发。
当地公安机关最终将中介抓获,该名刘姓男子交代,他注意到九价疫苗供不应求的情况后,就佯装中介,陆续在3个月内,向60多名受害人骗取了总计30余万元。


走私等乱象频出,也与HPV疫苗的高昂回报率有关。
据中新经纬报道,一位业内人士表示,正常情况下,疫苗代理商毛利润就可达到40%左右,生产厂家的毛利润可达到80%以上。
2018财年,独家代理了默沙东四价、九价HPV疫苗的智飞生物,其归母净利润比2017年同期增长了235.75%。
有研究机构称,HPV疫苗在国内的市场空间或超百亿以上。无疑,HPV疫苗市场,尤其是九价疫苗,是块大蛋糕,但没有一个接种者愿意做那只待宰的羔羊。
“所谓的中介,我们还是无法保证他们能否提供有效服务,最好还是到疾控中心指定的门诊接种。如果九价疫苗很难约,四价也是不错的选择,而且价格更优惠。但这个世界上没有‘神药’,即使接种了HPV疫苗,也不能省略定期的体检。”一位疾控中心的工作人员向记者说道。
(以上受访者皆为化名)