扫码打开虎嗅APP
本文来自微信公众号:真叫卢俊(ID:zhenjiaolujun0426),作者:六土、R先生,封面:视觉中国
如今全国各地都在做不同维度的城市创新,无论是粤港澳、长三角还是海南自贸区、雄安新区,都在尝试着将自己的理念落地。
城市之间的竞争格局也上升成了城市群之间的竞争,只有抱团才能取暖,有了宏观上的发展,才会有局部的发声。
最近粤港澳一次次被推上风口浪尖,于是我们团队启程走遍了整个湾区进行市调,也走访了当地的很多大咖,和大家说点粤港澳不一样的地方。
首先,粤港澳所在的广东省,可能是底子最好的地方了,人口结构也是中国最好的。
简单来说就是能生、能吸,而且年龄结构最年轻。
我们先看下整个2017年新生儿的数量,你会发现整个广东省的人口新增竟然高达151万,仅次于山东省的174万,比最会生的河南省还多了11万,是江苏新增人口的2倍。

什么意思?换句话说,广东其实是所有沿海省份里最能生的。
除了内部人口增长快,来自外部的人口流入也是异常汹涌。近几年,广东就好像开了涡轮增压一样,构建出极强的吸力,吸纳的是城市里最宝贵的资源——人口。
从人口进入门槛看,长三角地区的核心城市,比如上海和苏州,其实对于落户和限购都卡得蛮严的,但粤港澳大湾区的核心城市广州和深圳,落户门槛真的是越来越低了。
换句话说,只要你想去,总会有办法能“上车”,人口的转移量,也正随着政策的不同悄然发生变化。
根据相关机构数据分析,广东省每年净流入人口超过177万,加上省内人口向珠三角聚集,粤港澳大湾区每年的新增人口将超过200万。
最引人关注的是,2018年深圳、广州常住人口增量双双突破40万。

若是把全国其他所有城市的新增人口加起来,也不会超过粤港澳的人口新增量。
除了人口数量的不断增加,从人口结构的质量来看,广东也表现出了更多的年轻与活力。全国四个一线城市,平均年龄最年轻的是深圳,截止2017年只有32.7岁。但深圳在大湾区还不是最年轻的,最年轻的东莞平均年龄只有30岁。
城市区域的人口结构年轻、新增人口数量多,这就说明未来有很大的刚需群体,投资价值就越大。而这正是粤港澳大湾区都市圈未来长远发展的坚实基础,也是未来该区域房产投资价值的逻辑起点。
但是,这种人口的聚集方式在大湾区内部并不是均匀的。
粤港澳大湾区在规划时是有内部侧重点的,也就是说不是所有的城市或是所有的地区,都能同时享受到政策带来的利好。

大家仔细看这张图,整个粤港澳大湾区所要打造的核心区域其实是很小。珠海,江门、佛山、肇庆、部分金湾区域、斗门区域是不属于粤港澳大湾区的核心建设范围的。
换句话说,在这些非核心区域,后期所能得到的资源倾斜会比较少。从投资机会的角度看,其实也就解释了为什么就隔了几条马路,同一个区域内的房价会差这么多。
这种不均匀的分布格局,导致的结果就是人口资源会更加向湾区附近集中。

人口流入量大了,还需要有多元化的产业进行接纳。
过去,大家是来不及考虑这些的,所有的城市都是自己一穷二白做起来的。在其他城市群,往往就是一家独大,比如北京、上海,在其所在的城市群里是绝对的老大。
而未来的粤港澳大湾区呢,不同的城市都有着各自的位置,发挥着各自的资源优势,互相之间分工明确,衔接更加紧密,从而发挥出最大威力,这是其他城市群都不曾有的。

粤港澳大湾区更像一个股份合作制企业,没有谁是父亲和兄长,每一个城市都是合作者,都在其中发挥自己的所长,都如君子般追求“和而不同”。
香港和深圳是金融中心,一个负责对接全球,一个负责对接全国,深圳和广州又是高科技和高端制造业中心,人才中心。
此外佛山、东莞、中山则是制造业为导向的城市,惠州、肇庆则为宜居城市。
不知道大家发现没有,整个粤港澳大湾区的各类合作,其实是可以实现内部流转的,并不需要像长三角那样,需要依靠外省的力量。
所以说,各类资源在粤港澳大湾区内可以实现最大程度和最高效率的自由流动。
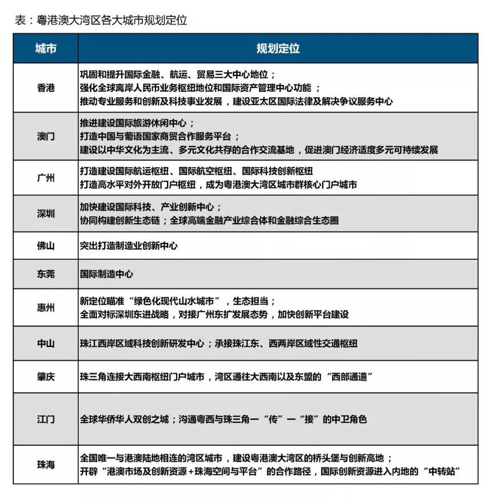
当然,除了最基础的定位外,大湾区每个城市其实都有自己的规划或是说有自己的优势产业。

如果从产业定位来看,香港级别最高,定位为国际金融中心、航运中心、贸易中心和国际航空枢纽。
澳门人口只有几十万人,但旅游休闲、会展以及金融服务业都有相当大的发展空间,且随着横琴自贸区的崛起,澳门与珠海之间的互动更为频繁。
作为内陆城市龙头的广州、深圳,所表现出的优势基因其实是不一样的。
广州的国际商贸、汽车制造、电子信息技术、教育医疗文化、游戏产业相对发达。
而深圳的互联网产业、金融保险业、高新技术产业更加突出。2017年,深圳拥有350家上市公司,远超上海379家上市公司的总市值,位居全国第二。腾讯、华为、华大基因、大疆、万科......中国最顶尖的民营企业,很多都来自深圳。
除了广州与深圳,大湾区内部的城市与城市间,由于某种地缘从而产生了更多联系。
如果从地缘上看,珠江将大湾区一分为二,以深莞惠为代表的珠江东岸和以佛山珠海中山为代表的珠江西岸。

珠江西岸,装备制造业高度发达,智能装备制造、船舶与海洋工程、新能源装备等产业相对突出,美的、格力就在此诞生。
珠江东岸,电子信息制造业一骑绝尘,华为、OPPO、vivo、中兴的销量几乎垄断了国内市场.
随着产业的不断分化和升级,湾区版块慢慢又衍化成广佛肇、港深莞惠、澳珠中江三大都市圈.
广佛肇都市圈的核心自然是广州.广州是国家级中心城市,其整体空间发展策略是“南拓北优,东进西联”,因此临近广州的佛山、清远和肇庆,未来接受广州的外溢辐射力相对来说会更多。
佛山制造业先进、民营经济发达,而广州市场庞大以及外向便利,两地生产要素与市场互补。更重要的是,广佛两地市中心相距不到30公里,地铁早已将两个城市连为一体,地缘上的城市边界基本可以忽略。

排除行政边界,广佛已经基本融为一个城市,但肇庆与广州的互动,与佛山相比还是有比较大的差距的。
从这个层面看,佛山实际上成为了融入广州程度最高的卫星城。
港深莞惠都市圈的核心自然是港深,这是世界上最具活力的城市集群。深圳在四大特区中能脱颖而出,很大一部分原因是其优越的地缘条件,可以享受香港在资本、技术和制度的多重溢出。
作为深圳的经济腹地,东莞、惠州目前正处于由中低端制造向中高端智造转变的过程中,而东莞跟深圳的联系紧密度,显然是远远高于惠州跟深圳的联系紧密度的,华为终端从深圳搬去东莞松山湖,就是最好的佐证。
澳珠中江的能级目前在三大都市圈里是比较弱的,更多的只是地理上的联系,并没有特别突出的核心城市。
原因是澳门整体以博彩和旅游业为主,没有太多的产业可以外溢到珠海或是中山,因此整个都市圈并没有真正的核心。
我们再深入到粤港澳大湾区的内部进一步讨论,看看这里面每一个城市的底色如何。

在大湾区内部,我们可以发现经济规模呈现四个梯次分布:
深港广处于第一梯次:经济体量都突破2万亿级别,这三大城市GDP总量接近7万亿元,超过除了广东、江苏、山东之外的全国所有省市。
佛山、东莞,位于第二梯次:GDP都在8000亿元以上,佛山离万亿俱乐部只有一步之遥。
澳门、惠州、中山属于第三梯次:GDP规模在3000亿元以上,与第二梯次之间存在较大差距。
珠海、江门、肇庆:则处于第四梯次,GDP规模不足3000亿元,其中珠海和江门即将突破3000亿,肇庆排末位。
当然,如果从人均GDP来看的话,排名则发生较大变化。经济总规模处于第三梯次和第四梯次的澳门、珠海,则跃居第一梯次和第二梯次,珠海人均GDP逼近广州。

香港、澳门位居第一梯次。这两大特区均属于发达城市,澳门人均GDP高达83万元,位居世界第二位,仅次于卢森堡,香港人均GDP也超过了30万人民币。
深圳、广州、珠海则位于第二梯次。深圳为22.25万元,珠海为16.17万元,广州为16.43万元,深圳占据大陆头部,珠海人均GDP不容小觑。
佛山、中山、东莞位居第三梯次。佛山为12.18万元,中山为11.14万元,东莞为9.86万元。
惠州、江门、肇庆,这三大城市人均GDP处于垫底位置。
GDP体现的是这个城市的富裕程度,人均GDP体现的则是这个城市里民富的程度。
前面聊了这么多,各种规划也好,人口流入也好,产业能级也好,所有的资源都将最终反映到该城市的房价基本面上。
城市的房价,是对资源集中和城市发展能级的最好说明。

由上图可以看出,粤港澳大湾区的房价基本分为四个梯队:
第一梯队是港澳。换算成人民币的话,两地的房价之高超乎想象,也凌驾于中国所有地区之上,特别是香港,整体的均价要达到24万/m2,从这个角度看,内地一线城市的房价未来还是大有空间的。
第二梯队是广深珠。广深作为一线城市,房价高是自然的,也与其经济地位相匹配。但对于珠海而言,房价一直居高不下,并没有松动的痕迹,说明其整个房价是有支撑面的。最核心的原因应该是人均GDP超前,民众比较富有,同时也享受到更多香港与澳门的溢出红利。
第三梯队是佛山、东莞、中山。这三个城市中特别需要注意的是佛山和东莞,这两个城市最近几年的GDP增速非常厉害。在未来的规划中,被定义为特大城市,产业体系也很发达,正在突飞猛进地追赶国内各大城市。
第四梯队是惠州、江门、肇庆。这三个城市是大湾区所有城市中存在感相对来说比较弱的。最核心的原因是无法享受到来自第一和第二梯队更多的外溢红利,并且只能各自服务于自己的城市圈,整体房价在大湾区中排名末端。
大湾区各个城市的房价,正随着不同的产业分布和城市进化,不断地被撕裂、分化和填平。
总的来说,我们对粤港澳可以有更多的期待。理由特别简单,就是它的底子本来就不差,产业结构和状态都挺好。现在年轻人也多,活力也大,再加上整个国家级的规划加持,像极了放大版的深圳特区。
在整个版图里,哪里会率先突围出来,哪里仅仅成为协作单位,这个是值得思考和判断的。
随着粤港澳大湾区的不断推进,整个珠三角都在裹挟中被重塑。
粤港澳的底牌,实在是太多了。