扫码打开虎嗅APP
来源 | 燃财经(ID:rancaijing)
作者 | 刘景丰
编辑 | 魏佳
封面 | 东方IC
5岁的小鹏汽车,第一次遭遇如此大规模的讨伐。而讨伐它的,正是第一批老车主。
7月10日,小鹏汽车对外宣布,正式发布2020款G3车型。新车补贴后售价为14.38万元~19.68万元,续航分为401和520公里两个版本,最高续航比现款G3在售车型高出40%,而价格相差却不大。
消息一出,引发小鹏老车主极大不满。有用户称,他提车仅2个月后小鹏便推出配置更丰富、价格甚至更便宜的新款车,而这款车并未提前告知订车的老用户。甚至在新车型推出前3天,客服人员还否认新款车即将推出。7月13日,大批小鹏车主来到小鹏汽车总部和城市服务中心进行维权,有老车主甚至自嘲称“老用户不如狗”。
事后,小鹏汽车创始人何小鹏公开向受影响的车主表示“道歉”,并给出补偿方案。7月15日,小鹏汽车回应燃财经(ID:rancaijing)称,G3 2020款是一次年型改款,非全新车型推出,因此选择轻型预热及上市方式。针对有用户反映小鹏汽车销售人员向用户告知“长续航版还要很久才上市”等信息,小鹏汽车总部并未向销售人员输出此方面销售培训内容,如有销售人员使用不正当方式引导用户,小鹏将坚决维护用户权益。
今年4月,小鹏汽车对外开放授权经营模式,到2019年底,小鹏汽车线下店的直营店和加盟店总数将达到100+家。燃财经采访中发现,小鹏汽车的线下体验中心负责新车销售,而加盟店的业绩来自新车销售提成,这在客观上激励着销售人员更愿意推销价高的车型。体验中心和服务中心采取加盟模式,让小鹏的服务质量更难把控。
根据公开数据,截至今年5月,小鹏汽车已经销售7359台G3,按计划7月底将完成交付1万台车。这近万名老“鹏友”,还等着小鹏给出一个令人满意的答案。
2018年8月,南京的吴声在朋友的推荐下,订购了一台中配版小鹏G3新能源车。2019年4月,车辆完成交付。拿到车的吴声,第一眼就被惊艳到了,“我用了一段时间发现,车的质量没问题,性价比也相当高,我感觉是能秒杀同类的新势力。”
最让吴声满意的,是车辆的智能化,他说:“小鹏的泊车系统是我用过的最好的泊车系统,识别率很高,成功率也很高,比朋友的大众、特斯拉都好用一点。”
尽管承认自己冲着这些科技感买来G3,但吴声也知道,新能源车的短板是续航。“我买的中配版G3的续航是365公里,市内代步还比较划算,但是出去旅游和跑长途仍然不适用。”吴声说。

小鹏G3 摄 / 燃财经
7月10日,吴声得知G3推出2020版,续航里程增加至401公里和520公里两个版本,而价格和老款车相差并不大,“刚出政策那会儿我问销售,他们说不知道这个事,然后说给我反馈。”吴声至今仍然在等待回应。
北京的小鹏车主卫红对此事的反应更为激烈。她是今年6月才交了订金订购G3,半个月后便得知新款G3推出的消息。“我花了比新车还多的钱,买了一台功能还少、续航还差的老款车,而且也要跟新款车一样等待几个月后的交付。我怎么能接受?”

小鹏G3车型价格对比 制图 / 燃财经
在卫红看来,这是销售人员的误导所致。她称自己6月中旬看车时,销售人员自始至终没有提新车即将上市的事,甚至还催促她赶紧下单,要不然就错过新能源车补贴了。“销售人员还告诉我,目前的长续航版就是P7,要等明年才交付,而且价格会很贵。”
甚至就在7月7日,即新车型推出的3天前,小鹏汽车的客服人员在线上还回复老车主:“目前还没公布高续航版的时间,目前也没有相关政策,G3性价比相对来说是很高的。”

小鹏汽车客服人员对老车主的回复
新款G3的发布,证实了这些老用户的担心。有用户称,其2018年5月预定的车,2019年5月才提车,仅2个月后小鹏便推出配置更丰富、价格甚至更便宜的新款车,而这款车并未提前告知订车的老用户。
“现在的主要问题,是新车出来太快,老款车淘汰太快。特别是刚刚订了老款车的车主,还没拿到车就成了淘汰款,肯定接受不了。”吴声说。
在一些车主看来,这就是一次销售人员的“清库存”行为,“这一批次的库存如果不清掉,以后更卖不出去”。
“不瞒你说,拿到新车本来开得挺开心,现在挺糟心。”吴声表示。而这也代表了绝大多数维权车主的心情变化,并引发了7月13日那场全国多地的小鹏车主维权事件。
针对推出新款G3引发的老用户维权,7月12日,小鹏汽车董事长何小鹏公开向受影响的车主“道歉”。他在公开信中称:“我们这次硬件的快速迭代,真的给我们之前的鹏友们添堵了,对不起!”
对于新旧款价格相差无几的问题,何小鹏解释称:“这肯定是误解。2020款车型的实际成交价格相比2019款是有明显差异的。”
他说,以2019款G3智享版为例,官方指导价为24.18万元,补贴后售价为17.18万元。但是,不同阶段的用户购车后,根据当时的购车权益计算后,实际成交价格为13.98万元、14.98万元和15.98万元三档。而同档次的2020款G3 520智享版的售价为17.98万元。
“网上的图片,更多是拿G3 2019款车型的中高配和2020款车型的低配作比较,这样的比较是会产生歧义的。”何小鹏解释称:“今后我们会努力做到让之后的策略和变化提前告知。”
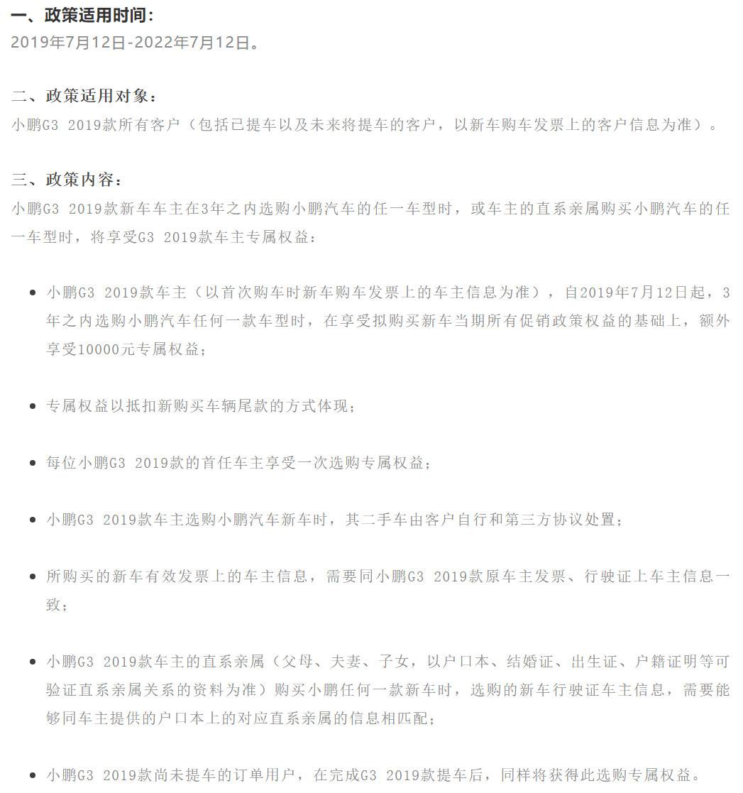
同时,他还提出了一份对G3 2019款车主的补偿方案,即3年内增换购小鹏汽车任何一款车型,在享受买新车当期所有促销政策权益的基础上,额外享受10000元专属补贴权益。

小鹏G3 2019款专属权益政策说明 来源 / 小鹏汽车微信公众号
7月15日晚,小鹏汽车就多个问题回应燃财经。
针对小鹏汽车官网显示的G3 2020款价格比2019款低,小鹏汽车称:“由于2019款G3的悦享版(低配)目前已无现车,因此官网默认显示的是智享版(中配)的价格。用2019款中配的价格对比G3 520悦享版(低配)的价格,这样不能准确反映2020款的定价情况。”
小鹏汽车称,G3 2020款推出的目的,是希望进一步加强产品竞争力,解决用户的里程焦虑,从而丰富用户的用车场景。而2019款G3的NEDC续航里程达到了365km,在市区作为上下班代步、日常出行,可以满足大部分用户需求。
针对为何没有提前告知G3 2020款推出的问题,小鹏汽车回应称,G3 2020款是我们的一次年型改款,非全新车型推出,因此选择轻型预热及上市方式。
而就用户反映的小鹏汽车销售人员向用户告知“没有长续航版”“长续航版还很久才上市,价格很贵”等信息,小鹏汽车称,小鹏汽车总部并未向销售人员输出此方面销售培训内容:“对于极少部分用户反映的该情况,我们正在进行了解。如有销售人员为完成业绩,使用不正当方式引导用户,还请与我们取得联系,我们将坚决维护用户权益。”
不过,对于众多车主提出的换车需求,小鹏汽车称,由于目前小鹏汽车无二手车相关业务,因此二手车需由用户自行处置,增换购权益的兑现在用户购买新车时实施。
小鹏此次突然推出长续航版车型,也让一些网友担忧新能源车电池升级换代太快,车辆迭代速度和贬值速度超过传统汽油车,从而对其“望而却步”。
长期从事新能源电池领域的京工新能(北京)科技有限责任公司创始人郝晓明告诉燃财经,电池的续航升级并没有一个明显的周期性,电池续航的大幅度增加,短期内实现不了,需要很长时间。
“至于如何以比较低的价格获得高续航的电池,一方面是因为电池供应商的技术在不断迭代,也有可能是它换了电池供应商,而且以比较优惠的价格出售了高续航的电池。如果是后一种情况,那这不是一种常态,不会持久。”他说。
类似的维权事件也曾发生在特斯拉身上。今年3月,特斯拉全系车型出现大幅调价,最高降幅达34万,部分车主上门店拉横幅维权。事后,特斯拉给出的解决方案,所有在降价前购买特斯拉的车主,可以半价购买自动驾驶仪或全自动驾驶仪,最多可以少花6000美元。
尽管突然降价的行为让车主们在感情上难以接受,但律师表示,如果汽车生产厂家的生产许可、销售合法,也不存在质量问题,这种行为算不上违法。随着科技的进步,产品存在必要的更新换代,科技发展后必然是价格低、性能好。
多位维权的小鹏车主告诉燃财经,他们此前看重的,正是小鹏汽车的质量,而这次失望的,则是小鹏汽车的服务。“我们并不是说车不好,而是服务不到位,新款车上市前也没有做到及时告知,这才引起大家的共鸣。”车主李先生说。
而提到服务,有别于传统车商的互联网造车企业,普遍采取体验店+服务中心的服务模式。小鹏汽车根据线下新零售计划的战略部署,在体验店可享受试驾、购车、咨询等项目,而服务中心承担新车交付、上牌、上保险和售后维修等项目,实际上这是将传统4S店模式拆分为2S+2S的模式。

小鹏位于北京成寿寺的城市服务中心 摄 / 燃财经
2018年12月,在小鹏汽车全国五家体验中心开业的时候,小鹏汽车曾表示,小鹏汽车线下店面的特色是“价格统一透明”和“客户体验一致、所有门店自营”。
然而到了今年4月,小鹏汽车推出“新零售”的模式,将体验中心和服务中心开放为加盟模式。小鹏汽车官网的介绍中称,针对体验中心,小鹏汽车的新车销售将启动直营与授权结合的模式,优先在城市商圈或汽车商圈选址,2019年内新增100家以上线下店面;针对服务中心,小鹏汽车的新车交付和售后服务将启动直营与授权结合的模式,优先在汽车商圈或交通便利的临街店面选址,2019年内新增近百家线下服务中心。
这意味着,小鹏汽车把汽车的服务环节“外包”出去了。
为了推动这一模式,何小鹏曾表示,在经销商加盟的起步阶段,小鹏汽车将会对其进行指导和培训,当他合格之后我们才放手。通过这样的方式,加强对经销商这条线的严格把控。同时,将业务线和专业线剥离,也更好的保证了服务质量。
此外,何小鹏还列举了这个模式对经销商的好处:传统4S店难以控制的一个原因,就是需要提前把车买过去,如果压货、车不好卖,就会对他们的现金流产生很大压力,经销商就会采用不规范的手段卖车。小鹏的经销商模式,不会给合作伙伴增加压库存的风险。
然而在推行中是否如此?燃财经以加盟商身份联系小鹏汽车线下服务中心加盟负责人,对方称这一政策已经在全国开展,针对体验中心,他称其盈利模式是依靠车辆销售提成,“根据不同的车型提成不同,一般是8%~10%不等,价格越高的提成越高”。而服务中心则依靠提车服务、维修服务盈利,“当然我们对服务中心没有严格的考核,加盟小鹏汽车的服务中心也可以进行其他品牌车辆的维修”。
如此看来,尽管加盟体验中心“不压货”,但是如果想要盈利一样要有销售压力,赚取提成;而加盟的服务中心则有种代理售后服务的意味,并不是仅仅为小鹏一个品牌服务,显得不够专业。
相比直营的服务模式,加盟模式更难把控服务质量。一旦服务质量跟不上,就会让苛求服务的互联网汽车用户难以接受。
就在2018年8月15日的小鹏汽车品牌日上,何小鹏赋予了智能汽车行业新含义:“智能汽车的核心在运营,而不在制造。”
如今的运营是当初设想的样子吗?或许要打一个问号。
*题图为燃财经摄影。应受访者要求,文中吴声、卫红为化名。