扫码打开虎嗅APP
本文来自微信公众号:国泰君安证券研究(ID:gtjaresearch),作者:国泰君安宏观团队,标题图来自视觉中国
拥有1400万选民的摇摆州佛罗里达,向来是美国总统选举的必争之地。
在2016年总统大选中,特朗普就是凭借在佛罗里达1%的普选票之差,击败了强敌希拉里,晋级为美国第45任总统。
三年之后,特朗普选择重返这个关键战场开始他的连任之旅。
同一时间,两场民主党党内辩论也在佛罗里达州迈阿密举行。民主党内20位背景不一的选手同台亮相,展开了对美国未来蓝图的“唇枪舌战”。
摇摆州和民主党,这是摆在2020年特朗普连任面前的“两座大山”,也是当下观察美国政治环境的重要窗口。
这一届特朗普政府剩下这段时间的对华政策取向,除了特朗普自身的政策偏好,很大程度上将取决于民主党的“反攻”角度,以及来自大选摇摆州的议员压力。
我们分别从民主党初选辩论中不同候选人的言语和口号,以及关键州参议员的政策立场,去分析和判断美国当下政坛对华态度究竟有哪些共识与分歧。
美国的总统选举从来不仅仅是美国的,而是关乎全世界的。

1. 谁控制了关键州,谁就控制了大选
美国的选举制度被称作“选举人制度”。总统候选人如果赢得一个州的多数人投票,就赢得了这个州所有的选举人票。换句话,也叫做“赢者通吃”的计算方式。
正因为如此,除了自己传统的票仓之外,两党候选人都会把75%以上的宣传经费,集中在争取摇摆州的支持上。
在美国选举传统上,有些州对政党的支持是非常稳定的。比如加州历来都是坚定地站在民主党这边,而德克萨斯州则稳稳地把自己的选票交给共和党。
同样的,历史上还有一些“万年墙头草”。比如佛罗里达州在多次大选里不断摇摆,成为多次大选胜负翻转的关键。
2020年美国大选,哪些州会成为特朗普连任的关键选票区?
国泰君安宏观团队综合整理了2016年大选、2018年中期选举选票反转州、受贸易战影响严重的农业州,加上2018年美国GDP排名TOP10,人口排名TOP10的州,共计25个,进行了数据统计和分析。
这25个州的对华态度,不仅对特朗普能否连任至关重要,每个州的参议员政策主张,对我们预判后期特朗普对华政策走向、中美贸易谈判,亦能够提供一个很好的观察视角。
(注:这些参议员的政策主张等各方面信息均为公开,来自美国各参议员官方网页。)
2020年大选重点需要关注的25个州:

数据来源:国泰君安证券研究
25个关键州的地理位置:

数据来源:国泰君安证券研究
由于选民人数众多,我们统计了这25个关键州的50位参议员观点,作为这25个关键州的立场代表切口,相信可以一定程度上代表关键州的立场和观点。
在以上50位参议员中,共有29位民主党,21位共和党。
25个重点观察州参议员的党派情况:

数据来源:国泰君安证券研究,美国参议院官网
从公开信息来看,50位参议员中,仅有5名明确表达了对特朗普贸易战的支持:
分别是四位共和党议员,来自佛罗里达州的卢比奥(Marco Rubio)、印第安纳州的布劳恩(Mike Braun)、佐治亚州的伊萨克森(Johnny Isakson)和珀杜(David Perdue),以及一位民主党议员,纽约州的舒默(Charles E. Schume)。
50位参议员中,仅有四位对特朗普贸易政策表示了支持:

数据来源:国泰君安证券研究,美国参议院官网
同时也有7位参议员明确表示不支持贸易战。主要原因在担心贸易战对于所在州的重点产业、企业以及就业造成的影响,来自农业重州的参议员担心农民利益受到损害。
加利福尼亚州民主党参议员范斯坦敦促特朗普政府重新考虑其与中国不断升级的贸易战,认为关税对加州尤其有害,因为:
“加州拥有美国最大的消费电子行业;而且由于贸易战,像哈雷戴维森这样的标志性美国公司正在把工作机会转移到海外;由于物价上涨,客户减少订单,许多公司被迫削减工时;总统没有听从美国工人和农民要求结束贸易战的呼吁,应该向加州农业生产者提供额外援助,以补偿因报复性贸易措施而造成的损失”。
通过对50位参议员过往言论的梳理,我们大致整理出11个涉及对华关系、中美贸易冲突的关切点。大致可以分为几个方面:
50位参议员就对华关系、中美贸易冲突的看法和关切点:

数据来源:国泰君安证券研究,美国参议院官网
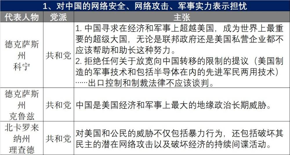
排在首位的是涉及国家安全的网络攻击、军事实力等方面。
50位参议员中,有28位(占比56%)参议员对中国的网络安全、网络攻击、中国军事实力的发展表现出担忧。
排名第一的是对中国网络安全、军事实力表示担忧:

数据来源:国泰君安证券研究,美国参议院官网
排在第2位的是,认为中国在中美贸易中以不公平、不平等、不遵守WTO规则等方式获得了不合理的竞争优势,进而影响了美国的出口和就业。
多位参议员希望打击中国的钢铁倾销,部分议员则敦促特朗普政府专注于识别有效的策略重塑中国在每一个领域的政策,比如(利用有效的战略使中国)发出可行的承诺,解决扭曲的市场补贴、数据本地化策略和外国投资限制等。
排名第二的是对中美贸易逆差表示抗议:

数据来源:国泰君安证券研究,美国参议院官网
还有少数议员分别表达了对芬太尼的反感情绪、以及对人民币汇率的担忧。
多位议员呼吁特朗普政府对中国的政策应该把美国工人、农民和企业放在首位,而不是中国。
弗吉尼亚州议员华纳和凯恩称,特朗普总统与中国不断升级的贸易战将损害弗吉尼亚州的大豆生产,并危及就业。
*在对华关系中,参议员还提到的问题还包括台湾问题、朝鲜问题以及中国的人权问题,但占比较低,本文不做相关讨论。
认为中国需要在贸易平等上做出改变的参议员占比超过一半(52%):

数据来源:国泰君安证券研究,美国参议院官网
2. 民主党总统候选人在初选辩论中都说了什么?
在角逐2020年总统大选中,民主党交出了一份有史以来最庞大的候选人名单。
本次美国大选的24位民主党候选人:

来源:ELECTION20、国泰君安证券研究
“目前民主党的参选人规模,已经破了历史记录(24位)。”CNN
这24位民主党候选人,正在对特朗普连任提出哪些挑战?我们搜集了他们在民主党初选辩论以及竞选活动中对华态度以及对华政策的有关言论,进行分析。
和50州参议员相同,民主党候选人中,大部分成员都直接谴责了特朗普对中国发起的贸易战政策,但其主要立场仍然集中在美国国民的内部损失之上。
大部分民主党候选人表达了对特朗普贸易战的反对:

资料来源:CNBC、SupChina、Yahoo Finance、国泰君安证券研究
在24位候选人中,仅有4位表达了较为中立的态度,认为应该通过更为友好的贸易和外交手段,从中美经济的合作中持续获益。
仅四位民主党候选人认为中美关系可以互补共赢:

资料来源:CNBC、SupChina、Yahoo Finance、国泰君安证券研究
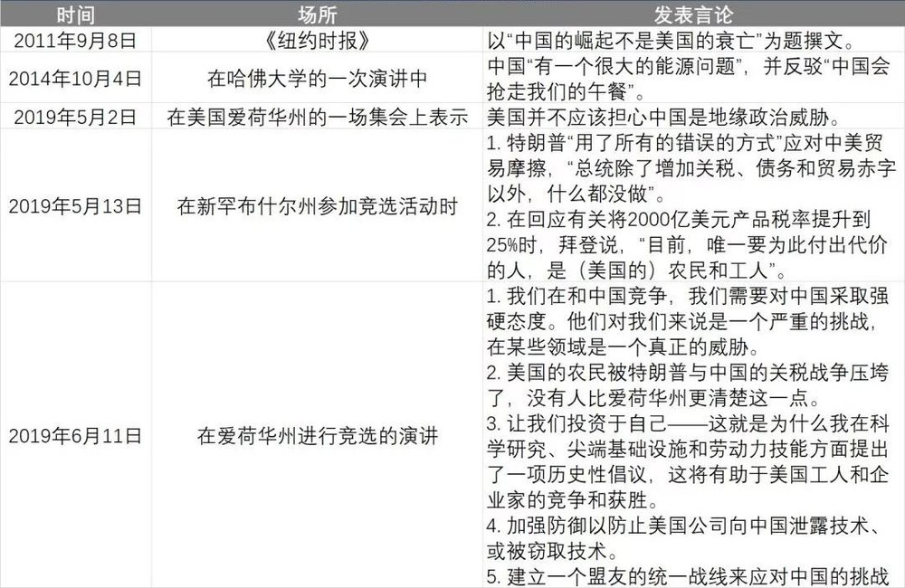
值得一提的是,目前民主党内民调支持率排名第一的美国前副总统拜登,是少有地对中美贸易摩擦持反对意见的候选人。
据环球网报道,拜登被认为是民主党温和自由派人士,拜登曾在多个公开场合表达了自己对中美贸易摩擦的反对意见,认为特朗普“用了所有错误的方式”应对中美贸易战。
拜登关于中国的多次讲话:

数据来源:美国有线电视新闻网、美国福克斯新闻网、华盛顿邮报、凤凰新闻、香港新闻网、国泰君安证劵研究
即便如此,拜登同样认为对中国需要持有较为强硬的态度。根据6月11日,拜登在爱荷华州进行竞选演讲的核心观点来看:
1. 承认了美国在和中国竞争,对中国需要以强硬的态度;
2. 关税在被美国人民承担,而非中国;
3. 正确的应对方式是,在科学研究、尖端技术设施和劳动力技能方面进行投资,以帮助美国的企业及工人。
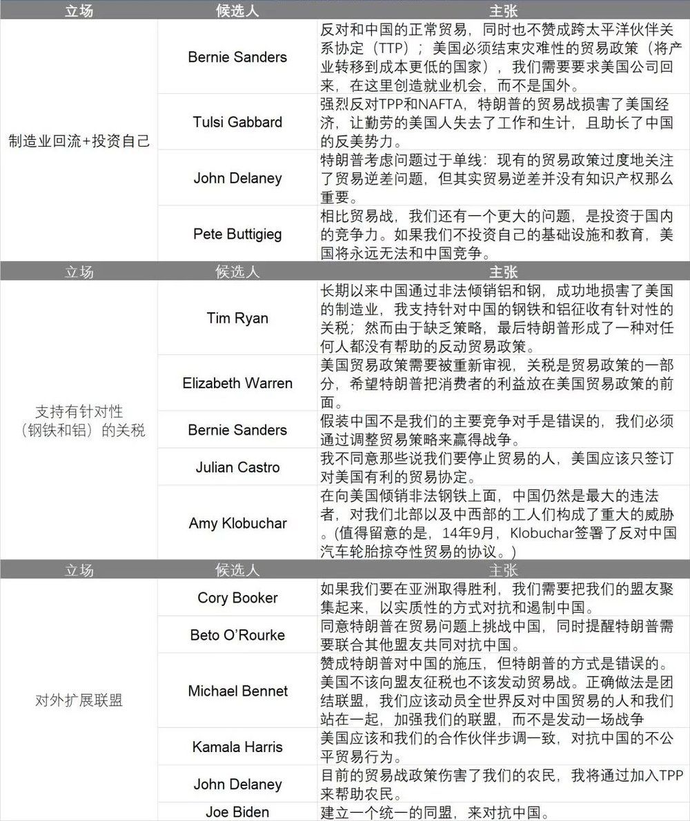
而就如何解决对华贸易摩擦一问,民主党候选人的立场基本分成了三个主要流派。
未来将会如何解决对华贸易逆差?

资料来源:CNBC、SupChina、Yahoo Finance、国泰君安证券研究
John Delaney比较直白地指出,特朗普看待经济问题过于单线。
“目前的贸易政策过多地关注在了贸易逆差上,但其实贸易逆差的重要性并不及知识产权。”
在涉及到中国知识产权相关的话题上,民主党候选人也是出现了一边倒的局面,共计有17位候选人在不同场合发表了对中国窃取美国知识产权的谴责。
如何看待中美知识产权问题?

资料来源:CNBC、SupChina、Yahoo Finance、国泰君安证券研究
3. 批判贸易战,不等于批判特朗普的对华政策
纵观24位民主党候选人,加上25个关键州的对华立场,我们不难发现,
美国各方对特朗普贸易战持批判态度的同时,在对华问题上同样显得强势。
智库清华—卡内基全球政策中心主任韩磊(Paul Haenle)曾撰文指出,
“贸易争端并非是一个短期现象,其背后代表的是在美国社会的分层和断裂。
无论是民主党还是共和党,想要赢得本次大选,不仅要解决美国对外贸易逆差的问题,同时也必须解决美国人民就业和收入增长等,和美国人生活息息相关的问题。”
以上内容节选自国泰君安证券已经发布的研究报告《美国大选观察系列之一:民主党初选辩论中的对华共识与分歧》、《美国大选观察系列之二:美国百位关键州参议员对华诉求全解》及公开信息,具体分析内容(包括风险提示等)请详见完整版报告。若因对报告的摘编产生歧义,应以完整版报告内容为准。
花长春 S0880518110004
魏凤 S0880517050005
汪云云 S0880518110003
翁放 S0880118100007
参考资料:
1、 民智国际研究院《美国对华态度全景-州长篇》2019年6月21日
2、 南风窗《“美国共识”正在发生,中国怎么办?》2019年5月29日
3、 中国新闻周刊·苏洁《谁能打败特朗普?民主党交出了一份史上最多元的候选人名单》2019年6月10日
4、 国泰君安证券《对华持续强硬,白宫大概率易主》《民主党上台会不一样吗?》
5、 海国图智研究院《民主党初选辩论谁赢谁输?》
6、 国君宏观团队,《【国君宏观】摇摆州众议院选情并非特朗普强硬贸易政策绊脚石》2018年7月4日
7、 CNBC:https://www.cnbc.com/2019/05/14/here-is-how-democratic-2020-contenders-will-negotiate-trade-with-china.html
8、 ELECTON20: https://interactives.ap.org/2020-candidates/
9、 SupChina: https://supchina.com/2020-president-election-china-tracker/
10、 Real Clear Politics:https://www.realclearpolitics.com/video/2019/06/26/democratic_presidential_candidates_name_biggest_threats_to_us_china_climate_change_nuclear_weapons.html
11、 Yahoo Finance: https://finance.yahoo.com/news/how-would-2020-presidential-candidates-stand-up-to-china-122026946.html
本文来自微信公众号:国泰君安证券研究(ID:gtjaresearch),作者:国泰君安宏观团队,标题图来自视觉中国