扫码打开虎嗅APP
本文来自微信公众号:电子工程世界 (ID:EEworldbbs),作者:北方,原文标题:《国产BMS拆解分析,到底采用了哪个大厂的方案?》
这几年,我国电动汽车诞生了很多“卷王”,对它们来说,过去更偏向于卷价格、卷地盘、卷外观、卷软件、卷硬件配置、卷产业链上下游,而现在这个阶段,BMS无疑是建立竞争力的核心。
按说,BMS本身是一个持续的概念,通俗说就是对电池均衡充电的需求一直存在。这是因为无论任何蓄电池,单体电压都很低,这项参数由电化学反应中电极不同元素之间的能级决定。提高电压唯一的办法就是串联,而串联有个问题就是柿子专拣软的捏,耐压最差的单体承受的压力最大,从而导致单个单元损坏,最终意味着整体都要报废。
这个问题在以前并不突出,因为汽车的电池管理从12V开始,那时候单体数少。但现在这个数值正在不断提升,如今我国电动车卷王们的最新的目标是800V,那么BMS的重要性就不言而喻。
想要搞清楚BMS,不光要从概念上搞懂,还需要实际看看内部的结构设计。今天,EEWorld的工程师就拆解了正昀的BMS,并对其中内部器件和结构进行了分析。
原贴地址:https://www.eeworld.com.cn/ajLCGu1
BMS概念和正昀BMS
BMS概念和正昀BMS
这次拆解的BMS正昀电池管理系统是已经使用过的,应该不是最新的技术,但是原理大差不差,都是一样的。具体前面已经有大拿科普过BMS了,主要的功能分两部分,主动管理,就是及时发现串联电池单元串的不均衡端电压,采取措施均衡起来。这个措施比较多,最直接的就是并一串均压电阻,选择性接入电路,还有设置一次性熔断器单元,当这个电池单元不行了,直接短路,这样虽然少了一个,但是因为电池数量大,每个新增的电压增量不大,可以持续运行。还有被动管理,就是涉及过压保护,过流保护,超温保护等等。
摘抄一小段:
BMS(battery management system),是电动汽车不可或缺的重要部件,是管理和监控动力电池的中枢,管理、维护、监控电池各个模块,肩负着防止电池过充过放电、延长电池使用寿命、帮助电池正常运行的重任。电池管理系统(BMS)是连接车载电池和电动车的重要纽带,它主要的功能包括:电池物理参数实时监测、电池状态估计、在线诊断与预警、充放电与预充控制均衡管理、热管理等等。以上哪个功能实现不好,都会让电池出现致命的危害。

边拆边解
外壳拆解
整体是全金属外壳,厚度大概0.8mm,足够强度,也够分量,看来是给汽车配套的,不搞轻量化设计。标注清晰规范。
标准的产品还包括一个可以拆的射频天线,粘在顶部正中,
两侧各有2个螺丝,再加上顶部一个,拆下来就可以
拆开的天线,原来直接用的一个倒U型的PCB板,应该是MHz级别的频率。
内部PCB拆一下
移去顶盖,这个由两部分组成,顶部一个看起来是射频板,下面的是主板,
移去上部射频板的螺丝,拆了,
侧面还有一个3x2插针,用导热硅胶封住了,应该是固定粘接的作用,稍微用力可以拔下来,
移去顶部射频板
露出主板
注意到这里的螺丝都是带弹簧的防脱螺丝
移去主板,下面还衬着绝缘纸,因为外壳是金属的,这样也是双保险
射频板
射频板的背面很简洁,就是一些测试点
正面可以发现有物联网SIM卡固定槽,按着黄色的俺就就可以弹出
这个SIM800A模块是一个标准的GSM/GPRS模组,IM800A工作频率为GSM/GPRS 900/1800MHz,可以低功耗实现语音、SMS和数据信息的传输。SIM800A尺寸为24*24*3mm,能适用于各种紧凑型产品设计需求。这个是用AT命令,通过串口控制。
主板
主控板制版时整体涂了绝缘漆,所以,基本上绝缘漆涂上的地方,就完全看不清丝印,这样拆解分析就完全靠猜了。
核心主控芯片的漆层薄,大致看出来是NXP LPC系列产品,这个是通用型MCU,如果是用在汽车上。那么不得不说,这个还是省料了。因为车规主要有两点,一个是工作温度提高了大致105度的样子,另一个是内核设计会有防误考虑,如双核自动切换等,最主要的是需要交费通过车规试验。所以车规MCU一定是贵了不少的。
比较有意思的是这个电容,看起来是超级电容,通常是用在掉电保持的情况下,一般坚持数十秒,这个应该是提升性能和安全性来用的。
比较考验质量的是功率元件,这几个功率电感应该是共轭电感和变压器,线径粗绕线均匀,应该是品质比较高的产品。这个在BMS性能上是有很大助力的。
主控板的反面,基本上是正面排不下的元件,分一部分到反面来,功能应该统一起来分析。
从这个拆解看,做工很好,而且用料实在,应该工作环境是振动环境,所以采取了相应的措施。
因为不少元器件的丝印看不清楚,所以分析电路就需要沿线猜元件,随后继续分析。整体看起来还是采用了电阻均压的原理,用通用MCU来实现BMS软件的算法。
现在,已经有专门的BMS芯片,可以支持不少于48串电池的BMS管理,可以明显简化编程,简化电路设计。这个主控板还有CAN接口,应该是纳入车联网中,实现高级数据采样和控制。
不过,这个设计中没有发现热管理的设计,这样BMS的发热是确定的,这个设计采用的是自然通风散热的模式,应该总体功率不能很大,应该是早期电动车EV的配套产品。
电池管理系统的主要功能就是电池检测和电压均衡,这个拆解的BMS系统,功能比较全,应该是一个主控板,包括了物联网,电压管理,CAN通讯等多种功能,采用的芯片均为TI和ADI大厂产品。看来那时候国产芯片替代还没有上规模了。对比TI的这BQ756506和BQ79616的功能逻辑图,这个也是类似的逻辑
因为在BQ7xxxx芯片内部完成了ADC采样和内置电压均衡,所以MCU的工作就简单很多了。但是,这个正昀电池管理系统基本上都是功能独立的元件,那么主要的控制逻辑就在MCU中实现了。所以,其中的软件管理是非常重要的,也具有很大难度的。单从硬件拆解看,仅仅能猜测其功能和逻辑设计。
前一个帖子说明了因为绝缘漆基本上不能看清楚芯片的丝印。不过,因为同类型芯片比较多,因为PCB表面不平整,所以,就有绝缘漆层不厚的情况,大多数都查出来了。
这样就可以看看这个2015年出厂的BMS是如何设计的。
主控芯片
主控芯片是NXP LPC1178,它是一种适合嵌入式应用的Cortex-M3微控制器,具有高集成度和低功耗的特点,运行频率为120 MHz。功能包括512 kB闪存、96 kB数据存储器、以太网、USB 2.0设备/主机/OTG、8通道DMA控制器、5个UART、2个CAN通道、3个SSP/SPI、3个I2C、I2S、8通道12位ADC、10位DAC、QEI、SD/MMC、电机控制PWM、4个通用定时器、6输出通用PWM、带独立电池供电的超低功耗实时时钟以及最多109个通用I/O引脚。
这个芯片可以独立引出109个引脚,所以这里基本上都用到了,实现了UART连接,CAN通讯,ADC采样,电池均压电路管理等功能。
这个芯片最早在2016年就已经批量生产了,现在看来还在正常供货,也是一个长寿产品了。
SIM800A无线网卡
SIM800A是芯讯通的2G GSM/GPRS模组,SIM800A工作频率为GSM/GPRS 900/1800MHz,可以低功耗实现语音、SMS和数据信息的传输。SIM800A尺寸为24*24*3mm,能适用于各种紧凑型产品设计需求。现在很多地方,2G已经停止服务了。数据参数如下,也就是最大14.4kbps的数据通道。
•GPRS class 12:最大85.6 kbps(下行速率)
•支持PBCCH
•Coding schemes CS 1,2,3,4
•PPP-stack
•CSD达14.4 kbps
•USSD
•非透传
这个管理比较简单,就是通过标准的AT指令实现。具体参考SIM800A(simcom.com)。
而且直接采用PCB天线,现在应该有更多的选择,并且支持到4G,甚至5G模块也已经出境了。
CAN控制器是MCP2515和数据隔离器ADUM1201,这个BMS有一个重要的功能就是CAN通讯接口。CAN协议通常在工业中尤其是汽车上,广泛应用,各个设备都在CAN总线上,自动识别哪个设备发送,管理简单可靠。这个芯片是SPI控制的CAN控制器。上面提到的LPC1778已经自动有两路CAN可以直接控制传输了,只是增加数据隔离和电平转换就可以了。但是这个方案还是采用了SPI控制的CAN控制器,应该是可以多提供一个CAN接口。在上述的端口可以看到,有CAN1,CAN2,CAN3至少3组CAN通道,所以增加一个CAN控制器是可以理解的。控制逻辑图如下
连接在CAN网络的每个设备都在侦听网路,发送和接受对应的传输信息。
对应于CAN总线,工作电压是在很大的范围波动的,想想一下汽车启动时车内灯都突然暗一下的场景吧。使用数字隔离器ADUM1201。ADuM1201是采用1/1通道方向性的双通道数字隔离器,其基于ADI公司iCoupler®技术。这些隔离器件将高速CMOS与单芯片变压器技术融为一体,具有优于光耦合器等替代器件的出色性能特征。适合用在
尺寸至关重要的多通道隔离
SPI接口/数据转换器隔离
RS-232/RS-422/RS-485收发器隔离
数字现场总线隔离
混合动力汽车、电池监控器和电机驱动
逻辑图如下
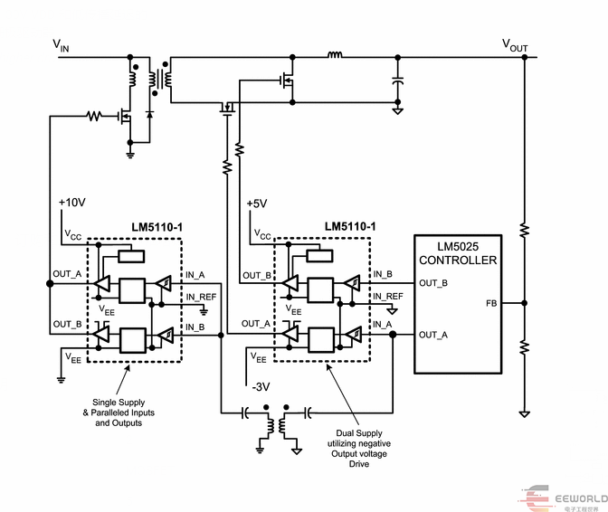
BMS平衡电阻的控制LM5110和AO4482,在不均衡电池充电电压下,驱动电池和电压进行对应的BMS控制,使用TI LM510驱动器,实现双通道驱动,根据官网,这个产品已经被更新的规格替代了。

驱动控制的是AO4482的100V MOSFET
模拟采样ADUC7039和数据采样ADUM2401,根据这个BMS标识,还包括电池电流Ibat的采样,和DI数字输入的功能。其中数字放大器时用于车用电池的专用芯片,功能如下
高精度ADC
双通道、同步采样、16位Σ-Δ型ADC
可编程ADC吞吐量:10 Hz至1 kHz
片内5 ppm/°C基准电压源
电流通道
全差分、缓冲输入
可编程增益
ADC输入范围:−200 mV至+300 mV
数字比较器,内置电流累加器功能

这个用来捕捉电池的电流,对于数据输入,先使用数据隔离器ADUM2401,保证点评稳定,然后使用数据缓冲器SN74LVC07A,准确记录输入的数据,定定期从内存读取。
其他
这个产品还有专门的电路板供电回路的DC/DC直流变换器,使用的是UCC2813,但是现在已经升级到UCC3813。参加UCCx813-x Low-Power Economy BiCMOS Current-Mode PWM datasheet(Rev.F)(ti.com.cn)
整个开发板从现在的角度看,而是使用了大量的国际大厂的产品,而且,近10年了,这些产品多数仍然还在供应。保持了极强的供货能力和生命周期。
另外,整个电路板使用了大量的电感和信号变压器,绕线均匀。绝缘封闭封闭很好,也是品质优良的产品。
虽然从现在的角度看,这个电路板的集成能力,以及设计理念已经落后了。
但是从制造工艺和软件开发能力看,确实还是有一定水平的。
不过,现在已经有了摩托车,那么谁还会去骑自行车。