扫码打开虎嗅APP
2020年开年至今,受疫情等多重因素影响,教育行业投融资情况从低迷渐渐回暖。但其中,腾讯投资对于教育行业的投资热情似乎丝毫没受到影响。2020年初,腾讯证券联合多家数据机构推出《2020投资趋势洞察白皮书》,解构、推演投资新口风。白皮书中表示教育、旅游和体育行业或成投资新热点。
本文作者:张雪玲,原文标题:《入局七年,腾讯对教育行业有哪些考量?》,题图来自:视觉中国
腾讯教育领域投资现状
据黑板洞察统计,腾讯对于教育领域的投资从2014年开始到现在共参与了47起,占总投资事件的4.45%。截至目前,2020年腾讯已对教育行业出手十一次,最近一次为11月27日翼鸥教育获得的2.65亿美元C轮融资。

2019年2月腾讯公司总裁刘炽平在腾讯投资年会暨IF大会上表示,投资是腾讯整个团队的核心战略之一,2019年腾讯的投资规模不会收缩。
但是实际上,我们可以看到2019年腾讯出手投资次数比2018年减少了33.33%。虽然2019年市场环境较为艰难,但腾讯表示依然坚守长期价值投资,并未收缩整体投资规模。


腾讯于2014年起关注教育领域,参与行业投资。截至目前,出手教育领域投资总数位于所有参投行业前十。在47起投资并购事件中,单笔投资最高达到了12亿美元。参与B轮投资次数最多,后期融资占比达76.60%。业务类型主要集中在K12应试教育阶段和语言培训项目,直到2020年6月才涉足职业教育领域。


腾讯教育业务布局
在BAT中,百度早于腾讯和阿里巴巴一年,先行入局教育领域投资。但截至今日,腾讯在教育领域的投资势头远超于其他两家互联网巨头。据互联网披露的数据显示,在教育领域,百度投资数为18起,阿里巴巴仅有10起,而腾讯已经参与了47起。三家公司均有研发自己的教育业务,例如百度智慧课堂,钉钉未来校园等。
三者侧重点不同,百度在自研5款教育产品后,近两年更偏向于教育在人工智能方面的应用;阿里巴巴更多发展能赋能阿里系商家的教育培训内容和工具,缺少可独立变现的教育产品,直到钉钉因疫情原因意外出圈,阿里才接着推出第一款在线教育独立产品“帮帮答”;相比之下,腾讯对自研在线教育项目和发展人工智能的态度差异化并不明显。

1. 腾讯的自研项目
腾讯对于教育领域的想法不仅仅局限于对外投资。据互联网数据显示,腾讯已经自主研发出13款教育应用。目前为止较为成熟的在线教育平台有两个,分别是职业教育为主的腾讯课堂和以K12为主的企鹅辅导。
疫情期间,两家平台虽均有赠课,但腾讯课堂更好地打开了大学和初高中市场,实现了业务再突破。2020年4月15日,QuestMobile发布2020年Q1中国移动互联网黑马榜盘点报告。报告显示,腾讯课堂周日均活跃用户规模居教育学习行业榜首,周日均活跃用户规模复合增长率稳居教育学习行业排行榜前三。
目前来看,吸金能力最强、竞争也最激烈的赛道莫过于K12教育。腾讯自然不会放弃这一较刚需赛道。从投资情况也不难看出,近些年来,腾讯出手投资K12赛道的次数高达19次,占比高达40.43%。腾讯于2016年上线自研K12业务企鹅辅导。
虽腾讯课堂部分业务与企鹅辅导重合,且客单价更低,但是二者最大的区别在于课程模式,腾讯课堂以录播课为主,而企鹅辅导则为双师直播教学模式。
腾讯对于在线教育的重视有目共睹,教育行业哪里火,几乎哪里就有腾讯的身影。此种现象只存在于线上,目前来看,腾讯暂时没有布局线下教育的打算。
2. 腾讯的AI

(图:科技部新一代人工智能发展研究中心《智能教育创新应用发展报告》)
2018年教育信息化已经进入到2.0阶段。目前,AI技术在教育领域已经可以实现拍照搜题、作业智能批改、师生课程匹配等功能。教育类公司可以依据课程场景驱动,完成个性化覆盖,未来头部教育公司也将会进一步提升AI技术的应用。对于没有能力自主研发的教育公司,例如科大讯飞的人工智能服务商能够有效助力教育产品的实现和性能的提升。
互联网公司的能力不仅如此,例如腾讯、阿里等公司拥有丰富的流量和多类型场景数据等基础资源。在完善自身教育领域需求的同时,也能通过各种形式实现技术输出,赋能其他教育公司。
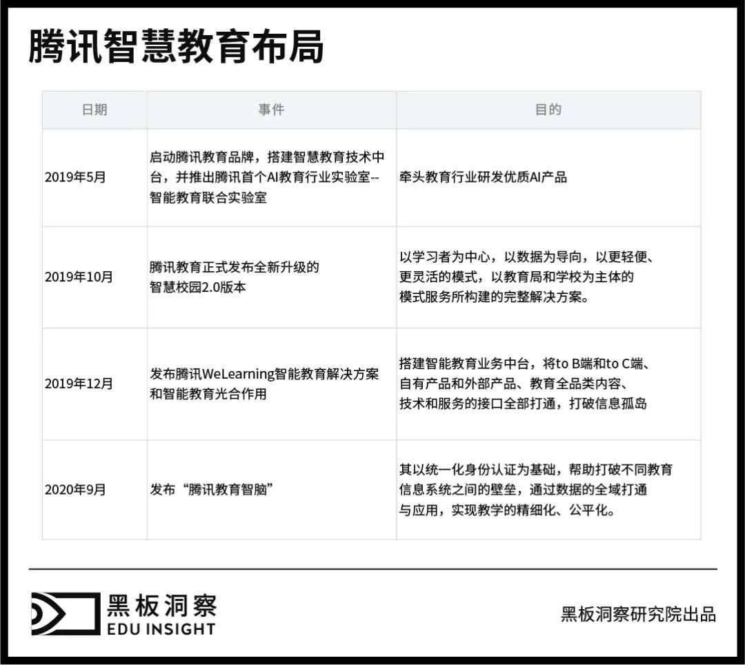
腾讯拥有超过20年的技术沉淀和实践经验。2019年腾讯大举进军智慧教育领域,腾讯为微信、QQ等一系列产品进行教育赋能,推出了腾讯智慧校园系列产品。截至2020年3月,我国手机在线教育用户规模达4.20亿,较2018年底增长2.26亿,占手机网民的46.9%。在移动端诞生的智慧校园,能够更加方便快捷的服务用户。

2020年6月,腾讯AI“艾灵”正式出道。目前可以唱跳各种舞曲。腾讯称AI“艾灵”还在不断深度学习优化中,未来还将会在在线教育领域好好发展。腾讯高级执行副总裁、云与智慧产业事业群总裁汤道生在2020世界人工智能大会腾讯论坛上表示,AI让机器有了 “视觉”和“听觉”,未来或许能够催生出教育产业新形态。
2017年马化腾就曾表示,“下一个能超过BAT的千亿美金市值公司或许将会出自AI+教育领域”。目前市场上表面工夫的AI+教育众多,真正深入优化智慧教育的机构寥寥无几,这对BAT来说是个不错的机遇。
BAT能够以各平台长期积累形成的流量池及数据优势切入AI+教育业务市场。但仅仅依靠流量的AI教育并不能完全满足未来C端教育需求,存在壁垒。所以腾讯有意向基于资本与技术的支持进入到智慧教育to B赛道,深耕智慧教育的野心已经十分明显。
寄予厚望的在线教育
截至2020年3月,我国在线教育用户规模达4.23亿,较2018年底增长2.22亿,占网民整体的46.8%。坐拥强大流量的腾讯,依托互联网风口,从一开始就盯上了在线教育。无论是参投项目还是自身研发平台,均属于线上业务。
通过搭建的智慧校园和智慧化教学体系,实现教育智能化。在新基建的背景下,教育的数字化、智慧化进程将大大加快,不仅仅对腾讯,对所有教培机构都将是一个新的机遇与挑战。
2020年4月,腾讯就曾连续推出腾讯作业君和腾云课堂两项新产品。疫情期间,在线教育市场红利加快了腾讯教育前进的步伐。
但不可避免的是,在线教育课程价格远低于线下课程,虽然能够让低线城市学生接受到良好的教育,但是在一二线城市中,往往存在价格倒挂现象。各大教育平台通过赞助综艺、请代言人、投放广告等等渠道进行传播获客,成本与日俱增,同时价格战早已打响。
此种情况下,大班课或许能够靠“走量”来保证公司营收利润。目前来看,疫情期间,腾讯将教育课程模式的重心放在了小班课、大班课、甚至超大班课上。
结语
腾讯在大力支持教育项目的同时也在紧锣密鼓的推出自己的教育产品。教育圈出道的七年中,腾讯出手投资47次,自主研发13款教育产品,成绩显赫。仅今年上半年,腾讯就已经已经投资6次,达到去年全年水平。腾讯对于教育的决心似乎丝毫没有受到疫情影响。腾讯接下来的教育侧重点将会有什么变动?马化腾预言的“千亿美金市值”的AI+教育公司未来究竟能否出自腾讯之手?值得期待。