扫码打开虎嗅APP
本文来自微信公众号:软科,作者:发现优质高等教育,题图来自:视觉中国
大学学制缩短,培养效果却没差?
近日,美国医学院协会官方期刊《学术医学》发文,指出医学教育的长学制存在优化空间。文章总结了美国纽约大学格罗斯曼医学院“加速3年制医学博士培训项目”的10年成效。研究结果显示,在医学院就读和规培期间,3年制与4年制毕业生的综合能力并无明显差别。
这一研究结果,为学制改革提供了有力依据。
在欧洲,“博洛尼亚进程”让学生只需三年拿到学士学位。在我国,部分高校出于提高学生就业竞争力、稳定生源、提高人才培养效率的考虑,调整专业修业年限、实行本博贯通、实施完全学分制……从而间接缩短学制。
学制的灵活调整不仅能适应不同教育体系的需求,还能在保证培养质量的前提下,为学生提供更高效的学习路径,推动教育改革向纵深发展。
医学生,看见了学制缩短的希望
当别人的大学本科是4年,医学生从“蓝色生死恋”中抬起头,笑而不语。
医学生本科就要学5年,更不用说“5+3+X”(5年临床医学本科教育+3年住院医师规范化培训+2至4年专科医师规范化培训)培养体系下,部分医学生本科毕业后还将进入硕士阶段的学习,硕士研究生毕业后进行“规培”。平均11年的马拉松长跑,大约4017个日日夜夜的付出,可谓“学海无涯,学无止境”。医学生“仰天长叹”:不学那么多年行不行?

图源:小红书
在国外,“4+4”为多数国家的主流的医学培养体系,即招收已获得学士学位的本科毕业生,录取后经过4年医学教育、授予医学博士学位(MD)。在这样的培养体系下,有大学将医学生学制缩短至“4+3”模式,让医学生的学习时间减少1年。
如美国纽约大学格罗斯曼医学院为减轻医学生学费负担,设立“加速3年制医学博士培训项目”,学生用3年时间完成医学博士阶段的学习。加拿大的麦克马斯特大学医学院,为了吸引生源和满足教师要求,在1969年开始实施3年制医学博士(MD)项目,采用问题导向学习(Problem-Based Learning, PBL)的教学方法,更注重学生的自主学习和临床实践能力。
在国内,2020年便有专家建议缩短本科医学生学制时间。2023年,中国科学院院士葛均波在两会期间建议建立体系缩短医生培养时间。
2020年,教育部对“关于医学生教育体制改革的建议”公开回应称,本科医学教育是整个医学教育连续体中的第一个阶段,其根本任务是为学生毕业后继续深造和在各类卫生保健系统执业奠定必要的基础。同时,本科生培养方案既重点强化了本科医学生知识和能力的培养,又充分考虑了本科教育与毕业后教育的衔接,对于保障医学人才培养质量具有重要意义。
不过,我国也正大力推进医学教育改革。国内医学院校除了“5+3+X”的基本培养体系,还有“5+3”一体化培养、八年制、“4+4”等培养模式,在不同程度上对提高人才培养效率、培养高水平素质临床医师做出探索。
如“5+3”一体化培养,读硕士与规培同步,毕业到手四张证书——执业医师资格证、住院医师规范化培训合格证书、硕士毕业证和学位证,毕业后可立即上岗;八年制“八年一贯,本博融通”,节省时间和精力,高效获得医学博士学位;“4+4”模式建立多学科融通式医学教育体系,着力加强医学生多学科综合思维能力的培养……
学制缩短,普遍化?
学制缩短,是个普遍趋势吗?
视线转向欧洲。1999年,欧洲的29个国家提出欧洲高等教育改革计划——“博洛尼亚进程”。该计划为整合欧盟的高教资源,打通教育体制,提高高校毕业生在国际市场上的竞争机遇提供有力渠道。“博洛尼亚进程”模式下,学位体系由二级改为三级学位体系,即学士学位6个学期,只需三年,再读两年,便可获得硕士学位,然后还可攻读博士学位,学生在拿到学士学位后能快速进入社会开始工作。
而在我国,4年制才是目前绝大多数本科专业的规定学制。我国现有的816个本科专业中,770个是明确为4年制的专业,占比高达94.4%。但目前,国内也有部分高校出于增加学生就业竞争力、稳定生源、提高人才培养效率的考虑,调整专业修业年限、实行本博贯通、实施完全学分制……从而间接缩短学制。
专业修业年限缩短
近几年房地产行业低迷,传统土建类专业陷入进退两难的困局。为应对市场环境的变化,部分高校缩短建筑类专业的修业年限,让学生“提前毕业”。教育部公布的2023年度普通高等学校本科专业备案和审批结果中,包括大连理工大学、东南大学等985在内的多所高校均有缩短建筑类专业修业年限的动作。

本批建筑类专业的修业年限调整,多从5年缩短至4年。昆明理工大学在调整风景园林专业学制的申报材料中提到,过长的学制不利于稳定学生就读意愿,缩短学制能够提升本专业招生的吸引力。相较于五年制,四年制有效缩短了学生接受本科教育的时间成本。在就业和升学压力逐年增加的背景下,四年制的优势尤为突出。
本博贯通
同样为了提高人才培养的效率,让学生快速完成学业的举措还有“本博贯通”。“本博贯通”曾被媒体评为“2023年高等教育10大热词”之一,频频出现在多所高校的“改革动态”中。
哈尔滨工业大学在2024年6月宣布“探索6-7年内完成本博贯通培养的新路径”;天津大学在2024年秋季学期开始实行化工人才培养“3+1+4”本博贯通,本科到博士的培养周期缩短1到3年,拔尖创新人才培养再提速;河南大学创新拔尖人才培养模式,开设本博贯通“菁英博士”实验班,实行“4+4”本博一体化的培养模式(本科4年+博士4年),学制为8年。本博贯通为莘莘学子提供了一种与众不同的学业选择。

哈尔滨工业大学发布“6-7年内完成本博贯通培养”的新闻。图源:哈尔滨工业大学官网
当前高校本科直博学制通常为4年或5年,即学生从本科念完博士最快仅需要8年。“本博贯通”让学生搭上学位的“直达快车”,直接减少了学生完成学业的总时间,使其能够更快完成博士学位,更早进入职场或学术界。
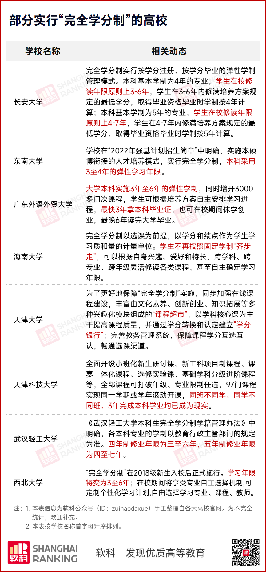
完全学分制
如果专业本就是四年制、且暂未实施“本博贯通”培养,还有什么办法“提前毕业”?答案是:“完全学分制”。
完全学分制,以一定的学分、学分绩点作为毕业、学位授予要求,提前修满规定学分的学生,准予提前毕业。如复旦大学、上海交通大学、浙江大学等高校,在2000年或2001年开始,便对当年入学的本科新生试行完全学分制。

作为天津市首个实施完全学分制改革的高校,天津科技大学于2017年先后推出选课制、弹性学制、导师制等一系列新举措,拉开了完全学分制改革的序幕。2018年秋季开始全面实行,大三学生修满160分可提前毕业,部分毕业生只用4年时间就拿到学士和硕士学位。西北大学2018年开始全面推行“完全学分制”改革,个别学生用3年时间达到本科毕业要求,后续直博清华。
尾声
通过不同举措,实现“学制缩短”的背后,是高校“以学生为中心”育人理念的体现,提供“快速毕业”的渠道,让学生或是提前就业、或是提前进入学术研究阶段,提高人才培养效率。
然而,学制改革,牵一发而动全身。虽然学制缩短,在降低教育成本、提高效率、加速人才供给等方面具有明显优势,但也面临教育质量保障、综合素质培养和社会认可度等挑战。因此,大学学制缩短可以在部分专业和地区试点推行,但普遍化仍需谨慎。只有在充分论证和科学规划的基础上,缩短学制才能真正成为推动高等教育发展的有效途径。
参考来源
[1]Outcomes of Accelerated 3-Year MD Graduates at NYU Grossman School of Medicine During Medical School and Early Residency
https://journals.lww.com/academicmedicine/abstract/2025/02000/outcomes_of_accelerated_3_year_md_graduates_at_nyu.20.aspx
[2]对医学生医术的信任骤增,只在“秃然”之间!
https://mp.weixin.qq.com/s/bCEMJWxuFK7HbDue57gs9A
[3]文献推荐|基于问题学习的起源和发展现状探究
https://mp.weixin.qq.com/s/_QaFodIIi2vNDs9oxoXEPg
[4]全国政协委员葛均波:学历不等于能力 建立体系缩短医生培养时间
https://m.bjnews.com.cn/detail/167771777314054.html
[5]对十三届全国人大三次会议第4239号建议的答复
http://www.moe.gov.cn/jyb_xxgk/xxgk_jyta/jyta_gaojiaosi/202012/t20201217_506071.html
[6]临床医学5+3一体化问题解答
https://med.seu.edu.cn/2015/0628/c8752a127497/page.htm
[7]“博洛尼亚进程”在德国10年看利弊
https://epaper.gmw.cn/gmrb/html/2012-08/17/nw.D110000gmrb_20120817_4-08.htm
[8]普通高等学校本科专业目录(2024年)
http://www.moe.gov.cn/srcsite/A08/moe_1034/s4930/202403/W020240319305498791768.pdf
[9]2024 年风景园林专业调整学制申请
https://www.kmust.edu.cn/2024082403.pdf
[10]盘点:2023年高教10大热词(上)
https://mp.weixin.qq.com/s/GAOXJL-C_wfBqq5qdkU4Lg
[11]6至7年内完成本博贯通培养 哈工大全新打造“尖班”
https://news.hit.edu.cn/2024/0614/c1510a235995/page.htm
[12]中国青年报:“3+1+4”本博贯通 天津大学化工拔尖创新人才培养超常规“提速”
https://news.tju.edu.cn/info/1005/73487.htm
[13]喜讯:河南大学化学等专业2024年新增本博贯通“菁英博士”实验班
https://ccce.henu.edu.cn/info/1636/78802.htm
[14]完全学分制:让学生实现“学的自由”
http://edu.people.com.cn/n1/2023/0531/c1006-40003084.html
[15]毕业季,他们为什么可以提前毕业?天津科大学分制改革见实效
https://news.tust.edu.cn/kdxw/e26a5e1d9a214652bd3e23d14a56b42d.htm
[16]三年毕业,直博清华!他是西北大学“完全学分制”下的学子榜样!
https://www.nwu.edu.cn/info/1192/27616.htm
本文来自微信公众号:软科,作者:发现优质高等教育