扫码打开虎嗅APP
本文来自微信公众号:网易数读(ID:datablog163),作者:起司黄,设计:杨波浪、士多啤梨,原标题:《全民鸡娃战,中国家长到底有多焦虑》,头图来自:视觉中国
“鸡了这么多年,我家的小青蛙总算长成人工牛了,还是英奥混血的。不过还是比不上同班的天牛,不用老母亲操心就能自鸡,五岁考K六岁考P,原版娃就是不一样。”
这段充斥着鸡、牛、蛙的对话,不是农场日记,而是一位海淀妈妈的“凡尔赛”发言。鸡娃,是这群中产阶级家长新兴的教育方式。超前培养、突出特长、挤进名校,是鸡娃的实现路径。
在教育竞争愈加激烈的时代背景下,越来越多父母付出高昂的金钱与时间成本,陷入近乎狂热的补习教育,用打鸡血的方式养娃。
所谓鸡娃,不是小鸡仔,而是指用打鸡血的方式教育小孩。“鸡”作为动词,挪用了“鸡血疗法”的典故,生动地形容出这届家长育儿的疯狂程度。
鸡娃的世界,自成一套话语体系。理解鸡娃的第一步,是破译这些只有资深鸡妈、鸡爸们才懂的暗号。

从“鸡”说起,鸡娃教育可以分成荤鸡和素鸡两大类,前者重应试,后者重才艺。现实的家庭中,荤素搭配很常见,但应试的荤鸡依旧是主流。
荤鸡的过程中,娃的能力需要根据英语、奥数的成绩进行量化,青蛙和小蝌蚪在荤鸡的食物链最底层,每个鸡娃家长,都期待着自家的青蛙或小蝌蚪长成奥数能力突出的“奥牛”,英语能力突出的“英牛”,甚至“英奥混血牛”。
成为牛娃,是为了升入名校。在鸡娃最疯狂的海淀黄庄,所有家长都削尖了脑袋,只为了孩子能挤进海淀区的六所公立中学。
这六所中学分别是人大附中、清华附中、北大附中、101中学、十一学校和首师大附中,也被俗称为“海淀六小强”,它们承包了海淀区 90% 以上的高分段和清北名额,在人大附中,清北录取率甚至可以超过20% 。
然而,想走正常派位程序进入六小强,难度不亚于上清北。2020年,人大附中面向海淀全区以登记入学的方式仅招收80人,同年,海淀区的小学毕业生约为2.7万人 。
多校划片的政策下,购买学区房已经无法确保录取心仪名校,而登记入学的概率无异于京牌摇号。因此,只有“鸡”出牛娃,才有机会通过点招、直升、早培或早早培的方式上岸。
海淀六小强的故事并非个例,类似的事情正在中国的各大城市发生。在杭州,是“前八所”;在深圳,是“四大名校”;在上海,是“四校八大”;在南京,是“拉力琅,芳银金,南北游”……
把北京换成任何一座大城市,把六小强换成该城市的任意一所名中学、名小学,优质教育资源的稀缺都具有相似性,鸡娃也成了许多家长不得不做的选择。
为了考进顶尖高校,必须在顶流中学就读;为了进入顶流中学,必须在最好的小学做到出类拔萃。从这条环环相扣的路线倒推回来,鸡娃行动宜早不宜迟。
天牛毕竟是少数,想要显著超越同龄人,普娃们势必要走上学习的快车道。对于没有能力“家鸡”的父母来说,补习班是最好的选择。

根据2017年中国教育财政家庭调查数据,有37.8%的中小学生在过去一年参加过学科补习,21.7%参加过校外兴趣班。如果把范围缩小到一线城市,比例则超过四成。
一线城市补习的高峰出现在初中,这符合鸡娃圈的共识:中考决定成败。考进顶流高中,一只脚就迈入了名校,最差也有一本保底。
此外,随着学龄增长,兴趣班的参与率逐渐下降,想做到文体两开花并不容易,一旦意识到孩子没有成为艺体特长生的天分,多数父母都会将目标转向提高分数。
不同于“补习即补差”的刻板印象,研究表明,从三年级开始,成绩靠前的学生补习班参与率普遍高于成绩相对靠后的学生,“培优”才是当前补习的主流 。
拿近年大热的少儿编程来说,在北京的鸡娃圈内,Python作为低端的“少儿友好型”编程,已经全面进入小学课外班,要想把编程作为拿得出手的特长,只能从C++起步 。
补习之余,鸡娃的第二项行动是考级。补习是培养能力,考级则是能力的证明。在鸡娃圈里,考级就绕不开剑桥五级。

剑桥英语五级证书考试(MSE)是剑桥最早开发的英语考试体系,也是雅思考试的鼻祖。鸡娃必考的K和P属于前两级,其中,K,也就是剑桥通用英语第一级(KET)对标国内中考英语水平,P则是剑桥通用英语第二级(PET) ,对标的是高考。
2017年以前,很少有人听说过剑桥英语五级证书考试(MSE) ,当时中国报考人数还不足2万人。但近三年来,它已经成为鸡娃的必经之路, 2019年报考人数涨至15万余人,北京、上海考位一位难求,家长们不得不跨省报考,MSE 也因此被称为“中国最难报名的考试”。
鸡娃家长突然热衷于“考K考P ”,和一系列择校治理的政策有关。随着各类数学竞赛被叫停,MSE作为剑桥大学的权威英语考试,成为一部分学校小升初选拔人才的标尺。
在北京,想进入海淀六小强,拿到“P”证书已经是简历里的标配。想进一步拔尖,就意味着还没上初中的孩子,需要把高考英语难度的考试刷出高分。
在这场全民补习考级的“军备竞赛”里,鸡娃现象的本质是中国家庭的教育投入越来越高了。“鸡娃必先自鸡”不只是一句调侃,为了鸡娃,这届父母付出的努力并不比孩子少。
作为中国首个专门针对家庭教育支出的全国家庭追踪调查数据, 2017年中国教育财政家庭调查提供了全国范围内家庭教育支出的丰富信息。

数据显示,全国中小学阶段每生每年家庭教育支出为10374元,占家庭总支出的15.6%,随着学段的升高,教育支出逐渐增加,高中阶段的教育负担率最高。
分城市类型来看, 一线城市生均家庭教育支出最高,教育负担率也排名第一。
两万一年的教育支出,对鸡娃家庭来说是什么概念?根据一位海淀妈妈的自述,奥数和英语作为“最平民的特长”,单科一年的学费在一万元上下,两万只勉强够学两科。
除了显性的校内外学费支出,以择校行为为代表的隐性教育投资同样值得关注。
虽然中国的义务教育已经得到普及,但地区、城乡及校际之间发展并不均衡。鸡娃大战中,教育竞争的核心不在受教育机会,而在于教育质量,择校就是这种竞争的表现。

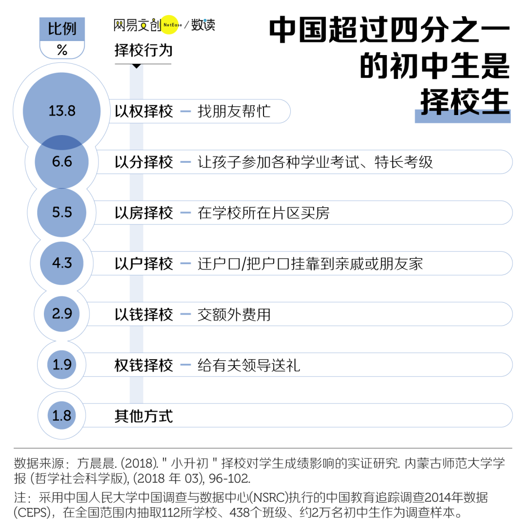
根据2014年中国教育追踪调查数据,在中国,“小升初”的择校现象普遍存在,26.8% 的初中生有择校行为 。
其中,以权择校(找朋友帮忙)、以分择校(让孩子参加各种学业考试、特长考级)、以房择校(在学校所在片区买房)的方式位列前三。以分择校是鸡娃圈的主流选择,但对于社会经济地位更高的父母来说,权、钱、房的择校方式无疑更吃香。
在某育儿论坛中,有家长总结出一套鸡娃公式:“合理的鸡娃程度=父母对子女的预期-父母能为子女托举到的位置”,同样可以用来解释择校。
父母对子女的教育期望越高,且能为子女提供的优势条件越少,鸡娃的程度就越强,更趋于以分择校。反之,如果父母足够佛系,或是自身家底雄厚、位高权重,则不需要鸡娃,择校时也有递条子、买学区房等多种选择。
金钱投入之外,教育的时间成本也需要考虑。鸡娃,离不开虎妈的陪伴与坚持。

《2018年全国时间利用调查公报》显示,中国家长每天花4.6小时陪伴孩子,女性家长是照料和辅导的主力。
以海淀妈妈为代表,母亲在补习班里旁听是常态。孩子在前排听讲,妈妈们就在后排记笔记、做家长版的配套教材。欲练牛娃,必先自鸡,与一般的育儿陪伴不同,鸡娃对父母提出了更高的智识要求。
鸡或不鸡,是一种选择。但不是每个家庭都拥有这份选择的权力。
从教育投入的本质看,鸡娃存在相当高的门槛。通过描绘鸡娃家长画像,我们可以进一步解释鸡娃出现的原因。

随着家庭收入水平和母亲受教育程度的提升,生均家庭教育支出逐渐提高,越有钱、有文化的父母,为教育砸的钱也越多。
而从教育负担率来看,低收入与高收入家庭同样为子女教育投入较大比例的支出,前者依赖教育实现阶层跃升,后者则需要通过教育、择校等方式维持社会阶层。
但面对鸡娃所要付出的金钱、时间和知识成本,低收入家庭往往有心无力,相对富裕且高知的中产家庭才有“鸡”的可能。
作为改革浪潮中成长起来的一代,这些父母尝过教育改变命运的甜头,从小城镇奋斗到大城市扎根,养育下一代时,有着巩固阶层的需求,也对教育回报率有着更高的期许。

从未成年子女的数量和性别来看,随着家庭子女数量的增加, 生均家庭教育支出呈递减趋势。其中,独生女家庭的生均教育支出最高。
综合以上特征可以推断,在一线城市、生育独生子女、拥有中等偏上收入的高知家庭,对孩子的教育期望和教育投入更高,也更容易成为鸡娃家庭。
鸡娃现象的出现,是新一代城市中产高度重视教育的结果。然而,僧多粥少的现实下,鸡娃的结果未必如愿,满怀期待的鸡娃父母,也伴随着严重的教育焦虑情绪。
2018年发布的《中国家长教育焦虑指数调查报告》显示,在孩子成长过程中,94%的一二线城市父母存在焦虑情绪。其中,孩子在幼儿和小学阶段,家长们最焦虑。
拥有985、211学历的父母,很难接受自己的孩子连一本都考不上,更别提在中考就被淘汰出局。
焦虑不止存在于鸡娃的父母,也会传递给被“鸡”的下一代。

2019年一项针对青少年的心理健康专题调查显示,超过半数受访青年有不同程度的焦虑问题,中学在读学生的重度焦虑比例达到5.5%。其中,学业压力是中学生的主要压力来源。
还记得《小欢喜》 里,那个被母亲逼着上清华,最终陷入抑郁的女孩乔英子吗?父母以爱为名的教育施压,可能激发出孩子的潜力,也可能给美好的青春罩上一层阴霾。
鸡娃的世界里,升学就像一群人在无边的大海里游泳,证书和奖状是各自背上的浮板,名校是唯一的岸。有人提前坐上快艇,有人一开始就随波逐流,即便奋力游到岸边,也有可能被焦虑和抑郁的大浪淹没。
能够顺利上岸的牛娃终究只是凤毛麟角,大部分鸡娃家庭依然处在“父母‘鸡’得很辛苦,孩子学得很吃力”的困境中。这个困境很难破解,因为他们也知道,如果不“鸡”,就连岸边都看不到。
参考文献
[1] 安柏. (2020). 上岸——一个海淀妈妈的重点学校闯关记. 中信出版集团.
[2] Xschu.com. (2020). 北京小升初网_北京2021年小升初网站门户. [online] Available at: http://www.xschu.com/.
[3] 魏易. (2019). 中国教育财政家庭调查报告(2019). 社会科学文献出版社.
[4] 随机波动StochasticVolatil. (2020). 与海淀妈妈聊天:理想中的主体性,现实里的鸡娃战 | 随机波动034.
[5] 陈志文. (2019). 报名人数三年增长七倍 爆款考试评测何时休. 中国青年报.
[6] 方晨晨. (2018). " 小升初" 择校对学生成绩影响的实证研究. 内蒙古师范大学学报 (哲学社会科学版), (2018 年 03), 96-102.
本文来自微信公众号:网易数读(ID:datablog163),作者:起司黄