扫码打开虎嗅APP
本文来自微信公众号:亿邦动力 (ID:iebrun),作者:何洋,原文标题:《从越南工厂到墨西哥仓库,中国出海企业的供应链外迁图谱》,题图来自:视觉中国
今年3月初,杜宏林再次飞往东南亚,在越南、马来西亚、泰国深入评估能否将部分供应链从国内迁移至此。
虽然两年前他就开始考虑这件事,并数次飞往当地进行考察,但直至今年,美国新任总统特朗普一上马就宣布对中国商品加征关税,他意识到“开拓海外供应链得提速了”。
杜宏林的公司是亚马逊美国站大卖家,同时也通过当地经销商涉足线下市场,此次加征关税自然会对其带来不小的影响。为了分散潜在风险,开辟新市场以及把部分供应链外迁至不受关税壁垒影响的地方,是他最核心的两个应对方案——而相比于开辟新市场(可从增加亚马逊站点着手),外迁供应链前期难度更高、更为棘手。
面对关税壁垒骤升,中国出口企业——无论传统外贸企业还是跨境电商企业,势必寻求供应链重构。其中一个重要措施就是生产基地多元化。杜宏林不是个例,且与很多同行相比,他的行动速度已经慢了。
嘉御资本创始人、董事长卫哲此前就表示,“我们投的(跨境)企业要求每年都有部分供应链外迁,做得比较快的,已经有20%产能在海外了,做得比较慢的还在建厂”。
在其看来,供应链是否要外迁,主要看两个指标:一是年销售规模,二是美国业务量占比。“如果有一定体量,在美国加关税的情况下,把供应链外迁将更具优势;如果年销售额仅有一两个亿,暂时不用考虑,否则将得不偿失。如果美国业务占比达到50%及以上,那么供应链至少需要准备好外迁20%~30%。”
而就在当地时间4月2日下午,美国特朗普政府又宣布了酝酿已久的“对等关税”计划,包括:
1、对所有国家征收10%的“基准关税”(美国东部时间4月5日0时01分生效);
2、对美国贸易逆差最大的国家征收个性化的更高关税(美国东部时间4月9日0时01分生效),如对中国商品征收34%的关税、对欧盟商品征收20%的关税、对越南商品征收46%的关税、对日本商品征收24%的关税、对泰国商品征收36%的关税等;
3、没有将加拿大和墨西哥列入新的对等关税名单,但此前宣布的针对特定行业的关税仍然适用(如对进口汽车征收25%的关税)。
紧接着,当地时间4月9日,白宫发言人表示,从美东夏令时间4月9日00:01起,美国将对中国出口到美国的商品进一步加征关税,其关税税率将达到104%。4月10日,美国总统特朗普又在社媒上宣布对中国商品关税税率进一步提高到125%,同时对部分国家暂停“对等关税”90天以进行谈判。
这标志着美国贸易政策发生根本性转变,世界贸易将迎来历史性拐点。虽然最终结果还难以预料,但关税全面上涨必定会让美国零售商、进口商及消费者雪上加霜,其他国家对美贸易比重较大的企业也将受到极大的冲击。除了肉眼可见的成本上涨、定价上涨,对中国外贸企业来说,也需要进一步考虑、评估供应链全球化网络布局以增强灵活性。
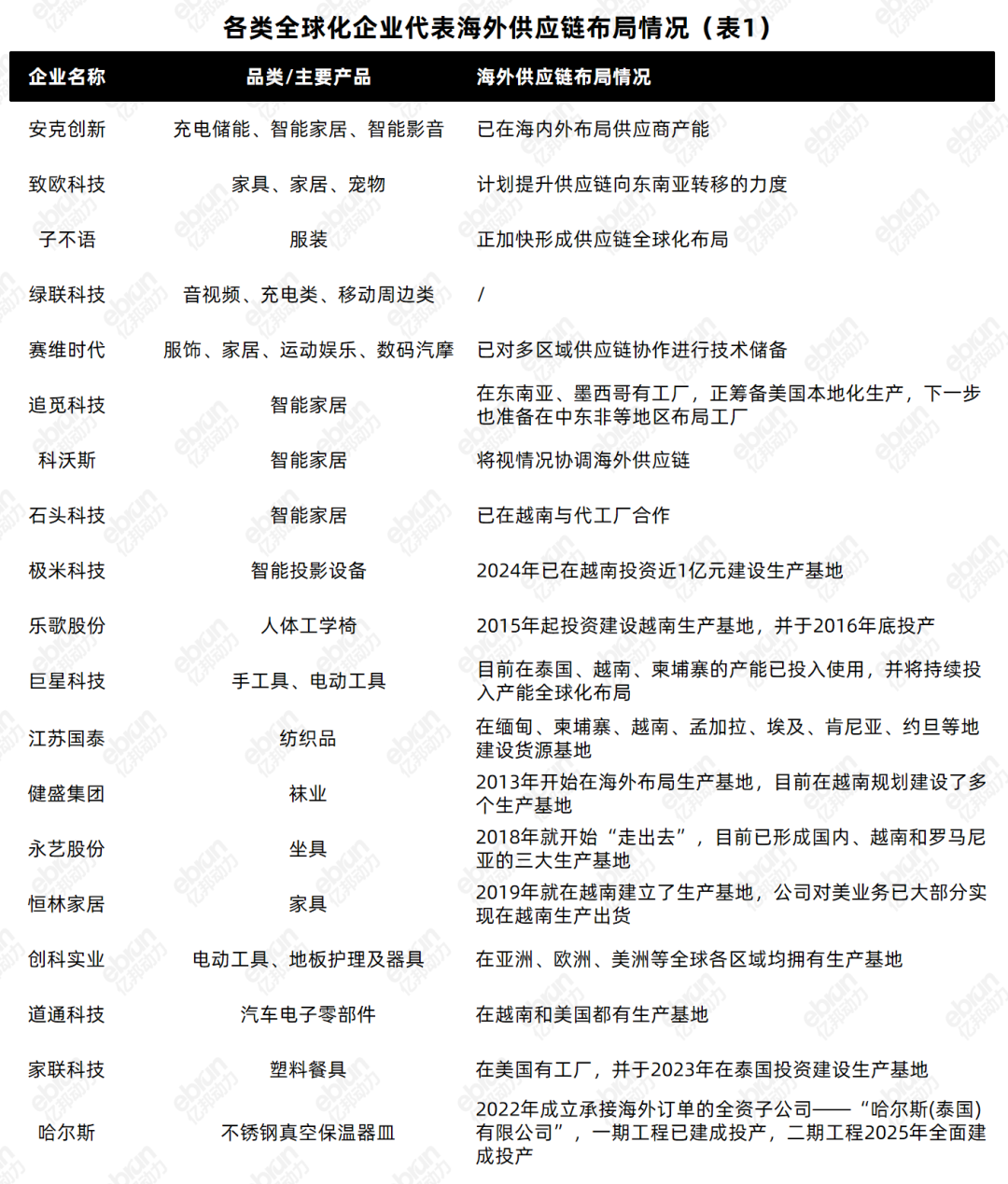
在此,亿邦动力盘点总结了近20家各类型、各品类头部出海企业布局海外供应链的情况,以供广大读者参考。
一、供应链全球化,没人能独善其身
2018年后,美国对华进口平均关税大幅上涨。公开数据显示,截至2023年,中国被美国额外加征关税的产品规模占比约为48%;截止到2023年6月,美国从中国进口的应税商品的平均关税税率约为19.3%,远高于2018年初的2.3%(最惠国关税税率)。
美国作为全球最大的经济体,一直是中国重要的出口市场。根据中国海关总署的统计,2024年全年,中国对美国出口5246.56亿美元,同比增长4.9%。从机电产品、纺织制品、塑料制品,到家具、玩具、汽车及零部件、手机及相关设备,再到钢材、化学工业产品等等,中国制造几乎充斥着美国生活的方方面面。
关税大幅上涨,最直接的影响就是显著增加中国出口企业的成本、削弱中国商品的竞争力,导致中国对美出口的收缩。因此,近年来,不少制造企业开始将部分产能转移至其他国家来规避高额的关税。
从消费品行业来看,中国出口至美国的玩家可大致分三类:传统外贸工厂(含工贸一体型出口商)、跨境电商零售出口商、从国内市场扩展至海外市场的零售商(即内贸转外贸)。这其中,无论企业是否涉足制造环节,都难以在贸易壁垒骤升的情况下独善其身。因此,各类玩家都在被频繁问及“是否受关税不利因素影响”、“是否考虑海外生产”等问题。
亿邦动力盘点近20家头部企业的情况发现,大部分都是“已在海外布局产能”、“已设海外生产基地”,仅有少数表示“已对多区域供应链协作进行技术储备”、“会视情况协调海外供应链”。

比如,由跨境电商起家的全球化新品牌安克创新,今年3月,在投资者在互动平台上被问到“是否会由关税等外部环境较有利的国家或地区的代工工厂生产产品”时,其明确表示,“自关税政策调整以来,公司迅速响应,进一步加快了相关措施的落地实施,目前已在海内外布局供应商产能,并将持续优化资源配置,以适应不断变化的市场环境”。
同样起家于亚马逊的致欧科技,去年8月在通过电话会议接待机构代表调研时就提到,公司2024年下半年增长举措中的一个长期举措就是,在产品采购成本方面,进一步提升供应链向东南亚转移的力度。“从东南亚出货到美国的到仓成本较低,随着后续的采购量持续加大,改善的效果会更加明显”。
服饰类跨境大卖家子不语也将增加海外产能,今年年内公司的全球化供应链就会初现雏形。其在最新发布的2024年财报中提到。“2025年将以更扎实的基本盘、更高效的资源配置、更开放的生态协作来面对日益激烈的竞争和复杂多变的宏观环境,我们将紧跟AI浪潮、深化品牌建设、拓展多元化销售渠道、布局全球供应链、加强组织力建设,以稳固并扩大自身的竞争优势”。
相比于这几家采用“自主研发+外协生产”模式的跨境玩家,一些有自有工厂、更多参与到生产环节的品牌,则在供应链全球化布局上更为积极。
以智能清洁家电赛道几家头部品牌为例:追觅科技扫地机事业部总裁孟佳在AWE2025期间就对外表示,追觅科技在东南亚、墨西哥都有工厂,并且目前已经在筹备美国本地化生产,下一步也准备在中东非等地区布局工厂;科沃斯副董事长、服务机器人CEO钱程在接受媒体采访时也透露,从今年开始,科沃斯会视情况协调海外供应链,降低关税提升带来的影响;石头科技披露接待机构调研的公告中也提到,针对美国关税政策的影响,石头科技已经提前布局,在越南与代工厂合作,并多维度评估关税政策对业务的潜在影响,探索最具效率的应对方案。
除了大家电赛道,其他品类的头部企业也有类似动作。比如,2024年11月,极米科技就宣布将在越南南定省美顺工业区投资1300万美元(近1亿元)建设投影机生产基地。
此外,更多从传统外贸业务、OEM工厂起家的出海企业,则更早、更多地做了海外产能的布局。
人体工学椅赛道的乐歌股份,2024年2月曾在投资者互动平台表示,公司较早就对全球宏观形势和外部环境进行了分析和研判,于2015年起投资建设越南生产基地,并于2016年底投产,目前实现了国内核心制造,海外外围制造的模式。
工具行业头部玩家巨星科技,今年3月在投资者关系平台上被问及“美国加征关税对公司业务是否造成重大影响”时,其表示,公司一直密切关注关税的变化,积极布局海外产能以应对关税风险,目前在泰国、越南、柬埔寨的产能已投入使用,将逐步覆盖对美出口业务;同时为满足新增订单需求,公司将持续投入产能全球化布局;公司还积极拓展“一带一路”国家业务,取得了超预期增长。
纺织品行业的江苏国泰披露的接待机构调研的公告中也提到,公司通过加快海外布局战略,建设海外生产基地,实现全球供应和采购,以减少关税加收的影响。据悉,其积极推进货源基地国际化布局,在缅甸、柬埔寨、越南、孟加拉、埃及、肯尼亚、约旦等多个“一带一路”关键节点建设货源基地,并持续推动公司从“中国供应链整合”向“世界供应链整合”转变。
袜业巨头健盛集团从2013年开始生产基地海外布局,目前在越南海防、兴安、清化规划建设了三大生产基地,并且,2024年又在越南建设新的生产基地。
从事健康坐具研发制造的永艺股份,在与全球多家知名品牌长期开展ODM合作的同时,积极发展跨境电商业务和自主品牌建设,旗下主打人体工学椅的跨境品牌UE就是亚马逊类目头部品牌。其于2018年就开始“走出去”,目前已形成中国、越南和罗马尼亚的三大生产基地的联动。
从事塑料餐具外贸出口的家联科技,近年来大力发展跨境电商,产生众多亚马逊家居类目的爆。2024年其在接受机构调研时也表示,在美国设有工厂,并于2023年在泰国投资建设生产基地,积极布局海外产能,这有利于公司更加灵活地应对宏观环境波动、产业政策调整以及国际贸易格局可能带来的不利影响。
不锈钢真空保温器皿制造商哈尔斯,除了在国内浙江永康市、杭州临安、安徽蚌埠各有工厂,也响应客户“多国采购的需求”,积极推进着供应链出海。2022年,哈尔斯便成立了主要承接海外订单的全资子公司——“哈尔斯(泰国)有限公司”,该项目一期工程已经建成投产,二期工程预计2025年全面建成投产。今年,哈尔斯还携手美云智数启动了“泰哈工厂自动化立体仓库建设”项目,一定程度上为东南亚制造业树立了智能仓储标杆。
二、产能外迁何处?越南最热,但近期也迎来一波三折
整体看,外贸企业选择在哪里布局海外产能主要考虑三大因素:一是当地条件,包括相关基础设施、生产要素成本及产业带集群优势等;二是税收政策及贸易政策,尤其是美国对该国进口商品的税率;三是与出口目的地国的地理距离及交通。
“电子组装向东南亚迁移,纺织服装向南亚、非洲扩散,汽车整机和电池厂投资北美……”这是常常流传在业内的各几个代表行业对应的供应链外迁方向。这种全球供应链再配置无疑成为了企业减轻关税冲击的现实选择。
从近年来中国企业出海建厂的趋势来看,东南亚由于年轻的人口结构、快速的经济增长和较低的生产成本等优势,成为了电子电器、纺织服装、家具家居、汽车零部件等行业的热门目的地;墨西哥则凭借地理位置靠近美国、有较好的基础设施和相关产业人才储备等优势,成了电子产品、汽车制造、食品饮料加工等行业的热门目的地;东欧的捷克、波兰等国,由于地理位置优势、欧盟政策优势、相对其他欧洲国家更低的人力成本优势等,成为中国企业出海市场的生产基地。

亿邦动力从此次盘点的近20家企业海外产能布局地来看,东南亚、南亚、非洲、北美、欧洲均有涉及。其中,越南是吸引中国企业投资建厂、布局外协生产基地最热门的国家,所有企业中,至少有一半(即10家)都在越南有所涉足,包括科沃斯、石头科技、极米科技这类智能家居产品玩家,巨星科技、创科实业等工具类企业,江苏国泰、健盛集团等纺织服装类企业,永艺股份、恒林家居等大家居类企业,以及道通科技这样的汽车零部件企业。
另外,20家企业中在泰国、柬埔寨布局产能的企业也各有3家,加之缅甸以及其他未透露具体国家名的,东南亚当之无愧的成为了中国企业出海建厂或者布局供应链的第一大基地。
此外,北美的美国、墨西哥,欧洲的捷克、罗马尼亚,也吸引了中国企业前往布局产能。
越南是本次盘点中的“最热”并不意外。去年,路透社的一份报道就指出,在美国提高关税以减少从中国进口的同时,美国从越南的进口却在激增,而越南的大部分出口依赖于中国的输入(越南从中国进口的增幅与越南对美国出口的增幅几乎同步)。这意味着,不少中国制造商正通过越南“曲线出口”至美国。
与此同时,墨西哥虽然不是此次盘点的20家企业布局海外产能的焦点,但由于地理位置和美墨加协定的优势,它一直也是中国企业出口至美国的重要“跳板”。有数据显示,2023年已有33家中国汽车零部件供应商在墨西哥设厂。此外,中国企业对墨西哥集装箱运输量在2023年增长33%,2024年前7个月再增26%。
不过,值得一提的是,4月2日美国宣布新的“对等关税”政策计划后,中国企业迁移供应链的目的地格局可能会发生新的变数——东南亚多国将被征收相对更高的关税,非洲、拉美、中东国家的税率则普遍低于东南亚国家。此外,墨西哥、加拿大和美国之间的USMCA自由贸易协定的商品也不在此次美国宣布的“对所有国家实施10%基准关税税率”的覆盖范围内。
具体来看,美国计划向越南(46%)、泰国(36%)、印尼(32%)、马来西亚(24%)、柬埔寨(49%)、新加坡(10%)这东南亚六国征收的新关税税率都大大高于以往。
“我们产品客单价相对比较高,如果再因关税成本增加而提高售价,可能在C端的竞争力会下降。我们原本想把供应链迁移一部分,但现在也有很大的不确定性。”一位电子科技产品类目出海企业创始人直言。
另一家做大件产品的出海企业高管也向亿邦动力表示,公司刚走通从东南亚做转口贸易至美国市场的道路,形成了国内核心制造+海外外协生产的模式。“若现在东南亚国家也面临着关税提高的问题,那接下来可能会更聚焦于国内生产——中国供应链的内部调整能力之强、效率提升速度之快,都会优于其他国家。”
然而,“政策变脸”的速度也是大家始料未及的。就在特朗普公布“对等关税”计划的两天后,越南方面表示正与美国进行零关税的磋商。到4月10日,越南政府声明称,美国和越南同意启动贸易协议谈判,同意相互取消非关税壁垒。
三、从规避关税壁垒到综合效益考量,重估供应链全球化布局核心
规避关税与贸易壁垒,这自然是中国出口企业向海外迁移产能的一个直接目的。
比如,为了避开美国301关税(注:301关税是指根据美国贸易法中的“301条款”所采取的一种贸易措施,被美国用来应对它认为的“不公平贸易”行为,通过提高关税、限制进口等手段来保护美国国内产业和商业利益),一些电子产品制造商首先将产品运至马来西亚,进行最终装配或换柜操作,办理马来西亚产地证,然后再将其以马来西亚产品的名义出口至美国。
再比如,为了应对欧盟的反倾销税,很多中国出口企业会采取在欧洲建厂,或者与当地企业合作生产(包括找第三方代工),以降低关税成本并提升本地化。像比亚迪和奇瑞这两家中国汽车企业就选择在欧盟直接建厂投产,小鹏和广汽则选择了通过第三方代工的方式来规避关税。
但向海外迁移产能的目的也不止于此。成本优化(廉价的劳动力或原材料)、贴近市场、合规与品牌升级都是背后重要的考量因素。
比如,某工具类企业的负责人就指出,多年来公司已形成了“中国+东南亚+墨西哥”的多区域供应链布局,可以有效地分散地缘政治风险,避免单一国家政策波动所带来的冲击。
同时,在供应链上,选择在一个贴近市场的第三国进行“中转”,也对出口企业起着降本增效的作用。比如,不少美国市场业务量占比较大的企业都在墨西哥建立仓库储存货物或者直接进行生产,一方面,从墨西哥发货至美国接近于美国本土发货的时效,可以有效地缩短产品交付周期;另一方面,以墨西哥仓库作为退换货中心,也可以减少物流和退换货成本。
此外,一些出口企业在全球化发展的过程中,也会通过本土化生产来获得“Made in USA/EU”标签,再叠加“德国研发”、“法国设计”等元素,增加产品吸引力,提升品牌溢价能力。
不过,对于海外产能布局的探索,不少企业也反映了“差强人意”的无奈感。比如,一家E-bike企业创始人就告诉亿邦动力,去东南亚做生产,虽然人工便宜,但效率低下;去欧洲做生产(组装),人工成本又特别高。
在其看来,海外供应链对人力、资金链的考验都是非常大的,“中国供应链一年可以转4次,但海外供应链只能转2次”。因此,从综合效益考虑,没有任何一个国家能够替代中国供应链,海外供应链仅起到备份作用。
很多出口大品类的核心产业链、配套体系以及熟练工人群体仍然主要集中在中国,这是短期内无法改变的事实。它也解释了为什么当美国宣布“对等关税”计划,要对全球主要制造基地普遍提高关税壁垒,中国出口企业相对更加淡定。
正如一位业内人士所言:未来,为了分散风险,中国企业对于供应链全球化、多元化的布局不会停止,但不会只是简单的地理位置迁移,而是要进行更深层次的结构性优化,通过精益化的内部管理和灵活的外部协作,利用好原材料价格波动、物流成本波动、汇率变化、政策等多种手段系统性地消化成本压力。
“当然,面对高关税环境,除了通过控制成本来维持竞争力,更重要的是产品升级提价,通过提升产品的研发、设计、质量、服务等方面增加产品附加值,以对冲价格的上涨。”上述人士补充道。