扫码打开虎嗅APP
本文来自微信公众号:娱乐资本论,作者:lucky,原文标题:《从陈奕迅女儿到黄多多:星二代上舞台不如带货?》,题图来源:AI生成
最近娱乐圈像打开了“星二代盲盒”,一个个接连上桌。
先是陈奕迅女儿陈康堤刚官宣出道,就顶着“华纳年度重点新人”的名头被全网打量;紧接着黄多多要演程耳的新片,阵容一流,争议也一流;而金龟子的女儿王逸宸,干脆直播间直接开麦:“我妈奋斗一辈子,不让我蹭让我干嘛?”这届星二代,不但出道花样多,还全员自带热搜体质。
然而王逸宸在直播间大方认“靠妈”,结果一周涨粉7万,热度、销量双丰收。相较之下,那些走得“更正统”的星二代,一个个却被当成“高起点考生”在舆论场反复打分。还没唱就被追问实力的陈康堤、从读错字到染发都能被全网点评的黄多多,像是被困在了“越高越难爬”的出身陷阱里。
这其实揭示了当下娱乐生态的两种玩法:传统路径要靠时间、靠实力,直播路径靠的是敢说、敢露、敢冲流量。星二代不缺机会,缺的是一条真正适合自己的赛道。
在这个“镜头优先于舞台”的时代,他们只要能稳住注意力,哪怕卖的不是作品,也能卖出成绩。
所以,星二代到底是被宠着浪费了机会,还是早就选对了属于自己的赛道?
父母光环能用多久?下沉市场买单,登上舞台引争议
“我妈奋斗四十年积累的观众缘,不传给我难道传给外人?”主持人“金龟子”女儿王逸宸的一句灵魂发问,把自己送上热搜,也把“星二代资源咖”这一老话题,推向了新的讨论高潮。
5月9日,王逸宸和母亲首次同框直播,金龟子一出场便重现了《大风车》的标志动作,童年回忆瞬间杀回。可还没等大家感慨完怀旧情绪,899元的儿童智能手表就上架了,不少网友质疑她“蹭妈妈的热度带货”。此后,王逸宸再度直播,却又被弹幕讽刺为“三代人啃一档节目”。她情绪激动地回应:“我妈努力一辈子,不就是为了让我蹭吗?我努力一辈子,不就是为了让我儿子蹭吗?”这番话将她推上了风口浪尖。
风波之后,5月12日王逸宸发布回应视频。视频中她站在发货场地,手握手机,眼含热泪地说出“我何德何能又上热搜”,坦言自己最怕的,是舆论的反噬。随后她讲述自己从尝试直播到坚持带货的过程,也提到上次流泪,是因一位网友在评论中诅咒她全家。整个视频状态积极,结尾她以一句“我可以,我能行”作结,并对着镜头轻轻击掌。
尽管争议不断,王逸宸在这场风波后却实现了显著的涨粉。据新榜数据显示,事件发酵仅一周时间,她的粉丝数增长超过7万,12日发布的那条回应视频成为转折点,收获了11.7万点赞和1.3万条评论,是她近期最受关注的内容。从受争议到被理解,这场回应显然奏效。

在她的抖音账号“金龟子的娃娃”下,评论区氛围也悄然改变。“正能量小女孩”“年轻人的榜样”“自立自强”成了高频词。其中,被反复提及最多的的确是她的母亲“金龟子”——不少评论写道:“喜欢你妈妈,也喜欢你。”这背后可见,王逸宸在抖音的受欢迎程度,与金龟子深厚的大众情感基础确实密不可分,母亲的影响力不仅是她流量的起点,也仍是她带货表现的核心支撑。
现在再看王逸宸那次上热搜,争议反而像是一块免费的广告牌,让很多人第一次意识到:“原来她是金龟子的女儿。”而对于那些从小看《大风车》、对金龟子有情感记忆的观众来说,这样的认知会下意识地激起一种亲切感——“她妈我喜欢,那她也不会差”。原本并不关注她的人,可能就因为这层关系多停留了几秒,甚至点了个关注。争议让她“被看见”,母亲的国民度帮她吸粉丝。


新榜数据显示,王逸宸223.57万抖音粉丝,主要集中在下沉市场的中年女性群体。其中女性占了八成以上,年龄段主要集中在31岁到40岁,41岁以上的用户合计接近一半,三四五线城市用户为主。打开她的商品橱窗也能印证这一点:大部分商品价格不高,很多都在50元以内,最热销的是绿豆饼、方便面、洗洁精这种实打实的生活用品。这类人群本身就对价格敏感,也更倾向于实用型购物。他们对“星二代该不该拥有舞台”这种争议,并不感兴趣。她只要能提供实惠、直播不出错,自然就有稳定的消费群体支持她。
事实上,靠着“星二代”的起点打响第一炮,再通过直播短视频稳扎稳打,王逸宸并不是个例。在她回应争议的视频下方,点赞最高的评论就提到了另一个熟面孔——宋丹丹的儿子巴图。他也一样,从妈妈的光环起步,靠自己的方式在网上找到生存空间。
“宋丹丹的儿子”这个标签,从巴图一出现在大众视野开始就没离开过。他进入演艺圈,就是因为宋丹丹的引荐;他参加的节目,《我不是明星》第四季、《王牌对王牌》第五季,也几乎都围绕“星二代”和“亲子关系”展开,观众认他,是因为先认得他妈妈。
在抖音平台上,巴图和他妻子运营的账号粉丝超过880万,比很多一线明星还高。从评论区看,“宋丹丹”仍然是出现频率最高的关键词,说明情感链接还在延续。他的带货风格也很接地气,驱蚊液、洗衣粉、安睡裤这些生活必需品销量最高,正好对上了下沉市场的大众需求。这种“熟人+实用+好感”的组合,使得他在带货与传播中的稳定性更强。
说到底,有国民度的星二代为什么更容易火?因为观众对他们从来不是“从零开始”认识的,这种天然的关注度本身就是一种流量“底薪”。尤其在短视频这样快节奏的内容场上,观众愿意多看你几秒,可能就是因为“这不是我小时候喜欢的谁谁的孩子吗”。这种熟人感帮他们绕过了很多素人创作者必须从头打拼的过程。
但和冲击下沉市场相比,那些试图闯荡“阳春白雪”的星二代,日子就没那么好过了。
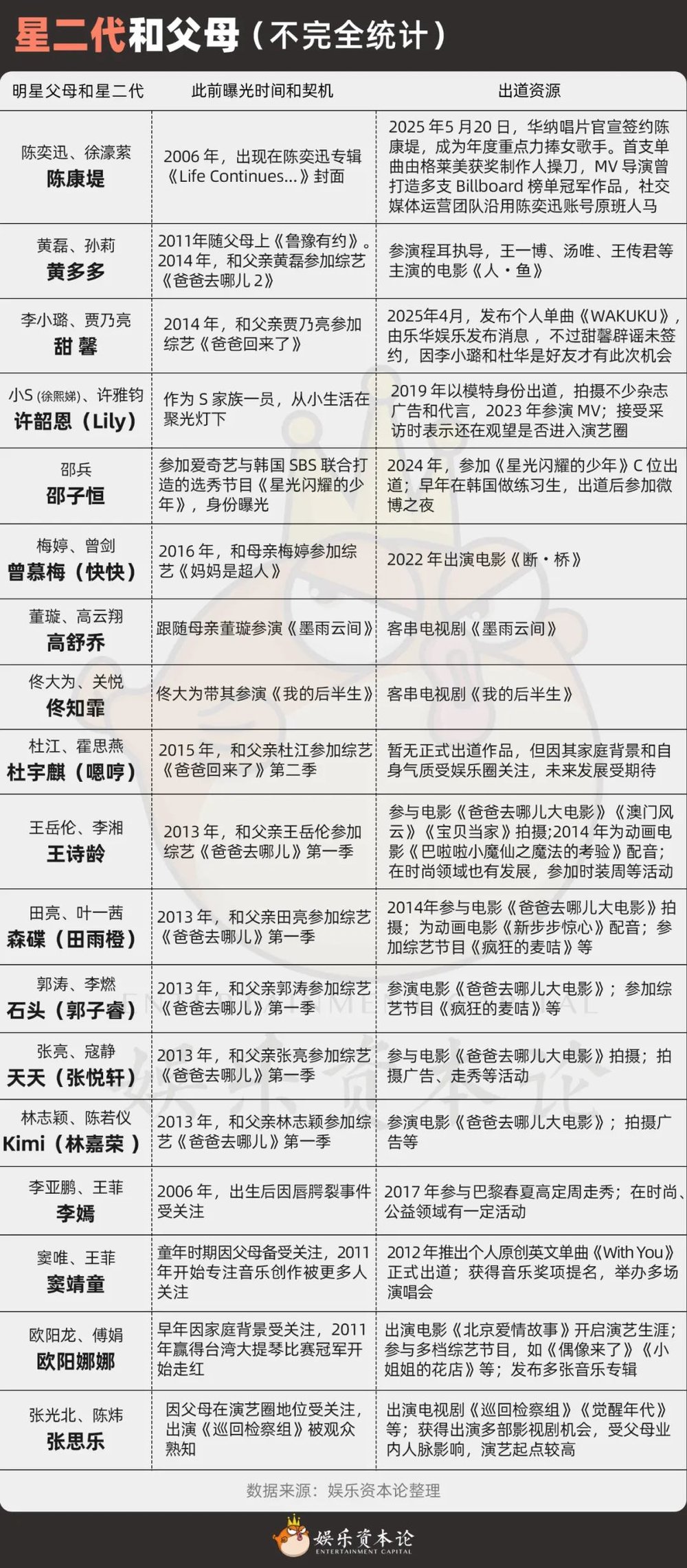
5月20日,华纳宣布陈奕迅女儿陈康堤正式出道,还定为年度重点新人。另一边,有消息称黄多多将出演程耳的新片《人・鱼》,和王一博、汤唯、王传君等演员同台。消息一出就引发热议,不少声音直指一个核心问题:是不是星二代又来“占坑”了?
唱歌、演戏,本该是拼实力、靠机会的行业。但当父母的光环照进这些“高级赛道”,观众的警觉感就会拉满。特权不仅意味着起点更高,也意味着别人原本就稀缺的机会可能被“预留”。当星二代带着资源站上舞台,他们收获的,有时往往是一连串难以回避的质问。
捆绑营销也要讲门道:哪种有用,哪种只招嫌?
明星家人”捆绑营销确实奏效,但它的有效期通常只持续在出道初期。一旦曝光变多、热度无法均衡、观众情绪被触碰,反感就会迅速反扑。
星二代是现成的流量磁铁,观众不需要背景介绍就能迅速带入他们的“故事感”。尤其在成长阶段,他们的才艺更容易获得放大关注。陆毅的女儿“贝儿”抱着吉他弹唱的视频引全网热议,贾乃亮女儿甜馨上舞蹈课的镜头流传广泛,欧阳娜娜的大提琴能力也在爸妈的助推下变成她出圈的“标志性技能”,一路通往电影圈。普通孩子的兴趣是家长朋友圈知道,而星二代的兴趣,很可能在社交媒体上就火了。这种“从小就有舞台”的环境,让他们的能力更早具备了被市场识别的可能。

除了从小生活在聚光灯下,星二代们也总是比别人更容易获得“露脸”的机会。像梅婷的女儿曾慕梅,才12岁就已经参演了《断桥》《好东西》这些知名电影,很多演员拼多年都不一定能接到的项目,她已经参与其中;甜馨一句“杜华阿姨和我妈妈是好朋友,有个名额我就来啦”,便顺利录了单曲《WAKUKU》,完成了音乐作品的“首秀”;还有黄多多、王诗龄,甚至在上小学前就已经成为全国观众熟悉的“童星”。而在娱乐行业里,很多机会其实都是“看见”之后才可能发生的。
先天的家庭资源就像一条已经铺好的进圈通道。父母的名气、行业人脉和观众基础,让他们节省了许多别人必须经历的“打怪升级”过程,也让他们的出现显得“理所当然”。
不平衡也越容易显形。一旦家庭中人气高低拉开,就容易出现“蹭热度”的指控,连带伤但绑定越紧,到粉丝情绪。
比如欧阳娜娜一家,在欧阳娣娣出道后“捆绑”的频率逐渐提高。三姐妹和妈妈一起上综艺《是妈妈也是女儿》,展现亲密的家庭氛围和各自美丽。欧阳妮妮转战小红书带货,经常提到娜娜给自己引流;欧阳娣娣则参加《创造营亚洲第一季》《开播!短剧季》时多次提到姐姐出道经历,还经常出现在娜娜的音乐会、一起拍视频。这种频繁合体虽然带来了关注度,却也引发了“消费姐姐”质疑,尤其是在欧阳娜娜粉丝中反弹更强。有粉丝在欧阳娣娣社交平台直接留言:“超喜欢你姐姐,就是不太喜欢你。”
而当第一代的光芒持续高照,第二代就更难摆脱“靠爸妈”的标签。郭麒麟在《欢乐喜剧人》拿到第四名,却仍被网友怒骂“拼爹”。甜馨曾因同学只为流量接近自己而感到被孤立;她cosplay被骂、对比照被质疑整容,还被连带母亲旧事重提,几乎没有喘息空间。
在许多情况下,围绕星二代的激烈舆论并非仅仅出于他们的资源优势,而是因为他们的形象、行为或发展路径触碰了公众的社会情绪投射。大众对于他们的情绪,背后是冲着不公平感、对阶层流动的焦虑。
以黄多多为例,她小时候在《爸爸去哪儿》里是懂事体贴的大姐姐,赢得好评,但也有人觉得她太早熟,“不像个小孩”。她翻译英文原著、演话剧、录配音、参加比赛,每一步都被质疑是“靠爸妈推出来的”。哪怕只是染个头发、发个烘焙视频,穿着稍微成熟点,就能被骂“叛逆”“早熟”。
2023年,一段她教孩子读书的视频中读错了几个汉字,就让“才女人设”彻底翻车,舆论转向冷嘲热讽。到了2025年,她宣布参演大导演程耳的新片,本应是一次正式的职业起步,却迅速变成“拼爹”“靠关系”的讨论场,连从小到大的表现都被重新拿出来审判。这些情绪背后,其实是在投射一种深层的不满:为什么别人出生就站在舞台中央,而我们努力这么久还在门外徘徊?
很多时候,围绕星二代的争议其实并不是针对他们做了什么,而是因为他们刚好碰上了公众心里最在意、最敏感的地方。换句话说,大众的情绪,踩的不是人,而是社会情绪的痛点。
演不进主流,卖得动产品,直播和短视频才是星二代最优解?
其实陈佩斯、陈凯歌、濮存昕、胡军这些响当当的名字,也都是星二代。但很少有人会在提到他们时第一时间强调这个身份——因为他们早早就凭借作品和实力立住了名字,久而久之,“是谁的儿子”这个标签反而变得不重要了。
回头如今看看那些真正“站住了脚”的星二代,会发现他们走的路都不短。他们没有靠一两部作品一夜成名,而是一步一步地把自己“站出来”。
王骁就是很好的例子。他的母亲王馥荔是国家一级演员,但他从30岁才开始真正演戏,从小配角赵鞅演起。此后,他在十多年间陆续在不同作品中尝试,直到《三生三世十里桃花》中饰演司命星君才逐渐获得关注。再到《流金岁月》《巡回检察组》《狂飙》等剧中稳定发挥,最终在2024年凭借实力获得金鸡奖最佳男配角。
杨玏也一样。虽然父亲是资深演员杨立新,但他的出道路并不轻松。从2009年《历史的进程》开始,经历了多个配角积累期,出演了不少作品却一直没火。直到《大丈夫》打响名声,最近又凭借《封神》被更多人看到,才算真正迎来高光时刻。
这也跟行业环境的变化有关。一方面,如今艺术培训普及之后,愿意入行、能入行的人变多了,竞争自然也更激烈;另一方面,在这个讲究流量的时代,谁红、怎么红,受太多因素影响——平台推不推、观众喜不喜欢、能不能跟上热度等等,哪怕资源再好也不能完全决定结果。所以哪怕是星二代,有再好的起点,也不一定就能轻松走红,现实远比想象中复杂。
而另一方面,在当代,星二代的身份却让他们更容易成为大众调侃和玩梗的对象。毕竟,他们的成长经历、言行方式,常常与普通人有些“出戏”的差距,而这种差距在网络语境下,恰好是最容易被拿来调侃和消费的素材。
比如陈飞宇的“阿瑟”绰号,比他参演的大多数剧集都更出圈。这个梗源于2017年他和父母参加的一档综艺《熟悉的味道》,节目里陈凯歌用英文名“Arthur”叫他,结果谐音成了“阿瑟”。更巧的是,当时陈凯歌说了一句“阿瑟请坐”,但现场没有椅子,陈飞宇只好半跪在妈妈身边吃饭。这一幕被网友抓住反复玩梗,“阿瑟请坐”很快成了网络热词。
2024年向佐开始走起了“抽象路线”。从刘畊宏直播间里模仿蜘蛛跳操,到红毯穿女装制造话题,再到在直播间上演变装秀——一会儿披上印花丝巾,一会儿化身“富太太”穿着丝绸套装,频频制造反差感。这种“不走寻常路”的风格,虽然让人摸不清他的定位,但也让他在短视频时代获得了前所未有的关注度。
转型后的向佐,不只赢得流量,也迅速兑现成商业成绩。2024年12月,他与海旅免税集团合作直播带货大牌美妆产品,吸引近1200万人围观,单场销售额预估高达1000万至2500万元。随后两天,他带货累计金额逼近7500万元,一跃登上抖音美妆榜第一。同月,他还在湖南怀化找网红发型师晓华剪头发、卖洗发水,这场直播观看人数突破6729万,靠的正是迎合短视频时代趣味与传播规律的重新包装。
在娱乐圈,想真正走到“阳春白雪”的那一步——演出经典、成为标杆——需要的不只是起点好,更要靠实力、运气、时间和观众的耐心。星二代哪怕从一开始资源满格,想靠着这些一路顺风顺水,也未必能被观众真正“认账”。因为真正被记住的,是做出来的作品,而不是站出来的姓氏。
所以比起在传统文艺场里反复碰壁,直播间和短视频更像是为他们量身定制的舞台:出身就是看点,争议就是流量,猎奇就是曝光。正如水均益女儿离开央视时调侃的那句:“做新闻肯定干不过我爸”,说出了很多星二代面临的现实——不是不够好,而是很难被“单独看”。
与其说直播和短视频是退路,不如说它本就是他们最合适的主场。在这个舞台上,他们终于可以不绕弯地被看见,不拼运气地留下来。