扫码打开虎嗅APP
本文来自微信公众号:镜相工作室,作者:黄依婷,编辑:卢枕,题图来自:AI生成
1973年,世界上第一台全尺寸人形机器人WABOT-1在早稻田大学诞生。它有一岁半左右儿童的智力,可以通过“嘴巴”进行简单的日语对话,凭借“耳朵”“眼睛”测量距离和方向,再依靠“双脚”行走;行走的速度有些慢,每走一步需要45秒。
半个世纪后,人类在人形机器人身上投射了更多想象——它在家能端茶倒水,在外能跳舞翻跟斗,进厂能打螺丝、搬重物,21.0975公里的半程马拉松比赛,跑得最快的机器人只花了2小时40分42秒,戴着护具走上擂台也是个像模像样的格斗选手……
一场扭秧歌表演让我们憧憬人“人”共存时代的到来,也掀起了新一轮机器人的投资热潮。IT桔子数据显示,上半年,机器人领域发生223起融资事件,融资金额高达232亿人民币,远超去年同期。喧闹背后,是几十家机构、几百位投资人倾注数百亿资金押注的关于未来的构想,而每一家明星机器人公司背后,也站着不同类型、不同诉求的投资方,在复杂的博弈中左右着机器人公司的技术和商业路线。
我们挑选了几家备受关注的机器人公司,梳理了它们的融资历程和背后的资金谱系,试图理解资本是如何汇聚于此,又将如何影响行业的未来。
一、人形机器人赛道,后浪凶猛
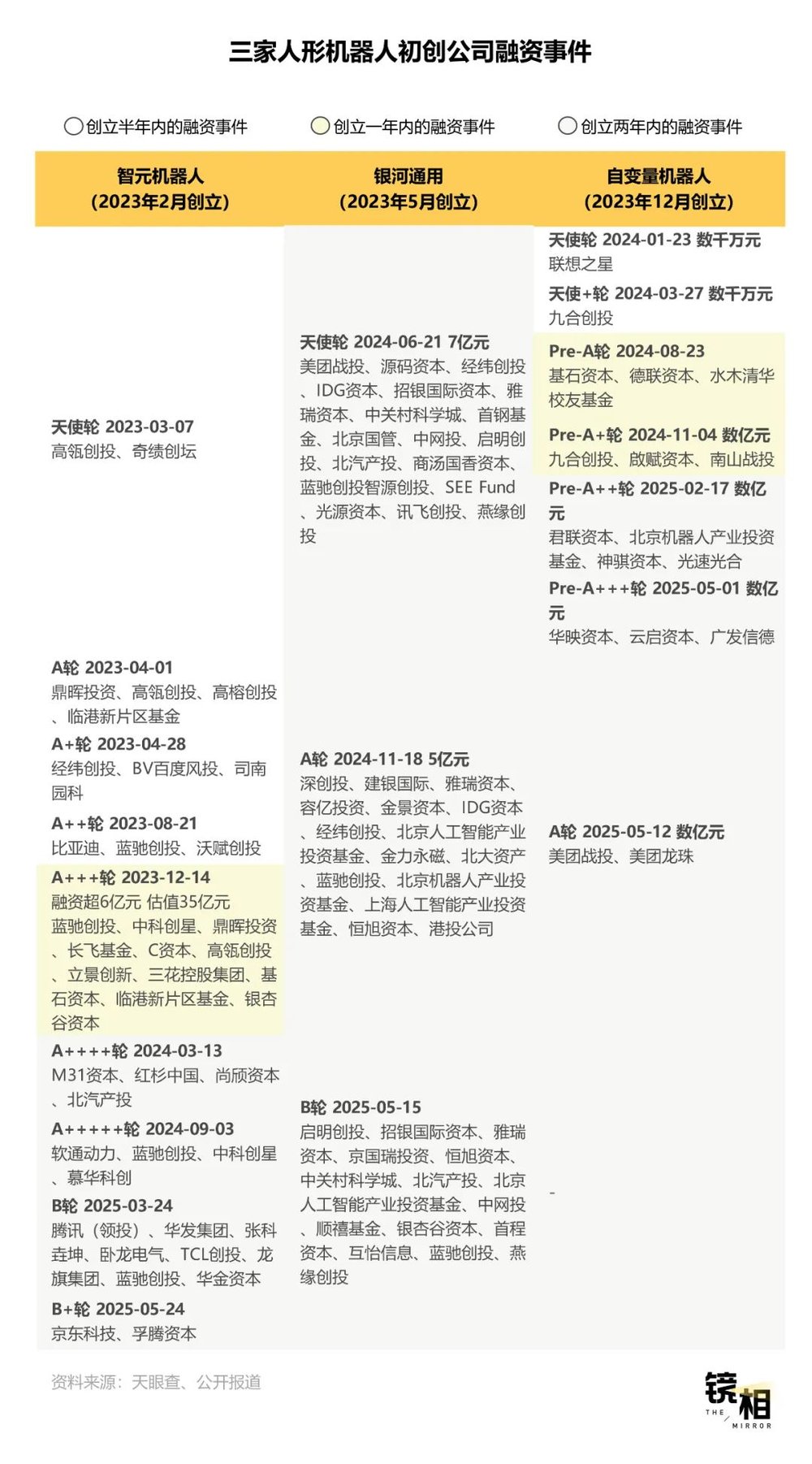
2023年12月,优必选经历12年融资长跑,终于在香港交易所敲响上市钟声,成为 “人形机器人第一股” ,当月市值一度突破380亿港元,最高时一度超过1400亿港元。而就在优必选上市半年后,一家成立仅一年的公司——银河通用——宣布完成7亿元天使轮融资,创下中国机器人领域最大天使轮融资纪录。
优必选在深圳初创时,创始人周剑可能未曾想到,这家公司会成为点燃中国机器人资本热潮的火种。如今,银河通用仅凭天使轮就拿下7亿元融资——先行者走过十余年的艰辛上市路,新生代一出生就站上资本巅峰,在这奇特的分化背后,资本正以前所未有的速度和规模涌入,中国机器人产业正在经历一场资本狂欢。
作为机器人行业的探路者,优必选早期的融资历程十分坎坷。
2000万,这是优必选天使轮拿到的钱。2013年,在比亚迪联合创始人、优必选第一位天使投资人夏佐全的撮合下,优必选从正轩投资和力合华睿两家风险投资机构手中融到了天使轮的2000万元,并在2014年顺利生产首款小型人形机器人产品Alpha。
早期,机器人的产业逻辑建立在技术沉淀和商业化验证之上,需要一步一个脚印,除了极少数愿意冒险的天使投资人,大部分产业资本都处于谨慎观望之中。直到2015年,才陆续有科大讯飞、华发集团、居然之家、海尔等产业资本加入优必选投资方的行列。这些来自产业的投资方们,一边出钱支持研发,另一边开始引导被投公司产品与自家公司业务相结合。
例如,2015年,科大讯飞入股优必选,成为其战略投资方后,双方在机器人和智能语音语义等领域进行了深入合作,前者的业务重心在软件,后者擅长硬件研发,两者形成互补,直至2024年双方仍保持良好合作。

政府资金是在2019年,优必选机器人四年三次登上央视春晚舞台后进入的。该公司先后与重庆两江新区、柳州北部生态新区等签署了项目投资合作协议,具体投资金额未披露。2023年优必选IPO招股时,北京经济技术开发区财政审计局旗下的北京亦庄国际投资通过亦庄国际(香港)参与基石认购,投资金额5亿元。
2023年,优必选上市时,创始人周剑、CTO熊友军、天使投资人夏佐全等作为一致行动人共同持股51.17%,持股6.15%的腾讯是优必选最大的机构股东,持股5.67%的启明创投是第二大机构股东,其余股东加起来有50余位,股权结构错综复杂。
天使投资人扶持起家,专业风险投资机构接力注资,产业龙头投资、落地两手抓,国资布局战略生态位,各路资金共同推举直至IPO——在人形机器人的拓荒期,优必选一步一个脚印的融资路径颇具代表性。
作为对照,新一代“春晚机器人”宇树科技,其融资路径与优必选有不少相似性:成立之初的2016~2018年,宇树科技在天使投资人和VC机构的扶持下完成天使轮融资,2019~2022年,Pre-A轮、A轮、B轮、B+轮融资分别由知名VC机构红杉中国种子基金、顺为资本、经纬创投和敦鸿资产领投,融资金额分别为数千万元、数千万美元、数亿元。
2023年8月,具身智能风口之下,宇树科技发布首款通用人形机器人H1,四足机器狗到双足机器人的突破,让其在次年春节前顺利完成近10亿元的B++轮融资,作为产业资本的美团在该轮融资进场。2024年5月,9.9万元起的G1发布,宇树科技化身业内“价格屠夫”,4个月后以约80亿元的估值完成数亿元的C轮融资,北京机器人产业投资基金等机构领投,美团龙珠、中关村科学城、琥珀资本等参投。今年4月的消息是,宇树科技正计划引入新投资方,包括蚂蚁集团和中国移动,估值不会高于100亿元。
宇树早期跟优必选类似,估值扩张建立在产品迭代、技术积累和市场占有率提升上,但自从2023年大模型风口来临,具身智能概念火热,宇树赶上了一波红利,完成了一次估值跃升。
而生来就处于具身智能风口下的新公司们,融资完全靠另一种逻辑。
智元机器人创始人彭志辉曾是华为天才少年和B站知名UP主,公司背靠上海人工智能研究院;银河通用天使轮即获7亿融资,源于其团队来自顶尖科研机构,学术大牛+产业老兵的配置,是近两年最受投资人欢迎的团队类型,银河通用还宣称要打造“具身智能时代的操作系统”,引人无限遐想;而自变量也拿着“通用具身大模型”的故事,得到众多风投机构和互联网巨头的青睐。
两代机器人企业,两种不同的估值逻辑,造就了完全不同的融资节奏:优必选12年时间完成8轮融资,平均每轮一年半时间,而智元机器人成立一年内就完成了5轮融资。在具身智能概念的推动下,新兴机器人公司的融资窗口期缩短至3到4个月,金额也平均高达数亿元,远超优必选早期的融资效率。

在投资人结构上,优必选早期依赖风投,后期才引入腾讯等战略投资者。而新生代企业从出生就获得互联网巨头加持:银河通用天使轮投资方包括美团战投、商汤基金和讯飞基金;智元机器人则吸引百度、比亚迪、北汽、腾讯等众多产业投资者;自变量也得到美团的大力支持。
这种差异也反映出中国机器人投资生态的巨变——产业资本正取代传统风投,成为定义行业格局的关键力量。
二、互联网巨头,害怕错过风口
在人形机器人领域的资本角逐中,互联网产业巨头扮演着远超财务投资者的角色。它们凭借雄厚的资金和丰富的落地场景入场,投资人形机器人公司,不仅要从这个未来产业中分一杯羹,更要提前卡位生态。
腾讯重金入场人形机器人可追溯到2017年,过去八年,其投资策略经历了显著调整。 彼时,腾讯正在布局从消费互联网到产业互联网的转型,大力发展to B业务,同时广泛投资硬科技领域。在这个背景下,腾讯先是在2017年8月拿出5000万元投资乐聚机器人,又于同年12月开启与优必选的合作及后续投资。
腾讯在优必选上倾注了不少资金和想象。
业务上,2017、2018年,双方在智能教育领域联合推出过机器人产品;2019年5月,双方又签署战略合作协议,探索AI、云计算、行业智能化解决方案等领域的深度合作。
投资上,2018年,腾讯领投优必选C轮融资,助推其以50亿美元的估值完成8.2亿美元融资,刷新当时AI领域单轮融资纪录。2023年优必选IPO时,持股6.15%的腾讯是其最大的机构股东。
转变发生在新一轮具身智能风口下。随着优必选自上市以来股价的大幅下跌、腾讯机器人实验室Robotics X(2018年成立)推出的历代机器人产品石沉大海,今年年初,腾讯大幅减持优必选,共套现10.34亿港元。减持完成后,腾讯对优必选的持股比例由8.05%降至2.08%。
随后的今年3月,腾讯领投智元机器人B轮融资,目前通过广西腾讯创业投资有限公司持股智元机器人2.6264%;4月,腾讯投资和北京机器人产业发展投资基金联合领投家庭清洁机器人云鲸智能1亿美元融资,资金将优先用于云鲸首款家庭具身智能产品研发;5月,腾讯云与越疆科技达成合作,将“云-边-端”架构引入工业搬运机器人,赋予其避障与自适应抓取能力。
在2024年第四季度及全年业绩电话会上,腾讯董事会主席兼首席执行官马化腾称,去年腾讯的机器人实验室Robotics X调整了研究方向,主攻腾讯擅长的云、大数据等;腾讯希望成为所有机器人厂商的合作伙伴,而不是取而代之做硬件。这延续了腾讯从2010年以来的开放生态战略,腾讯试图成为具身智能产业的生态构建者。
2022年才成立机器人研究院的美团则展现出截然不同的投入深度和战略绑定。
在所有互联网大厂中,美团对机器人领域的投资最为密集。作为拥有庞大线下即时服务网络的平台,美团对人形机器人的需求直接而迫切:降本增效、拓展无人化服务能力。这驱动其采取了更积极的投资策略。
2024年至今,美团先后投资宇树科技、银河通用、自变量机器人。其中,美团独立投资自变量机器人A轮融资,金额为数亿元。目前,美团通过汉海信息技术(上海)有限公司持股宇树科技8%,仅次于创始人王兴兴,是其第二大股东;是银河通用的第五大股东。
美团投资的逻辑是与其核心业务的强耦合,与银河通用的合作尤为深入:双方签署战略协议,美团开放其核心的仓储、零售场景资源,联手打造全球首个人形机器人智慧药房解决方案。今年3月,银河通用创始人王鹤透露,已在北京搭建两家由人形机器人值守运营的24小时“无人”药店,并计划于年底前在全国范围内布局100家。这种深度协同将美团的业务场景转化为被投企业的试验场和订单来源,直接推动新技术的商业化落地。
在腾讯和美团比较深度布局外,其他互联网大厂各有侧重:重点发力AI大模型的阿里和百度更重视AI应用生态的拓展和大模型能力的输出,比如阿里通过投资逐际动力、星动纪元等企业,同时将通义千问大模型开放给机器人公司,百度则连续投资智元机器人和维他动力,并推动百度智能云与智元机器人的教育场景合作。
蚂蚁和京东投入较轻,更重视场景落地。
去年下半年、今年年初,蚂蚁集团分别领投人形机器人公司星海图Pre-A轮、A轮融资,两轮融资金额累计5亿元;今年4月还领投了星尘智能A轮、A+轮共计数亿元的融资。在此期间,2024年12月,蚂蚁集团成立了一家公司——上海蚂蚁灵波科技有限公司,作为蚂蚁集团拓展具身智能和机器人业务的主要载体,计划在家庭、养老、医疗健康等领域打造机器人产品,这与支付宝生态及其在医疗健康等领域的布局高度协同。
京东入局更为低调,今年5月,36氪报道,智元机器人即将完成新一轮融资,京东位列股东名单,目前通过京东科技信息技术有限公司持股智元机器人0.749%,结合其庞大的物流仓储体系和对自动化技术的持续投入,京东的投资逻辑清晰指向利用人形机器人提升供应链效率。可以预见,京东未来很可能向智元机器人开放其仓储、分拣等场景进行技术验证和落地应用。
巨头们对明星机器人公司的追逐也在催生新一轮的潜在派系分化,腾讯系的优必选和智元与美团系的宇树和银河通用竞争格局初现。而像智元机器人这样的优质标的,也成为各路资本争抢的对象,其背后站着腾讯、百度等互联网巨头,红杉、高瓴、经纬等私募大咖,比亚迪、北汽、三花、TCL等产业资本,和上海地方政府基金,资本构成极其复杂。
三、资本狂欢中,机器人公司的生存难题
随着人形机器人从技术探索走向商业化攻坚,其背后的股权结构也日益复杂。风险投资机构、产业巨头、政府资本共同编织出了一张密集的资本网络,这种复杂的资本结构,深刻影响着公司的治理逻辑和战略走向。
作为先行者的美国人形机器人公司波士顿动力,在资本博弈下,几乎是把能踩的坑都踩了一遍。
早期在DARPA(美国国防高级研究计划局)资金主导下,波士顿动力专注于满足军方对高动态性能机器人的极端需求,虽然技术惊艳全球,却形成了对特定资金来源和场景的深度依赖。当谷歌母公司Alphabet于2013年收购波士顿动力后试图将其技术转向物流等商业场景时,高昂的成本和有限的实用价值使其商业化尝试遇阻。后续软银接手以及最终被现代汽车收购,其商业化路径才逐渐转向与现代汽车制造体系协同的工业应用。
这一演变清晰表明,资本来源和主导诉求的转变,深刻重塑了初创公司们的资源投向和战略重心。这种资源分配的博弈,直接关系到公司能否在激烈的竞争中找准核心方向并高效执行。
回到当下,新的具身智能风口之上,明星人形机器人公司背后几乎都站着十余位巨头资方,不同类型资方的考量并不一致。
诸如启明创投、高瓴创投等VC/PE机构,其核心驱动力在于财务回报,追求企业的高速成长和明确的上市退出路径,它们往往通过占据董事会席位,在技术路线选择、市场优先级设定乃至上市时间表上施加影响,推动企业快速迭代产品并加速融资节奏。
而产业巨头们的投资逻辑则更侧重于战略协同与场景落地。腾讯在减持优必选后转而领投智元机器人B轮,美团深度绑定银河通用共同打造智慧药房解决方案,都体现了“产业协同优先于财务回报”。
政府背景资本更倾向着眼点在于区域产业生态构建、关键技术自主可控以及产业链安全。智元机器人和上海临港新片区的合作便是例证之一——2023年8月,临港集团与智元机器人签署《战略合作协议》,双方形成了高层会晤机制和日常联络协调机制,智元机器人研发中心、测试基地、生产制造基地先后落地临港集团园区,智元机器人还承诺将稳步实现在临港的本地研发、本地制造与本地应用。
不同类型资本的不同诉求意味着资源分配的优先级问题。人形机器人公司的研发力量、产能以及销售资源,在满足不同背景股东所带来的协同需求和订单压力时,常常捉襟见肘。
美团向银河通用开放其仓储和零售场景,无疑为后者提供了宝贵的落地试验田和订单来源,但同时也可能引导银河通用资源向美团生态倾斜;宇树科技选择推出面向消费端的9.9万元G1机器人,成为“价格屠夫”,虽然开拓了新的市场空间,某种程度上也可能反映了在平衡不同产业资本和财务投资者诉求时做出的战略侧重。
在多方资本的博弈之下,创始人团队维持控制力成为关键挑战。优必选创始人周剑通过一致行动人协议在IPO后仍牢牢掌握51.17%的投票权,宇树科技创始人王兴兴则在引入美团等重量级产业资本的同时,通过设计AB股架构确保了对公司的掌控。
然而,对于融资节奏更为迅猛的初创公司们,创始人团队的持股比例正不可避免地面临稀释,维持核心话语权的难度显著增加,普遍面临公司战略聚焦的难题。
优必选曾同时布局教育机器人、娱乐表演机器人和工业机器人等多个差异巨大的场景,资源分散导致难以在任一领域建立优势;银河通用若过度依赖与美团深度绑定的智慧药房或仓储场景,一旦合作生变或该场景商业化不及预期,公司将面临巨大的生存危机。
如何在资本助力与独立发展之间找到平衡点,避免成为巨头的附庸或特定场景的“专属工具”,是人形机器人新贵们在资本狂欢中面临的重大挑战。
而对各路资本来说,早期投资占比太高,资本在技术和市场尚未成熟时就已大规模涌入,很容易造成估值与收入倒挂的尴尬处境,如果像优必选一样,上市之后亏损依然大于收入,商业化远远落后于资本步伐,那么这些“当红炸子鸡”们将会成为烧钱的无底洞。
可以预知的是,机器人行业终将迎来一场剧烈的泡沫出清。当资本潮水退去,才能知晓,谁在真正“造”机器人,谁在“玩”资本游戏。
参考资料:
36氪:《稚晖君的机器人公司,京东投了 | 36氪独家》
人形机器人场景应用联盟:《京东、阿里、腾讯、百度……中国互联网大厂“疯抢”人形机器人》
本文来自微信公众号:镜相工作室,作者:黄依婷,编辑:卢枕