扫码打开虎嗅APP
本文来自微信公众号:叶小钗,作者:叶小钗,原文标题:《阿里员工万字离职信,马云回复:走好...》,题图来自:AI生成
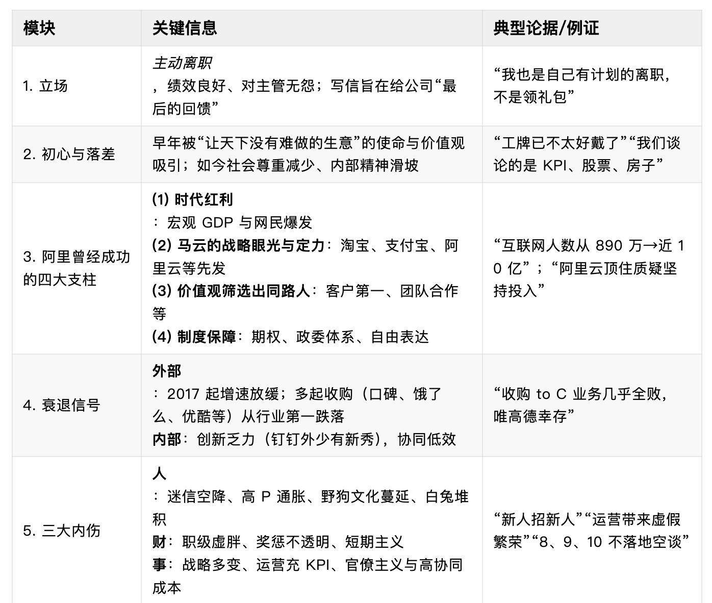
前两天阿里一同学离职,洋洋洒洒写了一篇万字离职长文,我看了后也真实感受到了作者的情感,原文太长我放到了文章最后,一句话总结是:
痛惜阿里由“价值观驱动的理想主义者”滑向“短期 KPI 驱动的官僚组织”,认为病根在价值观与制度双失灵,并开出“七剂刮骨疗伤方”以重塑文化、制度与战斗力。
其主要内容,我整理了一张表,大家感受下:


对于这种真诚的离职信,马云老师也给了回复:
元安同学好,谢谢你那么长的信,写得很好。
好像人的成长,阿里的发展也有很多必然要走的路和过程,阿里巴巴在发生变化之中。
祝福你,也希望经常回来看看。
表面看上去没什么问题,其实已经释放了不少的信号了。
这里斗胆翻译翻译:你说的我都懂,我甚至比你都懂,这些事情必然会发生,我们也在寻找解法,公司也在变化,让我们拭目以待吧......
接下来我们来具体聊聊对这封离职信的认识。
一、野狗与白兔
文章出现了两句“黑话”,他来源于此图:

野狗是业绩很好但价值观不达标的,是最危险的,需要毫不犹豫地“当众枪毙”;
小白兔是价值观很好但没业绩,需要给机会去轮岗或培训,但给两次机会后业绩还不达标的也需要被“杀掉”。
不知道为什么,看到白兔和野狗,让我情不自禁地想起了一个游戏:


游戏规则是:
每天,每两个AI随机组队去一棵树上摘果子、每棵树能养活两人,但有 30% 的概率藏着食人花、被食人花吃掉的AI,直接出局。
AI的“性格设定”会决定它是否发出警告,是否牺牲自己来救同伴。
性格设定:
好人AI:发现危险时会发出警告,但自己有 50% 概率被吃掉;
自私AI:发现危险不会提醒别人,只会自己逃跑。
在这个模式下,无论是好人“死亡”概率有多低,救了多少人,最终活到最后的一定是自私AI:

而后,加了一些性格设定,让环节更符合真实世界:
英雄AI(蓝色):无条件提醒所有人
好人AI(蓝+胡子):只提醒同类
懦夫AI(黄色):谁都不提醒
内奸AI(红色+胡子):有胡子但不提醒别人,伪装成好人

最终实验结果是:
英雄AI最先灭绝,只坚持了 30 轮。好人AI也撑不住,第 100 天灭绝。最后剩下的是——懦夫AI + 内奸AI。
而从这个角度来看阿里这篇离职信所表达的内涵,一个体系久了后剩下的总是怂包和坏人,也就是这里的小白兔和野狗,这是十分正常的......
而公司体系为了解决这一切有没有做工作呢,答案是肯定的,也是离职者这里有些否定的。
二、活水计划
老员工承载着企业的历史和文化,是公司早期成功的奠基石。
所以站在老板角度,一般情况下是不会去“刻意伤害”这些老员工的,但有两个情况老板也会非常被动:
高速发展,老板预估公司会进入高速发展阶段,明年规模可能翻5倍以上;
明显掉队,当前老员工扮演着“阻碍公司进步”的角色。
在以上两种情况出现的时候,各单位要注意:外招是不得不为的策略!
但不可避免,会引起很多问题其中有真的也有误解,比如这里的描述:
当年支付宝对微信、Uber的人极其高看,搞来一堆年轻高P,他们对业务不熟又想短期出业绩,对于业务也没历史感情,各种瞎指挥,杀鸡取卵,对于公司原有业务的破坏极大。
那时,我们经常吐槽,这些该不是对方派来的间谍吧。这些空降的中层,往往还会由于难落地,就会形成自己的派系,且目标多半又是熬期权,做的事又比较短视,我们需要新鲜血液,不过真的还是要擦亮眼睛,去掉滤镜。
说实话,这里的描述是不太客观的,因为公司也不是“散财童子”,他们对空降者是非常不友好的。如图所示:

正常高管升职是有个路径的,但外招会打破这个路径,而重要岗位外招是对公司是一件风险很大的事情,因为:能力(权力)越大、伤害越大。
老板们都不傻,对他们是既用且防的态度,这里最终的结果就是各留一手。
于是就算会有一些空降高管是真有水平,能够快速适应团队,并且其专业能力很快赢得了团队的信赖。
但“半路的夫妻、搭伙的生意”,如果公司一直蒸蒸日上还好,发展能解决很多矛盾。但若是公司发展停滞不前,甚至有倒退迹象。
那么,这一批得到市场验证的高管,可能是最先走的一批人。
而且这很符合预期,我出卖我的专业与名声,你带我发财,你如果不能带我发财,我就去其他地方发财。
还有运气更差的公司,直接吸引了一批别有居心的高管,这批人直接奔着搞破坏来的,而很多时候他们确实也会造成很大的灾难。
综上,空降者无论在什么公司,生存情况都是非常恶劣的,特别是大公司一堆破人破事,一堆“骄兵悍将”,没有点影响力基础,有能力也未必能成事,这个时候他们多半也就转换为了所谓的野狗老白兔了......
所以与其说空降者瞎折腾,不如问问为什么老板会让他们瞎折腾,你为什么不能上去瞎折腾。
于是,阿里这里真正的问题是什么呢?
三、增长解决所有问题
跟群里大佬也有讨论,结论很清晰,吃了时代红利,跑得太快了、跑得太顺了,比如这段评论就很接近真实:
吐槽谁不会,咋解决最后估计又到了上纲上线的哲学与人性高度。 屁用没有。
互联网行业吃了那么多的暴涨红利,现在只是放缓了,然后企业以及企业里的人还在沿着惯性,追求高增长、高收入、高情感价值,然后遇到点挑战,就内部掐架逼逼而已。
看看那些苦逼很多年的行业,心态平和了,很多问题也就那么回事,反正绝大多数问题都是解决不了的。
说白了,天下间哪有那么多你好我好大家好,市场份额是有限的也是存在竞争的,在之前可能做得也挺差的,只不过就是吃了红利,打了信息差上去了;而后没有红利、没有信息差,大家开始打价格战马上就完犊子了,很正常的。
当增长停滞甚至负增长的时候,各种破事马上就冒出来了。
从SWOT战略角度来说,如果外部环境变恶劣,当然是要补齐自身缺陷,所以搞组织建设、提升执行力、练内功提升运营效率的动作就出来了。
其实阿里的问题很普遍,去年在小红书身上也在爆发:
去年8月2日,小红书给全员发了一封颇受争议的信,内容大概如下:
随着公司的发展,小公司也出现了大公司病。
信中提到,在去年两次走进小红书人的组织调研中,从同学的日常反馈中,看到那些偏离创业初心、徒增组织消耗的Bad case。
比如,有的同学官架子特别大,自己不下场,遇到困难只会push一线同学去干去做去解决;有的Leader每天把时间花在逐字逐句分析上层意图上,对已经影响用户体验的重要问题视而不见。
还有一些负责人不去理解业务场景,决策上拖沓扭捏,反复让一线同学交方案,交了5版也不做决策。
创始人还在信中表示:“这些现象让我深切感受到一线小红书同学们的痛,他们常常有劲儿用不出,眼看时机就这样错过,也感知到业务复杂和组织长大所带来的臃肿和熵增。”
为了应对这些问题,毛文超和瞿芳在信中表示,在小红书的第11年需要重新出发,保持敏捷和专注的创业团队状态。
他们还称希望小红书人始终是敏捷的,让自驱、扁平、灵动的小团队可以去突破,而不在臃肿复杂的环境中消耗;
希望小红书人始终是专注的,为“将工作视为作品的人”提供空间;希望小红书人始终保持走进用户、走进客户商家的工作习惯。
8月16日,为响应管理层迫切变革的理念,小红书宣布,对组织架构进行调整,主要内容如下:
1. 取消专业R序列职级;
2. 取消虚线小组长L0;
3. 管理层直接由组织任命。
只不过从现状来看,小红书在战略上切合了女性目标群体的需求,暂时来说还在上涨,只不过很难说是管理动作奏效还是战略就是做得好了......
因为就我一年AI+管理的创业经历来说,失败可以很容易、清晰地总结归因,成功的原因还真不好说......
这里再说说文章提到的文化价值观问题。
四、文化价值观
其实,公司一旦提到文化价值观是一件挺可悲的事情,如图所示:

文化建设是人治的进一步延续,其目的依旧是呼唤员工的主动性,花小钱办大事。
谈到价值观,一堆资本家的味道就出来了,价值观主要针对的是那些绩效管不了,但又很想要的东西。举个例子:
1. 我不想给加班工资,但我又想加班,所以我推奉献的价值观;
2. 我不想给员工安排具体任务,但我又希望他们主动工作,所以我推行自驱力的价值观;
3. 我不想设置绩效奖励,但我又希望员工努力工作,所以我强调团队荣誉的价值观;
4. 我不想给员工安排度假,但我又希望他们保持活力,所以我推崇在工作中寻找乐趣的价值观;
5. 我不想给员工升职机会,但我又希望他们有动力,所以我提倡内在成就感的价值观;
6. 我不想对每个项目都进行严格审核,但我又希望结果完美无瑕,所以我推崇纯粹追求卓越的价值观;
7. ......
这也是为什么说,在公司场景下,文化是人治的进一步衍生,它呼唤更多员工成为英雄。
如果公司遭遇困境,给不到应有的福利,那上升通道就会失灵,这时因为缺少管理工具,只有两种方式激发团队:
1. 第一是靠Leader的个人魅力,多半是各种远期承诺,俗称“画大饼”;
2. 第二是靠公司价值观,倡导奉献。
价值观的真相主打的是一个“白嫖”,作为员工主动去呼唤价值观,是件很奇怪的事情......
而从AI生存游戏结果来说:英雄是最先死的,而内奸会冒充英雄,这里大家可以多多去体会。
所以,所谓文化价值观,多半是没啥用的,因为它是一种控制工具,这里的根因就比较复杂了。
五、评价失效
当业务复杂到一定阶段的时候,效率问题会首当其冲,基本解法是化整为零、分赛道,对应的产物可以是子公司、事业部、业务单元、项目组。
好处是目标聚焦、问题聚焦;工作内容闭环,团队人数可控,协作、试错成本降低;但是不可避免地会有很多问题:
1. 重合区域
2. 三不管区域

初期重合、三不管区域占比小于2%,团队总有愿意吃亏的同学,倒也不成问题。
随着团队规模扩大,业务复杂度加剧,重合、三不管区域占比大于一定数值(比如10%的时候),加之专业领域冲突,文化冲突,阵营冲突,这种区域所造成的效率影响可能是成倍增长的!
这里再次回到那个经典案例:
某天,线上有个BUG,前端可以解决,于是后端认为是前端的问题;后端也可以解决,于是前端认为是后端的问题。
两个同学一步不让,10分钟代码的事,扯了一个小时,两人相持不下,开始上升问题。
双方Leader介入,并开始为自己的组员据理力争,于是10分钟的事情4个人拉扯了一天......
一些同学可能会认为他们小肚鸡肠,于是马上升级场景!
线上有一严重事故,A团队的同学能解决,B团队的同学也能解决,但是现在触发点在A团队,影响面却在B团队。
于是10分钟的事情,两个团队6个人扯了半天有余,都怕这次事故算到自己头上......
在这个时候你会不会小肚鸡肠呢?
屁股决定脑袋,这种事对站在某个立场的Leader或者同学来说,当然是正确的。
但是站在全局来说又很有问题,因为10分钟的事情变成了一天啊!
这还只是技术团队层面的事情,扩大到产研团队、事业部之间,这类分而治之所导致的效率问题,不可谓不大。
以上问题已经很令人头疼了,但你以为就结束了吗?
六、维护成本
公司大了后,无效资源消耗增多已经很让人头疼了,但是真实情况中这里还会多出很多维护成本。

这种维护成本一般由几部分组成:
1. 之前十分重要的业务,迭代减缓,但依旧有很重的地位,需要持续维护;
2. 之前不愠不火的业务,直接停止迭代,其中参与人员无事可做,却又因为一些因素(如架构调整、Leader离职)没有得到妥善安排;
3. 之前死掉的业务......
类似于这种业务以及之前的部分参与者,都会变成所谓的维护成本,这包括一些之前的有功之臣,处理起来比较麻烦了。
这种比例一大整体成本马上就变高了,接下来就会定期出现成本优化,HC冻结事项。
成本优化是很多公司一直在做的事情,甚至这些公司并不缺钱。
这里的重要标志就是限制HC、限制成本,对于不缺钱的公司似乎很奇怪。
这是因为公司大盘有一笔账,它识别到整体的业务资源投入是完全够的,比如各团队多给10%资源用以解决冲突问题,但实际情况却是各个团队依旧在闹缺人缺资源,那么公司就会认为我们所付出的维护成本与解决冲突成本过高,公司会认为当下自身结构出了问题。
而事实上多余的人事物所造成的资源浪费和效率降低甚至最终引起死海效应是公司绝对不能接受的,所以成本优化会是一个永久的话题,这里优化的不是成本,而是缓解系统性问题的一种手段。
话虽然好听,那么冗余成本如何识别呢?
团队一旦大了,如何判断哪个团队该投入多少人,各个团队leader是否会因为本位主义而有善意谎言,于是这个时候就会出现所谓的公司级效率团队。
但真要细究,这里有几个问题:
1. 这种识别冗余团队的效率团队本身就是冗余;
2. 效率团队多数情况只能算老板的传声筒,未必能深入业务、深入团队,所以多数时候能做的有限;
3. 效率团队是建立在良好数据收集的前提下的,如果各个业务方初期项目数据收集工作都没做,也没办法统计。
所以,公司级的成本优化、效率提升,需要良好的顶层设计,否则成本识别可能成为一笔死账,效率团队在左右横跳中陷入消亡。
而很多大公司做死的成本是巨大而高昂的!
七、结语
所以,问题的本质依旧要回到评价失效与信息失真两大管理根源问题。
其背后是定价问题,是衡量标准、是公司全局的评价体系重塑,然后重新建立职级与资源的映射关系。
这也是很多公司问题最终都会回到几点:
1. 如何保证公司的评价体系是公平、有效的;
2. 如何保证不公平信息被传递上来了。
这里还是回到这张图:

文化是人治的延伸,如果公司已经有科学的衡量体系,人治是应该要得到压缩的,只不过这很花精力,也容易被破坏,因为制度的背后,说到底其实也是某几个的坚持罢了......
这里还是回到《大明王朝1566》中两段剧情是很合适的,第一段是第一集的君前奏对,也就是做财务预算报账总结,清流压着严世蕃的账不给报,于是出现了经典一句:
严世蕃:我就知道你们算来算去,就是为了算到皇上头上!
吕公公,这高拱、张居正是奸臣!
而后高拱开始反击:呵呵,奸一个女一个干,我高拱至今一个糟糠之妻,倒是严世蕃你昨天才娶了16岁的九姨太,老夫少妻,这个奸字,可能到不了我头上。
所以,在《大明王朝1566》里面,张居正和严世蕃到底谁是奸臣呢?
紧接着是最后一段剧情,王对王上演江山之说:
似是而非!如果我们是山,你们是江,江山滔滔排山而去,那江和山又有什么关系?
海瑞一时语塞,嘉靖持续发功:
天下兴亡多少事,悠悠,不尽长江滚滚流。
所谓江山,古人称长江为江,黄河为河,长江水清,黄河水浊,长江在流,黄河也在流。
古人云,“圣人出,黄河清”,但黄河自古就未清过。长江水灌溉两岸数省之田地,黄河岂非母亲河?
只能不因水清而偏用,亦不可因水浊而弃用,自古(帝王之术)皆是如此。
这个海瑞不懂此理,想要朕只用长江而废黄河,朕其可乎?
黄河泛滥便要治理,这就是为什么朕罢黜严嵩,杀严世蕃;但如果长江泛滥,也需要治理,这就是朕为什么杀杨继盛、沈炼、罢黜杨廷和夏言。
嘉靖见海瑞一时有点懵,心里得意,继续补刀:比如这个海瑞,自以为清流,将君父比作山,却以《治安疏》淹没了山头,这就是泛滥,这就需要治理!
若朕杀了他,海瑞名字就在史书,朕却留一个滥杀清流的罪名,那这种清流该不该杀呢?
而最终的结果是,1644年,李自成攻入北京城,朱由检自缢煤山,大明覆灭。
在覆灭前夕,朱由检想从自己的岳父身上开刀,不料原本要求征银五万两,最后只征到九千两,而即便是这九千两银子,里面还有一半是皇后的私房钱。
大明灭亡后,只给大明上交1万的岳父,却给李自成上交了53万两白银,数十车奇珍异宝,并且还不得好死了......
附上离职原贴:

本文来自微信公众号:叶小钗,作者:叶小钗