扫码打开虎嗅APP
本文来自微信公众号:远川科技评论 (ID:kechuangych),作者:徐珊珊,编辑:李墨天,题图来自:AI生成
海外燃油车企财报陆续发布,电动化转型的蹒跚步履经由财务指标润色,被演绎得无比具体。
德系三巨头中,大众上半年营业利润同比下滑32%,奔驰直接崩盘,二季度净利润同比下滑69%,上半年整体下滑56%。宝马26%的下降看似体面,但主要原因是崩得比别人早,同比基数低。
要么增收不增利,要么营收利润双双下滑,汽车工业的诸位老牌列强,在会计学层面找到了一门共同语言。

独木难支
无论定位如何、销量多寡,老牌燃油车企的财务表现都有一个共同的特点:利润下滑幅度远远超过收入和销量的下滑。
大众集团今年上半年收入1583.6亿欧元,和去年同期相比,下滑幅度不到1%,交付量440万,同比小幅增长1%,但营业利润同比下降32.79%,盈利能力明显走弱。

两大豪华品牌奔驰和宝马别无二致,宝马营收同比减少7.98%,但息税前利润下降了26.83%,汽车业务的毛利率跌破15%。

奔驰的业绩最让人揪心,上半年收入同比下滑8.59%,息税前利润直接腰斩,相比巅峰时期40亿欧元的单季盈利水平,奔驰二季度净利润只有9.6亿欧元。
单看汽车业务,营收同比下降11.1%,息税前利润下滑水平更加夸张,同比减幅超过70%。

其他已经公布财报的车企中,从Stellantis到福特,基本都交出了一份让投资人血压飙升的成绩单。最惨的是福特,关税锤到了自家人,净利润从去年上半年的31.7亿美元掉到了今年同期的4.4亿美元,大减85.98%。
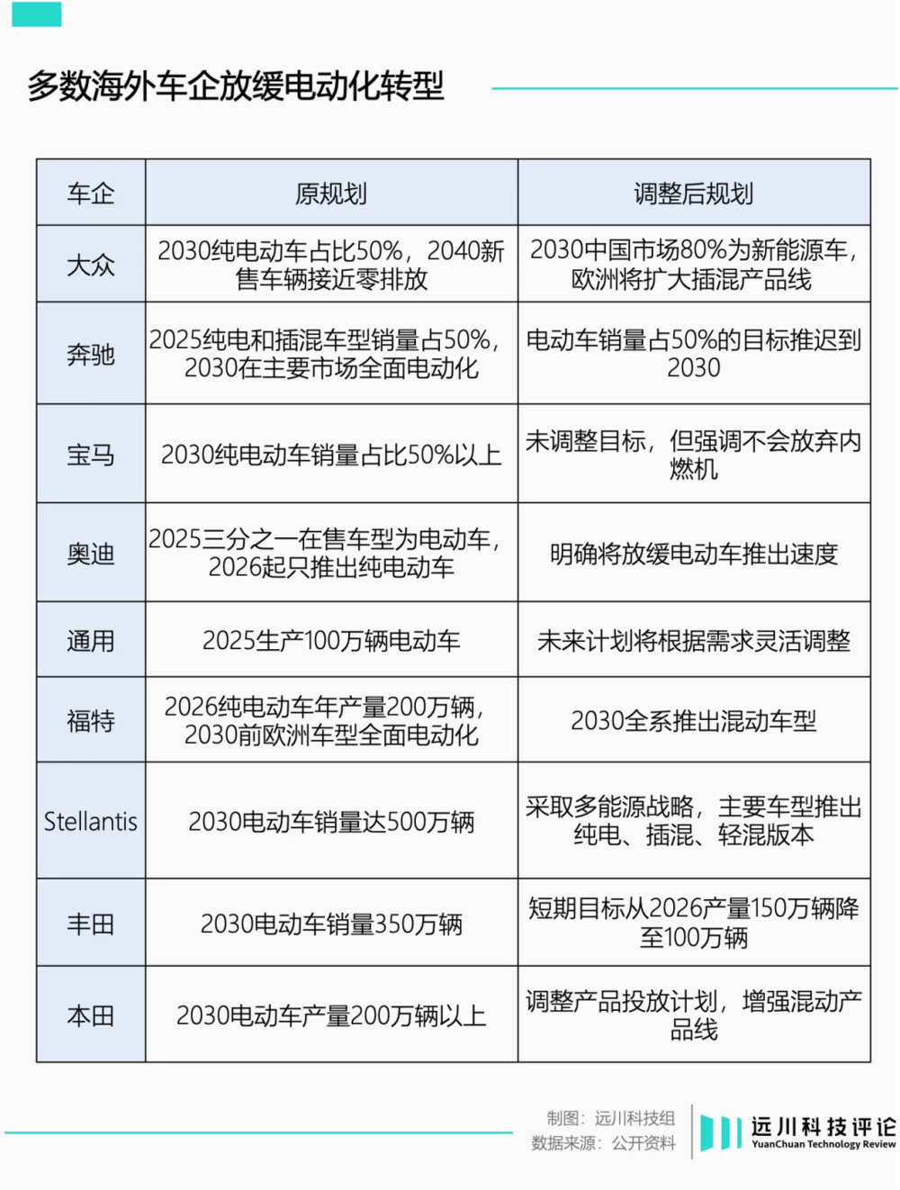
燃油车肉眼可见地下滑,纯电车卖不太动,插混/混动车独挑大梁但又没完全挑,似乎是老牌列强们的共同症状。
今年二季度,奔驰乘用车整体交付量下滑9%,其中拖后腿的纯电车型下滑24%,反倒是插混车型(PHEV)大涨34%,算是为数不多的亮点。
与之类似,现代汽车上半年纯电动车销量为14.3万辆,混动车卖超30万辆,且增速也更快。

韩国起亚二季度的销售结构中,混动车型(HEV)销量大涨24%,纯电动(BEV)表现一般,同比增长8.3%,反而是插混车型拖了后腿,同比下滑16.8%。
相比中国遍地的充电桩和满街的绿牌,欧美市场基建孱弱、供应链成本高昂、能源价格偏高等因素,客观上掣肘了纯电车型的渗透,也推动了插混和混动车型的销售。
但这种市场的分化,也给全球化经营的老牌车企创造了一个崭新的问题:中国和“中国以外”,正在变成两个定位截然不同的市场。
分化的市场
按照机械工业联合会的口径,2025年上半年,中国新能源汽车市场再传捷报,市场渗透率达到44.3%,创下同期历史新高。
2024年,国内插混/增程车型狂卖514万辆,同比增速高达83.3%,一己之力拉高了国内新能源车的渗透率。到了今年上半年,纯电车型又后来居上,领跑新能源市场。
相比之下,海外市场新能源车攻城拔寨的力度,多少有些一言难尽。
作为中国之外新能源车渗透率最高的市场,中欧几乎同时起步,但后者目前仅勉强达到20%。
同时,欧盟长期将混动车型纳入补贴范畴,混动/插混占据欧洲新车销售的40%以上,是纯电车型的5倍多,和国内的销售结构存在结构性差异。


其他主要市场如日本和美国,前者混动车几乎是压倒性优势,后者混动也比纯电更受欢迎。美国汽车销量结构中,混动、插混和纯电的总体份额大约20%,相比“平稳增长”的纯电动车,反倒是混动车涨势喜人[1]。
依靠美日两大市场对混动车型的热衷,丰田的混动产品线在上半年拿下了550万辆销量。
这种销量结构的差异,让中国市场和“中国之外”的差异逐渐放大,也带给燃油车企两个现实的问题:
一是两套完全不同的游戏规则。国内新能源车普遍采用同价位更高配置的设计,导致海外燃油车构筑价格体系被系统性破坏,品牌溢价不再被认可。但在国内车企渗透率偏低的欧美市场,其价格体系与利润率还能维持。
二是两套游戏规则都要兼顾。中国是全球最大的汽车市场,再富可敌国的车企也不会轻易放弃中国销量。因此,尽管电动化出师不利,老牌车企还要继续在中国与本土新能源车企继续竞争。
这种情况下,海外燃油车企会纷纷面临丰田当年的问题:既要靠燃油车维持利润水平,又要兼顾混动/插混车的研发,也不能放松纯电车的投资。

三只手都要抓,三只手都要硬。但一桌麻将没有四个人全胡牌的道理,那就只能苦一苦利润率了。
赚一份钱,花两份钱
今年上半年,大众软件子公司CARIAD和电池业务PowerCo创造了17.6亿欧元亏损。前者创造了插线式无线升级的史诗级污点后,自研软件系统至今未能完全落地;后者产能仍在爬坡阶段,亏得一季比一季多。
被委以重任的创新板块,时至今日依然需要单位赋能,恐怕是燃油车企普遍病症背后的相似病灶。
无论是软件和还是电池,电动化投资都与重资产挂钩,从纯电平台到电子电气架构,从动力电池到辅助驾驶功能,方方面面都需要巨额资金。
而在中国新能源渗透率迅速提高的过程中,海外燃油车企基本一点红利都没吃到。市场拱手让人,电动化的欠账还要补,此消彼长之下,成了财报里消失的利润。
欧美车企常被认为电动化转型迟缓,但事实上,这些老牌列强反而是新能源时代的第一批探索者。只不过态度端正,能力确实强得有限。
宝马初代i3在骗补成风的2014年就打入了中国市场,但前卫的造型、幽默的胎宽、感人的续航、自信的定价组合成了一言难尽的销量。反倒是油改电的i3大受欢迎。

宝马第一代纯电i3
奔驰在2019年推出纯电平台EVA。但基于该平台的纯电EQS和EQE双双活成了杂牌新能源,零部件自研的底色之下,是电子电气架构无奈的短板。
虽然推迟转型目标,但奔驰并未放弃对电动化的投资,重新押注新纯电平台MMA。MMA采用域集中式架构,支持更快的OTA升级,同时首款车型CLA将用上Momenta的方案。
早早躬身入局,但巨额投资最终换来了一句“从头再来”。既要靠旧能源稳住海外市场,又要靠新能源守住中国市场,两份开支一份利润,突击补作业的结果就是营收乏力,利润塌方的现实。
上半年,福特纯电动车卖了9.1万辆,处于卖一辆亏一辆的状态。大众卖了46.5万辆,虽然销量占比提高,但利润率实在太低。大众解释利润下滑时,毫不留情将锅甩给电动车:“利润率较低的纯电动车型销量增加”。

在新旧交替的阵痛期,老牌列强们还要继续拿时间换空间。
但时间不等人,你进步的时候别人也没闲着。所以友商在致敬法拉利的时候,被致敬法拉利已经连夜把友商的新车运回家了。

参考资料
[1]Hybrid vehicle sales continue to rise as electric and plug-in vehicle shares remain flat,U.S.Energy Information Administration
[2]GM CEO says Tesla has the lead in electric cars,doesn’t see profitable$30-40K EVs until end of decade,electrek
本文来自微信公众号:远川科技评论 (ID:kechuangych),作者:徐珊珊,编辑:李墨天