扫码打开虎嗅APP
本文来自微信公众号:差评(ID:chaping321),作者:世超,题图来自:视觉中国
这几天欧莱雅跟李佳琦、薇娅扯皮的事闹得沸沸扬扬。
以防有不知道的差友,世超先简单讲讲事情的经过。
前阵子消费者发现,他们在李佳琦直播间预售买欧莱雅安瓶面膜比双 11 现货还贵,完全不是之前说好的最低价。
很多消费者本就是为最低价特地熬夜蹲守,现在居然还不如直接买,一下就炸锅了。
光黑猫投诉,该事件投诉量现在就已经达到了 3 万条:

很明显,这事李佳琦、薇娅作为直接相关方很难置身事外,随着事情越闹越大,他们赶紧出了声明。
声称因某款面膜在其直播间价格优惠力度与此前承诺不符,将暂停与巴黎欧莱雅官方旗舰店的一切合作。
撇清了关系以后,他们还表示,如果巴黎欧莱雅不管,直播间会有补偿措施。
李佳琦直播间声明如下:

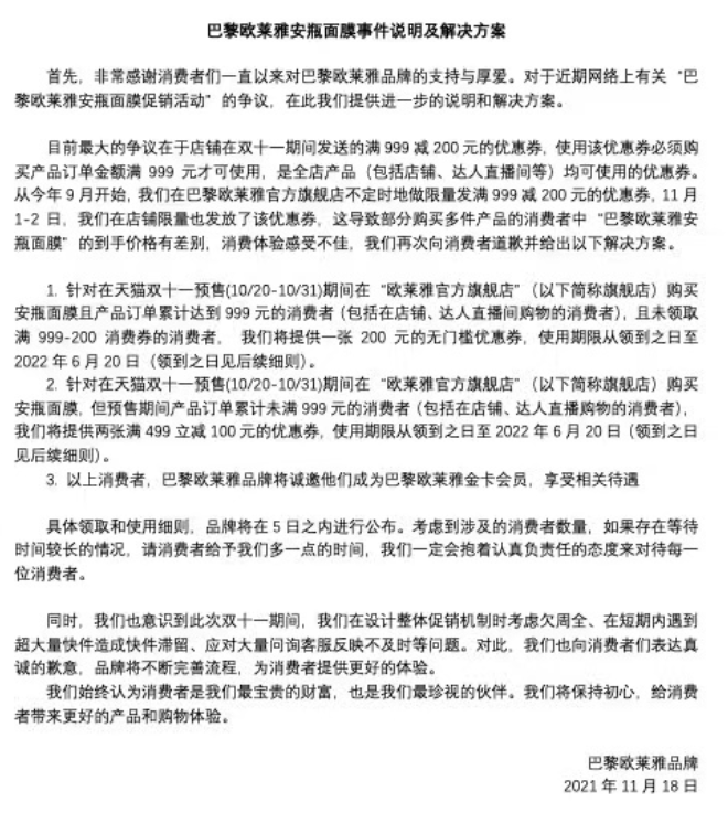
嗯,然后呢,今晚身处风暴漩涡的巴黎欧莱雅给出了解释以及解决方案,这事做得本就不地道,解决方案也有点拉垮。
原图就这么糊:

其实按照目前直播间挟流量以令诸侯的玩法,品牌方跟直播间 “ 互殴 ” 其实是迟早的事儿。
为啥这么说呢?
世超先给大家讲几个故事:
“ 部分家电 ‘ 厂家发票价格出售。 ’ ”
“ 全市最低价!买贵了找我 ” !
以上这些话,来自 2001 年哈尔滨正阳商场在当地媒体上刊登的 “ 惊人特价 ” 广告。
无疑,便宜总是最牵动消费者购买的元素之一,但当消费者正在心动的时候,却又在报纸上看到了一则联合声明。
哈尔滨海尔工贸有限公司、无锡小天鹅股份有限公司等 8 家知名企业联合宣布,近期与哈尔滨正阳家电市场终止一切业务往来,并且再次强调商场提供的产品、零售价格等均与我们无关。
简单来说,8 家厂家跟渠道方绝交了。
而在这 8 家厂家随后发表的 《 我们为什么发表联合声明 》中,当地海尔的负责人解释了情况:“ 从去年 12 月开始,正阳家电商场在没有与我们协商的情况下,擅自打出海尔降价广告,我们多次交涉无效,以至提出书面警告,直到中断供货 ”。
正阳也不是省油的灯,以海尔限定的地区统一零售价格违反了《反不正当竞争法》为由,将哈尔滨海尔工贸有限公司告上了法庭。
此外,2004 年的时候还有一个非常类似的故事:国美跟格力的互掐。
起因是国美擅自下调了格力部分产品的价格,董明珠知道以后,表示立刻停止向国美供货,要求国美停止降价,并且道歉。
而国美呢,也不是什么善茬,直接把格力清场清掉了。

这次的剧本虽然跟正阳那一次很像,但如果你知道国美当时的地位,就会发现这次事件影响要大得多。
2004 年,家电连锁在一、二线家电市场的销售份额超过百货业成为了第一,而国美、苏宁正是其中的佼佼者。
简单来说,国美电器就是当时家电厂商出货的保证,家电厂商出货的大腿,是家电厂商最不愿意硬杠的对象。


不仅仅是格力,之后几年里,国美也不断在试探其他厂商的底线,引发了多家厂商围攻的壮观场面。

为什么会这样呢?
网传当时董明珠说了这样一段话:“ 如果我们继续与国美等大型超市合作,接受他们的不断调价,我们很快就会死掉 ”。
董明珠当时具体啥说法,咱们不得而知,但之后的故事,某种程度上是对上述这段话的一个印证。
给大家摘录一下这篇报道的片段:

再来一段:“ 为了庆祝国美并购永乐,要求伊莱克斯提供更大幅度的促销支持 ”。
你品,你细品。

而到了 2015 年,国美连由头都懒得找了。

不同意可不可以?
可以,但是这是我家的地盘,如果你不同意,那你别来我这做生意,没毛病吧?

你会发现这样的对抗在以前的历史中已经反复上演。
一方面靠低价、打价格战起家的渠道由于销量大,可以从厂家拿到更低的价格,并且强大的销售能力赋予了渠道强大的话语权。
为了做大自己,他们往往会抓住消费者喜欢 “ 便宜 ” 的心态,把厂家的价格压到最低,然后告诉大家,我这里最便宜,大家都来买!
而另一方面,厂家跟渠道谈判的时候,面对这些渠道要求的供货价格要求,甚至是额外的费用名目,比如进场费、促销费等,往往苦不堪言。
但是厂商想反抗?
对不起,在依赖某个特定销售渠道出货同时,就把议价权交到了对方手里。轻则束手束脚的做生意,重则自己会直接丧失议价权被 “ 薄利多销 ” 。
这也是为什么,后面很多厂商发现事情不多,开始建立起自己的销售渠道的原因。就连一开始快乐在外卖平台上发展的喜茶、乐乐茶们,没跟平台玩多久就开始搞自己的小程序了。
而像特斯拉这种,一开始就干脆选择直营销售,把议价权牢牢抓在自己手里。
在特斯拉的销售协议里,还特地有下面这么一条:

之前拼多多上针对特斯拉搞了一个“清凉大放价”,还被特斯拉直接背刺了。

毕竟,特斯拉走的是直营,你拼多多上买的比官方渠道还便宜,那以后消费者是去你那里买,还是走官方渠道买?
这价格,你说了算,还是我说了算?
而无奈的不仅仅是厂商,渠道争夺议价权其实也是没办法的事情,就拿国美跟苏宁来说,他两谁能接受对方能出更低的价格?李佳琦跟薇娅的直播间,本质上也是一种销货渠道,他俩又有谁能够接受自己直播间的价格不是最低价?
说白了,以前消费者去国美,是因为它能够提供的产品或者服务比其他卖场更好么?现在消费者看李佳琦、薇娅,是因为他们的讲解更到位么?消费者都是冲着 “ 便宜 ” 去的。
所以他们无法接受,自己不是最低价,因为这就是他们的核心竞争力。
直播间跟欧莱雅的故事,本质上只是一个老套的故事。类似的故事从20多年前就开始不断发生。双方都只是在为了定价权掐架而已。
而且仔细想想,卖场其实还是会付出仓储、物流等成本,但是直播带货的主播就靠直播间的流量。物流也是商家出,出了问题,商家背锅,矛盾也更容易激化。
当年咱们要是逛商场去买东西,当地可以选的就是那么几家,你一双手就能数得过来,而现在咱们点开电商页面,一个页面能展示多少家店铺?
无数家店铺,在争夺这 “ 方寸间 ” 的流量,就如无数个主播在争夺最 Top 的直播间的地位,站在这样的浪潮下,每个人也许都是在被推着往前走。
图片、资料来源:
黑猫投诉
微博:李佳琦Austin、巴黎欧莱雅
家电商场与厂家反目成仇.中国高新技术产业导报,2001.05.18.第006版
中华工商时报《正阳状告海尔:经销商降价促销制造商断货相逼》
光大证券《家电/家居的下个十年:从深度分销走向高效零售——家电家居产业框架研究报告》
广州日报《国美永乐 挟渠道以令厂家》
本文来自微信公众号:差评(ID:chaping321),作者:世超