扫码打开虎嗅APP
本文来自微信公众号:中国工程院院刊(ID:CAE-Engineering),作者:张羽、马爱进、高利芬、彭海、贾英民、孙宝国,本文选自中国工程院院刊《中国工程科学》2021年第5期,头图来自:视觉中国
微生物作为全世界分布最广且拥有量最多的生物资源,应用领域广泛,具有突出的经济价值和社会价值。随着医学微生物学研究技术和交叉学科的发展,新的微生物检测技术不断出现。目前,新的微生物检测技术已深入到分子水平、基因水平的检测,包括核酸杂交技术、核酸扩增技术、脱氧核糖核酸(DNA)指纹图谱技术、基因芯片技术和高通量测序技术等。
中国工程院孙宝国院士科研团队在中国工程院院刊《中国工程科学》2021年第5期撰文,总结了国内外微生物资源分子鉴定技术的发展及其应用情况,主要有脱氧核糖核酸(DNA)含量测定、核酸杂交技术、DNA 指纹图谱技术、核酸扩增技术、基因芯片技术和高通量测序技术等;梳理了现有微生物资源分子鉴定技术的优缺点;分析了微生物资源分子鉴定技术存在的问题,如依赖于实验室环境,实验结果的重现性、准确性不足,缺乏相应的微生物数据库。为促进我国微生物资源的保护和利用,研究建议,要继续加强对各鉴定技术的研究,建立具有自主知识产权的微生物资源鉴定平台,完善微生物资源数据库等。
微生物无处不在,与人类的生存、生产和生活息息相关。微生物用途广泛,可用于生产如奶酪、酒、酸奶、面包、馒头等食品,也可用于净化水源、吸附重金属等领域,人体内的肠道微生物可助力食物的降解和吸收。微生物的存在链接了自然秩序和人类生活的方方面面,微生物与人类健康密切相关,多数微生物是无害的,能与寄主和平共存。
微生物中对人、动物、植物产生危害或致病的一类微生物,统称为病原微生物。病原微生物会引发寄主感染、过敏、肿瘤、痴呆甚至死亡,也是危害食品安全的主要因素之一。近年来出现的严重急性呼吸综合征(SARS)、高致病性禽流感、西尼罗病毒感染、新型冠状病毒肺炎等疾病传染性强、对人体危害极大,为保障人类身体健康、食品安全和粮食安全,需要对医学、环境、农业、食品等领域中的微生物进行快速、精准、灵敏的检测以及准确的分型。
传统的微生物检验包括菌落形态、生理生化指标、血清型检测等常见致病菌检验流程,具有技术成熟、设备简单等优点,是目前食品卫生监管机构采用的主流检测方法;然而实验操作时存在步骤繁琐、耗时、灵敏度低等问题,致使得出的检测结果缺乏充分的说服力。
随着医学微生物学研究技术和交叉学科的发展,新的微生物检测技术不断出现,克服了传统方法在检测和鉴定微生物方面的一个或多个局限性。目前,新的微生物检测技术已深入到分子水平、基因水平的检测,包括核酸杂交技术、核酸扩增技术、脱氧核糖核酸(DNA)指纹图谱技术、基因芯片技术和高通量测序技术等。
随着技术及自动化设备的发展,显著提升了微生物检测的快速性、敏感性、特异性和适用性。同时,也应看到,每种微生物检测方法都有其自身的优点以及在耗时、灵敏度、稳定性、实验环境等方面存在一个方面或多个方面的局限性。针对于此,本文着重梳理微生物资源分子鉴定方法的发展进展和应用态势,分析存在的问题,提出我国微生物资源分子鉴定方法的发展建议,以期为相关研发布局和管理政策研究提供基础性参考。
微生物的群体特性对微生物检测技术提出了挑战,不仅要能检测出微生物,还要检测出微生物的变异情况,及时对微生物进行分型。微生物资源的分子鉴定是指利用微生物在长期进化过程中保留下来的保守基因组序列及其细微变化与规律,进而对自然界中微生物资源的生物学进化多样性进行分类和定位。分子鉴定已成为微生物资源鉴定中必备的分类信息,同时也是进行微生物资源快捷鉴定的重要方法。
常见的分子鉴定技术包括以下几种技术。
遗传物质 DNA 的特异性是由常见的 4 种碱基腺嘌呤(A)、鸟嘌呤(G)、胸腺嘧啶(T)、胞嘧啶(C)的排列和含量所决定的。不同生物的 DNA 含量测定通常用 DNA 中(G+C)的含量摩尔分数值表示,因其具有种特异性且不受菌龄及外界因素影响,成为细菌分类和菌种鉴定的重要指标。不同微生物 DNA 的(G+C)含量变化范围比较广,但同种微生物的(G+C)含量仅在 3%~5% 区间波动。
因此,DNA 含量测定法通常用于快速确定微生物所属种群。亲缘关系密切或表型高度相似的微生物仅会具有相似的(G+C)含量,但不会完全相同;并且同一属细菌之间的(G+C)含量差异不会超过 12 mol%,种与种之间的差异小于 5 mol%,为此可以通过数据差异判断细菌之间亲缘关系的远近。需要说明的是,这种鉴定方法主要用于排除不确定的分类单元,而不是去建立一个新的分类单元,即亲缘关系近的种,(G+C)的含量一定相近;但(G+C)含量相近的种,亲缘关系却不一定相近。
核酸杂交技术是用于微生物检测的最早的分子生物学技术,指利用带有标记物的已知序列的核酸探针与靶序列杂交,再用特定的方法检测特异结合的探针。每种微生物都有其特殊的核酸片段,经分离标记后,制备出探针,通过检测探针,对 DNA 序列片段进行定性和定量分析,最终开展微生物鉴定。该技术具有操作较为简单、特异性较好、敏感度高、速度快等优点,主要有印记杂交、斑点杂交、原位杂交等方法。
其中,在原位杂交方法基础上发展起来的荧光原位杂交技术(FISH),在对有荧光标记的探针进行杂交后,使用荧光显微镜进行检测,已获得广泛应用;该方法易受杂交温度、反应条件、荧光染料、探针选择等影响。需要指出的是,核酸杂交技术需要运用放射性同位素,成本较高且会对人体产生一定伤害,在一定程度上限制了技术的应用与发展,但生物传感器技术与之结合后,显著提升了其效益。
1. 聚合酶链式反应(PCR)技术
PCR 技术是微生物检测最常用的分子方法之一,也是现行微生物检测国家和行业标准中常用的检测技术之一。PCR 技术通过包括模板变性、引物退火和产物延伸的两步或三步的温度循环来扩增一个特定的目标 DNA 序列。
根据一次检测目标的数量多少,可以将基于 PCR 的微生物检测技术分为单重 PCR 技术和多重 PCR 技术。
①单重 PCR 技术是指一次 PCR 反应只扩增一对引物的检测方法,适用于高保守性的微生物种或属的检测。通过检测目标微生物种特异及种内保守的 DNA 序列,将一对引物的检测结果与目标微生物进行判定,如对洋葱泛菌属、茄子致病菌的检测。单重 PCR 技术一次只能检测一个目标,存在检测效率低、单对引物扩增失败导致产生高假阴性和低灵敏度等问题。
②多重 PCR 技术是指一次 PCR 反应扩增多对引物,可以进行多个靶标检测的方法。多重 PCR 技术可以一次检测多个目标微生物,或者一次检测一个目标微生物的多个目标序列,显著提高了检测效率和检测的准确性。多重 PCR 技术已用于沙门氏菌的多个血清型,真菌类微生物,眼部细菌性致病菌,病毒性脑膜炎儿童患者脑脊液中的 18 种致病菌,粪便样本中的 15 种肠道致病菌以及 11 种食源性致病菌的检测。
根据 PCR 体系发生的场所,基于 PCR 的检测技术还包括将 PCR 体系整合在液滴中的液滴 PCR、将 PCR 引物固体在固定支持物上进行的固相 PCR等,但由于操作较为复杂、成本比较高,尚未广泛应用。
在实际应用中,荧光 PCR 技术是比较常用的,是我国现行病原微生物检测国家标准及行业标准中常采用的技术。荧光物质的发现简化了 PCR 产物的检测步骤,在单重或多重 PCR 反应体系中加入荧光物质,通过荧光信号的积累,实时监测 PCR 产物的形成,因此,荧光物质的加入实现了 PCR 技术对目标微生物的实时定量检测。荧光 PCR 技术通常与多重 PCR 联合,进行多靶标的实时定量检测。常用的荧光物质有荧光染料(如 SYBR Green 核酸染料)和荧光探针(如 TaqMan 探针)。例如,基于 SYBR Green 方法,对眼部的多种细菌性致病菌和粪便样本中的 15 种肠道致病菌进行了检测;基于 TapMan 探针法,对洋葱泛菌属和多抗药的假丝酵母进行了检测,对新型冠状病毒进行了检测。目前,依赖于荧光 PCR 仪的多重 PCR 一次性检测的引物数量偏少,在多微生物同时检测时,一种微生物通常只能检测一个目标序列,因此存在因为一个序列检测失败而认为该微生物不存在的的假阴性问题。
2. 等温扩增技术
等温扩增技术是在等温条件下扩增核酸进行检测的技术,该技术简化了核酸扩增的装置,在基层、即时微生物的分子诊断等方面被广泛应用。根据所添加的活性酶的不同,常见的等温扩增技术有环介导核酸等温扩增技术(LAMP)、滚环扩增技术、单引物等温扩增技术、依赖解旋酶的等温扩增技术等。
等温扩增技术具有以下特点:
①操作简单,与常规 PCR 技术相比,不需要模板的热变性、电泳及紫外观察等过程,只需要水浴锅即可,产物检测结果用肉眼观察或浊度仪检测沉淀浊度即可判断;
②无需温度循环,速度快;
③特异性极高, 6 个靶区域的任何区域与引物不匹配均不能进行核酸扩增;
④灵敏度高,对于病毒模板的检测可低至几个拷贝,比 PCR 技术高出数量级的差异。等温扩增技术已被广泛用于病原菌检测,如苹果腐烂病菌、马铃薯环腐病、甘蔗宿根矮化病菌等植物类病原菌,鱼链球菌、鱼乳球菌等动物致病菌和人类呼吸道病原菌。
DNA 指纹图谱技术是用 DNA 指纹图谱对 DNA 序列进行分型、对微生物在种水平上进行鉴定的一种技术。基于 DNA 的分型方法简单易操作、重复率和分辨率都很高。
DNA 指纹图谱技术的特点有:
①多位点性,可以更加全面反映基因组的特征;
②高变异性,即不同的物种之间具有不同的 DNA 图谱;
③简单且稳定的遗传性,即 DNA 图谱能准确地从上一代传到下一代。目前,该技术已成为分类鉴定及分类研究的常规方法,不仅用于在不同水平上的微生物的多样性、分类、系统学研究,还用于微生物的进化关系及生态研究。
DNA 指纹图谱技术的基本方法是先对提取的基因组 DNA 进行酶切,再用琼脂糖凝胶电泳将其分离,用探针标记后进行 Southern 印迹杂交显色,最终获得 DNA 指纹图谱,对图谱进行一系列分析后可得到相应的信息,最后确定菌株的亲缘关系。
DNA 指纹图谱技术常用的方法有变性梯度凝胶电泳(DGGE)、温度梯度凝胶电泳(TGGE)、脉冲场凝胶电泳(PFGE)、随机扩增多态性 DNA (RAPD)、限制性酶切片段长度多态性(RFLP)、重复序列 PCR(Rep-PCR)、多位点可变数目串联重复序列分析(MLVA)、多位点序列分析技术(MLST)等。基于 PCR 技术的 DNA 指纹图谱技术,由于联合使用两种技术,可不用建立基因文库,是目前普遍使用的方法。每种方法的应用特点不同,可根据情况应用于不同的微生物鉴定中;由于鉴定方法不可避免存在一些不足,为此在具体实验中通常选择一起使用两种方法。
基因芯片技术是生物芯片技术的一种,利用杂交技术实现基因检测,使用效果佳。该技术是一种高科技技术,利用微加工技术,将数以万计特定序列的 DNA 片段规则排列并固定于支持物上,构成一个二维 DNA 探针阵列,因其类似于计算机的电子芯片,故被称为基因芯片技术。基因芯片技术特异性强且高通量,可一次性检测样品中的多种微生物,在检测结果出来后,能够全自动分析检测结果,并用生物学知识分析信息结果。基因芯片技术在微生物病原体检测、种类鉴定、功能基因检测、基因分型、突变检测、基因组监测等研究领域中的作用显著。
基因芯片技术实现了高通量的检测,检测效率显著提高。该技术是基于显色或是荧光信号进行的,存在背景噪音大、灵敏度偏低等问题,虽然可以检测目标微生物的有无,但无法检测序列变异的情况,无法对微生物进行分型。另外,现有的芯片多是点阵列型的杂交芯片,尽管已有一些商业化的芯片,但仍不能满足实际应用的需求;芯片功能有限,需要根据需求进行定制,成本较高,灵活性差。
基于双脱氧链中止(Sanger)法产生了第一代测序技术,在此基础上发展了下一代测序(NGS)技术,NGS 方法已能快速、高效地进行全基因组测序。2011 年发展的第三代测序技术序列读长已高达 3000 bp,与前两代测序技术相比,其最大的优点是不需要进行 PCR 扩增,避免了因 PCR 带来的错误。得益于测序技术的不断发展,数百万个 PCR扩增子测序能够同时进行,检测效率显著提高。
1. 全基因组测序(WGS)、宏基因组测序(mNGS)和靶向测序技术
WGS 技术能够准确区分菌株间的基因组差异,且具有高度的重现性,不仅可以用于预期的单核细胞生长监测,还可以用于其他与公共卫生相关的病原体报告,是细菌分离物暴发监测和调查的有力工具。WGS 测的是微生物的整个基因组序列,获得的信息很全面,但也因此依赖于对微生物的分离培养,耗时费力。微生物的群体特性需要深度测序才能准确的检测,这对于全基因组测序来说成本会很高。
宏基因组指的是环境中所有微生物基因组的总和。mNGS 技术不对微生物特定种群进行单一性测序(如真菌、细菌或者病毒),而是考虑所有微生物基因组的总和。正因为此,测序产生的数据中会存在大量背景数据,对这些数据的质量控制和科学分析成为有效利用 mNGS 数据的重点和难点。此外,mNGS 技术的另一个局限是目标微生物淹没在大量背景数据中,尤其是目标微生物含量很低时,需要通过加强测序深度才能检测到该微生物,导致成本提高。
靶向测序技术针对特定的微生物种群,可以低成本地实现超深度测序。在准确性和灵敏性方面,该技术较 mNGS 技术明显改进,可以与 mNGS 技术实现优势互补,全面准确地检测微生物。常见的靶向测序技术有 16S 扩增子测序(16S rRNA)、18S 扩增子测序(18S rRNA)、核糖体间隔基因分析(RISA)。16S rRNA 是细菌、古生菌属种鉴定与分类学研究中应用最广泛的标记基因;18S rRNA 是真菌中常用的系统发育基因,它比 16S rRNA 具有更多的高变结构域;基因间的间隔区(ITS)因具有良好的可变区和保守区受到人们的广泛关注,在种及亚种的鉴定上优越性突出,是一种广泛应用的通用真菌条形码标记,可用于真菌的成功鉴定。16S rRNA、18S rRNA、ITS 靶向测序技术不仅可以低成本的检测出微生物,还可以在属或种的分类水平上进行分型。
2. 多核苷酸多态性(MNP)标记
MNP 标记是一种新型微生物鉴定方法,是一种包含多个分散核苷酸多态性标记的新型 DNA 标记方法。目前,MNP 标记已被采用作为我国国家植物身份鉴定基因分型的技术标准。该方法开发了微生物遗传变异测序技术(MGV-Seq)及其配套的生物信息学分析工具,更重要的是设计了一种基于 MGV-Seq 的微生物鉴定程序,为 MNP 基因分型开发了一种定制的计算和统计算法。
MGV-Seq 方法具有高重现性、高准确性、高敏感性和高特异性等特点。对白叶枯病毒(Xoo)菌株的检测证明了 MGV-Seq 方法对微生物鉴定的适用性、可行性和重现性。Xoo 菌株自 1972 年被分离出来后,被世界各地的实验室使用并进行了多年的培养,在运用 MGV-Seq 检测时,意外发现了一些被标记为 Xoo 的菌株并不属于 Xoo 家族,而是属于黄单胞菌(Xcc)物种的情况;另外还发现,即使是已申报的 Xoo 菌株,也可能是一种不同的菌株。
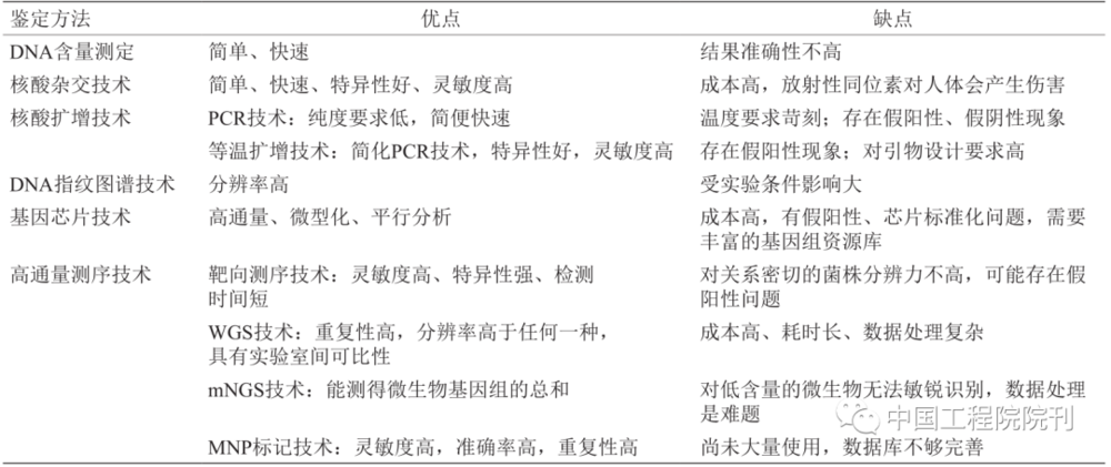
对微生物尤其是病原微生物进行快速准确的检测、鉴定是食品检疫、临床检测和传染病防治工作的首要问题。分子生物学技术的进步为微生物检测方法的发展提供了契机,检测水平从组织形态学水平深入到分子水平、基因水平,检测模式也从对可能的病原体单一靶向检测模式发展到涵盖常见病原体组合的检测模式,实现了对一份样品进行一次检测就可以诊断或排除多种病原体。不同的微生物资源分子鉴定技术适用性不同,各有优劣势,如表 1所示。目前,尚未有针对微生物资源鉴定选择的研究,但无论使用哪种方法,都需要考虑鉴定成本、重现性、可靠性以及对菌株的鉴别能力等。当前,微生物资源鉴定技术存在以下几大问题。

表 1 不同微生物资源分子鉴定技术的优缺点
目前,用于微生物资源分子鉴定的实验方法多处于实验室阶段,仅作为标准检测方法的对照参考,尚未广泛应用,亟需发展不依赖于实验室环境的鉴定方法,如用于快速鉴定的试剂盒。同时,大部分微生物鉴定技术都需要进行增菌培养以提高检出率,导致检测时间延长,无法及时获得检测结。未来应开发不需要增菌培养或者缩减增菌时间的鉴定方法以提高检测效率。此外,例如高通量测序技术中的方法虽适用于实验室研究,可以得到准确的检测结果,但存在数据处理复杂、无法在实际应用中迅速获得检测结果的问题。过分依赖于实验室环境,在不同实验室、由不同实验人员操作时,对获得的检测结果可能存在无法进行处理分析的情况,因此检测结果的统一化和标准化势在必行,有利于对实验结果进行交流。
微生物能够迅速繁殖并存活,使遗传变异在微生物中普遍存在,为此,微生物已被广泛用于生物学和临床研究中。致病微生物的基因变异可以改变病毒毒力,具有耐药性,降低疫苗疗效,明显影响其与宿主的相互作用;同源菌株的遗传变异使实验结果的重现性面临风险。为了实现实验结果的再现性,需要确保同一微生物在多个实验中用于相同的实验目的。
微生物鉴定需要检测菌株内(MGVI)和菌株之间(MGVB)的遗传变异,现有的微生物变异检测方法,如脉冲场凝胶电泳技术(PFGE)、多位点的可变数目串联重复分析(LIVA)和多位点序列分型(MLST),尚不能明确区分密切相关的菌株,为此,通常采用增加测序深度、改进测序库准备方法和优化生物信息学分析方法,如采用超深的 WGS 以检测出罕见的变体,但会导致鉴定成本增加。
准确性作为评价微生物鉴定技术的重要指标,在选择鉴定方法时要着重考量。而已有的微生物资源分子鉴定技术无法获得精准的结果,如运用DNA 含量测定时,仅依靠(G+C)含量无法准确判断微生物的菌株属性;PCR 技术和基因芯片技术会出现假阴性问题,在实验过程中,对实验条件或者操作的要求比较高,若稍有不慎就会影响结果准确性。WGS 技术虽然能获得十分准确的结果,但检测成本却偏高。
目前,我国微生物资源基因组信息的数据库建设仍处于起步阶段,相关微生物基因组学、代谢组学、转录组学、蛋白质组学等信息依赖于国外数据库,其中美国国家生物技术信息中心(NCBI)的数据库占据主导优势。例如,就基因芯片技术而言,在进行鉴定时,需要细菌的特异基因或者核糖体基因信息来进行靶基因的设计,因此完善的基因组学数据库就显得尤为重要。
目前初步应用的微生物 DNA 鉴定平台主要依赖 16S rRNA 基因、ITS 基因和特异基因鉴定技术。16S rRNA 和 ITS 基因鉴定技术仅能分辨到种或者属的分类水平,不能精细区分有害和有益微生物小种;特异基因鉴定技术一次仅能鉴定 10 种以下微生物的种或小种,不能同时检测食品中的多种微生物。另外,为避免气溶胶污染,这类鉴定技术对实验室环境和人员要求都较高。基于 16S rRNA、ITS 等技术对微生物资源进行鉴定时,对国外设备的依赖性强,如来自伊勒米纳公司(Illumina)和赛默飞世尔科技公司(Thermo Fisher Scientific)等公司设备,存在价格高、耗材贵、鉴定技术的知识产权无法保护等劣势。高端试剂、高端仪器设备等的“卡脖子”现象严重,亟待建立具有自主知识产权的微生物 DNA 鉴定平台。
微生物分类鉴定已经成为微生物学科研究的重要组成部分,它不仅能阐明微生物资源的生物学地位与本质,还是实现微生物资源利用的重要步骤。目前,由于没有精准的微生物资源鉴定方法,盗取微生物菌种的现象时有发生,不仅给生产企业造成了一定经济损失,也给花费几年甚至几十年的微生物菌种研究者造成了无法弥补的损失,严重影响了微生物健康与安全产业的发展。为此,微生物资源的精准鉴定对于甄别微生物种质、知识产权保护具有重要意义。为促进我国微生物资源的保护和利用,建议如下。
微生物对国家生物安全的重要性日益凸显,开展微生物精准鉴定和快速检测的需求更加迫切。传统微生物鉴定检测方法多依赖于微生物的纯培养,存在耗时长、敏感度低和特异性较差等问题;另外,全自动细菌鉴定方法受反应底物浓度、培养基营养成分等影响较大,某些细菌的生化反应、菌体状态、代谢情况会影响鉴定,难以实现精准鉴定。
因此,高特异性、高灵敏性的微生物精准鉴定技术在微生物健康与安全产业中需求广泛。建议鼓励相关科研机构和高等院校深入开展分子鉴定技术研究,适当给予政策支持和资金支持。在对已有微生物资源鉴定技术完善的基础上,重点加快对快速、准确的鉴定技术的研发,鼓励开展菌株鉴定试剂盒研发,满足能在短时间内对微生物进行鉴定的要求,深入研究复杂微生物群体的分类及功能,了解生物多样性及其与生态功能的关系。
建立以 MNP 标记技术为主的 DNA 鉴定平台。该技术一次可高通量检测 96 个样本,每个样本可以检测 100 种以上微生物靶标,可将每种微生物区分至亚种甚至是小种或变种,准确率达到 99.98%。同时,实现检测设备、耗材、分析软件的国产化,解决“卡脖子”问题。同时,解决 PCR 技术的气溶胶污染问题,降低对实验室物理空间和高级别实验室的需求。
建立微生物资源数据库对我国微生物研究意义重大。建议重点支持微生物资源鉴定技术的相关科研单位,对国家菌种资源库、国家病原微生物资源库、国家病毒资源库等 3 个微生物资源库的建设和完善给予政策支持和资金支持。对已保存的微生物进行鉴定,完善数据库信息,为微生物知识产权保护和资源开发利用提供支持,加速微生物健康与安全产业化进程。另外,加快微生物基因组学、代谢组学、转录组学、蛋白质组学等信息资源数据库的建设,丰富微生物资源数据库。
注:本文内容呈现略有调整,若需可查看原文。
本文来自微信公众号:中国工程院院刊(ID:CAE-Engineering),作者:张羽、马爱进、高利芬、彭海、贾英民、孙宝国