扫码打开虎嗅APP
本文来自微信公众号:海豚投研,作者:海豚君,原文标题:《终局之战:外卖三国杀后,电商终究阿里“坐庄”?》,头图来自:视觉中国
2025年夏天,阿里迎来了一场宝贵的胜利,无论业绩数据,还是股价表现,都证明了这一点。
但是这场由京东引战、美团应战、阿里满血回归的熟人局,似乎又不仅仅为阿里交付一场胜仗那么简单。在重塑外卖格局背后,可能也为整个电商市场格局的变化埋下了伏笔。
详细看一下这轮“火力十足”的电商战,到底谁是陪跑的、谁是吆喝的、谁是受伤的、谁是收割的?
一、外卖战局:各个壕掷百亿,现在谁赢谁输?
股价比言语更真实,“谁输谁赢”一目了然?
上周五,随着今年外卖大战中最后也是重磅玩家阿里巴巴也公布了业绩,终于可以一窥此轮“外卖大战”在二季度内的阶段性竞争结果。
资本市场最关注的股价(当然短期内股价只是投票机)上,阿里、美团、京东三家公司公布业绩后的首日走势,进攻方的阿里表现最强、单日股价拉涨近13%(港股更是暴涨18%),防守方的美团则对应大跌近13%。
而最先挑起此轮大战的京东,虽其二季度同样利润清零,业绩小幅下跌不到3%。
拉长视角,从2月以来(京东是在2月初正式上线京东外卖)三家公司的股价走势看,虽三者都一度受到外卖大战以及特朗普关税的影响,于4月上旬步调一致地明显下跌。
但不同的是后续:阿里股价迅速回弹,并在以约$115为中枢的价格区间上下震荡,新一季财报发布后的首个周一开盘,其港股大涨18%,华尔街众多投行普遍上调目标价至170美元上下,上行情景目标价高至198美元。
反观京东和美团,都在关税风险大部解除后仍持续性的下跌,前者至8.29累计跌幅约22%,美团则累计跌幅更深近28%。
结合上述中期、短期的走势,从股价表现的角度,已可大致看出市场对这3家公司的看法:
(1)阿里:中期内“立于不败之地”,凭借最大的体量和资金优势,投入大不会伤及根本,况且还有AI和阿里云的故事线作为另一根支柱。短期的阶段性战果更是好于预期。
(2)美团:“真正的不能输的战争”虽然市场内一直有声音坚定看多美团在即时零售领域的经营和成本优势,但“行动远比言语更真实”。实际阿里尚未入局时,美团的股价就已进入了下跌通道。
首先是防守角度,美团就是个“穿鞋的”,面对“光脚的”来进犯,这样无论其竞争壁垒是不是有那么坚固,面对不断加剧的进展风险,市占率的降低和估值的回调多数情况下是不可避免的。
但也正因部分资金对美团有不小的信念,因外卖导致亏损相比阿里和京东实际略少的美团,受到市场的惩罚显著更重。
(3)京东:同样长期内不能输,毕竟即时零售最先侵蚀的就是以“快”和“好”为主要优势的京东占据的客群和消费场景,打不赢此战自身原有业务也会遭受较严重的冲击,因此自宣布进军外卖以来,股价也是趋势线的下跌。
但相比美团,没有期待也就不会失望(市场一开始就鲜有认为京东能打赢“外卖大战”的),并且京东同样拥有退回传统电商的退路。因此虽然京东二季度业绩外卖的亏损同样大幅高于预期,市场却没有像处理美团那样,回以“暴跌”。


同样亏损百亿:美团、京东利润一键清空,血槽深厚的阿里“略有失血”
业绩角度,整个市场对二季度业绩最关心的问题(或许没有之一),就是外卖大战实际给三家参战公司造成了多大的亏损或者说利润压力?这个问题有三个角度去看待:
(1)集团整体在二季度的静态盈利上:美团整体经营利润仅2亿,同比暴跌97%,京东集团整体经营利润为-8.6亿,直接转亏。可见外卖的天量补贴都导致美团和京东集团整体的利润完全归零。
相比之下,阿里的集团整体调整后利润(调整后EBITA)为388亿,同比也仅是下跌了不到14%(若按经营利润口径下跌幅度更小),二季度内在外卖上的投入并未让阿里的盈利真正的“伤筋动骨”。(当然其中有京东vs.美团是打满了整个2季度,而阿里大致只打了半个季度的原因)
本来资金就是商战的一环。相比京东和美团单季约百亿上下的利润体量,拥有更大体量、更多元化的业务构成、和更大体量盈利(单季400~500亿左右)的阿里,就是拥有更强抗风险的能力和选择权。
所谓“一力降十会”,此前积累的所谓经营、效率和成本优势“护城河”,在对手的投入力度和决心面前,也不免显露出短板。
(2)外卖导致的利润动态变化:相对角度,因外卖导致的利润同比下滑幅度,按我们的推测阿里、美团、京东三家在二季度的支出力度实际大体相当,京东的因外卖导致的净增亏损/利润下滑都大约在130亿左右,美团也约在115亿左右,花旗、摩根大通等投行则预测淘宝闪购亏损在110亿上下。
从这个角度看,市场在业绩前普遍认为美团凭借效率优势,能够以更低的投入、更高的ROI来应对竞争(例如美团补1块等效于京东和阿里补2~3块的效果),但实际近乎1:1:1的利润额下滑则很大程度上击碎了这种信仰。
我们认为背后的根本原因,就是即时零售这个商业模式自身的规模效应有限,且利润率很低导致的。毕竟在大战之前,美团的单均利润也不过1~1.5元,相比饿了么的UE差距大体也在2元左右。
那么在平稳的精细化经营期,2元的UE差距或许是天差地别的鸿沟,意味着赚1.5元 vs. 亏0.5元。但在高烈度竞争时期,2元的UE差距,可能就只是若阿里补贴8元,那么美团需要的补贴可以稍少些到6元。
小结来看,若补贴烈度越高,原本的效率差异就越微不足道,只有在参战各方都转向盈利导向时,那每单1~2块的利润差距才能成为决定性因素。
但问题是,从生态协同角度,对阿里和京东而言,靠即时零售盈利或许在很长时间内都不会是他们的目标。

除了“更能解释”的亏损,阿里到底“外卖大战”中还获得了什么?
由上文可见,阿里更雄厚的资金实力让其在面对类似的亏损时,有更强的底气,但阿里乃至任何一家公司都不会仅仅满足于“不怕亏”。
那么截至当前,阿里从这轮外卖大战中,以二季度百亿出头、三季度大概率不止翻倍的亏损,又换来了哪些成果?
简单来说,更多更活跃的用户,成倍增长的单量规模和接近半壁江山的市场份额,和初步显现的交叉销售拉动效果。
(1)外卖大战,拉动各参战方日活用户全面增长:根据QuestMobile的数据,清晰可见外卖大战开打以来,京东和美团自4月开始DAU(日活用户)就开始明显走高,其逐月提速。
而阿里因参战较晚,到7月份随着补贴发力,DAU直接扭转4月时的局势,同比大涨17%,显著拉开了其在传统电商内主要竞争对手拼多多的日活用户差距。
由此可见,阿里和京东都曾表示过的,与其在外部平台花钱买量,通过即时零售的补贴同样能起到不俗的获客引流效果,并非虚言。据先前的新闻报道,这也是坚定了淘宝要持续打这场外卖大战的关键因素之一。

(2)不仅是驱动了用户的增长,在经历了5、6月的初步试探,和三季度的攻坚战后,淘宝闪购在短短的4~5个月内就做到了和原本稳坐龙头的美团大体相当的单量规模和市场份额。
在外卖大战之前(一季度时),饿了么和美团的订单量之比大约是3:7,然而根据下图高盛预测的数据可见,在三季度内淘宝闪购的季度日均单量已爆发式增长到7500w单(比一季度时提升了近1.8x),与预期的美团日均9000w单已“咫尺之遥”。
且根据晚点的报道,在8月7~9日的“ 秋天的第一杯奶茶”、“88 会员日”、和 “超级星期 6 ”等跨会员体系的各类活动促销的联动下,淘宝闪购在这三天的日单量连续超过1亿单,且据悉在后两天内淘宝闪购的单量已首次超过美团。
这些数据都标志着,原本导致美团外卖和饿了么两者间盈利鸿沟的根本原因--单量规模上的差距,在几个月内已被大体追平。而单量差距被抹平后,阿里下一步的目标就是缩窄淘宝闪购和美团直接单均盈利上的差距。
对此,阿里管理层也在电话会中明确表示:“过去规模差距巨大时谈效率没有意义,而现在规模差距基本被抹平后,淘宝闪购后续将通过优化用户结构(从拉新到提升老客下单频次)、订单结构(提升正餐和日用品等高单价订单)、和履约成本等多个角度,来收敛亏损,自9月开始有望将UE(即单均亏损)较目前收窄一半”。
能否实际将UE亏损砍半需交给时间验证,但单量规模和密度是决定即时零售业务UE模型的关键因素却是这门生意的核心命门。
逻辑上,随着淘宝闪购的单量规模成倍增长,且已和美团差距不大。
剔除补贴这种可动态调节的因素,只看履约等经营层面的成本差异,当前的淘宝闪购的美团间的单均UE差距,确实逻辑上相比疫情前反而是有望缩窄的。阿里在沟通中,表示目前闪购的单均履约成本已仅比美团高0.5元,也确实符合上述逻辑。
(3)最后但实际最重要的是,做外卖和即时零售,到底对阿里整个中国电商业务起到了多少的带动作用?能做到反哺核心业务带来增量的销售和利润,持续去做补贴淘宝闪购,才能实现终极的意义。
对这点以淘宝、天猫的CMR为观察指标,2季度同比增长10.1%虽较上季度略有放缓,但仍抱有双位数增长,且小超卖方预期,依旧是不错的表现。
客观地说,仅从二季度,其实闪购给原有电商业务带来协同效应还是比较小的。当然其中部分原因也是阿里在二季度入局大战的时间较晚,一开始也并没特别投入,因此拉动效果并不明显。
但电话会中阿里管理层的表述则非常乐观,预期26财年后续几个季度CMR会保持和过去两个季度相当的不俗增长。长期内更是预期后续淘宝闪购的交叉销售,有望给CMR带来2%~3%的潜在增量空间(对应超100亿的年度增量收入)。
后续实际情况是否如此只能交给时间验证,只能说阿里的管理层(根据他们能看到的数据和趋势)是认为存在这个空间的。

此外,北大光华管理学院也对闪购补贴能否杠杆拉动消费的问题进行了专题研究。每1元有效的闪购补贴券,大约可以直接在饿了么平台上产生约1.65 元的额外新增消费。
且除了直接的外卖消费,据北大光华的研究,每使用了1元闪购补贴的消费者,根据其在支付宝上的支付数据,会产生约6.8元的额外消费,其中带动线上电商实物消费的⾦额为 3.1 元。
这个研究其实也说明了,在当下促消费时代,这种补贴本身就是一种有效地以补贴服务消费和商品消费的一种方式。
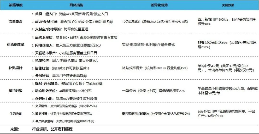
二、为何淘宝能在2025年重塑外卖格局?
互联网生意灵魂基本可以先发优势和规模优势来概括,前者重在用户习惯养成,后者是用户心智确认,以及供给、用户生态壁垒。
而放到外卖这个赛道上,其实一个很有意思的地方是:论先发优势,绝对是饿了么,甚至在2016年前后,饿了么市场份额一度领先美团,但最终拿下市场的却是美团。
战略核心:全局开战、单量第一
在先发优势和规模优势天平的两级中,外卖作为互联网轻资产生意中最为“重资产”的生意形态,它其实最为重要的是规模优势,且不同于实物电商异地物流带来的全国规模优势。
外卖的规模优势更像是通过一个个由城市小网连接起来的全国大网。 每个小网里有自有骑手、公共商家和公共用户的三个类核心玩家。
在这个三角生态中,外卖高频刚需,同时饿了就要吃,现做的东西保口感,也是时间紧迫,所以时间敏感,价格敏感,贵了(vs堂食),用户订单少,订单少了养不活骑手网络,运力不够反向拉长配送时长,而外卖配送时长太长了,直接商品变质。
而外卖商家,其实相对另外两个的重要性就弱很多了,核心是因为中国的线下餐饮太多了,每年倒闭、新开无数,且外卖渗透率一旦达到规模之后,比如餐饮大盘中占比30%,堂食卖家其实需要加入外卖,来提高覆盖半径,与周围餐饮竞争,因此商家或许需要BD,但三个生态中,算是相对次要。
综合来看,建立一个可以自由调度、完全听指挥、风雨无阻的即配地面部队才是第一,这里涉及调度系统、海量地面部队的组织管理等。
当这些通过外卖多年的征战,各家逐步成熟之后,其实真正核心的仍然是订单密度,而且最好是全局的密度,而非某一城的密度。
也就是说,三方生态中,骑手地面部队虽然是灵魂,但要养活这个庞大的地面部队,最关键的是订单体量和订单密度。反过来,我们再说一个直击灵魂的问题,2018-2019年打不赢的仗,凭什么2025年就能打赢?
简单来说,有几个核心点:
a. 从单一城市订单密度转向全局订单密度;
b. 为实现这一目标,外卖流量位、用户心智营销、补贴全面“饱和式”投入,一切为了单量而奋斗,而且不达单量是不罢休!
这里也涉及到这轮外卖大战中一个很有意思的地方:美团强调自己的补贴可以到店取,从而提高补贴效率,守住单量,并以此来攻击淘宝外卖补贴效率不高,粗放砸钱等等。
但淘宝一直强调有配送产生的才算外卖,背后的本质就是因为美团在防守单量与用户心智,最终用户是外卖和到店取,都是自己盘子内的生意。
但淘宝则是需要把外卖的单量拉起来,然后在规模单量之上,再去平衡算单均规模经济问题,到店本来也不是淘宝最核心的考量。
外卖大战:2018 vs 2025,阿里哪里不同?
在之前的作战中,因以地区或者城市为基础的小网开战,饿了么单城撕开了美团全国大网的一道口子,但美团单点作战中,完全可以之后利用到店、微信等到店到家的生态优势,再把这个小口子慢慢缝合上。
但这轮外卖大战则完全不同:
a. 项目地位不同:2018-2019年的外卖大战,对阿里是第二战场,实物电商才是主战场。
但2025年这轮外卖大战中,因远场电商和近场电商边界模糊,不先发制人,最后很可能会温水煮青蛙,坐等美团用近场的小店和小仓逐步侵蚀实物电商的高频日用品交易。
也因为这个,2025年的外卖大战,在阿里眼中,已经是一场发生在主战场的战争。
本质上,蚂蚁金服与阿里关系逐步梳理清楚之后,阿里体系重心重新回到淘宝单一APP,服务消费与商品消费必须双轮驱动,才有可能用淘宝撑起未来十年一个持续10亿用户的生活消费APP,支撑阿里未来的估值想象力。
b.阿里电商“大协同”时代:经过几年的摸索,当下的阿里电商走到了绝对的大一统时代——国际电商、国内电商大一统,国内电商中,阿里妈妈、淘宝、天猫、1688、闲鱼、飞猪、饿了么,在作战中也是完全听令一个指挥官。
在一号位大战略确认的情况下,内部资源调度内耗小,反应速度快,方向统一。一个很明显的特征:饿了么在上一轮作战中,流量入口除了饿了么APP,就是支付宝首页的十宫格,但这一轮作战,直接在淘宝这个5亿DAU的APP中,放了一个显眼加红的独立入口,而且外卖和实物订单商品等做了整体性融合。
2025的外卖大战,外卖生意已经全面融合到了阿里的电商生态当中,有淘系源源不断的流量供给,也有其他业务的外部支持。
战术:或许讨巧,确实有效
回顾2月底以来的由京东掀起的这轮外卖大战,可以说淘宝闪购目前的“成功”,部分也归功于其采取了相对聪明且讨巧的战术打法。
(1)后来者居上,先谋而后动:首先在切入的节点上,在京东已和美团以不低的强度竞争了近2个月,已将消费者对即时零售的关注度拉高,且部分消耗了这两家公司的资金后,阿里得以在有更多时间思考电商公司切入的即时零售的逻辑确实成立且有利可图后,在5月入局,7月开始大范围加码补贴,正式入局。
凭借在更短时间内倾注更高密度补贴,迅速在短期内就夺走了京东原本辛苦补出的关注度。以更短的投入时间,和二季度内并不明显高于另两家的绝对投入额,成为了目前在即时零售行业获得了更多净增关注度和单量的玩家。打了一手不错的时间差。
(2) 先冲单量,规模为先:同时尽管市场内一直有质疑补贴来的茶饮订单是否真的有价值的疑问,阿里也沿用了京东已验证了的先以更具需求弹性,能通过补贴快速起量的茶饮为发力点,支撑起订单密度和骑手规模。
而且订单密度阶梯式推进,拉起一定高度之后,保持稳定一段时间,来迭代组织效率、业务配合等等,以免伤到用户体验、出现大面积延迟履约的情况。且在订单推进过程中,密集刷用户心智,矩阵式明星代言轮番上阵。
先快速做大订单规模,再拥有了和美团接近的规模之后,再去考虑精细化运营的问题。而若是反过来,一开始就和美团直接比拼精细化运营,以自己的劣势去打美团最大的优势,显然是“以卵击石”。
相比之下,如前文所述,一开始就把美团拉入规模投入比拼,让美团的优势无法发挥效率优势,而以自身明显的规模优势压倒对手。确实是合理的选择与打法。

骑手管理很关键
在关键的骑手问题上,随着订单的起量,阿里也适配了比较精细化的运力方案:
淘宝闪购的骑手管理采用了“蜂鸟即配系统+网格化承包制+动态运力池”三重结构。
a.即配系统沿用蜂鸟系统,在高峰期自动延迟日用品等非紧急订单派单时间,优先保障生鲜、医药等时效敏感订单,外卖准时率8月基本做到了96%。另外三个网格的骑手可以跨区抢单,来支援其他区域的订单,压低超时率。
b.运力组织方式上,使用了网格承包制,把城市按照公里数划分为不同片区,由点我达等第三方服务处承包运营,这些承包商必须完成相应的指标,比如说骑手留存率等,否则扣费。
骑手奖励机制上,筛选高绩效骑手,升级为星骑手,享受优先派单权,配备可以语音接单和AR导航的智能头盔等,来拉高人效。

而总体结果上,与2018年与美团陷于城市巷战、战过后雁过不留痕不同;这一轮阿里用前所未有的大协同、和高密度资金、资源和内部协同,全域开战,实质性撕破了美团的防线,把市占率打到了五五分的局面,这和2018-2019年的外卖大战大不同。


三、阿里:“剑指5年”的野望是什么样的未来?
以上阿里集团和淘宝闪购至今的表现,称得上可圈可点。但显然若只是靠天量补贴,贴出了当前的单量份额,并非一个在长期内可以接受和维持的结果。淘宝闪购目前的“胜利”迈出了阶段性的第一步,更关键的问题是:
(1)若阿里的补贴开始退坡,还能否继续维持当前和美团近乎相当的单量和市占率?
(2)在此之前,淘宝能否抓住时间窗口,进一步缩窄在常态下和美团在经营、履约上的效率差距,后续能以微亏甚至微利的状态,让淘宝闪购能够持续、长久地跑下去,同时也集团带来更多的价值。
对这些问题,阿里管理层的回答是:
(1)品类结构:到8月底时,茶饮订单已在被持续优化。目前茶饮的订单里占比已逐步降低。因此,由于客单价更高的正餐和其他日用品订单占比提升,目前淘宝闪购的客单价依旧仅比美团低20%左右。后续阿里会进一步进攻更高价值的正餐领域。
(2)UE优化:随着平均客单价的提升,以及单量规模已追平行业领头羊后,后续阿里在骑手规模和运费补贴上做的投入也会逐步缩窄。两者共同推动下,预期淘宝闪购的单均亏损有望缩减50%。
若该指引属实,那按我们的简单测算(仅做参考),淘宝闪购的单均亏损大约是从5元下降到亏2.5元左右。这和估算的3Q内美团的单均亏损额差距已仅0.5元左右。
据公司解释,实际在上海和杭州等高线城市,淘宝闪购的市占率已和美团接近,UE已近乎相同。主要是更底线城市的UE较差,拖累了整体表现。
按照以上这些数据,阿里闪购的未来显然是无比光明的。中长期内达到和美团近乎相当的市占率与单均利润,看起来已近在眼前。
但阿里的野心显然也不满足于此,整合现有各类业务板块,构成一个“无所不包”的阿里大消费平台,才是其真正的目标。
除了目前淘宝闪购覆盖的外卖+即时零售,加上核心淘天负责的传统电商。阿里在电话会中也明确提到,将加快天猫超市自营向近场闪购模式的转型,目前闪电仓的数量已达5万家,和美团的前置仓数量已基本相当。
此外,盒马和阿里健康等业务也能进一步增厚阿里在线上、线下全渠道消费平台内的门店和品类供应。后续,阿里大概率也会再重新发力到店业务和飞猪酒旅业务。
可以说,无论是阿里、京东、还是美团,其过去或多或少都曾展望过一个包含线上线下、远场近场、餐食、商品、到店、酒旅等等,包括所有渠道、所有服务和商品的统一大平台。这一次泛零售平台们真正的终局之战或许是真的不远了。
本文来自微信公众号:海豚投研,作者:海豚君