扫码打开虎嗅APP
题图来自:AI生成
近年来,国内演唱会市场风起云涌,热钱涌入,群雄逐鹿。
于外界看来,演唱会主办就像是“躺着赚快钱”的香饽饽——高票价、高上座率、动辄数千万乃至上亿的票房,谁都想进来分一杯羹。然而,经过一番了解,发现光鲜的背后却暗藏杀机:行业门槛之高、资金风险之大、市场变数之多,使得这份“肥差”更像是一枚滚烫的铁板,稍有不慎,便可能满盘皆输。
作为连接艺人、场馆、票务与观众之间的关键角色,要求主办方既要懂内容、懂粉丝,也要懂制作、懂商业,同时既是幕后推手,又有几分像赌徒。有人以强大的资源和敏锐的眼光登上巅峰,一夜之间名利双收;也有人因盲目跟风或轻敌冒进,血本无归,黯然退场。
那么,究竟哪些因素决定着一场演唱会的成败?谁又能在刀光剑影的竞争里脱颖而出,笑到最后?
演唱会主办的江湖,远比想象中更精彩。
如果把中国演唱会市场比作一个江湖,其演进大致经历了三个阶段,且每个阶段都有自己的规则。
第一阶段,时间在改革开放初期80~90年代,国内演唱会市场还是“穴头”横行的草莽时代。
彼时,演出市场刚刚萌芽,体制内的文工团、歌舞团之外,民间演出逐渐兴起。由于缺乏成熟的市场机制和专业的演出公司,就出现了连接“想赚外快的艺人”和 “需要演出的甲方”的关键角色:穴头。
资深媒体人翟翊对音乐先声表示,穴头通常与当地歌舞团合作,整合对方的乐队和舞美资源,自己负责拉来明星当台柱子,拼出“地方班底+流动明星”的组合模式,相当于演出主办的前身。与之对应,艺人接商演也被称为“走穴”。80年代末不少港台歌手的部分内地演出,往往就靠地方“穴头”推动,赚的是信息差的差价和资源整合的服务费,赚个40~50%不成问题,这也让“穴头”成为早期演出市场最独特的存在。
这一时期,行业机制远未成型,主办方往往要靠打通关系和人情才能勉强把演出推下去。
直到1997年,《营业性演出管理条例》出台,明确演出主办单位需持证经营,地方诸侯割据,“穴头”们正式被纳入合法经纪人体系。同时,演出审批权限也逐步下放到地方,演唱会主办进入规范化的第二个阶段。
这一时期,“穴头”式的草莽操作逐步退场,取而代之的是具有公司化运营和专业团队的主办方。这类公司通常与当地文化部门深度绑定,在审批流程和场地资源上占据优势。比如2000年,重庆天籁文化在合川市体育场落成“宏声新世纪”演唱会,邀请陈明、解小东等歌手;同年10月1日,合川市国庆演唱会更集结宋祖英、潘长江等顶级阵容。
随着演出市场爆发,资本与平台型玩家大举进入,演唱会主办市场进入第三阶段的资本时代。2010年前后,大型主办方应运而生,他们不再是简单的“攒局者”,而是集策划、制作、投资、运营于一体的行业巨头,推动演唱会主办加速走向全产业链化。
当下较为知名的主办方,如华人演艺CMC Live、罗盘文化、风华秋实、摩登天空、太合音乐、大麦、猫眼等,不仅运作单场演出,更在艺人经纪、内容制作、场馆运营、票务体系上形成合力,主导市场格局。
近几年,随着新一代票务平台的快速发展、功能完善,比如大麦通过“想看”等功能,以数据形式反哺内容上游,让行业有更多数据可循,助力演出商优化供给,稳定售出。舞台设备运输和物流能力提升,加之政策逐步松绑,行业正式走上专业化、数字化的加速发展期。
四十余年间,中国演唱会主办江湖完成了从“穴头走穴”到“巨头并立”的演进,行业权力结构也逐渐系统化、平台化。
如今,演唱会主办方已经不再仅仅是一个攒局者,而是成为了策划、制作、投资、运营、票务等多方面能力的综合体,推动着整个行业的迭代升级。
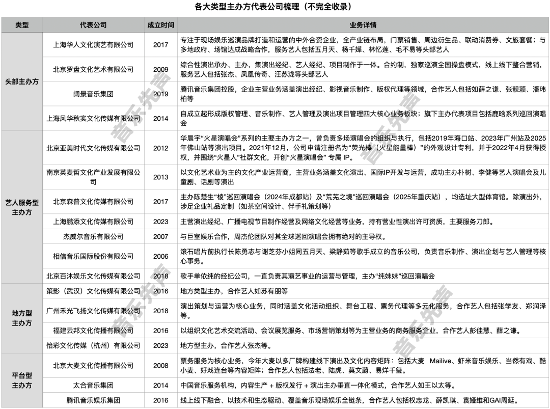
时至今日,演唱会主办方市场上已经形成了几条清晰的势力线。

第一类是头部主办方,江湖盟主非华人演艺CMC Live莫属。
依托资本实力与全国联盟体系,华人演艺CMC Live已构建起覆盖全产业链的文化演艺生态。2018年,该公司联合全国21家省级龙头演出公司组建CMC Live华人文化演艺联盟,通过股权整合形成实体化运营平台。截至今年9月,天眼查数据显示,华人演艺CMC Live对外投资32家公司,控制企业达39家,大多都是演出公司。

在业务模式上,华人演艺CMC Live构建了“内容孵化—场馆运营—票务消费—人才储备”的完整链条。据央广网调查显示,华人文化旗下独家运营的九棵树(上海)未来艺术中心作为全国首家A级人文生态综合剧院,累计举办2782余场演出,平均上座率超80%。同时依托联盟资源,形成“自营场馆+合作场地”的全国演出网络,为巡演提供稳定硬件支撑。
根据今年发布的《上海华人文化演艺有限公司社会责任报告》,华人演艺以全资子公司纷玩岛为核心,创新“票务+文旅新消费+MCN”模式,联动演出周边与本地文旅资源拉动连带消费,同步推行“巡演经理+”培养计划,已储备近60位复合型人才,支撑IP开发、全国巡演等全链条业务扩张。
据业内人士透露,华人演艺CMC Live在演唱会市场的份额已超过一半,在资金、制作、规模和运营上都处于绝对优势。
除了华人演艺CMC Live之外,还有一些强劲的头部玩家。
其中,阔景音乐作为腾讯音乐集团控股公司,通过旗下厂牌潮石音乐、启韵文化、万象星云、昌禾文化等形成跨区域布局,同时签约大量头部艺人,并承办了演出。比如今年潘玮柏“狂爱”巡回演唱会、张栋梁第21个故事巡回演唱会就由阔景音乐全程主办,王源的“宇宙超级无敌大狂欢”巡回演唱会由潮石音乐主办。
相对前两家,北京罗盘文化艺术有限公司更加老牌一些,成立于2009年,由原中演票务通总经理薛利平(2018年去世)创办。公司成立5年间,便举办各种演唱会、音乐会、话剧千余场,汪峰、凤凰传奇、陈伟霆、陈奕迅、毛阿敏、张信哲等艺人都与罗盘文化有着良好的长期合作关系。2011年,罗盘文化与北京奥体中心体育馆达成合作协议,成为中国第一家运营承包体育馆的民营公司,尤以操作大型巡回演唱会见长。
第二类属于艺人服务型主办,这类主办方深耕于某一位头部艺人,为其提供专属巡演服务。
比如2014年起,亚美娱乐与华晨宇的合作已延续十余年,围绕“火星人”社群文化,开创“火星演唱会”这一专属 IP。南京英麦哲文化产业发展有限公司则以“万物安生时”“不止·是李健”等多个李健巡回演唱会的主办身份,形成了独特的风格深耕策略。
还有的头部艺人,自己就是演唱会的主办。例如,去年由经纪人陶渊创办的上海鹏添文化全程主办了刀郎的“山歌响起的地方”2025巡回演唱会。类似地,周杰伦多个“嘉年华”“摩天伦”等多个巡演的主办方杰威尔音乐和五月天的2023年“回到那一天”演唱会的主办方相信音乐也均为艺人持股、或参与创办的公司。
这些公司虽然规模不大,但凭借其深厚的行业经验和高度的专业化,无论是在艺人形象的打造、巡演安排、资源整合,还是在日常事务的细致管理上,都表现出极高的执行力,为艺人提供了持续的支持和深度的品牌构建。
此外,地方演出商凭借审批流程和本地资源优势,在区域市场中深耕多年,几乎每个省份都有两三家优秀的地方演出公司。比如曾主办苏有朋“在多重宇宙中遇见你”巡演武汉站的影策(武汉)文化传媒有限公司就是其中代表。此外,许多演唱会也会将地方场次交由当地不错的主办方,比如今年10月即将举办的张学友“60+”巡回演唱会广州站,就由广州禾光飞扬文化传媒有限公司主办。
近几年,各大互联网平台、票务平台也开始参与演唱会项目。
腾讯音乐娱乐集团在今年以旗下品牌TMElive联合 AEG Presents、Chessman 共同主办了权志龙巡回演唱会澳门场。此外,腾讯音乐娱乐集团今年还正式开启线上线下融合音乐演出战略“超级LIVE计划”,主办了薛凯琪、袁娅维和GAI周延等多位艺人的演唱会。
今年,甚至连电视台也来跨界主办演唱会,比如浙江卫视“蓝台”就担任了Travis Scott在中国澳门的演唱会的联合主办方。

此外,票务平台大麦也在线下演出及文化内容领域展开多维度布局,构建起覆盖不同类型、不同受众的厂牌矩阵,通过演出内容投资厂牌“大麦Mailive”、亲子演出厂牌“酷小麦”、文化惠民厂牌“好戏连台 等,协同搭建完整的线下演出与文化内容生态。近些年,莫文蔚、易烊千玺、法老、陆虎等艺人的演唱会均有大麦深度参与主办。
以上这类主办方背靠大公司,在资源和渠道上具有独特优势。
这一格局也有数据例证。根据前瞻产业研究院今年发布的《2025-2030年中国演唱会直播行业发展前景与投资战略规划分析报告》显示,2025年一季度有5家机构演唱会主办量达10场及以上。
其中,华人演艺CMC Live主办演出最多,主办了杨千嬅、林忆莲、邓紫棋以及毛不易等17个艺人/团体共46场演出;罗盘文化、Live Nation也表现突出,各成功举办了14和13场演唱会;刀郎的鹏添文化以及单依纯所属的百沐娱乐也在今年举办了10场演唱会。
可以说,当下演唱会主办的格局愈发清晰,头部主办的规模飞轮越转越快,单一艺人服务型主办则凭借强内容强势出圈。两者各有侧重,共同推动行业的发展。
翟翊对音乐先声表示,在如今的市场格局下,真正从零起家的新玩家寥寥无几,生存空间狭窄,市面上偶尔出现的所谓“新公司”,也大多并非真正的“新势力”,而是老牌主办方换壳或者原有团队的拆分重组。
江湖喧腾,但秩序内稳,表面上竞争者众多,实则真正掌握核心资源的还是那几家头部势力。江湖格局看似波诡云谲,实则大局尽在巨头手中。
在市场繁荣背后,其实对主办方的操盘能力和艺人的敬业程度、专业性要求逐渐提高,单纯依赖流量的时代已经过去。
随着“演唱会+文旅”融合的深入发展,许多地方政府积极推动“演唱会经济”,将大型演出作为地方文旅产业的重要组成部分,不仅加速了市场的成熟,也进一步提升了对专业主办方和艺人团队的要求,演出流程、制作水平与商业化逻辑正在逐步走向理性化。
另一方面,疫情后的“报复性消费”也逐渐让市场虚火上升,不少原本没把演唱会当主营业务的公司,甚至曾经未曾涉猎过演唱会行业的公司都闻风而动,纷纷杀入演唱会赛道,但由于缺乏经验和专业性,他们往往低估了演唱会的复杂性。
比如,今年网红何秋亊在尝试自办演唱会时,除了造型被指抄袭外,还因频繁使用原唱和疑似假唱对嘴而受到批评,甚至出现了鹿晗、黄子韬等艺人的原声代唱,都暴露了主办方在经验和专业性上的不足。
可以确定的是,演唱会主办的行业门槛正在从简单的“资本游戏”回归到业务资源本身,靠砸钱野蛮生长的时代接近尾声。如何把艺人洽谈、主题策划、演出审批、制作执行、市场宣传、票务销售、舆情处理等一环不差地跑通,才是真正的核心壁垒。
AllByMusic创始人吴昌夏认为,对于成熟的主办方来说,审批只是基础动作,更重要的是把“艺人运营”作为核心竞争力。真正的较量不在于能不能把演唱会批下来、办起来,而在于是否懂得根据不同艺人和项目的特点对症下药,解决各自的瓶颈。
在他看来,完整的演唱会项目进程中,不同项目的操心点千差万别。比如偶像团体的演唱会最需要花精力管理粉丝情绪,腰部艺人项目则更关注票房销售;而像张学友、陈奕迅这样的天王级艺人,票房从来不用主办方操心,最担心的反而是艺人的健康状态,要确保艺人安全、顺利地完成演出。
如果说报批运营、风险预判是一个硬门槛,那么信任关系则是一个软门槛,需要长线经营。
如今,行业内的头部艺人(特别是港台艺人),往往与主办方之间有着深厚的信任与合作积淀。如翟翊所说,“市面上的所谓‘我能签下某某大明星’,这种话几乎都是骗局”,真正的头部项目,从来不是通过资本运作来转手或兜售,而是基于长时间积累下来的口碑与信任。
在谈到艺人合作时,翟翊提到,台湾艺人的合作团队往往长期不变,即使在事业巅峰期,他们依然选择回报当初帮助自己的团队,比如五月天、张学友等头部艺人;这类合作更多是基于口碑与能力,甚至多年来的知遇之情,而不是仅仅看中短期的利益。
因此,艺人与主办方的关系不仅是建立在合作之上,更是建立在长久的信任与共同发展的基础上。
而针对中腰部或新晋主办未来的生存策略,翟翊给出的路径更偏“长期主义”, 一方面尝试押宝细分赛道,一方面尝试与艺人做长线价值。
比如,可以从演唱会转向音乐剧、话剧、儿童剧,前置引入成熟IP、搭建制作与联营机制,提前卡位音乐剧的结构性上行周期;既要用数据与用户画像研判题材与城市热力,也要倚仗行业嗅觉与早期陪伴完成艺人孵化;同时,对成长期艺人被加价挖走保持预期,把不确定性锁进可管理的边界内。
总而言之,当下市场,资金是敲门砖,但不是胜负手,行业也不缺钱,缺的是好项目。
主办方过硬的业务能力、精准的市场分析、长远的战略眼光和扎实高效的执行力,比起单纯的资本投入更为重要。只有做到资金、业务两手都硬,才能在演唱会的主办江湖中站稳脚跟,笑到最后。