扫码打开虎嗅APP
本文来自微信公众号:亿邦动力 (ID:iebrun),作者:韩笑,编辑:何洋,原文标题:《墨西哥“淘金热”:中国跨境大军涌入,中场战事升级》,题图来自:视觉中国
杨超的墨西哥故事始于2023年。
当时,因为在国内市场发展遇阻,他转向跨境赛道。为此,他将公司从上海搬到了跨境电商的“大本营”——深圳。经过调研,最终决定避开美国和东南亚这两大热门市场,选择做“中小国家的本土货架电商”。
“我本是拓俄罗斯和日韩市场,但来了以后发现拉美很热。”杨超说道。
墨西哥成为了他驶向海外市场的第三站——在俄罗斯和日本之后。墨西哥的电商渗透率仅为18%(中国为47%),但这片看似未开化的新大陆也给了他如同坐过山车一般的体验。今年3月正式上线后,他很快就从月销几万元冲到月销百万级别。但紧接着,由于货物清关不顺,价值几十万的货品血本无归——实际损失更远超货值。
毫无疑问,拉美市场是当下跨境电商圈的热门话题。培训课程、展会标语、社交媒体等各种线上线下场景里,“拉美”、“墨西哥”这些字眼都频繁出现,像杨超一样涌入墨西哥的中国卖家不计其数。一位宠物卖家就表示:“市场上的服务商都在吹墨西哥的风,我们就跟进去看一下。”
这波“墨西哥淘金热”的背后自然离不开各大平台的推手,除了拉美本土电商玩家美客多在中国扩大招商之外,亚马逊、TikTok、Temu、SHEIN、速卖通等都纷纷发力墨西哥这片宝地,推新模式、降低入驻门槛、加大政策和资金扶持,动作不断。
一个问题也随之浮现——更多平台和卖家的加速涌入,到底会给墨西哥电商市场带来怎样的变数?
“众神降临”!跨境电商平台激战墨西哥
杨超在入局墨西哥市场之前制定了明确的战略规划——“先做每个国家第一大平台”。所以,他的第一步是入驻美客多。“我们想先通过美客多建立消费者对于产品的认知。这个产品假设在美客多能够存活下来,代表基本被墨西哥的用户接受了,然后我们再拓其他平台。”在其规划中,下一步是搭建亚马逊运营团队,同时将TikTok作为品牌营销的阵地。
“第一步,美客多;第二步,亚马逊”——这样的规划来自对墨西哥当地电商格局的洞察。2024年墨西哥反垄断监管机构Cofece发布报告显示,美客多与亚马逊共占据当地85%的市场份额,是绝对的两大巨头。
诞生于阿根廷的美客多,在1999年——也就是成立当年,就进入了墨西哥市场,可以说是“来得最早”的平台。官方数据显示,2023年,美客多在墨西哥的GMV已超过200亿美元,市场份额超过50%,活跃用户数量超3500万。今年3月,美客多又宣布2025年将对墨西哥投资34亿美元,这是其在墨西哥最大规模的年度投资,较去年增长38%。
亚马逊在2015年进入墨西哥。据公开信息,亚马逊在当地共计投资了1100亿比索(约合55.16亿美元),目前有超过2.7万名墨西哥卖家入驻,提供超500万种商品。
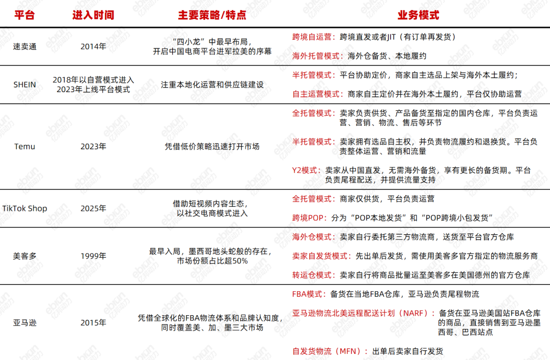
中国的“出海四小龙”中,最早来到墨西哥开疆拓土的是速卖通——2014年进入。在今年之前,其主要采用跨境直发或者JIT模式(有订单再发货),今年8月则上线了“海外托管”模式,卖家需本地备货、本地履约。
SHEIN在2018年以自营模式进入,2021年还在墨西哥首都开设线下快闪店。而过去两年,SHEIN也把第三方平台业务引入墨西哥,包括半托管模式(平台协助定价,商家自主选品上架与海外本土履约)和自主运营模式(商家自主定价并在海外本土履约,平台仅协助运营)两种。而且和欧美的站点不同,入驻SHEIN墨西哥的半托管模式不要求电商运营经验。
Temu于2023年开始进入墨西哥,采用“全托管”(卖家备货到指定的国内仓库,平台包揽物流、运营、售后等)与“半托管”(卖家备货在海外仓、自行负责履约和退换货,平台负责运营)相结合的模式。今年,其新推出的国内直发“Y2模式”也在墨西哥站点上线;同时,还开放了个人卖家入驻——持墨西哥本地身份证/护照和个人税号即可申请,进一步降低门槛。
虽然相比在当地深耕多年的美客多和亚马逊,Temu和SHEIN是“初来乍到的新人”,但凭借极致性价比策略在墨西哥收割了不少用户,形成了强大的攻势。比如,根据Similarweb发布的《2025拉美电商报告》,今年二季度,Temu在墨西哥电商市场的流量份额首次超越长期占据优势的美客多与亚马逊,以15.98%的占比登顶。
TikTok Shop算是墨西哥市场的“电商新秀”,虽来得最晚但受到的关注颇多。今年2月,其全托管模式正式登陆墨西哥,8月又开放了跨境POP(即商家自运营)模式,覆盖“POP本地发货”和“POP小包发货”两种方式。据第三方数据机构FastMoss统计,今年2月到7月,TikTok Shop墨西哥站的销量从每月14万单,暴涨至每月223万单,翻了16倍。
不过,TikTok的“参战”似乎不只是为商家提供了一个新的渠道选择。美狮物流集团拉美事业部负责人陈子豪告诉亿邦动力:“TikTok的入局其实也让很多商家在其它平台的店铺销量得到提升。”比如,墨西哥本土美妆品牌Sarelly Sarelly在TikTok Shop实现了“两位数的飞跃式增长”,并连带对该品牌入驻的其他渠道产生了“光环效应”。
新势力来势汹汹,老牌平台也不会坐以待毙。美客多肉眼可见地加大了在中国的招商力度,今年7月,先是取消邀请制、开放卖家自注册通道,还取消了诸如主流平台跨境经验、半年内平均3万美元月流水等申请限制;8月,又上线了面向中国卖家的专属官网。
据其工作人员介绍,准备借美客多进入拉美市场的新卖家数量攀升极快,“体感上,一个月申请的商家比之前一年都多”。相应地,美客多的中国员工人数也在成倍增加。

抛开各个平台的政策,从宏观数据也可以看到墨西哥电商迅猛的发展势头。根据墨西哥在线销售协会(AMVO)的数据,2024年墨西哥电商销售额增长20%,达到431亿美元规模,是全球在线零售额增长最快的国家,已连续六年实现两位数增长,预计2025年至2033年复合年增长率约为21.2%。
“出逃”美国、避开东南亚,从墨西哥眺望拉美
杨超在选择新兴市场时制定了三条标准,而墨西哥几乎完美与之契合。
第一条,人口不能太少,最好在3000万以上。墨西哥有1.3亿人,而且人口结构年轻,平均年龄为29岁,65岁及以上人口占比仅为8.3%;18到34岁的消费者占电商用户的70%,年轻人对互联网和新技术的接受度较高,更容易选择线上购物。
第二条,GDP不能太低。可能和很多人的印象不一样,墨西哥并不是传统意义上的“穷国”,2023年人均GDP就达到了1.3万美元,超过了当年中国的人均GDP(1.27万美元)。
但是墨西哥的特点是贫富差距悬殊。墨西哥国家社会发展政策评估委员会(Coneval)的数据显示,2022年,墨西哥有43.5%的人口生活在贫困线以下。过大的贫富差距意味着有相当一部分人群属于价格敏感型用户,这就给了Temu、SHEIN这样主打低价的平台很好的机会。
今年,亚马逊也在墨西哥推出了低价专区"Amazon Bazaar",主打时尚、家居和生活方式类商品,多数商品价格不超过199比索(约80元人民币),部分商品甚至低至50比索(约20元人民币)。
第三条,从地缘政治因素考虑,要“和平”(比如没有战争)、与中国有良好的关系等。墨西哥是中国在拉美的第二大贸易伙伴,中国也连续二十年是墨西哥的第二大贸易伙伴,两国的双边贸易额每年都以两位数稳定增长。
作为专攻拉美地区的跨境电商服务商,美狮物流在当地深耕了十余年,目前布局了15个拉美国家。据陈子豪介绍,公司成立之初考察了包括非洲、东南亚在内的多个市场,最终选择拉美的原因和杨超不谋而合。
“我们认为,东南亚的竞争烈度很快就会上来,非洲基建还不成熟,拉美则刚好介于两个市场之间。”陈子豪谈道,“首先,它人口基数足够大——有6亿多;其次,人均GDP(代表着购买力)也远高于东南亚和非洲之间。”
拉美经济体量最大的国家是巴西,2024年的GDP达到2.18万亿美元,超过墨西哥(1.85万亿美元)。但巴西被称为“万税之国”,物流和税制复杂,多数跨境卖家不敢轻易尝试,因而,作为拉美第二大经济体的墨西哥,就顺理成章地变成了“拉美第一站”,是中国卖家开辟这片新大陆的重要据点。
“墨西哥是拉美在跨境电商方面走得很超前的国家。”陈子豪告诉亿邦动力,“拉美地区处于非常早期的发展阶段,很多国家没有自己本地的供应链,也没有所谓的本土保护,其实是需要中国输送物美价廉的产品帮助他们控制通胀、消除贫困的。”
跨境电商刚进入一个国家的时候往往是跨境直发小包模式先行——风险更低、适合体量不大且不稳定的时期,之后才逐渐转向海外仓备货模式。但对于新进入墨西哥的很多商家来说,海外仓已经成为首选。比如,杨超在刚入局时就在墨西哥海外仓备货了。“跨境直发小包的天花板太低,没有意义。”他表示。
海外仓模式成为主流,离不开中国企业过去几年来的开疆拓土。菜鸟、极兔、iMile、美狮等物流商都不断加码墨西哥市场,带动了当地基础设施的发展完善,推动电商物流费用和丢件率的下降,以及尾程配送效率的提升。据业内测算,以前除了中心地区,从墨西哥国内发货的订单也要8天左右才能送达,但从去年开始已普遍缩短到5~6天。
墨西哥市场另一大特点或许可以用其前总统波费里奥·迪亚斯的名言来概括——“离天堂太远,离美国太近”。
它北面毗邻美国,享受《美墨加贸易协定》的优惠政策,拥有面向美国市场稳定的准入条件,因而吸引了很多中国企业来自这里投资建厂,或建中转枢纽、通过转口贸易销往美国。
且由于相邻的地理位置,物流上可通过“美转墨”的方式抵达——很多跨境卖家备货在美国仓库的商品,可直接销往墨西哥。比如,亚马逊物流的北美远程配送计划(NARF),存储在亚马逊美国站FBA仓库的商品可直接覆盖亚马逊墨西哥站和巴西站;美客多的转运仓模式也如出一辙,卖家只需将商品运至美客多在美国德州的官方仓库,即可销往墨西哥站和阿根廷站。
这样的地理位置优势给商家拓展业务带来不少好处。游戏手柄品牌GAMESIR(盖世小鸡)在拉美的业务体量占到整体的20%,其中墨西哥占8%,巴西占10%。其海外营销副总裁连优表示,《美墨加贸易协定》降低了部分电子产品的关税,有利于品牌拓展北美—墨西哥跨境业务。GAMESIR还计划2026年在墨西哥西北部紧邻美国的边境城市蒂华纳新增1个海外仓,以缩短对美国边境城市的配送时效。
此外,墨西哥和美国的一些市场特点也有相似之处。据陈子豪介绍,TikTok美国站有相当大的拉丁裔用户和红人群体,在美国流行的商品过一段时间也会在拉美流行起来。所以,对于美国拉丁裔群体的消费偏好的经验基本可以直接应用到墨西哥,甚至整个拉美市场。
人口基数、人均GDP、地理位置这些是墨西哥固有的优势,但今年,对于涌入这个市场的商家们来说,贸易环境的不稳定性加剧也是不可忽视的——轰轰烈烈的中美关税战从初春一直延续到深秋。
墨西哥完美地承接了“出逃”美国市场的卖家。根据杨超观察,目前进入墨西哥市场的主要有两个群体。一个是传统美国亚马逊卖家——他们为了规避单一国家的风险开始开拓新市场。“外溢的第一个大方向是欧洲,因为消费能力强;第二是日本、澳大利亚、加拿大等;第三条线就是墨西哥,因为离美国最近,把货从仓库一拉就发到墨西哥了。”他谈道。
第二个群体是国内电商和国内工厂。“他要做海外,一看美国市场竞争很激烈了,就考虑小一些的市场,墨西哥很适合。”
红利期已过?换个姿势进入下半场
对刚开始拓展新兴市场的卖家来说,墨西哥确实是亟待开发的新大陆。但对于老玩家来说,墨西哥却已经“过热”。
“我认为墨西哥其实是进入第二阶段了。在这里铺货拿到结果的人已经在转型了,后面再进来的也没有红利期,需要有点实力、真刀真枪地去干了。”杨超表示。
亚马逊2015年就开始向中国卖家开放墨西哥站,美客多2019年开始在中国招商。不少卖家都表示,“一开始,随便选什么品都很好卖”。杨超称:首批做墨西哥市场的卖家中,做得好的“都挣了大钱”,甚至不乏年销售额二三十亿的大卖。
然而,铺货模式的利润一直在下滑。“原来可能有25%(毛利),后来到15%,甚至到10%出头。”据杨超介绍,现在,他也切实感受到了竞争的激烈程度——“listing排名只在三四十名的产品,供应商也能马上接到同款订单”。
连优也表示,今年国内一些原本专注于其他区域市场的游戏外设厂商也开始涉足墨西哥市场,部分基础款手柄价格下滑了15%到20%,严重压缩了他们的利润空间。
但这种内卷似乎也没有很好的解法。杨超思考了两条路:做品牌或者开拓巴西市场。
他坦言:“我们肯定一开始是没办法做成品牌的,但是尽量把自己包装成品牌的样子,逐渐积累认可和影响力。”他也在选品中坚持贯彻自己打造品牌的战略——“如果这个品不太适合做长期品牌,或者不能打上我的logo,基本就不卖了”。
根据陈子豪观察,今年可以算是中国品牌进入墨西哥的元年。“以前中国品牌很少出现在墨西哥线下,但今年开始跑步入场。”
墨西哥人对品牌的接受度也有一些特殊之处。连优把这种特点概括为“认大牌,但更认性价比”。他说:“如果我们的产品比国际品牌便宜30%,当地消费者就会优先选择我们。”杨超的说法则是墨西哥人两极分化严重——要么选择大品牌,要么选择白牌,但在美国,只要listing排名靠前,消费者看产品不错,也会选择。所以他认为,在墨西哥做一个新品牌的成功概率比美国更小。
第二条路是开拓其它拉美国家,巴西是首选。杨超来到深圳的第一个感受是:大家都在从墨西哥延伸至巴西。在他看来,巴西是一个“高风险、高回报”的市场,“80%的卖家都交完学费回来了”,但是“稳定下来,竞争就不会那么激烈”。
今年5月,TikTok Shop开始测试巴西站。根据第三方数据机构TabCut统计,上线4个月以来,其GMV增长了45倍,超过4600万美元。
墨西哥、巴西之外,更大的拉美市场也在开启。2024年年底,阿根廷推出了史上首个小包免税政策——400美元以下的包裹免关税,只需缴纳增值税。
而与之对应的是墨西哥市场政策在收紧:2025年1月1日起,墨西哥取消了50美元以下的小额跨境包裹免税政策,开始征收19%的统一关税;8月15日起,墨西哥又将价值低于50美元的小额包裹关税税率从19%上调至33.5%;9月3日,墨西哥宣布对从中国进口的鞋类征收25%的关税……
比起关税带来的成本上升,对杨超来说,墨西哥市场更多的麻烦还在出现:最大的两个港口曼萨尼约港和拉萨罗港相继罢工,港口停摆,一天300美元的置港费不断叠加。杨超表示,“今年墨西哥物流的情况可能是近五六年最严重的一次,以前最多堵十几天,今年到9月了,4月、5月的柜子还没有清出来”。
墨西哥长期深受腐败和劳工问题困扰,曼萨尼约港罢工的直接导火索是员工对超负荷工作、薪资被长期拖欠以及职场霸凌的抗议。海关系统被认为是腐败的重灾区。墨西哥税务局(SAT)近日就通报,海关腐败已立案109起刑事诉讼,给联邦财政造成了高达2284亿比索(约合130亿美金)的损失。曼萨尼约海关半年内两度更换负责人,也导致了清关时效的拖长。
杨超解释道,“更换海关负责人,原来的利益格局被打破,下面的人都要换一遍,原来的作业流程也调整,那这个过程中所有的柜子就放着动不了”。他也深受其害,8月,货代告诉他“货物运不过去了”,这就意味着,9月就没有东西卖了……
清关混乱某种程度上也是新兴市场的“特色”。“欧美、日韩这种发达国家会相对简单,但是墨西哥、阿根廷、巴西甚至俄罗斯,基本上都会涉及到这些问题。”杨超表示。
这样的“墨西哥特色”的事件其实不少,他已积累了很多经验。比如,不做高货值的商品,降低被抢劫的概率;选择有警车押送的服务商和大园区里的海外仓,保证尾程运输的安全等等。“过两三个月就会出一起抢劫事件。”杨超说道。
但无论如何,他表示还会在墨西哥和拉美这片热土持续耕耘——毕竟机遇大于挑战。他考虑了将近半年,打算明年正式涉足巴西市场,“年底先把货发过去”。