扫码打开虎嗅APP
本文来自微信公众号: IPP评论 ,作者:李明令,原文标题:《中央经济工作会议|李明令:“重点领域风险”,到底是什么?》
导语:12月10日至11日,中央经济工作会议在北京举行。会议围绕“坚持守牢底线,积极稳妥化解重点领域风险”指出,要“着力稳定房地产市场,因城施策控增量、去库存、优供给,鼓励收购存量商品房重点用于保障性住房等,深化住房公积金制度改革,有序推动‘好房子’建设,加快构建房地产发展新模式。”同时,会议强调要“积极有序化解地方政府债务风险,督促各地主动化债,不得违规新增隐性债务。优化债务重组和置换办法,多措并举化解地方政府融资平台经营性债务风险。”此外,会议还提出“深入推进中小金融机构减量提质”。
在外部压力加大和内部困难较多的复杂局面下,我国发展过程中积累的结构性问题亟待解决。其中,房地产市场存量风险、中小金融机构的“历史包袱”以及地方隐性债务压力等,是可能阻碍经济发展与社会持续稳定的“硬骨头”。IPP助理研究员李明令指出,当前风险的三个主要特征是潜在风险增多、爆发可能性增加和传染性强。如果不加以防范化解,可能引发更大危害。
一、中央对“重点领域风险”的关注度正在上升
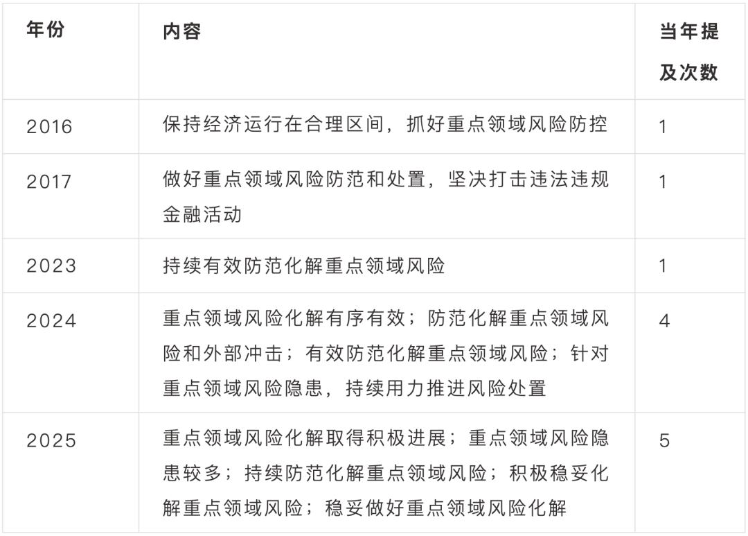
笔者梳理了自党的十八大(2012年)以来的14届中央经济工作会议,发现共有5届出现了“重点领域风险”,分别是在2016年、2017年、2023年、2024年、2025年的会议内容上。
也就是说,自2017年之后,2018至2022年的五年内均没有再出现“重点领域风险”,然而却在近三年连续提及,且在当年会议内容的出现次数变多,从之前只提了1次,到近两年提了4到5次。

注:2015年、2021年提到“重大风险”,2022年提及金融、地方债务风险防控。图源:作者制作
近年来愈发频繁的提及,体现了党中央对“重点领域风险”的关注度正在上升。而这和我国所处的经济发展阶段有关,也与经济恢复期以来的国内外经济形势有关。
在经济增速放缓叠加外部冲击的背景下,当前的风险至少有三个特征:第一,重点领域的潜在风险变多,存在更多安全隐患。第二,风险爆发的可能性更高,风险之间的传染性强。第三,如果不加以防范化解,引发的危害将会更大。
根据中央经济工作会议的内容,重点领域主要涉及房地产、金融和政府债务等三个领域,其风险主要是指金融风险、房地产风险和地方政府债务风险。而这些都是近些年经济发展的“硬骨头”。三类风险相互传导、互相交织,直接影响整体发展全局。
房地产风险主要涉及楼市,包括房地产企业与房地产市场问题。一般来说,房地产风险被视为现阶段系统性风险的起点。
一方面,房地产是资金密集型行业,当遭遇资金压力,会向金融体系传导,拖累地方银行体系;
另一方面,地方政府长期通过土地财政获得城市开发资金,依赖土地出让收入与城投平台融资支撑基础设施建设与公共服务,当房地产市场下行耽搁了资金回流,会使地方财政进一步承压,进而影响卷入地方建设的整体建筑行业及工程企业。
金融风险主要肇始于股市、中小金融机构、非法金融活动。其中,股市本质上是资本市场,连接实体经济、居民财富和宏观政策,股市的不合理波动将会造成企业融资受阻、大量散户财富缩水。
中小金融机构由于数量众多、规模偏小、资产较轻、自我治理体系不够健全,抗风险能力较弱,比如近几年就发生过个别村镇银行爆雷、中小银行倒闭的问题,严重侵害了普通民众的财产安全。非法金融活动包括非法集资、金融诈骗、高利贷等违法行为。
金融风险的背后,宏观上可能是外部风险冲击、金融活动监管的问题;微观上则可能是高额利益激励、中小企业融资难等问题。
地方债务风险主要涉及地方政府负债问题。《国务院关于2024年度政府债务管理情况的报告》的数据显示,截至2024年末,全国政府负债率为68.7%。政府全口径债务余额92.6万亿元。其中,国债余额34.6万亿元,地方政府法定债务余额47.5万亿元,地方政府隐性债务余额10.5万亿元。
虽然负债率处于合理区间,远低于G20国家的平均政府负债率(118.2%),但是债务总额依然十分繁重。具体到不同地方,有些地区的化债压力较为巨大,尤其是经济欠发达地区,甚至已经难以实现“三保”——保基本民生、保工资、保运转。当然“化债”不是要消除所有债务,而是要构建出健康可持续的负债结构。
二、重点领域风险的化解路径变迁
从会议内容可以看出,中央对于重点领域风险的防范化解工作十分重视,尤其是房地产风险,最近三年都有关注。在今年2025年的会议,主要关注房地产风险和地方政府债务风险。
房地产风险,2023年、2024年、2025年都有专门提到。
金融风险,2023年和2024年专门提到,2025年没有。
地方政府债务风险,2023和2025年专门提到,2024年没有。
针对房地产风险——
2023年强调要“积极稳妥化解房地产风险,一视同仁满足不同所有制房地产企业的合理融资需求,促进房地产市场平稳健康发展。”
2024年强调要“持续用力推动房地产市场止跌回稳,加力实施城中村和危旧房改造,充分释放刚性和改善性住房需求潜力”。
2025年则强调要“稳定房地产市场,因城施策控增量、去库存、优供给,鼓励收购存量商品房重点用于保障性住房。深化住房公积金制度改革,有序推动好房子建设。加快构建房地产发展新模式。”
事实上,近三年化解房地产风险的重点都在于稳定房地产市场,试图增加住房需求、去库存,且房价不是明年的工作重点。去年提出的主要路径是城市更新,今年则更加明确地指出下一步要“鼓励收购存量商品房”。
虽然城市更新能够释放大量住房需求,但由于各地进度不一,并不能借此快速消化库存。最新数据显示,2025年11月全国百城新建商品住宅去库存周期(存销比)达27.4个月,显著高于约14个月的合理区间。 [1] 而通过收购存量,是尽快降低库存、促进供需平衡的一种可取方式。有的地方在收储后,便用于建设保障性住房、安置房、学生宿舍等等。但收购存量商品房的工作,仍需各地政府进一步规范化探索,应符合市场规律,避免只是“左手倒右手”的转嫁行为。
针对金融风险——
2023年强调要“要统筹化解中小金融机构风险,严厉打击非法金融活动。”
2024年强调要“稳妥处置地方中小金融机构风险。央地协同合力打击非法金融活动。”
2025年则没有专门提到。可见之前化解金融风险的工作取得显著推进。
根据2025年10月26日《国务院关于金融工作情况的报告》,到2025年9月末,全国融资平台数量、存量经营性金融债务规模较2023年3月末分别下降71%、62%,相关风险得到明显缓释。
针对地方政府债务风险——
2023年强调要“统筹好地方债务风险化解和稳定发展”。
2024年没有专门涉及。
2025年继续提及,强调要“督促各地主动化债,不得违规新增隐性债务。优化债务重组和置换办法,多措并举化解地方政府融资平台经营性债务风险。”
相比于2023年,今年的变化在于“督促”和“优化”,化债力度更大,指向也更加明确。近年来从中央到地方,化解地方政府债务风险的攻坚战愈发火热。自2024年末国家打出12万亿元的地方化债“组合拳”之后,各地出现了一些化债做法,有效推动了债务风险问题的解决。但为了更加平稳推进化债工作,进一步提升财政治理效能,优化“政策工具包”成为明年的化债工作重点。
总的来说,中央正持续化解“重点领域风险”,竭力保障我国经济安全。但在具体的政策思路上,也会随着上一年度的工作情况因时制宜,基于内外部形势,弹性调整工作重点、转换工作方式,体现了中央政策制定的务实作风。基于今年的会议内容,可以看出两个特点。
一是更加具体明确,不只是理念性、目标性的提法,有了更多举措性的提法,直接点出应该“怎么做”。比如房地产风险,以往讲促进房地产市场平稳健康发展、释放住房需求潜力,今年直接提出要“鼓励收购存量商品房”;而地方债务风险,以往讲“统筹”风险与稳定的关系,今年直接提出要“优化债务重组和置换办法”。
二是更加有选择性,不只是泛泛的风险对象,而是先解决更加紧迫的问题,解决更加基本的问题。比如今年不提及金融风险的化解,且房地产风险那里没有提及房价。并不是说金融已经没有风险,而是表示之前已取得一定成效;也不是说房价已经不是问题,而可能是在暗示,在短期(一年)内只通过政策也很难解决房价问题,还是要结合市场来观望。
三、底线始终不变
在近年的经济工作会议中,党中央对于重点领域风险化解的要求,始终是要“守住不发生系统性风险的底线”。也就是说,“重点领域风险”的问题之所以如此关键,是因为如果不适度加以化解,就可能引发整个经济体系的系统性风险,这一风险跨越行业、区域和市场。中国作为超大型经济体,一旦出现系统性风险,将会造成不可估量的损失,从宏观经济到微观个体都会受到打击。而化解重点领域风险,与其说是为了增强经济发展动能,更是为了保障经济上要平稳运行,做到稳就业、稳企业、稳市场、稳预期。
“稳”是未来一段时期的重点。“稳”也是经济韧性的体现,经济韧性是一种不轻易被打垮打散的经济结构,也是一种自我恢复能力极强的经济体系。防范化解重点领域风险,是经济转型赋予的一道关于韧性测试的考题。
“发展与安全”是经济工作的一对重要关系。发展到一定阶段,就要停下来处理安全风险的问题;风险化解到正常水平,就要继续推进发展的步伐。在2023年中央经济工作会议上,就提出要“坚持高质量发展和高水平安全良性互动,以高质量发展促进高水平安全,以高水平安全保障高质量发展,发展和安全要动态平衡、相得益彰”。中国式现代化的征程要做到行稳致远,离不开发展与安全的平衡。
参考资料:
[1]数据来自易居研究院全国百城库存报告,转引自“新华财经”2025年12月12日文章:《着力稳定房地产市场从中央经济工作会议看“稳楼市”发力点》。