扫码打开虎嗅APP
本文来自微信公众号: EnsightEdu ,编译:临渊,作者:看教育编辑部
大脑是懒惰的。这不是缺陷,而是大脑的设计机制——追求高效节能,自动寻找达成目标的最省力路径。
从生物学上来说,这完全说得通。假设你生活在旧石器时代:如果你需要从洞穴走到食物来源再返回,大脑会自动帮你找出最省能量的路线。如果你选择了一条耗能大的路线,当你回程遇到捕食者、却已经没有足够的体力时,会发生什么?
正因为大脑的“懒惰”,我们才能达成目标并得以生存。这也正是AI引发我思考的角度:在当下,学校需要重点关注的应该是“学生的目标”。
我们和祖先并没有太大区别,我们的大脑依旧倾向于选择最省力的方式达成目标。如果学生借助AI完成任务,真正的问题在于他们的目标并不是学习——而是积累分数以获得更高的成绩。
生成式AI只是揭示了学校已经深陷“分数—成绩—绩点”游戏之中,导致学生逐渐忘记了真正的目标:学习。如果我的目标是学习,那我不可能靠AI代劳跳过所有努力;但如果我的目标是拿到尽可能高的分数,那么借助AI就轻而易举了。
我们首先需要提出的问题不是教师是否应该使用AI,也不是是否要在课堂上与学生一起使用AI。这些问题都必须等到我们解决了最根本的提问后才能讨论:我的学生是否专注于学习?
学校目前面临的一个重大问题(也是最棘手的难题之一)就是评分体系。成绩本应是衡量学习的标尺,而正如古德哈特定律所言:“当一个衡量指标变成了目标,它就不再是一个好的衡量指标。”由于种种原因(其中不乏我们无法控制的因素)学生努力的目的已经从“学习”变成了“拿分”。
要改变这种状况,我认为我们必须摆脱传统的评分方式,转向以学习标准为核心的评价体系。当我开始依据学习标准向学生反馈他们的表现时,这是我在课堂上做过的最重要的改变。
但实话说,这也是我做过最困难的改变之一。
然而,你完全不需要彻底推翻原有的评分体系,也能够让学习在课堂中占据更核心的位置,你可以从明天就开始实施这些改变,而且不会给自己带来过多负担。
在作业中加入“学习备忘录”
学习备忘录是我在生成式AI流行之前就开始使用的工具,因为它能有效帮助学生把注意力放在学习上。
下面是一份学习备忘录示例,它的核心是要求学生补充说明他们在任务中如何体现了学习目标。他们可以从作业中挑出例子、选择某一道解决的问题并详细解释,或者阐述他们是如何达到目标的。

我过去会使用学习备忘录让学生解释某项写作任务如何体现(或没有体现)某个目标。在生成式AI的时代,你很容易看出这类任务的价值:即便学生没有亲自写作,这仍能促使他们深入思考写作的特点。虽然不如亲自写作来得有效,但仍能让他们学到写作中的一些规律或不足。
重新设计测评,明晰理解层次
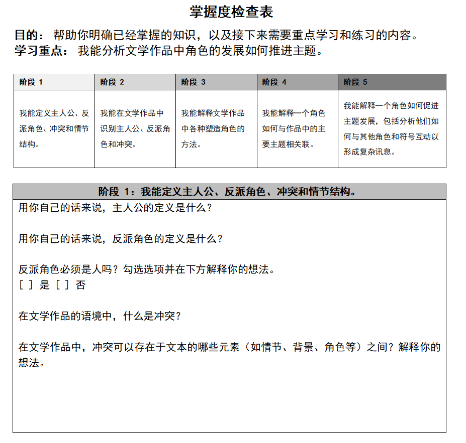
我在设计测评时做过最有效的改变之一就是将其与学习进阶相匹配,帮助学生识别已掌握的内容和下一步重点。我把它称为掌握度检查,下面是一个示例。
关键在于:每个环节都对应一个明确具体的步骤,学生通过这些步骤可以更接近成功。这能帮助学生更准确地判断自己接下来需要学习什么。

这种清晰度不仅让学生更加专注于学习——我还发现,它让他们更愿意主动投入后续任务,而不是依赖AI。许多使用AI完成任务的学生坦诚表示,他们要么觉得自己做不好,要么根本没意识到任务与某个需要练习的概念有关。学习进阶的设定同时满足了这两种需求:它让学生看到自己已经掌握的部分,从而建立自我效能感;也能明确标识出未来可突破的学习需求。
融入有意图的“学习反思”
在上面的掌握度检查模板中,最后有一页反思,这是学生在获取结果后填写的。在这个通常只关注分数和成绩的时刻,我会试图迅速把注意力重新引回学习本身,帮助他们当场设定下一步学习目标。
这种反思并不仅限于测评。在我的辩论课上,学生完成辩论后会立即写一段反思,指出自己这次辩论中做得好的地方,以及未来可以提升的方向。完成项目草稿后,学生也会写反思,评估他们的作品在多大程度上体现了对学习目标的理解(而不是反思作品本身的质量或它在评分量表中能得多少分)。
这些活动虽然小而短,但持续实施能不断强化一个认知:目标永远是学习,而非分数或成绩。
优先开展有关学习的对话
我在口头评估方面收获颇丰,其实无需刻意创新方法,只需增加与学生对谈学习的频率。我最喜欢问学生的一个问题是:“你的下一个小胜利会是什么?”这个积极的提问方式让他们更愿意回应,也促使他们认真思考自己对知识的理解现状,并设定一个可实现的小目标。
类似地,我最喜欢的全班讨论之一是我称为“意外收获”的活动。我们会在测评后进行,学生们快速回答这个问题:“有什么是你原本不太确定、但现在知道自己已经理解了的?”
这不仅让学生庆祝自己的学习成果,也强化了这样一个观念:这是一个重视学习和成长,而不是分数和成绩的课堂。
我完全理解为什么老师们现在会想把科技从课堂中移除。不断怀疑学生到底是自己完成作业还是用了AI,是件令人挫败的事。想把科技移出课堂的初衷确实是出于帮助学生更好地学习。
然而,生成式AI不会消失。即便我们设法将它排除在课堂之外,也无法消除它所揭示的现实:对于许多学生来说,学校的目标已与学习本身脱节。如果只解决“学生使用AI”的问题,却从未触及背后的更大问题,那么我们是否错失了让学校真正成为学习者及其学习的最佳场所的机会?