扫码打开虎嗅APP
本文来自微信公众号: 环球旅讯 ,作者:胡彪
“一代版本一代神”
01
上周末,一个年轻读者A君小窗我,说他刚搬到深圳一家泊寓3个月,就要被清退了。
“刚接到泊寓管家电话,突然说年底清退,给我两个选择,要么和房子的业主重新签,房租、水电照旧;要么换到新的泊寓门店。”
A君来自湖南,跟很多深飘一样,大学毕业后就来到深圳打拼。我建议他选择前者,因为换到其他泊寓门店,不敢保证后续会不会也被清退。
就在他吐跟我槽后不久,有关万科泊寓清退租客、魔方公寓经营异常之类的帖子就大量推送到了我的社交账号上。
现在搜索“泊寓”“魔方公寓”等关键词,弹出来的不是租房攻略,而是“清退”“断水断电”“暴雷”等字眼。
首先是泊寓,从网友的发帖情况来看,被爆出已经清退租户或者正在清退的门店,光深圳就已经超过10家:
魔方公寓的情况更不乐观,广州天河客运站、天河区黄村等多处魔方公寓项目因租金拖欠问题,被物业方强制停水停电。
有网友发帖称,广州市内多家魔方公寓的大门上张贴了物业的租赁解除公告,有的还附带了催缴欠款的律师函。
根据公告内容梳理,魔方公寓在广州的运营主体——广州红璞公寓管理有限公司,拖欠了多处物业租金和水电费,比如:
与此同时,上海、杭州、武汉等多地的魔方公寓也曝出了类似的欠费清退公告。
这些欠费、清退公告背后,都指向了同一个隐忧:部分魔方公寓的资金链可能已经出现了问题。
随着事件继续发酵,社交媒体上,魔方公寓的许多租客开始拉群“对账”:哪家门店被物业断电,哪栋楼清退租户,哪里的退房押金迟迟不到账......
事实上,有关魔方公寓清退租客、闭店的相关报道,从今年11月开始就明显增加。
魔方公寓曾作出回应,关闭的少量门店,是因为早期项目业主不再续租,以及公司房源结构战略性优化所致,不影响公司整体运营。
但这样的回复,显然并没有打消租客和房东的疑虑,社交媒体上质疑的声音越来越多。
02
在长租公寓市场,暴雷并不算是新鲜事,早在5年前,类似的场景已经在蛋壳公寓上演过一次。
彼时,蛋壳公寓资金链断裂,旗下多地项目相继停摆,大量房东因长期收不到租金选择清退租客,40多万租客被坑,很多租客押金和预付租金至今仍然石沉大海。
不仅如此,蛋壳公寓破产之后,甚至还让许多年轻人背上了一笔数目不小的“租金贷”。
在业内人士C总看来,无论是早年暴雷的蛋壳公寓,还是近期泊寓、魔方公寓正在清退的部分门店,基本都走的是同一条路——包租模式。
简单来说,就是从房东手里把整栋物业包下来,进行统一装修后,再分割成独立的单间租给客人,中间的租金差价,就是包租的利润。
这种二手房东的包租模式有两个典型的特征:“高收低出”和“长收短付”。
在上行周期里,这套模式几乎没有对手,租金年年涨,城市不断扩张,年轻人持续流入。
但问题在于,这套模式本质上玩的还是一个高风险的现金流把戏,用新租客的预付款,来覆盖旧房源的固定支出。
“一旦租金回落、出租率下滑,出现拿房成本高于出租租金的倒挂现象,运营方资金链就很容易出问题。”
“比如蛋壳公寓,高峰期管理房源超过40万间,但资金链断裂只用了不到一个季度。”
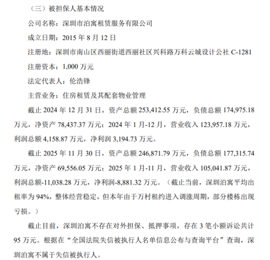
前段时间,万科在一份担保文件中,披露了泊寓的运营情况:从2024年的盈利近3200万,到2025年前11月,变成了亏损超过8800万。
根据文件披露,泊寓平均出租率为94%,亏损的原因是万村租约进入调涨周期,导致部分楼栋出现亏损。

(资料来源:万科官网财报)
但事实上,除了文件中提到租约调涨之外,租金下滑可能才是压倒多米诺骨牌的主要原因。
根据中指研究院的数据,全国50城住宅平均租金,从2021年开始逐年下滑。
当市场进入租金下行周期,规模反而会变成负担,你“包租”的房子越多,需要刚性支付的房源租金、维护成本、人员成本占比反而会越高。
于是,清退便成了一种“止血”方式,不是因为没人住,而是因为继续运营,比停下来更贵。
03
有意思的是,在行业租金下滑,头部公寓集团忙着清退部分亏损项目的背景下,头部长租公寓集团的规模却不降反增。
据中指研究院的统计,2023年中国TOP30集中式长租公寓企业,累计开业房源量突破百万间,达108.6万间。
到了2025年11月,TOP30长租公寓企业,开业规模已经高达140.9万间,2年间增长了近3成。
其中,万科泊寓、魔方生活服务集团开业规模分列第一、第四。

(素材来源:中指研究院)
可能很多人会问,前面还在暴雷,怎么规模反倒越做越大了?
这里边有一个很关键的指标,租金房价比。
前面说了全国租金整体是下行趋势,但是房价下行的幅度更大,这两条斜率不同的线,产生的剪刀差不断拉大,让租金房价比不断攀升。
根据中指研究院的数据:
部分二三线城市的租金房价比,甚至能接近3%。
换句话说,这几年住房租赁投资市场的回报率其实在上升,这也正是长租公寓巨头们继续加注的底层逻辑。
所以,这次长租公寓市场的清退、暴雷风波,并不是巨头们真的要退出这个市场,更像是一个模式切换的转折点。
把过去包租模式下的不良资产剥离,切换到轻资产运营模式。如果你研究过酒店业的发展史,会发现一个极其相似的拐点。
早期酒店靠自持、自建、重资产扩张;到了现在加盟管理、品牌输出成为主流。
今天的长租公寓市场,正在经历同样的阶段。
根据多家媒体的公开报道,早在今年初,万科泊寓官方公众号曾连续多次发布招募加盟商的消息,尽管后面被撤下,但还是引起了行业热议。
在住家公寓创始人卞亚光看来,包租这种高风险低利润玩法会逐步退出历史舞台。
“长租公寓行业只会剩下两个方向,要么是房东自持的重资产,要么是管理公司主导的轻资产运营,由专业管理公司输出品牌、运营和会员流量,房东承担资产与基础成本,类似酒店加盟模式。”
“同时,长租与短租的边界将被打破,未来集中式公寓,一定是长短租结合的方式,来提升整体入住率与现金流的稳定性。”
值得一提的是,在过去几年间,中国的酒店集团巨头们也加快了在长租公寓市场的布局。
比如,在今年的华住20周年大会上,有一个小细节是,服务式公寓与全季大观同级发布。
“服务式公寓”作为华住的一个独立业务板块和品牌矩阵首次正式亮相,其背后的信号不言自明。
“未来长租公寓的单一品牌体量可能超过200万间,甚至是500万间。”在卞总看来,中国长租公寓品牌的体量未来一定会超过酒店。
包括大发埔公社、长发新村、观澜锦鲤公社、平山村、大学城、白石厦、芳华、龙腾阁马山小区等,都有租客陆续收到了清退通知。
天河区元岗路200号物业自编B5、B7栋,分别拖欠物业租金将近104万元、76万元。
天河区高唐软件园区公寓物业,拖欠租金27万余元以及水电费用8万余元。
“高收低租”:企业以高于市场价从房东收房,再以低价出租吸引租客。
“长收短付”:向租客一次性收取长期租金(如一个季度或者一年),但向房东按月支付。
2025年1-11月,全国50城住宅平均租金累计下跌3.04%,累计跌幅进一步扩大。
今年11月份,50城住宅平均租金为34.4元/平方米/月,同比下跌3.57%。
2023年12月50个重点城市住宅租金房价比为1.80%。
2025年11月50个重点城市住宅租金房价比为2.23%。