扫码打开虎嗅APP
本文来自微信公众号: 金杜研究 ,作者:周晓莉 于丽丽,原文标题:《渐进优化,直击痛点——2025商标法修订草案评析》
2025年12月27日,《中华人民共和国商标法(修订草案)》(“修订草案”)正式公布征求意见稿。本次修订是自1983年商标法施行以来的第五次修改,更是首次从“修正”升级为“修订”,通过9章84条的体系重构,实现了从局部调整到系统重塑,对市场主体的商标注册、使用、保护等全流程进行了优化。
中国商标法的立法演进始终与市场经济发展同频共振。1983年,现代商标保护制度正式确立,为商品经济发展奠定基础;1993年至2019年的四次修正,持续适配加入WTO后的国际规则与国内市场需求;2023年国家知识产权局启动修订工作,历经两年打磨形成完整草案,并于2025年12月提请全国人大常委会初次审议。此次修订直面当前商标实践中的三大突出顽疾:
本次修订的核心目标在于强化商标专用权保护、优化商标管理体系、并坚决遏制恶意商标注册行为。重大变化主要集中在以下几个方面:明确将商标工作纳入国家知识产权战略部署;重塑商标管理与执法体制,加强部门间协调;引入“不以使用为目的”的恶意申请不予注册条款,从源头上打击商标囤积行为;扩大可注册商标标志的范围,纳入“动态标志”;细化并加重了对恶意申请人、商标代理机构及其从业人员的法律责任;并进一步完善了商标侵权认定、赔偿计算及执法程序,全面提升了商标保护的水平和效率。
恶意注册屡禁不止:囤积商标、抢注知名品牌等行为扰乱市场秩序,尽管2019年修正已增设相关条款,但因缺乏明确标准和有力处罚导致规制效果有限;
“重注册、轻使用”现象普遍:大量“僵尸商标”占用公共资源,背离商标识别商品来源的核心功能;
侵权与滥权并存:一方面商标侵权案件高发且赔偿数额偏低,另一方面恶意诉讼、过度维权等权利滥用行为时有发生,商标权利边界亟待厘清。
第一部分体系重构:
立法体例的科学化升级
本次修订的结构性突破首先体现在立法体例的优化上。修订草案将现行法8章73条调整为9章84条,核心亮点是新增第二章“商标注册的条件”专章,将原本分散在各章节的注册条件集中规定,构建起“注册条件-申请程序-权利确认”的清晰逻辑链条,使法律体系更趋科学严谨。其具体结构安排如下:
第二部分核心修订内容:
四大维度构建治理新体系
1.规范商标注册:从源头遏制恶意行为
修订草案增设“商标注册的条件”专章,将原有分散规定集中整合并完善,从源头筑牢商标保护的制度防线。以下为该维度核心法条修改对照表:
上述修改中,恶意注册禁止条款直接剑指囤积牟利乱象,动态标志纳入则让品牌呈现形式更贴合短视频、直播等新型营销场景,而驰名商标保护范围的扩大,有效保障了初创品牌的早期权益,避免其因未及时注册遭遇恶意抢注。
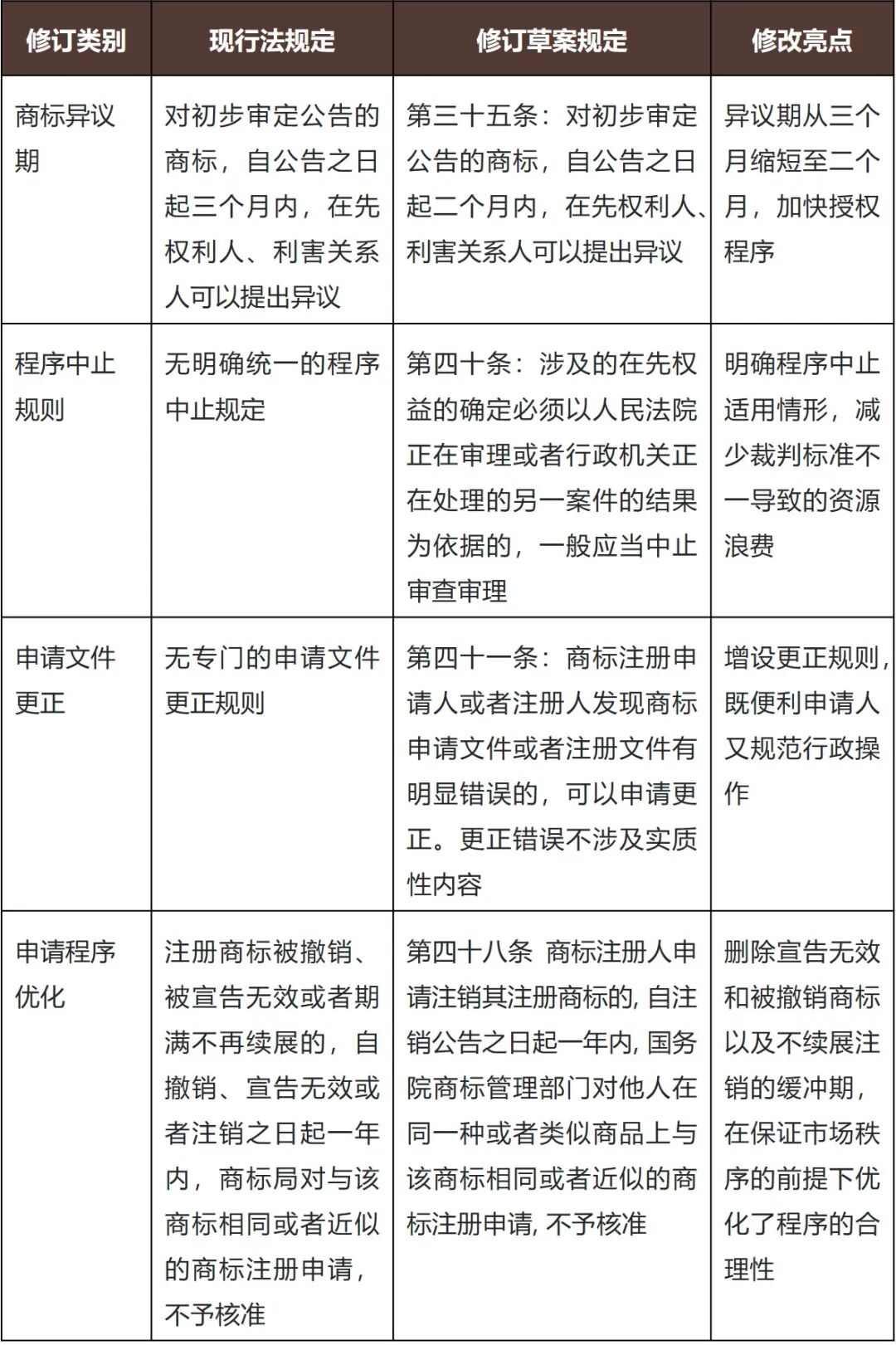
2.优化授权确权程序:提升效率与公正性
为解决商标审查周期长、程序空转等问题,修订草案对授权确权程序进行系统性优化。
核心法条修改对照:

这些程序优化举措,既保障了相关主体的合法权利,又提升了行政机关的审查质效,让商标授权确权制度更具科学性和可操作性。
3.强化商标管理:压实主体责任,维护市场秩序
在商标使用与代理管理方面,修订草案进一步压实各方责任,核心法条修改对照表如下:

这些修改针对性解决了商标使用误导消费者、代理行业协助恶意抢注等乱象,通过明确责任、设定处罚,引导市场主体合规经营,维护商标使用秩序。
4.加强权利保护:构建多元追责与协同治理机制
修订草案显著提升商标专用权保护力度,构建起多元追责体系,核心法条修改如下:

上述修改中,行政与刑事衔接机制解决了此前“惩戒力度不足、衔接不畅”的问题,恶意诉讼民事赔偿条款有效遏制“诉讼碰瓷”,而正当使用范围的扩大则避免权利滥用,以实现了权利保护与公共利益的平衡。
第三部分深度解析:
多维影响与立法前瞻
本次《商标法》修订不仅是法律条文的更迭,更是对市场竞争规则的深度重塑。它对市场主体、消费者、代理机构及司法行政机关均将产生深远影响,同时也折射出立法思路的重大转型。
1.全域视角:各方主体的机遇与挑战
商标权利人:红利与合规并存——新法为权利人带来了实质性利好:一是保护力度增强,驰名商标跨类保护不再受注册限制,显著降低了维权门槛;二是程序效率提升,缩短异议期、普及电子申请等措施让确权流程更加从容;三是新型机遇显现,动态标志入法拓展了品牌布局的创意空间。但与此同时,权利人也面临严峻的合规挑战,必须建立规范的使用证据台账,并摒弃囤积思维,避免超出实际经营需求的过度申请。
消费者:重塑信任机制——草案将许可人监督义务与被许可人质量保证义务法定化,并严厉处罚误导性使用,旨在通过法律手段为商品质量背书。同时,通过遏制“傍名牌”和规制恶意诉讼,净化市场环境,让商标回归“识别商品来源”的核心功能。
代理机构:倒逼服务升级“严监管”时代已至——禁止非代理目的申请、强制履行恶意申请审查义务等新规,极大地压缩了单纯“跑腿注册”的生存空间。这将倒逼行业从“通道型服务”向“确权规划与证据管理”的高端咨询服务转型。
执法与司法机关:协同与统一——异议期缩短与中止机制的优化将提升行政效率;行政执法与刑事司法的信息共享、协同办案机制,标志着行刑衔接步入常态化。此外,更明确的法律规定将有助于统一裁判尺度,压缩自由裁量空间,提升司法公信力。
2.宏观定性:从“激进革新”回归“务实完善”
从法律制度演进本质看,2025年修订草案属“渐进式完善”,而非“突破性制度革新”。若说2023年征求意见稿是“推动制度革新的大胆探索”,2025年草案则是“回归稳健完善的务实调整”。
它聚焦当前最紧迫、最易落地的问题,体现了立法思路从“单一规则管控”向“系统精准治理”的成熟转型。其相较于2023年稿的“收缩”,集中体现在核心条款的取舍与适用边界的调整上,既回应了商业实践的复杂诉求,也彰显了立法者在“权利保护与市场活力”之间寻找平衡的艺术。
3.痛点透视:第四十条的“双刃剑”困境
然而,这种“精细化调整”在落地层面并非毫无瑕疵。草案第四十条关于“中止审理”与“情势变更”的规定,可能深刻改变现有的行政与司法审查生态,引发了实务界的广泛忧虑:
“国务院商标管理部门在商标异议审查……所涉及的在先权益的确定必须以人民法院正在审理或者行政机关正在处理的另一案件的结果为依据的,一般应当中止审查审理……人民法院审理……应以被诉决定、裁定作出时的事实状态为准。”
立法初衷:破解程序空转——该规则试图扭转“行政阶段不中止、诉讼阶段靠情势变更纠错”的怪圈。通过强化行政决定的既判力,锁定司法审查的时间基准,旨在避免行政机关盲目裁判,遏制证据突袭,切实降低企业重复维权的时间与经济成本。
实务隐忧:程序合法下的实质不公——理想丰满,现实骨感。实务界最大的担忧在于:如果当事人申请中止遭行政机关拒绝,而后续法院又死守“以行政决定作出时为准”原则不予改判,当事人的合法权益将何处安放?这极易造成“程序虽合法,结果却不公”的死局。
完善建议:构建制度“安全阀”——鉴于此,为增强该条款的可操作性与公平性,建议在配套条例中予以细化:
厘清边界:明确“在先权益”的具体范畴(如姓名权、商号权等)及“在审他案”的关联性标准。
刚性约束:将“一般应当中止”修改为“应当中止”,仅保留针对恶意拖延等情形的例外条款,防止行政不作为。
程序兜底:增设中止审查的“熔断机制”(如12个月最长期限),期满后允许申请恢复或依职权恢复,防止案件无限期搁置。
结语
面对实务痛点,及时的反馈与建议不仅是权利人的呼声,更是立法科学化的重要助推力。
目前,草案正处于征求意见阶段[1](截至2026年2月9日),各界可通过中国人大网、中国政府法制信息网等渠道提出意见建议。我们将密切关注立法进程,协助企业调整商标布局策略,以适应新法带来的制度变化,把握发展机遇。
脚注:
[1]商标法(修订草案)征求意见http://www.npc.gov.cn/flcaw/userIndex.html?lid=ff8081819aedd494019b54ed2c6476f2